
Saulkrastu novada domes saistošie noteikumi: Šajā laidienā 1 Pēdējās nedēļas laikā 1 Visi
Saulkrastu novada domes saistošie noteikumi Nr. SN 13/2022
Saulkrastos 2022. gada 23. februārī
Grozījumi Saulkrastu novada domes 2021. gada 1. jūlija saistošajos noteikumos Nr. SN 1/2021 "Saulkrastu novada pašvaldības nolikums"
Apstiprināti Saulkrastu novada domes
2022. gada 23. februāra sēdē (prot. Nr. 4/2022 § 27)
Izdoti saskaņā ar likuma "Par pašvaldībām"
21. panta pirmās daļas 1. punktu un 24. pantu
Izdarīt šādus grozījumus Saulkrastu novada domes 2021. gada 1. jūlija saistošajos noteikumos Nr. SN 1/2021 "Saulkrastu novada pašvaldības nolikums" (turpmāk – Nolikums):
1. Aizstāt 5.2. apakšpunktā vārdu "vietnieku" ar vārdu "vietniekus".
2. Svītrot 9.9. apakšpunktā vārdu ""Ainavas"".
3. Svītrot 16.5. apakšpunktu.
4. Izteikt 16.11. apakšpunktu šādā redakcijā:
"16.11. Biedrība Lauku attīstības partnerība".
5. Svītrot 16.12. apakšpunktu.
6. Izteikt 17.16. apakšpunktu šādā redakcijā:
"17.16. Lauksaimniecības zemes darījumu komisija;".
7. Izteikt 34.8.apakšpunktu šādā redakcijā:
"34.8. sniedz Domei pārskatu par pašvaldības budžeta izpildi, nodrošinot informāciju par līdzekļu izlietojumu līdz 1. aprīlim, 1. jūlijam, 1. oktobrim un 1. janvārim;".
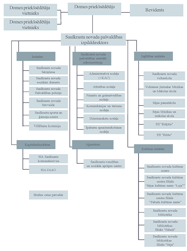
8. Izteikt Nolikuma pielikumu jaunā redakcijā, kas pievienota pie šiem noteikumiem kā pielikums.
Saulkrastu novada domes priekšsēdētājs N. Līcis
Saulkrastu novada domes saistošo noteikumu "Grozījumi
Saulkrastu novada domes 2021. gada 1. jūlija saistošajos noteikumos Nr. SN
1/2021 "Saulkrastu novada pašvaldības nolikums""
paskaidrojuma raksts
| Paskaidrojuma raksta sadaļas | Norādāmā informācija |
| 1. Projekta nepieciešamības pamatojums | Noteikumi izstrādāti, pamatojoties uz strukturālām izmaiņām, kas apstiprinātas 2022. gada 26. janvāra un 2022. gada 23. februāra Saulkrastu novada domes sēdē. |
| 2. Īss projekta satura izklāsts | Noteikumu projekts, atbilstoši 26.01.2022.
domes sēdē pieņemtajam lēmumam, paredz svītrot no biedrību
(nodibinājumu) un nevalstisko organizāciju, kurā pašvaldība ir
dalībnieks, saraksta Latvijas kūrortpilsētu asociāciju (kopš 01.05.2021.
biedrības "Latvijas veselības tūrisma klasteris.).
Ar 22.10.2020 biedrības "Rīgas rajona Lauku attīstības biedrība" nosaukums ir Biedrība Lauku attīstības partnerība, Minēti precizējumi ietverti noteikumu projektā. Ar 30.12.2021. ir likvidēta Pierīgas izglītības, kultūras un sporta pārvalde. Minēti precizējumi ietverti noteikumu projektā. Pamatojoties uz 23.02.2022.pieņemto lēmumu, Saulkrastu novada bibliotēkas filiāle "Ainavas" ir reorganizēta par Saulkrastu novada bibliotēkas filiāles "Sēja" struktūrvienību. Šī struktūrvienība nebūs reģistrēta Bibliotēku reģistrā, taču lasītāji tajā varēs pasūtīt nepieciešamo literatūru no citām novada bibliotēkām un nodot un saņemt grāmatas. Saistošajos noteikumos precizēts Lauksaimniecības zemes darījumu komisijas nosaukums. |
| 3. Informācija par plānoto projekta ietekmi uz pašvaldības budžetu | Ietekme uz pašvaldības budžetu netiek prognozēta. |
| 4. Informācija par plānoto projekta ietekmi uz sociāli ekonomisko stāvokli (uzņēmējdarbības vidi) pašvaldības teritorijā | Projektam nav tiešas ietekmes uz sociāli ekonomisko stāvokli. |
| 5. Informācija par administratīvajām procedūrām | Nav attiecināms. |
| 6. Informācija par konsultācijām ar privātpersonām |
Nav notikušas konsultācijas ar privātpersonām. |
Saulkrastu novada domes priekšsēdētājs N. Līcis