
Latvijas Nacionālā programma integrācijai Eiropas Savienībā
Latvijas Nacionālā programma acquis pārņemšanai
Latvijas Republikas Ministru kabineta sēdes protokola Nr.27 izraksts
Rīgā 2000.gada 13.jūnijā
22.§
Latvijas Nacionālā programma integrācijai Eiropas Savienībā
Apspriešanā piedalījās: R.Zīle, A.Bērziņš.
Nolēma:
1. Akceptēt Latvijas Nacionālo programmu integrācijai Eiropas Savienībā. Ārlietu ministrijai nodrošināt Nacionālās programmas integrācijai Eiropas Savienībā publicēšanu oficiālajā laikrakstā "Latvijas Vēstnesis".
2. Atzīt par spēku zaudējušiem:
2.1. Ministru kabineta 1999.gada 25.maija sēdes protokollēmumu (prot. Nr.27, 50.§) "Nacionālā programma integrācijai Eiropas Savienībā";
2.2. Ministru kabineta 1999.gada 15.jūnija sēdes protokollēmumu (prot. Nr.31, 23.§) "Latvijas Nacionālā programma integrācijai Eiropas Savienībā".
3. Ārlietu ministrijai Latvijas Nacionālo programmu integrācijai Eiropas Savienībā iesniegt izskatīšanai Eiropas Komisijā.
4. Eiropas Integrācijas birojam reizi ceturksnī ziņot Eiropas Integrācijas padomē par Latvijas Nacionālās programmas integrācijai Eiropas Savienībā izpildi.
Ministru prezidents A.BĒRZIŅŠ
Valsts kancelejas direktore G.Veismane
Saturā
Ievads
Latvijas un Eiropas Savienības attiecības
Nacionālās programmas struktūra
1.nodaļa. Nacionālā programma acquis pārņemšanai
Nacionālās programmas integrācijai Eiropas Savienībā pārskatīšana
Izmaiņas pirmspievienošanās procesā
2.nodaļa. Prioritāšu noteikšana
Regulārā ziņojuma loma
Nacionālās intereses
Nacionālās Programmas prioritātes
3.nodaļa. Pieeja un metodoloģija
Vispārējā struktūra: tēmas, sektori un apakšsektori
Projektu tehniskās anketas
Finansējuma tabulas
Institūciju stiprināšanas analītiskās anketas.
4. nodaļa. Sagatavot sabiedrību dalībai Eiropas Savienībā
Mērķu matrice prioritārajai tēmai
Ievads
1. Demokrātija un likumu vara
1.1. Tiesu vara
1.2. Pretkorupcijas pasākumi un cīņa pret organizēto noziedzību
2. Cilvēktiesības un minoritāšu aizsardzība
2.1. Pilsoņu un politiskās tiesības.
Ekonomiskās, sociālās un kultūras tiesības
2.2. Mazākumtautību aizsardzība un mazākumtautību tiesības
5. nodaļa. Sagatavot ekonomiku dalībai Eiropas Savienībā
Mērķu matrice prioritārajai tēmai
1. Funkcionējošas tirgus ekonomikas pastāvēšana
2. Spēja izturēt konkurences spiedienu un tirgus spēkus
Prioritārā darbība: Rūpniecības konkurētspējas paaugstināšana Latvijas Republikā
6. nodaļa. Sagatavoties Eiropas Savienības dalībvalsts tiesību un pienākumu pārņemšanai
Mērķu matrice prioritārajai tēmai
1. Iekšējais tirgus bez robežām
1.1. Vispārējā sistēma
1.2. Brīva preču kustība
1.3. Brīva kapitāla kustība
1.4. Brīva pakalpojumu kustība
1.5. Brīva personu kustība
1.6. Konkurence
2. Inovācijas
2.1. Informācijas sabiedrība
2.2. Izglītība, apmācība un jaunatne
2.3. Zinātnes un tehnoloģiskā attīstība
2.4. Telekomunikācijas
2.5. Audiovizuālie līdzekļi un kultūra
3. Ekonomiskie un fiskālie jautājumi
3.1. Ekonomiskā un monetārā savienība
3.2. Nodokļi
3.3. Statistika
4. Sektoru politikas
4.1. Rūpniecība
4.2. Mazie un vidējie uzņēmumi
4.3. Lauksaimniecība
4.4. Zivsaimniecība
4.5. Enerģētika
4.6. Transports
5. Ekonomiskā un sociālā kohēzija
5.1. Nodarbinātība un sociālā politika
5.2. Reģionālā politika un kohēzija
6. Dzīves kvalitāte un vide
6.1. Vide
6.2. Patērētāju aizsardzība
7. Tieslietas un iekšlietas
7.1. Imigranti/patvēruma meklētāji
7.2. Robežkontrole
7.3. Policija un sadarbība organizētās noziedzības
un korupcijas apkarošanā
7.4. Narkotiskās vielas
7.5. Tiesu sadarbība
8. Ārpolitika
8.1. Tirdzniecība un starptautiskās ekonomiskās attiecības
8.2. Attīstība
8.3. Muita
8.4. Vienota ārpolitika un drošības politika
9. Finansu jautājumi
7. nodaļa. Sagatavot valsts pārvaldi dalībai Eiropas Savienībā
Mērķu matrice prioritārajai tēmai
1. Politiku koordinācija
1.1. Horizontālie jautājumi
2. Galvenie sektori acquis ieviešanai
2.1. Demokrātija un likuma vara
2.2. Cilvēktiesības un minoritāšu aizsardzība
2.3. Funkcionējoša tirgus ekonomikas pastāvēšana
2.4. Spēja izturēt tirgus spēkus un konkurences spiedienu
2.5. Iekšējais tirgus bez robežām
2.6. Inovācijas
2.7. Ekonomiskie un fiskālie jautājumi
2.8. Sektoru politikas
2.9. Ekonomiska un sociāla kohēzija
2.10. Dzīves un vides kvalitāte
2.11. Tieslietas un iekšlietas
2.12. Ārējā politika
2.13. Finansu jautājumi
8.nodaļa. Nacionālās programmas vadība un pārraudzība
Nacionālās programmas vadības un koordinācijas process
Eiropas Komisijas Kārtējais progresa ziņojums
Pievienošanās Partnerība
Nacionālās programmas prioritāšu noteikšana
Izmaiņas Nacionālās programmas struktūrā
Darba plānu un projektu tehnisko anketu izstrāde
Finansējums
Programmas apstiprināšana
Programmas izpildes pārraudzība un kontrole
Eiropas līgums un Nacionālā programma
Nacionālās programmas prioritāšu izpildes ikdienas vadība un kontrole
1.shēma. Nacionālās programmas konteksts un struktūra
2.shēma. Nacionālās programmas loma intensīvajā pirmspievienošanās stratēģijā pēc 2000.gada
3.shēma. Dažādu pirmspievienošanās instrumentu savstarpējā saistība
4.shēma. Nacionālās programmas tēmas un to sektori
5.shēma. Tehniskās projektu anketas vieta Nacionālajā programmā, tās pamatstruktūra
6.shēma. Funkciju analīzes shēma
Ievads
Kopš neatkarības atgūšanas 1990.-1991. gadā Latvijas centieni ir vērsti uz modernas un demokrātiskas sabiedrības izveidi, funkcionējošu tirgus ekonomikas īstenošanu un iekļaušanos Eiropā, ar kuru vienmēr ir bijušas ciešas saites.
Ir pagājuši tikai desmit gadi, bet šie mērķi jau ir sasniegti daudz plašākā apjomā nekā uzdrošinājāmies cerēt 1990.-1991. gadā. Latvijā šodien ir moderna un demokrātiska sabiedrība, funkcionējoša tirgus ekonomika un Latvija atgriežas Eiropā. Lai to panāktu, tik īsā laika periodā bija nepieciešams īstenot būtiskas reformas, kādas lielākā daļa Eiropas valstu nav pieredzējušas. Reformas skar likumdošanu, ekonomiku, izglītību, apmācību un maina cilvēku domāšanu. Latvija turpinās iesāktās reformas.
Sabiedrībā pakāpeniski pieaug izpratne par Eiropas integrācijas procesu un reformu nepieciešamību, arvien konstruktīvāks kļūst dialogs starp valdību un sabiedrību, arvien argumentētākas kļūst politiskās debates. Dalība Eiropas Savienībā nodrošinās modernas sabiedrības izveidošanu, demokrātiju un likuma varu, funkcionējošu tirgus ekonomiku un nostiprinās Baltijas reģiona stabilitāti. Tādēļ Latvija, līdztekus citiem nozīmīgiem pienākumiem, ir uzņēmusies arī Kopenhāgenas un Madrides kritēriju izpildi. Nenoliedzami visi centieni, kas vērsti uz šo kritēriju izpildīšanu, sniedz ieguldījumu arī visas sabiedrības un ekonomikas labā. Darbs tiek veikts, stingri apņemoties izpildīt iestāšanās saistības un sniegt savu ieguldījumu tālākajā Eiropas Savienības attīstībā kā tās principiem lojālai un aktīvai dalībvalstij.
Tādēļ Latvijas valdība pēdējos gados ir veikusi ievērojamu darbu, lai panāktu atbilstību Latvijas atbilstību Kopenhāgenas kritērijiem un nodrošinātu Eiropas Komisijas 1998. gada Kārtējā ziņojumā minēto: "Ja pārmaiņu temps saglabāsies, iespējams pirms 1999. gada beigām tiks uzsāktas pievienošanās sarunas ar Latviju". Latvija apliecināja, ka spēj uzturēt šo pārmaiņu tempu un 1999. gada Eiropas Komisijas Progresa ziņojumā ietverta rekomendācija sākt iestāšanās sarunas ar Latviju. Šādu lēmumu pieņēma arī Eiropas Savienības Padome Helsinkos.
Latvijas un Eiropas Savienības attiecības
1991. gada 27. augustā Eiropas Kopiena atzina Latvijas Republikas neatkarību.
1992. gada 11. maijā tika noslēgts līgums starp Latvijas Republika un Eiropas Ekonomisko Kopienu (EEK) par tirdzniecību un komerciālo un ekonomisko sadarbību.
1993. gada 5. maijā abas puses noslēdza līgumu par zvejniecību.
1995. gada 12. jūnijā Latvija un Eiropas Kopienas noslēdza Asociācijas līgumu, lai izveidotu savstarpējo attiecību tiesisko pamatu. Līgums stājās spēkā 1998. gada 1. februārī, aizstājot līgumu par brīvo tirdzniecību un ar tirdzniecību saistītajiem jautājumiem, ko Latvijas un Eiropas Kopiena noslēdza 1994.gada 12.jūnijā.
1995. gada. 13. oktobrī Latvija iesniedza pieteikumu dalībai Eiropas Savienībā.
1996. gada decembrī Latvijas valdība pieņēma pirmo Nacionālo programmu integrācijai Eiropas Savienībā.
1997. gada jūnijā Latvija saņēma Eiropas komisijas atzinumu (avis) par Latvijas pieteikumu dalībai Eiropas Savienībā. Atbildot uz izteikto atzinumu, Latvijas valdība pieņēma Valdības Rīcības plānu.
1997. gada 27. oktobrī Eiropas Integrācijas padome pieņēma jaunu, aktualizētu Nacionālās programmas versiju.
1998. gada 30. martā Eiropas Savienības dalībvalstu ārlietu ministru sanāksmē tika formāli uzsākts desmit ES kandidātvalstu un Kipras pievienošanās process. Lai palīdzētu kandidātvalstīm sagatavoties dalībai ES, pirms sanāksmes tika pieņemti katras valsts Pievienošanās Partnerības dokumenti.
1998. gada 28. aprīlī Latvijas valdība pieņēma III Nacionālo programmu integrācijai Eiropas Savienībā, kas ietvēra prasību izveidot Nacionālo programmu acquis pārņemšanai. Kopš šā brīža Valdības Rīcības plāns tika iekļauts Latvijas Nacionālajā programmā integrācijai Eiropas Savienībā.
1998. gada novembrī Latvija saņēma pirmo kārtējo Eiropas Komisijas ziņojumu par Latvijas progresu ceļā uz iestāšanos. Eiropas Komisijas rekomendācija bija uzsākt iestāšanās sarunas ar Latviju 1999. gadā, ja Latvija saglabās iesākto reformu tempu.
1999. gada 13. oktobrī tika publicēts kārtējais (otrais) Eiropas Komisijas ziņojums par kandidātvalstu progresu integrācijas procesā. Eiropas Komisija rekomendēja Eiropas Savienības Padomei Helsinkos pieņemt lēmumu par iestāšanās sarunu uzsākšanu ar pārējām "otrās grupas" kandidātvalstīm, tostarp ar Latviju.
1999. gada decembrī Eiropas savienības Padome pieņem lēmumu sākt iestāšanās sarunas ar Latviju.
2000. gada februārī oficiāli tiek uzsāktas sarunas par Latvijas iestāšanos Eiropas Savienībā.
Nacionālās programmas struktūra
1. nodaļa: Nacionālā programma integrācijai Eiropas Savienībā/Nacionālā programma acquis pārņemšanai
Nodaļa iepazīstina ar dokumentu un sniedz tā pamatojumu. Tiek aplūkots Nacionālās programmas izveides konteksts un pamatojums, kā arī atspoguļota saikne starp valsts budžeta finansējuma plānošanu un Nacionālās programmas pārskatīšanu. Atsevišķā sadaļā izklāstītas pārmaiņas plašākā pirmspievienošanās procesā, kā arī Nacionālās programmas un Nacionālā attīstības plāna loma.
2. nodaļa: Prioritāšu noteikšana
Nodaļa aplūko saikni starp Pievienošanās Partnerību un plašāku acquis, no vienas puses, un Nacionālo programmu, no otras puses. Ir parādīta nacionālo interešu loma Nacionālās programmas pārskatīšanā. Detalizētāki ir aprakstītas sekojošu stratēģisko prioritāšu tēmas:
• Sagatavot sabiedrību dalībai Eiropas Savienībā;
• Sagatavot ekonomiku dalībai Eiropas Savienībā;
• Sagatavoties Eiropas Savienības dalībvalsts tiesību un pienākumu pildīšanai;
• Sagatavot valsts pārvaldi dalībai Eiropas Savienībā.
3. nodaļa: Pieeja un metodika
Šajā nodaļā ir sīkāk apskatīta Nacionālās programmas pārskatīšanā izmantotā metodika. Nodaļā iekļauta arī anotācija Nacionālās programmas lietotājiem, lai tie labāk varētu izprast programmas struktūru un saturu.
4. nodaļa: Sagatavot sabiedrību dalībai Eiropas Savienībā
Šī nodaļa, kas ir viena no četrām Nacionālās programmas stratēģisko prioritāšu tēmām, atbilst Kopenhāgenas Eiropas Savienības Padomes politiskajam kritērijam. Tāpat kā Kārtējo ziņojumu nodaļas, arī šī nodaļa ir sadalīta vairākos sektoros un apakšsektoros. Katrs no tiem atspoguļo pašreizējo situāciju un sasniegumus. Izklāsta ar pievienošanos saistītās prioritātes un nosauc īstermiņa pasākumus, ko veiks Latvijas valsts pārvaldes institūcijas, lai īstenotu šīs prioritātes, tai skaitā - likumdošanas saskaņošana, institūciju stiprināšana un citas ar investīcijām saistītās darbības sfēras. Nodaļā ir atsauces uz projektu tehniskajām anketām Nacionālās programmas 3. pielikumā.
5. nodaļa: Sagatavot ekonomiku dalībai Eiropas Savienībā
Šī nodaļa, kas ir viena no četrām Nacionālās programmas stratēģisko prioritāšu tēmām, atbilst Kopenhāgenas Eiropas Savienības Padomes ekonomiskajam kritērijam. Tāpat kā Kārtējo ziņojumu nodaļas, arī šī nodaļa ir sadalīta vairākos sektoros un apakšsektoros. Katrs no tiem atspoguļo pašreizējo situāciju un sasniegumus. Izklāsta ar pievienošanos saistītās prioritātes un nosauc īstermiņa pasākumus, ko veiks Latvijas valsts pārvaldes institūcijas, lai īstenotu šīs prioritātes, tai skaitā — likumdošanas saskaņošana, institūciju nostiprināšana un citas ar investīcijām saistītās darbības sfēras. Nodaļā ir atsauces uz projektu tehniskajām anketām Nacionālās programmas 3. pielikumā.
6. nodaļa: Sagatavoties Eiropas Savienības dalībvalsts tiesību un pienākumu pildīšanai
Šī nodaļa, kas ir viena no četrām Nacionālās programmas stratēģisko prioritāšu tēmām, atbilst Kopenhāgenas Eiropas Savienības Padomes noteiktajam kritērijam par spēju uzņemties dalībvalsts saistības. Tāpat kā kārtējo ziņojumu nodaļas, arī šī nodaļa ir sadalīta vairākos sektoros un apakšsektoros. Katrs no tiem atspoguļo pašreizējo situāciju un sasniegumus. Izklāsta ar pievienošanos saistītās prioritātes un nosauc īstermiņa pasākumus, ko veiks Latvijas valsts pārvaldes institūcijas, lai īstenotu šīs prioritātes, tai skaitā -likumdošanas saskaņošana, institūciju nostiprināšana un citās ar investīcijām saistītās darbības sfēras. Nodaļā ir atsauces uz projektu tehniskajām anketām Nacionālās programmas 4. pielikumā.
7. nodaļa: Sagatavot valsts pārvaldi dalībai Eiropas Savienībā
Šī nodaļa, kas atbilst Madrides Eiropas Savienības Padomē noteiktajam administratīvās spējas kritērijam, apkopo institūciju nostiprināšanas aktivitātes, kas jau minētās katrā sektorā un apakšsektorā. Tiek aprakstīti arī horizontālie pasākumi, ko veiks Latvijas valsts pārvalde, gatavojoties dalībai Eiropas Savienībā. Nodaļa ir visaptverošs Institūciju stiprināšanas plāns. Tajā iekļautas atsauces uz projektu tehniskajām anketām Nacionālās programmas 3., 4. un 5. pielikumā.
8. nodaļa: Nacionālās programmas vadība un pārraudzība
Šajā nodaļā ir aprakstīti pasākumi, kas nepieciešami, lai īstenotu Nacionālās programmas vadību un pārraudzību. Vadības un progresa pārskatīšanas process ir aplūkots plašāka pievienošanās procesa kontekstā, kā arī ir noteiktas iesaistīto pušu lomas un pienākumi. Kā neatņemama Nacionālās programmas vadības un pārraudzības procesa sastāvdaļa ir izveidota elektroniskā vadības un informācijas sistēma (Eiropas integrācijas informācijas sistēmu). Tā palīdzēs Latvijas valsts pārvaldes institūcijām īstenot, koordinēt un pārraudzīt Nacionālo programmu.
1. pielikums: Saikne starp Pievienošanās Partnerību un Nacionālo programmu integrācijai Eiropas Savienībā
Pielikums sniedz pārskatu par to, kā Latvija risina Pievienošanās Partnerības prioritātes. Pielikumā ir sniegtas norādes uz 1999. gada Pievienošanās Partnerības dokumenta prioritātēm un Nacionālās programmas prioritārajām darbībām.
2.–5. pielikums: Nacionālās programmas prioritāro tēmu projektu tehniskās anketas
Šajā programmas daļā ir četri pielikumi, kuros ir iekļautas Nacionālās programmas prioritāro darbību projektu tehniskās anketas.
6.pielikums: Finansējuma tabulas
Finansējuma tabulās iekļauta informācija par Nacionālās programmas prioritāro darbību finansējumu atbilstoši katrai ministrijai un institūcijai. Tās aptver laika periodu no 1999.-2003.gadam un norāda attiecīgos finansējuma avotus: valsts budžets; Eiropas Savienības palīdzība — Phare, ISPA un SAPARD, kā arī citus palīdzības instrumentus.
7.pielikums: Institūciju stiprināšanas analītiskās anketas
Analītiskās anketas sniedz detalizētu informāciju par pasākumiem, kuri institūciju stiprināšanas jomā ir jāveic Latvijai. Anketas dod indikatīvu aprēķinu par nepieciešamo cilvēku resursu attīstību, saistībā ar katru no acquis izrietošo funkciju.
1.nodaļa. Nacionālā programma acquis pārņemšanai
Latvijas Nacionālā programma integrācijai Eiropas Savienībā nodrošina vienotu kontekstu Eiropas integrācijas politikas formulēšanai, izstrādei un īstenošanai Latvijā. Tā kalpo kā instruments šī procesa aktīvai vadīšanai visos valsts pārvaldes līmeņos.
Nacionālās programmas integrācijai Eiropas Savienībā pārskatīšana
Nacionālās Programmas pārskatīšanas pamatojums
1999.gadā, pārskatot Nacionālo programmu, tika ņemti vērā Eiropas Komisijas komentāri par Latvijas progresu 1998.gadā. Arī šogad, atjaunojot Nacionālo programmu ir ņemts vērā Eiropas Komisijas 1999.gada Progresa ziņojums un tajā ietvertās rekomendācijas, kas kalpoja par pamatu Eiropas Savienības Padomes lēmumam uzaicināt Latviju uz iestāšanās sarunām 2000.gadā. Tas ir jauns un būtisks pavērsiens Latvijas integrācijas procesā.
Atjaunotā Nacionālā programmā tiek ņemts vērā tas, ka sarunu gaita būs tieša ietekme uz integrācijas procesu kopumā, tas, ka atkarībā no sarunu rezultātiem var rasties nepieciešamība ienest korekcijas arī Nacionālajā programmā.
Eiropas Komisijas 1998.gada komentāri par Trešās Nacionālās programmas struktūru un saturu ir pozitīvi un vērā ņemami. Komisija uzsvēra, ka:
"Programma ir vērtējama kā veiksmīgs mēģinājums noteikt prioritātes, kuras jāīsteno, lai uzņemtos Eiropas Savienības dalībvalsts pienākumus. Izstrādātās tehniskās anketas uzskatāmi raksturo pašreizējo situāciju dažādās jomās, veicamos pasākumus, atbildīgās institūcijas, nepieciešamos resursus un sasniedzamos rezultātus, kā arī izvērtē iespējamos riskus."
"Programma aptver galvenās Pievienošanās Partnerības prioritātes, [..] katrā tehniskajā anketā ir aprakstīta arī to īstenošanai nepieciešamās struktūras."
Eiropas Komisija norādīja, kam būtu jāpievērš lielāka uzmanība, izstrādājot jauno pārskatīto Nacionālo programmu:
• sīkāk jāizstrādā acquis pārņemšanas pasākumi atsevišķās jomās;
• pasākumus jāsaista ar konkrētām direktīvām, norādot beigu termiņus katras direktīvas īstenošanā;
• jāattīsta un jānostiprina saikne ar budžetu;
• jāizstrādā plašāka institūciju stiprināšanas programma;
• jāņem vērā dialogs, kurš veidojies likumdošanas saskaņošanas procesa, kā arī Eiropas līguma sakarā noritējušo tikšanos gaitā;
• jānodrošina Nacionālās programmas atbilstība citiem ar iestāšanos Eiropas Savienībā saistītiem nacionāliem plāniem, piemēram, Nacionālās attīstības plānu, Lauku attīstības plānu.
Turpinoties dialogam par Nacionālās programmas struktūru pirmspievienošanās stratēģijas kontekstā, gan Eiropas Komisijai, gan Latvijas valsts pārvaldes iekšienē radās izpratne par nepieciešamajiem uzlabojumiem programmā. 1999. gada februārī Eiropas Komisija sniedza vērtīgus ieteikumus par Nacionālās programmas apjomu un struktūru, uzsverot visus iestāšanās aspektus. Šie ieteikumi, kā arī daudzi valsts pārvaldes institūciju priekšlikumi ir atspoguļoti pārskatītajā Nacionālā programmā. Latvijas valdība ir gandarīta, ka Eiropas Komisija atbalstīja Eiropas integrācijas biroja izstrādāto stratēģiskās plānošanas modeli, kurš ir iestrādāts arī pārskatītajā Nacionālajā programmā.
Eiropas Komisijas 1999. gada Progresa ziņojumā ir dots pēdējās Nacionālās Programmas izvērsts izvērtējums, kas pozitīvi raksturo uz iepriekšējās analīzes pamata veiktos uzlabojumus. Tai pat laikā ir izteiktas vairākas piezīmes, piemēram,:
• ir pieļautas vairākas faktoloģiskas neprecizitātes;
• nav pilnībā atspoguļots acquis tādos sektoros kā "equal treatment" un "fight against racism and on disability";
• lielāka uzmanība jāpievērš tādām sadaļām kā Reģionālā politika un likumdošanas attīstība sektoros vidēja termiņa perspektīvā;
• pasākumu termiņi kopumā ir reāli, tomēr daži no tiem, piemēram, brīvu preču kustības un nodarbināto drošības un veselības jomās šķiet pārāk ambiciozi; savukārt virszemes transporta jomā tie ir pārāk piesardzīgi;
• dažās jomas, kas identificētas screeninga procesā, piemēram, iekšlietās un tieslietās, jāinkorporē tehniskajās anketās;
• institūciju nostiprināšanas jomā precīzāk izvēršama nepieciešamo resursu analīze (nepieciešamais personāls, apmācības nepieciešamība).
1999. gada 20. decembrī Latvija saņēma Eiropas Komisijas ļoti detalizētu Programmas analīzi, kas aptver pilnīgi visas konkrētās Programmas jomas. Visi minētie ieteikumi un piezīmes ir ņemtas vērā atjaunojot Programmas 2000. gada versiju.
Pārskatītā Nacionālā programma integrācijai Eiropas Savienībā
Šī ir otrā Nacionālās programmas pārskatīšana, kas notikusi ES pastiprinātās pirmspievienošanās stratēģijas ietvaros. Programmas iepriekšējais nosaukums "Nacionālā programma integrācijai Eiropas Savienībā" tiks saglabāts arī turpmāk, jo, attīstoties iestāšanās procesam, Nacionālās programmas loma Latvijas sabiedrības dzīvē pieaugs. Programmas nosaukums ir nozīmīgs arī tādēļ, ka integrācijas process skar aizvien jaunas sabiedrības. Vienlaicīgi pārskatītā Programma iekļauj arī Nacionālo programmu acquis pārņemšanai.
Pārskatītā programma atspoguļo integrētāku un daudz konkrētāku pieeju darbam, kas jāveic, lai nodrošinātu atbilstību Kopenhāgenas un Madrides kritērijiem. Tajā ir ietverti konkrēti un noteiktā laikā veicami pasākumi, kurus Latvijas valdība apņemas īstenot, lai novērstu Eiropas Komisijas 1997. gada Atzinumā un 1998. gada un 1999.gada Kārtējos ziņojumos norādītās nepilnības, kuras tika izvirzītas kā prioritātes 1999.gada Pievienošanās Partnerībai dokumentā. Komisijas novērtējums par Latvijas atbilstību dalībai ir izstrādāts, vadoties pēc četriem kritērijiem. Tādēļ ir būtiski, lai Latvija saglabātu tādu pašu pieeju, definējot savas stratēģiskās prioritātes un nosakot sasniedzamos mērķus.
Pārskatītās programmas struktūra līdzinās Eiropas Komisijas atzinumam un kārtējā Progresa ziņojuma struktūrai. Vienlaicīgi tajā ir ietvertas arī rekomendācijas, ko Eiropas Komisija formulēja 1999. gada Progresa ziņojumā un 1999. gada decembra analīzē. Tādēļ Programmas prioritāšu tēmas iekļauj Kopenhāgenas un Madrides kritērijus.
Tās ir:
• Sagatavot sabiedrību dalībai Eiropas Savienībā;
• Sagatavot ekonomiku dalībai Eiropas Savienībā;
• Sagatavoties Eiropas Savienības dalībvalsts tiesību un pienākumu pildīšanai;
• Sagatavot valsts pārvaldi dalībai Eiropas Savienībā.
1. shēma. Nacionālās programmas konteksts un struktūra
Izmaiņas pārskatītajā Nacionālajā programmā
Programmas paplašinātā darbības joma ietver:
Plašāku Pievienošanās Partnerības dokumenta prioritāšu segumu specifiskās jomās, ietverot pilnīgāku atsauci uz attiecīgo acquis un direktīvām, kas atspoguļojas projektu tehniskajās anketās.
Plašāku acquis segumu. Nacionālā programma sedz visas acquis jomas, precizējot konkrētas direktīvas. Tas ļaus identificēt un plānot nepieciešamos sagatavošanās darbus noteiktā laika periodā. Arī budžeta plānošana, kurā iekļauta reāla darba programma acquis pārņemšanai, nereti ir veicinājusi konkrētu termiņu nospraušanu specifisku ES normatīvo aktu ieviešanai Latvijas likumdošanā. Šī plānošana tiek īstenota, ņemot vērā konkrēto likumu ieviešanas sekas un paredzot resursus gan Latvijas likumdošanas saskaņošanai, gan arī institūciju stiprināšanai un investīcijām.
Papildus jautājumus, kuri radušies divpusējā likumdošanas salīdzināšanas (skrīninga) procesa gaitā un diskusijās Eiropas Līguma ietvaros izveidotajās institūcijās. Pašreizējā skrīninga procesa rezultāti ir ļāvuši skaidrāk apzināt pasākumus, kuri jāīsteno sekmīgai acquis pārņemšanai. Tā rezultātā atsevišķos gadījumos definētas arī jaunas darbības jomas.
Pasākumus, lai nodrošinātu ciešāku saikni (atbilstību) starp valsts budžetu un Nacionālajā programmā definētajām prioritātēm, ņemot vērā ES piedāvāto līdzfinansējumu, kā arī divpusējās vienošanās un starptautisko finansu institūciju finansētos projektus;
Stratēģisku un integrētu institūciju stiprināšanas programmu, lai īstenotu pasākumus, kas veicami, gatavojoties dalībai ES. Institūciju nostiprināšanas plānošanā ietverta jauna pieeja, kas ļaus dot atbildi uz jautājumiem par to, kādi papildus resursi (personāls un apmācība) ir nepieciešami konkrētu acquis sadaļu ietvaros.
Pēc formas Nacionālā programma ir dinamisks un praktisks instruments.
Pārskatītas un konsekventi sastādītas tehniskās anketas, kurās precizēti mērķi un to sasniegšanai plānotie pasākumi. Anketu struktūra nodrošina reālāku pieeju un saistību starp konkrētu projektu aprakstiem un to termiņiem, kā arī nodrošina valsts spēju kontrolēt un izvērtēt progresu konkrētajās jomās. Tā rezultātā nepieciešamības gadījumā iespējams veikt operatīvas izmaiņas tehniskajās anketās un ar tām saistīto nozaru prioritārajās jomās;
Programmā skaidri izdalītas īsa un vidēja termiņa prioritātes;
Nacionālās programmas vadība ir Programmas pārskatīšanas procesa būtiska sastāvdaļa.
Līdztekus regulāri aktualizējamai informācijai par veiktajiem pasākumiem un realizētajiem uzdevumiem, pamatojoties uz diskusijām Latvijas sabiedrībā un pārrunām starp Latvijas valdību un ES dalībvalstīm vai Eiropas Komisiju skrīninga vai Eiropas Līguma ietvaros, ir iespējams iekļaut izmaiņas un pārskatīt prioritātes. Regulāra informācijas aktualizēšana nodrošinās jaunu acquis pārņemšanas prioritāšu iekļaušanu Programmā, tiklīdz kāds no darbības mērķiem tiek sasniegts.
Pārskatītā Nacionālā programma nodrošinās pastāvīgu acquis pārņemšanas un īstenošanas procesa pārraudzību. Šā mērķa sasniegšanai ministrijās un koordinācijas institūcijās, kā arī Vecāko amatpersonu sanāksmes līmenī ir izveidoti atbilstoši mehānismi. Ar to palīdzību tiks nodrošināta aktīva Programmas vadība visos līmeņos. Turklāt, Eiropas Komisijai būs iespēja strukturēti un caurskatāmi sagatavot Kārtējo progresa ziņojumu. Konkrētāks šo mehānismu apraksts sniegts 8. nodaļā.
Nacionālā programma būs vienots vadības līdzeklis, lai noteiktu prioritātes, plānotu, īstenotu un pārraudzītu Latvijas gatavošanos dažādos sektoros dalībai Eiropas Savienībā. Nacionālā Programma aptver ne tikai politiskas, juridiskas un institucionālas prasības acquis pārņemšanai, bet arī pasākumus, kas saistās ar investīcijām, lai stiprinātu tautsaimniecību, lauksaimniecības un lauku reģionu attīstību, transporta un apkārtējās vides stāvokļa uzlabošanu, sociālas un ekonomiskas kohēzijas veicināšanu.
Saikne ar valsts budžetu — finansu plānošana
Viens no pamatprincipiem, kas konsekventi tiek nostiprināts jaunajā Nacionālajā programmā ir reālistiska attieksme pret budžetu. Tiek veikti nopietni pasākumi, lai nodrošinātu ciešu saistību starp valsts budžetu un Nacionālo programmu to pasākumu finansēšanā, kas saistīti ar integrāciju Eiropas Savienībā.
Ir svarīgi apzināties, ka Nacionālās programmas integrēšana ikgadējā valsts budžetā ir svarīga, jo īpaši apstākļos, kad pieejami visai ierobežoti resursi. Atsevišķos gadījumos ir bijis un būs nepieciešams pārskatīt valsts līdzekļu izmantošanas īstermiņa plānus, lai risinātu steidzamas un svarīgas Eiropas integrācijas prioritātes. Īpaši svarīgi to ņemt vērā saistībā ar Latvijas un ES sarunu sākšanos, kas var identificēt jaunas problēmas, pieprasīt pārskatīt atsevišķas prioritātes un tātad pārdalīt resursus. Nacionālās programmas vadīšana iespējama vienīgi tad, ja tā pamatojas reālistiskā budžetā. Šī programma nav papildus līdzekļu piesaistes instruments. Tā ir sistēma, ar kuras palīdzību iespējams realizēt Latvijas valdības saistības, gatavojoties iestājai Eiropas Savienībā.
Latvijas Republikas Finansu ministrijas Budžeta departaments un Ārvalstu palīdzības programmu koordinācijas pārvalde sadarbībā ar Eiropas integrācijas biroju ir turpinājuši kopīgu darbu, lai nodrošinātu Nacionālās programmas finansiālo aspektu maksimālu atbilstību budžetā paredzētajiem resursiem. Eiropas integrācijas padomē ir izskatītas vadlīnijas Vecāko amatpersonu sapulcē apstiprināta konkrēta metodika budžeta plānošanai jaunajai Nacionālajai programmai.
Turpinās darbs pie valsts budžeta plānošanas sistēmas pārskatīšanas, kura mērķis ir sastādīt finansu perspektīvu vairākiem gadiem. Latvijas valdība turpina strādāt, lai nodrošinātu Nacionālās programmas finansu plānošanas pilnīgu integrēšanu valsts budžeta plānošanas procedūrā. Tomēr būs nepieciešami vēl vairāki gadi, lai to pilnībā īstenotu un lai Nacionālā programma kļūtu par neatņemamu valsts finansu un politikas plānošanas procesa sastāvdaļu.
Atsevišķa Programmas nodaļa veltīta finansiālām saistībām dalībai ES īstenošanai īsā un vidējā termiņā.
Izmaiņas pirmspievienošanās procesā
1997. gada jūlijā Agenda 2000 ieviesa pastiprinātas pirmspievienošanās stratēģijas koncepciju. 1997. gada decembrī Luksemburgas ES Padome ratificēja šo pieeju, atbalstot ievērojamu pirmspievienošanās palīdzības palielināšanu lauksaimniecības un lauku reģionu attīstībai, kā arī strukturāliem pasākumiem (transportam un apkārtējai videi). Saskaņā ar Nolikumu Nr. 622/98/EC paredz vienotu sistēmu pirmspievienošanās palīdzības prioritāšu un finansu resursu plānošanā.
Berlīnes Eiropas Savienības Padome 1999. gada martā apstiprināja pirmspievienošanās stratēģijas vadlīnijas. Lai arī galvenais Eiropas Savienības palīdzības avots Pievienošanās Partnerības prioritāšu sasniegšanai šobrīd ir Phare programma, nākotnē pirmspievienošanās izdevumu segšanā aizvien lielāka lomu būs citiem finansu instrumentiem — SAPARD (Padomes noteikumi (EC) No 1268/99; (OJ L 161, 26.6.99, p.87)) un ISPA (Padomes noteikumi (EC) No 1267/99; (OJ L 161, 26.6.99, p.73)).
Sākot no 2000. gada strukturālais instruments (ISPA), kas attiecas uz transportu un apkārtējo vidi, kā arī lauksaimniecības instruments (SAPARD) būs nozīmīgi pirmspievienošanās palīdzības avoti un nodrošinās resursus ievērojamai daļai pasākumu, kuri šobrīd tiek finansēti no Phare līdzekļiem.
Daļu šo līdzekļu Latvija var izmantot, lai finansētu savu līdzdalību Eiropas Kopienu programmās, ieskaitot 5 — Pētījumu un tehnoloģiskās attīstības tīkla programmu (OJ L 26,1.2.1999, p.1).
Phare programmas vispārīgais mērķis ir palīdzēt kandidātvalstīm sagatavoties iestājai Eiropas Savienībā, koncentrējot līdzekļus to prioritāšu sasniegšanai, kas identificētas Pievienošanās Partnerībā. Phare turpinās atbalstīt pasākumus, kuri saistās ar efektīvu acquis pārņemšanu, tai skaitā institūciju stiprināšanu un acquis pārņemšanai nepieciešamās investīcijas.
Phare palīdzība tiks vērsta arī uz ekonomiskās un sociālās attīstības pasākumiem, sadarbojoties ar Eiropas Reģionālās Attīstības Fondu un Eiropas Sociālo Fondu. Tas ļaus sagatavot integrētas attīstības programmas, kā arī īstenot pasākumus strukturālām izmaiņām ražošanas sektorā un nodarbinātībā.
Jauns pirmspievienošanās finansu instruments ISPA ļaus Latvijai laika posmā no 2000.–2006. gadam saņemt palīdzību, lai realizētu ekonomiskās un sociālās kohēzijas programmas un projektus vides aizsardzības jomā un transporta infrastruktūras attīstībai.
Ilgtspējīgas lauksaimniecības un lauku attīstības atbalstam minētajā periodā ir izveidota SAPARD programma, kuras resursi ir pieejami, lai:
• ieviestu acquis , kas attiecas uz Kopējo lauksaimniecības politiku;
• risinātu specifiskas problēmas lauksaimniecības sektora un lauku vides attīstībai.
2. shēma. Nacionālās programmas loma intensīvajā pirmsapvienošanās stratēģijā pēc 2000. gada
Nacionālā
programma:
vienots nacionāls plāns, lai Latvijā īstenotu pasākumus, kas
vērsti uz iestāšanos Eiropas Savienībā
Atjaunotā Nacionālā programma paredz vienotu sistēmu, lai plānotu prioritātes un pārraudzītu pievienošanās procesu dažādos sektoros. Tās uzdevums ir apvienot vienā dokumentā acquis īstenošanas prioritātes, vienlaikus norādot arī attīstības un investīciju prioritātes.
Programma detalizēti atspoguļo prioritāros pasākumus acquis tiesiskai un institucionālai pārņemšanai, norādot visus atbilstošos ES normatīvos aktus, programmas periodā plānotos rezultātus, īstenošanas termiņus un nepieciešamos finansu resursus. Detalizēti izklāstīti arī atsevišķu prioritāro direktīvu īstenošanas plāni. Par neatņemamu Nacionālās programmas sastāvdaļu kļuvusi Latvijas Institūciju stiprināšanas programma, kura norāda šajā jomā nepieciešamos pasākumus atbilstoši Madrides administratīvo spēju kritērijam.
Pārskatītā Nacionālā programma ietver arī investīcijas Pievienošanās Partnerības īstermiņa un vidēja termiņa prioritātēs (sākot no 2000. gada). Tas nozīmē, ka, līdztekus Phare programmas atbalstam, tajā ir paredzēta turpmāka palīdzība no pirmspievienošanās strukturālajiem instrumentiem: ISPA (transports un apkārtējā vide) un SAPARD (lauksaimniecība un lauku reģionu attīstība), ko nosaka arī Pievienošanās Partnerība.
Katrā no šiem sektoriem (lauksaimniecība un lauku reģionu attīstība, transports un apkārtējā vide) Nacionālās attīstības plāna kontekstā tiks sagatavotas atsevišķas nacionālas programmas, kas būs nepieciešamas, iesniedzot pieteikumu palīdzības saņemšanai no atbilstošā strukturālā instrumenta. Šobrīd jau ir sagatavotas ISPA un SAPARD nacionālās programmas, kā arī Eiropas Komisija ir izvērtējusi Nacionālā attīstības plāna pirmo versiju. Ņemot vērā Eiropas Komisijas kritisko vērtējumu, Latvijas valdība patlaban veic nopietnu šī plāna pārstrādi.
Īpašā sagatavošanās programma un Nacionālais attīstības plāns
Īpašā sagatavošanas programma sniedz atbalstu pasākumiem, kuri nepieciešami, lai sagatavotos Strukturālajiem fondiem — integrētas reģionālās attīstības plānošana un īstenošana, lauku reģionu un pilsētu attīstības pilota projektu īstenošana, juridisko un administratīvo struktūru veidošana un finansu kontrole.
Īpašā sagatavošanās programma nodrošinās atbalstu arī Nacionālā attīstības plāna (NAP) izstrādei. Šī plāna mērķis ir apvienot Latvijas stratēģiskās ekonomiskās un sociālās attīstības prioritātes, lai mazinātu atšķirības starp Latviju un ES dalībvalstīm.
NAP ieņems nozīmīgu vietu Latvijas turpmākajā ceļā uz Eiropas Savienību, akcentējot ilgtspējīgas ekonomiskās un sociālās attīstības prioritātes. NAP efektivitāti lielā mērā noteiks tas, cik kvalitatīvi un konstruktīvi notiks sadarbība starp valsts un nevalstisko sektoru prioritāšu noteikšanas un pasākumu gaitas pārraudzības procesā.
Pēc iestāšanās Eiropas Savienībā NAP būs pamats sarunām ar Eiropas Komisiju par Strukturālo fondu ietvaros paredzēto pasākumu kopīgu finansēšanu, kuru iznākums tiks detalizēti fiksēts Eiropas Savienības palīdzības plānā.
Nacionālā programma ir vienots plāns pirmspievienošanās procesa pasākumu vadīšanai. Tā nodrošina mehānismu, ar kura palīdzību Latvijas valdība varēs vadīt un koordinēt juridiskās, institucionālās un organizatoriskās pārmaiņas, kurām ir fundamentāla nozīme, gatavojoties iestājai Eiropas Savienībā. Tiklīdz tiesiski un institucionāli šķēršļi Latvijas līdzdalībai Eiropas Savienībā būs likvidēti, pateicoties efektīvai Nacionālās Programmas pasākumu īstenošanai, galvenā uzmanība tiks pievērsta Nacionālās attīstības plānam. Tā kā gan Eiropas Savienība, gan Latvija par galveno prioritāti uzskata sociālo un ekonomisko kohēziju, Nacionālās attīstības plānam jākļūst par vienu no galvenajiem Eiropas integrācijas instrumentiem.
3. Shēma. Dažādu pirmsapvienošanās instrumentu savstarpējā saistība.
2.nodaļa. Prioritāšu noteikšana
Eiropas Savienības Padomes nolikums Nr. 622/98/EC izveidoja Pievienošanās Partnerību kā vienu no pirmspievienošanās stratēģijas pamatinstrumentiem.
1998. gada Eiropas Komisijas Kārtējais ziņojums vēlreiz atgādina, kāda ir Pievienošanās Partnerības un Nacionālās programmas acquis pārņemšanai nozīme un kāda ir šo dokumentu savstarpējā saikne:
"Pievienošanās Partnerības mērķis ir apkopot Komisijas atzinumā noteiktās tālākā darba prioritātes, kandidātvalstīm pieejamos finansu līdzekļus izvirzīto prioritāšu īstenošanai, un priekšnosacījumus, šo finansu līdzekļu saņemšanai. Katra kandidātvalsts tika aicināta pieņemt Nacionālo programmu acquis pārņemšanai, kas noteiktu, kā valsts strādās ar Pievienošanās Partnerību, cik ilgā laikā tiks īstenotas prioritātes un kādi cilvēku un finansu resursi būs nepieciešami. Gan Pievienošanās Partnerība, gan Nacionālā programma acquis pārņemšanai tiks regulāri pārskatītas, lai ņemtu vērā sasniegto progresu un noteiktu jaunas prioritātes"(Eiropas Komisijas Kārtējais ziņojums, 1998. gada 4. novembris, D nodaļa).
Pievienošanās Partnerība nosaka un prioritizē galvenās darbības, kas kandidātvalstīm jāveic īsā un vidēji ilgā laika posmā, gatavojoties dalībai Eiropas Savienībā. To sastāda Eiropas Komisija, balstoties regulāriem ziņojumiem par sasniegto progresu Kopenhāgenas un Madrides dalības kritēriju īstenošanā. Ir jāuzsver, ka Pievienošanās katrai kandidātvalstij piedāvā pakāpenisku sagatavošanās plānu dalībai Eiropas Savienībā.
Eiropas Komisija konsultējās ar katru kandidātvalsti par Pievienošanās Partnerībā iekļaujamajām prioritātēm. Kaut arī Pievienošanās Partnerību nevar uzskatīt par kandidātvalsts un Eiropas komisijas vienošanos, tā ir balstīta uz acquis un izvirza noteiktā laika posmā veicamus konkrētus mērķus, lai tiktu izpildīti Kopenhāgenas un Madrides kritēriji. Šo mērķu sasniegšana kļūst par nosacījumu gan dalībai Eiropas Savienībā, gan ES finansiālā un tehniskā atbalsta turpmākai saņemšanai.
Minētais nolikums nosaka, ka "Partnerībām, un jo īpaši to starpposmu mērķiem, jāpalīdz sagatavoties dalībai sociālās un ekonomiskās konverģences kontekstā, kā arī jāpalīdz izstrādāt nacionālo programmu acquis pārņemšanai". Varētu uzskatīt, ka Pievienošanās Partnerībai ir divi līdzīgi mērķi — palīdzēt kandidātvalstīm izpildīt "uz dalībvalsti attiecināmās" saistības un palīdzēt samazināt ekonomiskās un sociālās atšķirības, kas varētu kavēt integrācijas procesu.
Nacionālās programmas uzdevums ir aplūkot Pievienošanās Partnerībā izklāstītās (īsa un vidēja termiņa) prioritātes no praktiskā viedokļa. Programma ir vadības instruments, ar iestāšanos Eiropas Savienībā saistīto pasākumu plānošanai, īstenošanai un pārraudzībai. Kopenhāgenas un Madrides kritēriji definē būtiskākos pievienošanās nosacījumus, tāpēc šie kritēriji veido Nacionālās programmas struktūru un pamatu.
Gatavošanās dalībai Eiropas Savienībā ir sarežģīts un radošs process. Ir skaidrs, ka Eiropas Savienībā nevarēs iestāties, formāli pieņemot Savienības likumus un pievienojoties līgumiem. Būs nepieciešama dziļa un progresīva institūciju, ekonomikas sektoru un visas sabiedrības pielāgošanās vairāku gadu garumā. Tādēļ Nacionālā programma piedāvā virkni pasākumu, kuru mērķis ir veicināt pārmaiņu procesus dažādās nozarēs. Pasākumi aptvers valsts pārvaldes institūciju stiprināšanu un to spēju attīstīšanu, ekonomikas reformas un attīstību, politiskos kritērijus, tieslietas un iekšlietas, apkārtējās vides jautājumus, sagatavošanos iekļaušanai iekšējā tirgū un galvenās tautsaimniecības nozares.
Nacionālās programmas mērķis nav uzskaitīt visu acquis , bet gan aplūkot visas acquis nozares. Programma balstās uz principu, ka "vissvarīgākais jāizdara vispirms". Tiklīdz kā prioritārie mērķi ir sasniegti, var noteikt jaunas, ar acquis pārņemšanu saistītas prioritātes. Lai izvirzītu jaunas prioritātes, Nacionālā programma integrācijai Eiropas savienībā tiek pārskatīta un precizēta katru gadu.
Regulārā ziņojuma loma
Nacionālā programma ir veidota ciešā saistībā ar Eiropas Komisijas Kārtējo ziņojumu par Latvijas progresu ceļā uz iestāšanos. Latvijas varas iestādes ir izvēlējušās šādu pieeju, jo tā sniedz iespēju vadīt pievienošanās procesu no vienotas perspektīvas ar Eiropas Komisiju.
Latvijas centieni izpildīt dalības nosacījumus, tai skaitā pārņemt acquis , Kārtējā Eiropas Komisijas ziņojumā tiek vērtēti, balstoties uz Kopenhāgenas un Madrides kritērijiem. Arī Nacionālās programmas ietvaros izstrādātie pasākumiem ir līdzīgi sagrupēti un virzīti uz tiem pašiem mērķiem. Šāda shēma Latvijai dod iespēju sistemātiski novērtēt dalībai izvirzītos nosacījumus un sasniegto progresu. Latvijas valdība ir pārliecināta, ka, pieturoties pie šādas sistēmas, tuvākā nākotnē tiks saņemts pozitīvs novērtējums un uzaicinājums uzsākt sarunas. Vidējā laika periodā tas nodrošina pamatu, lai varētu sagatavot sabiedrību, ekonomiskās struktūras un valsts pārvaldi izpildīt dalības prasības un izmantot tās priekšrocības.
Nacionālās intereses
Lai iestātos Eiropas Savienībā, Latvijai ir jāpārņem visu ES acquis jeb likumu un pienākumu kopumu, jāuzņemas visu līgumu un konvenciju saistības, jāizveido visas nepieciešamās institūcijas, jāpievienojas ES kopējām politikām un vispārpieņemtajām normām, kas veidotas jau kopš ES pirmsākumiem. Tajā pašā laikā dalības nosacījumi tiks vispusīgi apspriesti. Latvija un Eiropas Savienība nevēlas, lai Latvija pārņemtu acquis tikai formāli, t.i. neņemot vērā šo izmaiņu radīto ietekmi uz ekonomiku un sabiedrību kopumā. Gan Latvijas, gan arī Eiropas Savienības interesēs ir nodrošināt, lai dalības nosacījumi kļūtu par pamatu ilgtspējīgai integrācijai. Integrācijas stabilitāte ilgākā laika posmā var tikt garantēta tikai tad, ja dalības nosacījumi atspoguļo Latvijas iedzīvotāju intereses. Vienprātību nevar panākt tikai tehniski salīdzinot šķietamas neatbilstības starp Eiropas Savienības un Latvijas likumdošanas aktiem. To iespējams sasniegt informētu cilvēku diskusijās, kur tiek pilnībā ņemti vērā dažādu sabiedrības grupu principi, vērtības un intereses.
Pārņemot acquis , Latvijai jāievēro līdzsvars starp dalības saistībām un likumīgo savu interešu aizsardzību. Latvijas valdība jau ir uzsākusi atklātu dialogu ar sabiedrības pārstāvjiem un galvenajām interešu grupām, lai formulētu skaidras un saskaņotas nacionālās intereses, kas ir neatņemama iestāšanās procesa un sarunu sastāvdaļa. Pārskatot Nacionālo programmu, konsultāciju loma arvien pieaugs. 1999. gada otrā pusē un 2000. gada sākumā Eiropas integrācijas birojs sadarbībā ar Ārlietu ministrijas Sarunu sagatavošanas darba grupu ir sācis organizētu un strukturētu konsultāciju procesu ar nevalstiskām un profesionālām organizācijām par konkrētās acquis sadaļās ietvertām likumdošanas paredzamām izmaiņām, veicot to analīzi no nacionālo interešu viedokļa. Ir notikuši semināri par sekojošam acquis sadaļām:
• zivsaimniecības politika;
• audiovizuālie darbi;
• autotransports;
• akcīze tabakas izstrādājumiem;
• drošība darbā;
• industriālais piesārņojums.
Šis konsultāciju process tiks turpināts un ļaus pilnīgāk sagatavot Latvijas sarunu delegāciju un sarunu pozīcijas.
Nacionālās programmas prioritātes
Nosakot Nacionālās programmas prioritātes, tiek ņemts vērā Eiropas Komisijas 1997.gada Atzinumā un 1998.un 1999. gada Kārtējos ziņojumos sniegtais novērtējums, kā arī dialogā ar Eiropas Komisiju un atsevišķām dalībvalstīm izvirzītās prioritātes. Nacionālā programma atspoguļo Latvijas gatavību ieviest Pievienošanās Partnerībā noteiktās īsā un vidējā termiņa prioritātes. Nacionālā programma nodrošina pastāvīgu virzību uz dalību Eiropas Savienībā
Nacionālā programma nosaka četras stratēģiski prioritārās tēmas, kas Latvijai jāaplūko, lai iestātos Eiropas savienībā:
• Sagatavot sabiedrību dalībai Eiropas Savienībā;
• Sagatavot ekonomiku dalībai Eiropas Savienībā;
• Sagatavoties Eiropas Savienības dalībvalsts tiesību un pienākumu pārņemšanai;
• Sagatavot valsts pārvaldi dalībai Eiropas Savienībā.
Attiecībā uz tēmu "Sagatavot sabiedrību dalībai Eiropas Savienībā", Nacionālā programma nosaka virkni apakšprioritāšu, kas pamatojas uz Kopenhāgenas Eiropas Savienības Padomes "politisko kritēriju". Šis kritērijs nosaka veicamo pasākumu kopumu tieslietu, korupcijas novēršanas un minoritāšu aizsardzības jomās.
Nodaļa, kas apraksta prioritāro tēmu "Sagatavot ekonomiku dalībai Eiropas Savienībā", aplūko Kopenhāgenas Eiropas Savienības Padomes "ekonomiskā kritērija izpildi. Apakšprioritātē "Funkcionējoša tirgus ekonomika" ir iekļauti sekojoši pasākumi: uzņēmējdarbības vides uzlabošana, privatizācijas pabeigšana, zemes un īpašuma tirgus attīstība, pakalpojumu sfēras sakārtošana, nefinansu sektora pārraudzība, starptautisko tirdzniecības sakaru politika, un vidējā termiņa ekonomiskās stratēģijas īstenošana.
Otrā ekonomikas apakšprioritāte "spēja izturēt Eiropas Savienības iekšējā tirgus spiedienu" nosaka pasākumus, kuru mērķis ir veicināt konkurētspēju vairākās Latvijas tautsaimniecības nozarēs. Tiek aplūkoti sekojoši pasākumi: vispusīgas rūpniecības politikas 21. gadsimtam formulēšana un īstenošana, uzņēmumu restrukturizācija, mazo un vidējo uzņēmumu attīstība, investīcijas transporta un lauku infrastruktūrā, aktīva darba tirgus politikas un programmas pieņemšana, investīcijas sociālajā un ekonomiskajā kohēzijā, tai skaitā reģionu un lauku apvidu attīstībā, lauksaimniecības un pārtikas sektora modernizācija.
Prioritārā tēma "Sagatavoties Eiropas Savienības dalībvalsts tiesību un pienākumu pārņemšanai" apraksta jautājumus, kas jārisina, pārņemot acquis . Nodaļa aplūko visas acquis jomas. Tajā ir aprakstīta pašreizējā situācija Latvijā acquis sektoros, kā arī parādīti Latvijas kā nākamās ES dalībvalsts pienākumi un saistības. Aplūkotie sektori ir sekojoši: iekšējais tirgus, inovācija, ekonomiskā un fiskālā politika, sektorpolitika, ekonomiskā un sociālā kohēzija, dzīves un apkārtējās vides kvalitāte, tieslietas un iekšlietas, ārpolitika, finansiālie jautājumi.
Prioritārā tēma "Sagatavot valsts pārvaldi dalībai Eiropas Savienībā" ir saistīta ar Madrides Eiropas Savienības Padomē izvirzīto kritēriju par modernas un efektīvas pārvaldes nozīmību Eiropas integrācijas un paplašināšanās kontekstā. Ņemot vērā integrētas pieejas nepieciešamību pievienošanās jautājumu risināšanā un Nacionālās programmas sagatavošanā. šajā nodaļā ir aplūkoti pasākumi valsts pārvaldes spēju nostiprināšanas jomā dažādos Nacionālās programmas sektoros. Ir iekļauta arī virkne horizontālu pasākumu, kuru mērķis ir modernizēt un reformēt valsts pārvaldes struktūru.
3.nodaļa. Pieeja un metodoloģija
4. Shēma. Nacionālās programmas tēmas un to sektori.
Latvijas Nacionālā programma integrācijai Eiropas Savienībā ir Latvijas integrācijas procesa Eiropas Savienībā stratēģiskās plānošanas un vadības līdzeklis, kā arī Eiropas Savienības finansiālās palīdzības organizācijas galvenais instruments gan valstī kopumā, gan arī katrā sektorā atsevišķi. Nacionālajā programmā tiek izklāstīti tie mērķi un darbības, ko veiks Latvijas valdība, lai pilnvērtīgi sagatavotos dalībai Eiropas Savienībā. Tie aptver gan likumdošanas saskaņošanas darbu, gan institūciju stiprināšanas darbības un citus pasākumus. Nacionālā programma ir veidota tā, lai tiktu nodrošināta pēc iespējas lielāka sinerģija starp dažādām iestāšanās procesa darbībām un to īstenošanas instrumentiem. Šajā nodaļā tiek izklāstīta programmas struktūra, kas atspoguļo pieeju un metodoloģiju, kāda ir Nacionālās programmas veidošanas pamatā.
Vispārējā
struktūra:
tēmas, sektori un apakšsektori
Nacionālās programmas struktūra ir veidota atbilstoši Eiropas Komisijas Kārtējā progresa ziņojuma struktūrai. Tas nozīmē, ka pasākumi Nacionālajā programmā tiek plānoti, balstoties uz sektoru pieeju, kādu lieto Eiropas Komisija. Šādas pieejas pamatā ir atzinums, ka Nacionālajai programmai ir jāatvieglo gan integrācijas procesa plānošana, gan arī tā pārraudzība.
Katru gadu līdz pat uzņemšanas brīdim Eiropas Komisija sagatavo Regulāro ziņojumu par Latvijas progresu ceļā uz iestāšanos Eiropas Savienībā. Šajā ziņojumā tiek atspoguļots ne vien Latvijas paveiktais, bet arī tiek identificētas jomas un pasākumi, kam Latvijai jāpievērš pastiprināta uzmanība. EK Kārtējā ziņojuma pamatstruktūru veido četras nodaļas, kur katra no tām atbilst vienam no t.s. Kopenhāgenas un Madrides kritērijiem. Šie kritēriji nosaka, ka kandidātvalstij ir jānodrošina:
Stabilu institūciju izveide, kas garantē demokrātijas, likuma varas un cilvēktiesību garantējošo institūciju stabilitāti, cieņu pret minoritātēm un to aizsardzību;
Funkcionējošas tirgus ekonomikas pastāvēšana, kā arī spēja izturēt konkurences spiedienu un tirgus spēku ietekmi Eiropas Savienībā;
Jāspēj uzņemties dalībvalsts pienākumus, to skaitā, politiskās, ekonomiskās un monetārās savienības mērķus;
Valsts pārvaldes spēja izveidot un nostiprināt institūcijas, kas ir atbildīgas par Eiropas Savienības dalībvalsts mērķu un pienākumu ieviešanu un īstenošanu Latvijā.
Arī Nacionālās programmas pamatā ir četras nodaļas jeb tēmas, kur katra no tām atbilst vienam no Kopenhāgenas un Madrides kritērijiem. Katra nodaļa atspoguļo vienu no četriem Latvijas stratēģiskajiem mērķiem ceļā uz Eiropas Savienību:
• Sagatavot sabiedrību dalībai Eiropas Savienībā;
• Sagatavot ekonomiku dalībai Eiropas Savienībā;
• Sagatavoties Eiropas Savienības dalībvalsts tiesību un pienākumu pārņemšanai;
• Sagatavot valsts pārvaldi dalībai Eiropas Savienībā.
Šie mērķi ir vērsti ne vien uz formālu Latvijas atbilstību Eiropas Savienības dalībvalsts kritērijiem, bet paredz arī Latvijas sabiedrības, ekonomikas, tiesību un valsts pārvaldes sistēmas tālāku attīstību, lai pilnvērtīgi sagatavotos dalībai Eiropas Savienībā.
Arī katra Nacionālās programmas tēma tiek veidota atbilstoši Eiropas Komisijas Regulārā ziņojuma struktūrai. Tas nozīmē, ka katrs no četriem Nacionālās programmas mērķiem aptver virkni sektoru.
Informācija sektoru ietvaros, savukārt, tiek iedalīta pa apakšsektoriem, kas uzskaitīti otrās nodaļas beigās. Katrā apakšsektorā tiek apskatīts:
kādi mērķi un uzdevumi saskaņā ar 1998.un 1999. gada Pievienošanās Partnerības dokumentiem ir jāveic Latvijai, lai sagatavotas dalībai (Pievienošanās Partnerības prioritātes);
kāds ir pašreizējais stāvoklis un kādi ir bijuši pēdējie sasniegumi (īpaši tiek aplūkoti jautājumi, kas ir identificēti EK Kārtējā ziņojumā);
kādus pasākumus veiks valsts pārvaldes institūcijas, lai novērstu EK Kārtējā ziņojumā identificētās problēmas, īstenotu Pievienošanās Partnerības prioritātes un sagatavotos dalībai atbilstoši Latvijas interesēm. Detalizēti tiek aprakstīti pasākumi, kas tiks veikti īstermiņā (t.i. viena gada laikā), kā arī tiek norādīta attiecīgā projektu tehniskā anketa, kas aptver visu darbību kopumu gan īsā, gan vidējā (3-5 gadi) laika posmā.
Nacionālajā programmā katras tēmas sākumā ir mērķu matrica, kas atspoguļo sektorus un apakšsektorus, ko aptver šī tēma. Matricā tiek norādītas arī attiecīgās projektu tehniskās anketas (nosaukums un kods) un par tām atbildīgās institūcijas.
Nacionālās programmas tēma "Sagatavot valsts pārvaldi dalībai Eiropas Savienībā" atšķiras no pārējām tēmām ar to, ka tā ne vien paredz tikai šai tēmai raksturīgus pasākumus (politikas koordinēšanas sektors), bet arī apkopo informāciju par institūciju stiprināšanas mērķiem un aktivitātēm programmas četrās tēmās, sektoros un apakšsektoros. Šī nodaļa var tikt uzskatīta par Latvijas valsts pārvaldes institūciju stiprināšanas plānu jeb programmu un var tikt lietota kā atsevišķs dokuments.
Projektu tehniskās anketas
Nacionālās programmas četru prioritāro mērķu sasniegšana notiek, īstenojot konkrētas darbības noteiktā laikā. Šīs darbības ir ietvertas t.s. projektu tehniskajās anketās. Nacionālajā programmā ir gandrīz simts šādas anketas, un tās ir sadalītas atbilstoši četrām tēmām. Piemēram, tēmai "Sagatavot sabiedrību dalībai Eiropas Savienībā" atbilst pielikums ar tādu pašu nosaukumu, kurā ir ietvertas visas tās anketas, kas attiecas uz šīs tēmas sektoriem un apakšsektoriem. Atsevišķos gadījumos ir iespējami izņēmumi, kad viena projektu tehniskā anketa atbilst vairākām tēmām, sektoriem vai apakšsektoriem. Šādos gadījumos uzmanība jāpievērš anketas koda pirmajam burtam, kas norāda programmas pielikumu, kurā atrodas šī anketa.
S — nozīmē, ka attiecīgā projektu tehniskā anketa atrodas pielikumā "Sagatavot sabiedrību dalībai Eiropas Savienībā";
E — nozīmē, ka attiecīgā projektu tehniskā anketa atrodas pielikumā "Sagatavot ekonomiku dalībai Eiropas Savienībā";
L — nozīmē, ka attiecīgā projektu tehniskā anketa atrodas pielikumā "Sagatavoties Eiropas Savienības dalībvalsts tiesību un pienākumu pārņemšanai";
I — nozīmē, ka attiecīgā projektu tehniskā anketa atrodas pielikumā "Sagatavot valsts pārvaldi dalībai Eiropas Savienībā".
Projektu tehniskā anketa ir Nacionālās programmas centrālais elements, jo tieši anketās tiek paredzēti konkrēti rīcības plāni. Anketas ir veidotas, balstoties uz t.s. loģiskās plānošanas metodoloģiju un projektu vadības pieeju, kas nodrošina to, ka katra anketa var tikt lietota gan kā Latvijas valdības atbilde uz EK norādītajiem trūkumiem, gan kā projekta pieteikums, gan arī kā projekta ieviešanas plāns un atskaites forma. Katra anketa ietver sekojošus punktus:
• Prioritārās darbības nosaukums jeb anketas virsmērķis;
• Prioritārās darbības pamatojums, ieskaitot atsauci uz svarīgiem dokumentiem (piemēram, Pievienošanās Partnerība);
• Informācija par paveikto 1999. gadā, ja šī prioritāte bija iekļauta jau IV Latvijas Nacionālajā programmā integrācijai Eiropas Savienībā;
• Riska faktoru un pieņēmumu atspoguļojums;
• Norādi par projekta tehniskās anketas koordinatoru un iesaistītajiem ekspertiem;
• Darbības mērķi, to izpildes fāzes un konkrēti rīcības pasākumi;
• ES acquis , kas tiek ieviests ar šo prioritāti.
Konkrēta ministriju un institūciju rīcība tiek plānota darbības kvantitatīvo mērķu līmenī. Lai sasniegtu anketas virsmērķi, ir jāīsteno vairāki tam pakārtoti mērķi, kas ir kvantificējami — t.i. tiem ir konkrēts rezultāts noteiktā laikā. Katras darbības kvantitatīvais mērķis, savukārt, tiek sadalīts tā izpildes fāzēs un uzdevumos jeb apakšfāzēs, kam arī ir konkrēts rezultāts un noteikts sākuma un beigu datums. Projektu tehniskajās anketās darbības kvantitatīvie mērķi tiek iedalīti atbilstoši to funkcionalitātei jeb sfērai. Pavisam ir trīs šādas sfēras: Latvijas un ES likumdošanas saskaņošana; institūciju stiprināšana; un citas aktivitātes.
Katram likumdošanas kvantitatīvajam mērķim tiek parādīta tā ES acquis daļa — konkrētas direktīvas u.c. ES tiesību akti, ko ievieš, īstenojot šo likumdošanas saskaņošanas darbības kvantitatīvo mērķi. Arī katrai direktīvai tiek noteikts konkrēts pārņemšanas sākuma un beigu datums.
5. Shēma. Tehniskās projektu anketas vieta Nacionālajā programmā, tās pamatstruktūra
Finansējuma tabulas
Finansējuma tabulas (sestais pielikums) atspoguļo informāciju par Nacionālās programmas projektu anketu finansējumu pa gadiem un avotiem. Šajā pielikumā anketas ir grupētas nevis atbilstoši prioritārajām tēmām. Finansējuma tabulās tiek atspoguļots tikai jau zināmais (t.i. jau reāli piešķirtais un saplānotais) finansējums.
Nacionālās programmas prioritāro pasākumu finansējuma tabulas atspoguļo informāciju par reālo situāciju attiecībā uz valsts budžeta līdzekļu un ārvalstu (pamatā Eiropas Savienības) piešķirtā finansējuma izlietojumu Nacionālajā programmā noteikto mērķu īstenošanai.
Atbilstoši Eiropas Komisijas rekomendācijām finansējuma tabulas atspoguļo ministrijām un institūcijām piešķiramā finansējuma avotus, kā arī izlietojumu pa gadiem (no 2000. līdz 2002. gadam). Finansējuma tabulas tiks ikgadēji pārskatītas, lai ņemtu vērā izmaiņas Nacionālās programmas prioritāšu finansējumā.
Nacionālās programmas finansējuma noteikšanas principi
Veicot Nacionālās programmas prioritāšu finansējuma aprēķināšanu, tika pielietoti šādi principi:
Reālās situācijas atspoguļošana
Fiskālās politikas 2001.–2003.gadam ietvaros ir paredzēta valsts budžeta, t.sk. ārvalstu finansu palīdzības, plānošana vidējā termiņā, kura nodrošina efektīvāku resursu plānošanu un izlietošanu saistībā ar valsts politikas prioritātēm. Saeima pieņems likumu vienam gadam — likumu "Par valsts budžetu 2001.gadam" un Ministru kabinets apstiprinās "Valdības makroekonomiskās attīstības un fiskālās politikas pamatnostādnes 2001–2003.gdam".
Tas nozīmē, ka noteiktam periodam — 2001.-2003.gadam tiek apzināti visi iespējamie resursi un izvērtēti atbilstoši valdības noteiktajām prioritātēm. Valdības politikas lēmumi un resursu pieejamība vidējā termiņa perspektīvā nosaka nepieciešamību plānot budžeta izdevumus maksimāli lietderīgi, sadalot resursus starp stratēģiski svarīgām prioritātēm.
Nacionālā programma nav papildu resursu pieprasīšanas līdzeklis ministrijām un citām institūcijām. Nacionālās programmas finansējuma tabulās netiek ietverti pieprasījumi pēc vēl nepieciešamā papildus finansējuma. Nacionālās programmas finansējuma tabulās tiek atspoguļots tikai zināmais finansējums, kas jau ir piešķirts (piemēram valsts budžeta līdzekļi kārtējā gadā) vai arī ir skaidri zināms, ka tas tiks piešķirts, piemēram, resora bāzes budžets nākošajiem gadiem vai arī attiecīgajā gadā izlietojamie jau piešķirtie Phare Nacionālās programmas līdzekļi (līdz 1998. gadam ieskaitot).
Šis ir svarīgākais princips, kas jāņem vērā, analizējot finansējuma tabulās ietverto informāciju. Tiek izveidota reālu resursu struktūra saistībā ar konkrētām prioritātēm, kas dod iespēju plānot budžeta izdevumus tās vai citas NPIES paredzētas prioritātes īstenošanai vidējā termiņā un noteikt konkrētu sasniedzamo rezultātu (rezultātus). Līdz ar to ir nodrošināts ir otrais princips, kas nosaka Nacionālās programmas finansējuma plānošanas nepārtrauktību.
Nepārtrauktība
Katra gada sākumā, pēc EK kārtējā Progresa ziņojuma saņemšanas un valsts budžeta veidošanas sākumā Nacionālā programma tiks pārskatīta un papildināta. Arī Nacionālās programmas prioritāro pasākumu finansējuma tabulas tiks atjaunotas ikgadēji, kas galarezultātā ļaus noteikt, kāds finansējums ir ticis piešķirts katrai no Nacionālās programmas prioritātēm.
Saistība ar valsts budžeta plānošanu
Nacionālās programmas finansējuma noteikšana tika balstīta uz principiem un pieeju, kāda tiek lietota valsts budžeta projekta sastādīšanā. Lietojot šādu vienotu pieeju, pakāpeniski tiks nodrošināta Nacionālās programmas finansējuma plānošanas integrācija valsts budžeta plānošanas procesā. Tas nozīmē, ka turpmāk valsts budžeta un Nacionālās programmas finansējuma plānošana būs vienas sistēmas divas daļas.
Nacionālās programmas izmaksas
Nacionālās programmas izmaksas veido tiešie un pārējie jeb netiešie izdevumi. Tiešie izdevumi ir tādas TA pasākuma realizācijas izmaksas, kuras veido darbinieku, kuri ir tieši iesaistīti Nacionālās programmas pasākumu realizācijā, uzturēšanas un kapitālie izdevumi - radot īpašu struktūrvienību vai pieņemot darbā darbiniekus uz līguma pamata vai veicot citus tiešus uzdevumus. Savukārt, lai darbinieki, kuri tieši piedalās TA pasākumu īstenošanā, varētu sekmīgi veikt savus uzdevumus, tiek ieguldīts vēl citu struktūrvienību vai atsevišķu darbinieku darbs un finansu resursi. Pakārtotā veidā tiek vākti dati, apstrādāti dokumenti, gatavoti grozījumi normatīvajos aktos u.c., tādējādi patērējot zināmu darba laiku šajos ar integrāciju ES saistītos procesos. Šī daļa veido netiešās izmaksas.
Finansējuma tabulās tiek izcelti papildu piešķirtie izdevumi Nacionālās programmas pasākumiem, piemēram, jaunas institūcijas izveidei sakarā ar ES acquis pārņemšanu, ko paredz Nacionālā programma. Šos izdevumus atspoguļo finansējuma tabulās rindā " tai skaitā, papildus piešķirtais finansējums NPIES pasākumiem ".
Papildu izdevumi ir tādi tiešie izdevumi, kuri attiecīgajā gadā valsts budžetā ir piešķirti papildus, kā jaunas vēl nebijušas izmaksas jaunām funkcijām, kuru veikšanu paredz Nacionālā programma. Piemēram, šādi izdevumi ir no jauna pieņemto darbinieku darba algas un sociālie maksājumi, jaunu telpu uzturēšanas vai esošo telpu rekonstrukcijas izdevumi. Jāņem vērā, ka šie izdevumi tiek uzskatīti par papildu piešķirto finansējumu tikai viena (pirmā) finansu gada ietvaros. Turpmākajos gados tie ir daļa no tiešajiem uzturēšanas izdevumiem un īpaši nav jāuzrāda.
Institūciju stiprināšanas analītiskās anketas
1999. gada decembrī, Helsinku samita laikā, Latvija tika uzaicināta uzsākt sarunas par iestāšanos Eiropas Savienībā. Lai sekmīgi varētu sagatavot sarunu pozīciju, Latvijas administrācijai ir nepieciešams veikt nopietnu izpētes darbu, nolūkā noteikt nepieciešamos institūciju stiprināšanas pasākumus katrā sarunām atvērtajā sadaļā.
Patlaban sarunas ir atvērtas astoņās sadaļās: mazo un vidējo uzņēmumu atbalsta politika, zinātne un pētniecība, izglītība un prakse, ārējās attiecības, kopējā ārējā un drošības politika, statistika, kultūra un audiovizuālā politika, konkurences politika. Paralēli sarunu pozīciju sagatavošanai arī tiek veikts darbs pie institūciju stiprināšanas analītiskajām anketām. Uz pašreizējo laiku ir sagatavotas anketas par piecām sadaļām: zinātne un pētniecība, izglītība un prakse, statistika, konkurences politika un valsts atbalsts, patērētāju un veselības aizsardzība.
Institūciju stiprināšanas pasākumu kopējais mērķis ir attīstīt Eiropas integrācijas procesam nepieciešamās struktūras, cilvēku resursus un vadības prasmes, kas nodrošinātu to ekonomisko un regulējošo sistēmu attīstību, kas nepieciešamas, lai kandidātvalsts veiksmīgi spētu pildīt ES dalībvalsts saistības, nosedzot visas trīs acquis communautaire pārņemšanas fāzes — likumdošanas transpozīciju, tās ieviešanu un efektīvu izpildi. Pirmsiestāšanās posmā, kā arī pēc iestāšanās Eiropas Savienībā, Latvijai būs nepieciešams veikt savas administrācijas restrukturizāciju, nolūkā kvalitatīvi nodrošināt acquis realizāciju dzīvē.
Institūciju stiprināšanas analītiskās anketas ir rīks ar kura palīdzību pārskatāmā veidā var noteikt nepieciešamos pasākumus administratīvās kapacitātes kāpināšanai. Administratīvās kapacitātes pielāgošana acquis prasībām sevī iekļauj funkciju pārdali valsts institūcijās, kā arī kvalitatīvu cilvēku resursu vadību. Anketas dod indikatīvu aprēķinu par nepieciešamo cilvēku resursu attīstību, saistībā ar katru no acquis izrietošo funkciju.
Sagatavojot sarunu pozīcijas, par pamatu tiek ņemta informācija par diviem pamata blokiem —informācija par acquis pārņemšanas gaitu valstī un informācijas par nepieciešamo administratīvo kapacitāti lai pārņemto acquis varētu realizēt. Analītisko anketu uzdevums ir sniegt papildus informāciju sarunu pozīciju par iestāšanos Eiropas Savienībā sagatavošanā.
Analītiskās anketas sniedz detalizētu informāciju par pasākumiem, kuri institūciju stiprināšanas jomā ir jāveic Latvijai. Par pamatu institūciju stiprināšanas vajadzību identifikācijai tiek ņemts acquis communautaire katrā konkrētajā sarunu sadaļā. Sagatavojot anketas tika analizēta tā acquis daļa, kura uzliek par pienākumu dalībvalstīm veikt kādas konkrētas darbības.
Par pamatu institūciju stiprināšanas analītisko anketu aizpildīšanai tika ņemta metodoloģija, kuru izstrādāja Pasaules Bankas eksperti sadarbībā ar Valsts pārvaldes reformu biroju, funkciju audita veikšanai Zemkopības ministrijā 1999.gadā.
Institūciju stiprināšanas analītisko anketu "dzīves cikls"
Pašlaik institūciju stiprināšanas analītiskās anketas ir sastādītas par piecām sarunu sadaļām.
Sarunām progresējot, tiek plānots līdz gada beigām aizpildīt šādas anketas par visām 31 iestāšanās sarunu sadaļām. Uz pašreizējo momentu sagatavošanā atrodas analītiskā anketa "Kultūra un audiovizuālā politika".
Analītiskās anketas ir dinamisks dokuments, kurš tiks atjaunots reizi trijos mēnešos. Atjaunošanas gaitā tiks pievienotas jaunās aizpildītās analītiskās anketas, kā arī tiks papildinātas jau sagatavotās anketas. Latvijas puse ir atvērta papildus ierosinājumiem un informācijas pieprasījumiem no Eiropas Komisijas puses attiecībā uz valsts administrācijas kapacitāti, nodrošinot acquis realizāciju.
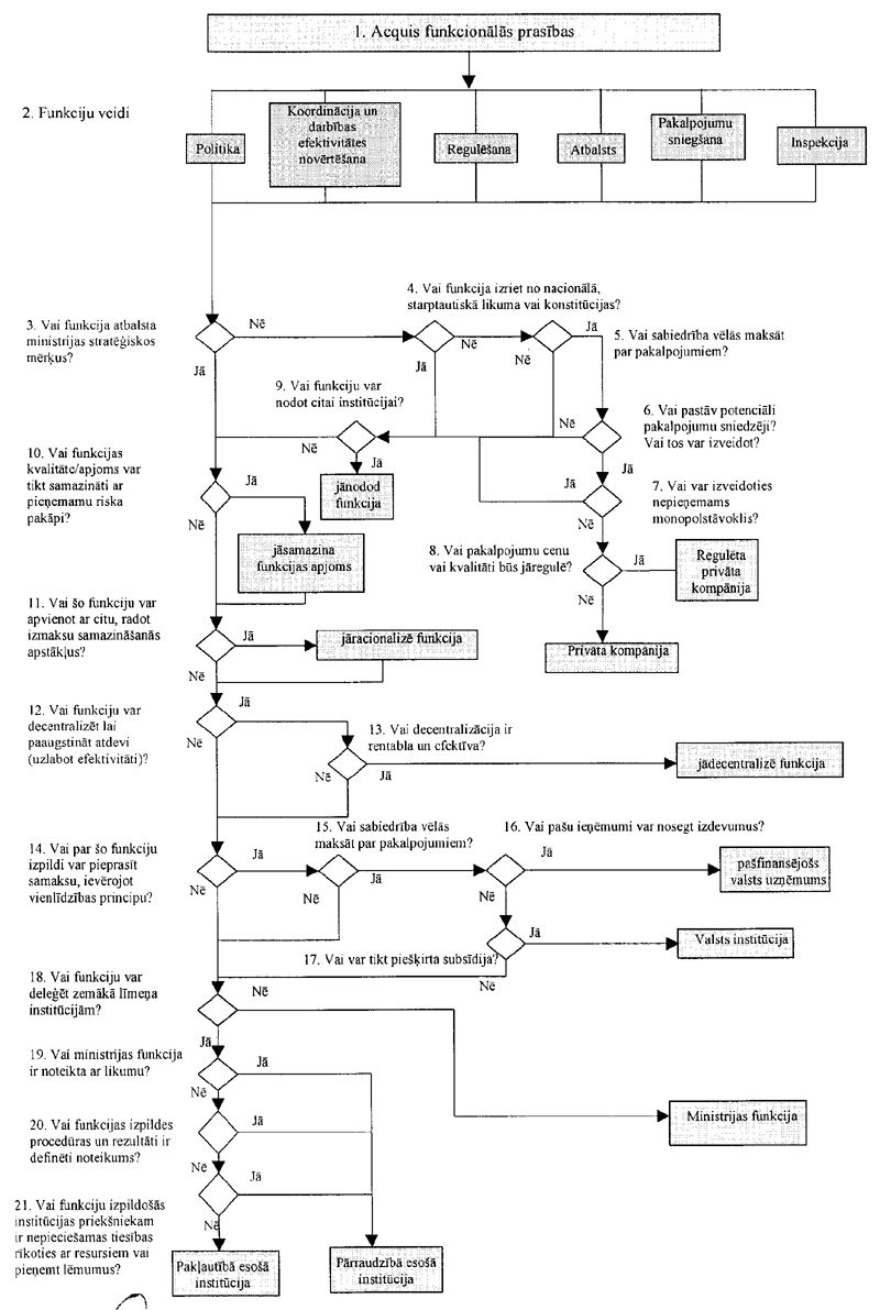
6. Shāma. Funkciju analīzes shēma.
No Acquis izrietošās valsts pārvaldes funkcijas
Sadaļas mērķis ir noteikt attiecīgajai sarunu nodaļai no acquis apjoma izrietošās valsts pārvaldes funkcijas. Funkcija ir viena vai vairākas aktivitātes, kas rada gala produktu. Ir nepieciešams sagrupēt vienā funkcijā tās acquis prasības, kurām ir iespējams vienots risinājums.
Saskaņā ar metodoloģiju, tiek izdalīti seši pamatfunkciju tipi, kurus veic dažādas organizatoriskās vienības:
• politikas veidošanas funkcija : šī funkcija ietver sevī nozares stratēģisko plānošanu, tiesību aktu projektu izstrāde, minimālo standartu, normu noteikšana, politikas analīze un izvērtēšana, prognozēšana. Šo funkciju izpildei ir nepieciešamas speciālistu prasmes, un parasti tās veic nozares ministrija;
• pakalpojumu sniegšanas funkcija : šī funkcija ietver sevī produktu vai pakalpojumu nodrošināšana iekšējiem (citas valsts struktūras) vai ārējiem (zemnieki, mežsaimnieki, zvejnieki) klientiem. Ar pakalpojumu sniegšanu parasti nodarbojas pakļautības vai pārraudzības iestādes;
• regulējošās funkcija : licenču, sertifikātu, atļauju izsniegšana, akreditācija. Regulējošās funkcijas parasti tiek nodalītas no politikas un pakalpojumu sniegšanas funkcijām;
• inspicēšana un kontrole : normatīvo aktu ievērošanas kontrole un uzraudzība, kas ir noteikta ar likumu, kā arī inspekcija, atbilstības pārbaude un finansu revīzija;
• koordinācijas, pārraudzības un darbības izpildījuma kontroles funkcija : attiecību koordinēšana starp dažādām struktūrām, kā arī pakļautības institūciju darbības izpildījuma kontrole;
• atbalsta funkcija : finansu vadība, cilvēku resursu vadība, informācijas sistēmas, infrastruktūra, darbinieku apmācība, efektivitātes pārbaude un vadības audits, kā arī sekretariāta pakalpojumi.
Institūciju un to darbību identificēšana funkciju ieviešanai
Anketas palīdz noskaidrot, kuras institūcijas pildīs no acquis izrietošās funkcijas, Latvijai pabeidzot sarunas par iestāšanos ES, kā arī, identificēt tam nepieciešamā institucionālās pārmaiņas, cilvēku resursu un apmācību vajadzības.
Saskaņā ar izstrādāto metodoloģiju tiek pieļautas sekojošas darbības ar institūcijām:
• Jaunas iestādes izveide,
• Iestādes funkciju paplašināšana/papildināšana,
• Iestādes statusa (pakļautības) maiņa/reorganizācija,
• Iestādes funkciju sašaurināšana,
• Nevalstiskās organizācijas un privāto institūciju iesaistīšana funkcijas veikšanai,
• Esošās institūcijas likvidācija,
• Darbība nav nepieciešama.
Lai tabulu kvalitatīvi aizpildītu ir nepieciešams veikt analīzi par optimālo funkciju sadali un jānosaka kāda veida un kurām institūcijām funkcijas būtu jāveic. Lai noteikt kādam institūcijas veidam uzticēt funkcijas veikšanu ir jāvadās no pievienotajā shēmā atspoguļotajiem kritērijiem. Iespējami funkciju sadales risinājumi ir:
• funkcijas kvalitātes vai apjoma noteikšana/pārskatīšana un racionalizācija;
• funkcijas nodošana citām ministrijām;
• funkciju decentralizācija uz zemākiem pārvaldes līmeņiem;
• funkciju dekoncentrācija, nododot funkcijas veikšanu ministrijas reģionālajām struktūrvienībām;
• funkciju deleģēšana;
• funkciju privatizācija.
Papildus nepieciešamie cilvēku resursi
Acquis pārņemšana sektoros ir saistīta ar nepieciešamību pēc papildus cilvēku resursiem atbildīgajās institūcijās. Papildus nepieciešamie cilvēku resursi tiek aprēķināti izejot no papildus slodzes, kuru uzliks konkrētas funkcijas veikšana institūcijā.
Anketas sadaļā "Štata vietu skaits" norādītais skaitlis ir cilvēku skaits, kuri pašlaik veic konkrēto funkciju, nevis kopējais institūcijā strādājošo cilvēku skaits.
Ja papildus funkcijas uzliek slodzi kas ir lielāka nekā institūcija spēj veikt, ir nepieciešams pieņemt papildus darba spēku. Ja papildus pienākumu veikšanai institūcijai ir pietiekams strādājošo skaits, ir nepieciešams veikt darbinieku apmācību jauno funkciju veikšanai.
Apmācību vajadzība
Nepieciešamība pēc apmācībām ir norādīta skaitliski, kā cilvēku skaits, kurus ir nepieciešams apmācīt konkrētās no acquis izrietošās prasības veikšanai. Ir iespējama situācija, kad vieni un tie paši darbinieki ir apmācāmi vairāku uzdevumu veikšanai. Šādā gadījumā papildus nepieciešamā apmācība ir norādīta jaunā rindā ar atbilstošo no acquis izrietošo prasību.
Turpmāk — vēl
"Latvijas Vēstneša" normatīvo aktu
virsredaktores
Ausma Aldermane, Dace Bebre