
Labklājības ministrijas rīkojums Nr.238
Rīgā 2002. gada 1. novembrī
Par Kompensējamo zāļu sarakstā iekļaujamo zāļu izplatīšanas nosacījumiem
Izdots saskaņā ar
Farmācijas likuma 6.panta 4.punktu
Apstiprināt Kompensējamo zāļu sarakstā iekļaujamo zāļu izplatīšanas nosacījumus (pielikums).
Labklājības ministrs V.Jaksons
Kompensējamo zāļu sarakstā iekļaujamo zāļu izplatīšanas nosacījumi
1. Šie nosacījumi nosaka, kā notiek Kompensējamo zāļu sarakstā iekļaujamo zāļu izplatīšana.
2. Kompensējamo zāļu izplatīšana notiek zāļu iegādes kompensācijas sistēmas (turpmāk — kompensācijas sistēma) un tai piešķirto budžeta līdzekļu ietvaros, pamatojoties uz ārstniecības personas skaidri diagnosticētu slimību, kā arī šai slimībai atbilstošu kompensējamo zāļu sarakstu.
3. Kompensācijas sistēmas darbība un attīstība notiek saskaņā ar 2002.gada 8.janvārī Ministru kabinetā apstiprināto “Konceptuālo ziņojumu par zāļu iegādes kompensācijas sistēmai nepieciešamo finansējumu un tās attīstības perspektīvām”, kurā parādīti kompensācijas sistēmas attīstības priekšnosacījumi, nepieciešamās aktivitātes un atbalsts noteikto mērķu sasniegšanai, šo procesu un kopsakarību ietekme uz sabiedrības veselību, kā arī paredzēts stabils kompensācijas sistēmai piešķirtā finansējuma pieaugums.
4. Kompensējamo zāļu izplatīšanas priekšnosacījumi ir šādi:
4.1. objektīvs, uz pamatotiem kritērijiem balstīts zāļu iegādes kompensācijas sistēmā iekļaujamo diagnožu, zāļu vispārīgo nosaukumu un zāļu izvērtēšanas mehānisms;
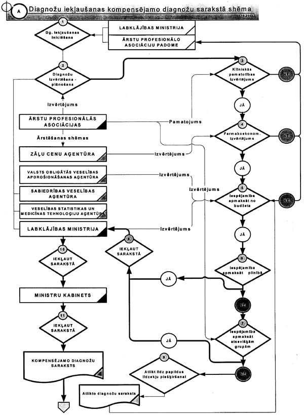
4.2. diagnožu iekļaušana kompensējamo diagnožu sarakstā (shēma 1.pielikumā);
4.3. zāļu vispārīgo nosaukumu iekļaušana zāļu vispārīgo nosaukumu sarakstā (shēma 2.pielikumā);
4.4. zāļu iekļaušana kompensējamo zāļu sarakstā (shēma 3.pielikumā);
4.5. efektīvs plānošanas, uzraudzības un kontroles mehānisms;
4.6. mērķtiecīgs kompensējamo diagnožu saraksta, kompensējamo zāļu sarakstā iekļaujamo zāļu vispārīgo nosaukumu saraksta un kompensējamo zāļu saraksta izveidošanas procesā iesaistīto institūciju atbildības sadalījums (4.pielikums).
5. Kompensējamo zāļu izplatīšanai nepieciešamā kompensācijas sistēmas plānošanas, uzraudzības un kontroles mehānisma ietvaros institūciju uzdevums ir atbilstoši kompetencei veikt datu apkopošanu un analīzi, lai nodrošinātu
5.1. kompensācijas sistēmas attīstībai nepieciešamā finansējuma plānošanu;
5.2. piešķirtā finansējuma efektīvu un pārskatāmu izlietojumu;
5.3. ar pacientu vajadzībām un budžeta iespējām sabalansēta kompensējamo diagnožu saraksta attīstību;
5.4. ar pacientu vajadzībām un budžeta iespējām sabalansēta kompensējamo zāļu saraksta attīstību.
6. Šo nosacījumu 5.punktā minētie darbības virzieni ietver šādu institūciju sadarbību:
6.1. Labklājības ministrija;
6.2. Valsts obligātās veselības apdrošināšanas aģentūra;
6.3. Zāļu cenu aģentūra;
6.4. Veselības statistikas un medicīnas tehnoloģiju aģentūra;
6.5. Sabiedrības veselības aģentūra;
6.6. Valsts zāļu aģentūra;
6.7. Medicīniskās aprūpes un darbaspējas ekspertīzes kvalitātes kontroles inspekcija;
6.8. Valsts farmācijas inspekcija.
7. Labklājības ministrija
7.1. izstrādā zāļu iegādes kompensācijas sistēmas attīstības politiku un normatīvos aktus;
7.2. uzrauga zāļu iegādes kompensācijas sistēmas darbību;
7.3. uzrauga budžeta līdzekļu plānošanu, sadali un izlietojumu;
7.4. koordinē iesaistīto institūciju darbību;
7.5. izvērtē sistēmas efektivitāti.
8. Valsts obligātās veselības apdrošināšanas aģentūra
8.1. plāno zāļu iegādes kompensācijas sistēmai nepieciešamos līdzekļus, kā arī administrē piešķirtos līdzekļus (sadale slimokasēm, izlietojuma uzraudzība), šim nolūkam izstrādājot līdzekļu sadales metodiku;
8.2. uzrauga un kontrolē Kompensējamo zāļu sarakstā iekļauto zāļu izrakstīšanas pamatotību;
8.3. apkopo, aktualizē un analizē datus par pacientu skaitu;
8.4. izveido un uztur zāļu patēriņa datu bāzi;
8.5. organizē ārstu ziņojumu sniegšanu par gadījumiem, kad finansējuma trūkuma dēļ nav iespējams izrakstīt pacientiem Kompensējamo zāļu sarakstā iekļautās zāles, un apkopo šos ziņojumus;
8.6. informē pacietus par viņu tiesībām saņemt Kompensējamo zāļu sarakstā iekļautās zāles, kā arī izskata pacientu sūdzības;
8.7. informē iestādes, ar kurām tai ir līgumattiecības, par kompensācijas sistēmu reglamentējošiem normatīvajiem aktiem.
9. Zāļu cenu aģentūra
9.1. veido un aktualizē zāļu vispārīgo nosaukumu sarakstu konkrētas diagnozes ārstēšanai;
9.2. veido un aktualizē Kompensējamo zāļu sarakstu, veicot zāļu farmaceitisko, terapeitisko un farmakoekonomisko novērtēšanu, kā arī cenu noteikšanu;
9.3. nodrošina kompensācijas sistēmā iekļauto slimību racionālas farmakoterapijas rekomendāciju izstrādi;
9.4. izstrādā zāļu farmakoekonomiskās novērtēšanas metodoloģiju;
9.5. ņemot vērā zāļu izmaksas un rekomendācijas, sniedz Labklājības ministrijai priekšlikumus par Kompensējamo zāļu sarakstā iekļaujamo zāļu vispārīgo nosaukumu izrakstīšanas ierobežojumiem.
10. Veselības statistikas un medicīnas tehnoloģiju aģentūra nodrošina zāļu iegādes kompensācijas sistēmas darbībai nepieciešamos veselības aprūpes statistikas datus.
11. Sabiedrības veselības aģentūra, izvērtējot iedzīvotāju veselības stāvokli, slimību izplatību un veselības riska faktorus, sagatavo priekšlikumus jaunu diagnožu iekļaušanai kompensējamo diagnožu sarakstā.
12. Valsts zāļu aģentūra sadarbojas ar Zāļu cenu aģentūru, sniedzot Kompensējamo zāļu saraksta izveidošanai un aktualizēšanai nepieciešamo informāciju, tajā skaitā Latvijas Zāļu reģistra datus, informāciju par zāļu lietošanas izraisītām blakusparādībām, kā arī zāļu lietošanas novērojumiem, kas tiek veikti ar Kompensējamo zāļu sarakstā iekļautām zālēm. Saņemot jaunu pieteikumu par zāļu lietošanas novērojumu ar Kompensējamo zāļu sarakstā iekļautām zālēm, Valsts zāļu aģentūra par to informē Zāļu cenu aģentūru, kas izvērtē šī novērojuma atbilstību kompensācijas sistēmas pamatprincipiem.
13. Medicīniskās aprūpes un darbaspējas ekspertīzes kvalitātes kontroles inspekcija nodrošina Kompensējamo zāļu sarakstā iekļauto zāļu izrakstīšanas pamatotības kontroli, kā arī izskata pacientu sūdzības.
14. Valsts farmācijas inspekcija nodrošina Kompensējamo zāļu sarakstā iekļauto zāļu izplatīšanas un kompensācijas bāzes cenas ievērošanas kontroli.
15. Ārstu profesionālās asociācijas
15.1. sadarbojas ar valsts institūcijām kompensējamo diagnožu saraksta, zāļu vispārīgo nosaukumu sarakstu un Kompensējamo zāļu saraksta izveidē, sniedzot ar klīniskiem pētījumiem un ārstēšanas shēmām pamatotu informāciju;
15.2. nepieciešamības gadījumā nodrošina speciālistu aktīvu līdzdalību Zāļu cenu aģentūras veidoto darba grupu sastāvā un zāļu iegādes kompensācijas sistēmā iekļauto diagnožu racionālas farmakoterapijas rekomendāciju izstrādē;
15.3. veicina racionālu un izmaksu efektīvu zāļu izrakstīšanu;
15.4. veicina speciālistu sadarbību ar ģimenes ārstiem.
16. Latvijas Ārstu biedrība veido Ārstu profesionālo asociāciju padomi, kas sniedz Labklājības ministrijai priekšlikumus diagnožu saraksta papildināšanai.
17. Lai nodrošinātu kompensācijas sistēmai piešķirto līdzekļu efektīvu sadali un izlietojumu, Valsts obligātās veselības apdrošināšanas aģentūra
17.1. apkopo datus par zāļu patēriņu un naudas līdzekļu izlietojumu, katru mēnesi sniedzot atskaiti Labklājības ministrijai;
17.2. katru ceturksni iesniedz Labklājības ministrijai analīzi par naudas līdzekļu faktiskā izlietojuma atbilstību plānotajam, paskaidrojot jebkuru konstatētu nesakritību;
17.3. nepieciešamības gadījumā sniedz pamatojumu naudas līdzekļu pārplānošanai (starp atsevišķām diagnozēm; starp slimokasēm).
18. Valsts obligātās veselības apdrošināšanas aģentūra katru gadu līdz 31.janvārim iesniedz Labklājības ministrijai apkopojumu par iepriekšējā gadā saņemtajām iedzīvotāju sūdzībām un to izskatīšanas rezultātiem.
19. Valsts obligātās veselības apdrošināšanas aģentūra nodrošina zāļu patēriņa datu pieejamību Zāļu cenu aģentūrai, kas nepieciešami zāļu patēriņa analīzei un cenas izvērtēšanai.
20. Veicot ar kompensācijas sistēmas darbību saistīto funkciju izpildi, institūcijas ņem vērā turpmāk minēto risku iespējamību un nodrošina šo risku novēršanas mehānisma izstrādi:
20.1. neprecīzi plānoti kompensācijas sistēmai nepieciešamie līdzekļi;
20.2. piešķirto līdzekļu apjoms atpaliek no plānotā;
20.3. netiek nodrošināta unikālo pacientu skaitam un struktūrai atbilstoša naudas sadale;
20.4. neplānotas pacientu skaita izmaiņas (pieaugums);
20.5. kompensācijas sistēmā netiek iekļautas visas diagnozes, kuru pacientiem būtu pamatota zāļu iegādes kompensācija;
20.6. nepietiekamā finansējuma dēļ ne visām diagnožu sarakstā iekļautām slimībām ir izveidots kompensējamo zāļu saraksts;
20.7. nav iespējams izveidot pilnīgu diagnozei atbilstošu kompensējamo zāļu sarakstu (nav reģistrētas, ražotājs nesniedz pieteikumu, iesniegtās neatbilst prasībām, nevienojas par cenu, pacientam nav piemērotas nevienas no sarakstā iekļautajām zālēm u.c.).
21. Kritēriji diagnožu izvērtēšanai, lai noteiktu tās diagnozes, kuru gadījumā pacientiem būtu pamatoti nepieciešama zāļu iegādes kompensācija:
21.1. Saslimstība:
21.1.1. uz 1000 iedzīvotājiem,
21.1.2. saslimstības pieaugums procentos pēdējo piecu gadu laikā;
21.2. Invaliditāte:
21.2.1. uz 1000 iedzīvotājiem,
21.2.2. invaliditātes īpatsvars ar attiecīgo slimību slimojošo pacientu vidū (procentos),
21.2.3. invaliditātes pieaugums pēdējo piecu gadu laikā (procentos);
21.3. Mirstība:
21.3.1. uz 1000 iedzīvotājiem,
21.3.2. mirstības īpatsvars ar attiecīgo slimību slimojošo pacientu vidū (procentos),
21.3.3. mirstības pieaugums pēdējo piecu gadu laikā (procentos);
21.4. Hroniska saslimšana.
21.5. Pastāv ambulatoras ārstēšanas un zāļu lietošanas iespējas.
21.6. Bez zāļu lietošanas nav iespējams nodrošināt pacienta dzīvības funkcijas.
22. Labklājības ministrijas Veselības departaments sadarbībā ar Veselības statistikas un medicīnas tehnoloģiju aģentūru un Sabiedrības veselības aģentūru veic diagnožu izvērtēšanu atbilstoši šo nosacījumu 21.punktā minētajiem kritērijiem un veselības aprūpes prioritātēm.
23. Kritēriji kompensācijas sistēmas efektivitātes izvērtēšanai:
23.1. iespējams nodrošināt līdzekļu precīzu plānošanu (faktiski izlietotais līdzekļu apjoms atbilst plānotajam gan pēc apjoma, gan struktūras), kas pamatojas uz
23.1.1. precīzu pacientu uzskaiti (esošie pacienti; statistikas datu par pacientu skaita pieaugumu/samazinājumu analīze),
23.1.2. precīzu statistiku par zāļu patēriņu (arī tendences — pieaugums/ kritums, medikamentu nomaiņas likumsakarības),
23.1.3. medikamentu cenu kontroli;
23.2. kompensācijas sistēmā iekļauto diagnožu grupās (ilgtermiņa kritēriji):
23.2.1. samazinās izdevumi stacionārai aprūpei, stacionēšanas gadījumu skaits, stacionēto pacientu stāvokļa smagums (samazinās uzturēšanās ilgums stacionārā),
23.2.2. samazinās neatliekamās palīdzības izsaukumu skaits saistībā ar akūtiem stāvokļiem,
23.2.3. samazinās pirmreizējā invaliditāte;
23.3. optimāls ZIKS iekļauto diagnožu skaits ar atbilstoši izveidotu zāļu vispārīgo nosaukumu sarakstu un kompensējamo zāļu sarakstu:
23.3.1. samazinās pacientu sūdzību skaits par neapmaksātām diagnozēm,
23.3.2. samazinās sūdzību skaits par neapmaksātām zālēm (tas var liecināt gan par optimālu sarakstu, gan par pacientu un ārstu informētību, arī par labu sadarbību starp pacientu un ārstu, kā arī primārās veselības aprūpes ārstu un speciālistu),
23.3.3. samazinās ārstu ziņojumu skaits par gadījumiem, kad finansējuma trūkuma dēļ nav iespējams izrakstīt pacientam zāles.
Farmācijas departamenta direktors J.Bundulis
1.pielikums
Diagnožu iekļaušanas kompensējamo diagnožu sarakstā shēma
30.10.2002.
Farmācijas departamenta direktors J.Bundulis
2.pielikums
Zāļu vispārīgo nosaukumu iekļaušanas kompensējamo zāļu vispārīgo nosaukumu sarakstā shēma
28.10.2002.
Farmācijas departamenta direktors J.Bundulis
3.pielikums
Zāļu iekļaušanas kompensējamo zāļu sarakstā shēma
28.10.2002.
Farmācijas departamenta direktors J.Bundulis
4.pielikums
Kompensējamo diagnožu saraksta, kompensējamo zāļu sarakstā iekļaujamo zāļu vispārīgo nosaukumu saraksta un kompensējamo zāļu saraksta izveidošanas procesā iesaistīto institūciju atbildības sadalījums
Izmantotie apzīmējumi:
1. Atbildīgie:
MK — Ministru kabinets;
LM — Labklājības ministrija;
VD — Veselības departaments;
FD — Farmācijas departaments;
ZCA — Zāļu cenu aģentūra;
VOVAA — Valsts obligātās veselības apdrošināšanas aģentūra;
SVA — Sabiedrības veselības aģentūra;
VSMTA — Veselības statistikas un medicīnas tehnoloģiju aģentūra;
VZA — Valsts zāļu aģentūra;
ĀPA — Ārstu profesionālās asociācijas;
ĀPAP — Ārstu profesionālo asociāciju padome;
ZR — Zāļu ražotājs.
2. Funkcijas:
L — lēmuma pieņemšana;
PR — priekšlikumu sagatavošana;
P — pamatojuma sagatavošana;
SL — slēdziena sagatavošana;
I — informācijas sniegšana;
LDZ — līdzekļu sadale;
IZR — zāļu izrakstīšana;
ZP — zāļu pieejamība;
U — uzraudzība.
Farmācijas departamenta direktors J. Bundulis