
Nacionālās programmas "Kultūra" apakšprogramma "Teātri"
1. Situācijas raksturojums
1. zīmējums
Izrāžu skaits profesionālajos teātros
(teātra telpās un izbraukuma izrādēs)
2. zīmējums
Skatītāju skaits profesionālajos teātros
(teātra telpās un izbraukuma izrādēs, tūkst.)
3. zīmējums
Jaunuzvedumu skaits
profesionālajos teātros
4. zīmējums
Izrāžu kopējā apmeklētība teātra telpās
(%)
Dati 1.-4.zīmējumā: Teātru atskaites LR Centrālajai statistikas pārvaldei un LR Kultūras ministrijai
5. zīmējums
Teātru ieņēmumu struktūra 1999.gadā
Dati: KM finansu atskaites par Latvijas valsts un pašvaldību teātru darbību
Iezīmējot programmas pasākumus, ir vērts ņemt vērā to valstu pieredzi, kas salīdzināmas ar Latviju teritoriālā, iedzīvotāju skaita, tradīciju ziņā - Igauniju, Nīderlandi, Norvēģiju, Somiju.
Visām minētajām valstīm raksturīga būtiska valsts un pašvaldību līdzdalība teātra sfēras darbībā. Valstī pastāvīgi darbojošos teātru (Nīderlandē tādu ir 43, Norvēģijā - 12, Somijā - 53, Igaunijā - 10) budžetā ar likumu vai nacionālu kultūras programmu noteiktā kārtībā lielāko daļu (80-90%) veido valsts un pašvaldību finansējums. Pastāv stingri formulēti šo dotāciju piešķiršanas kritēriji:
- teātru darbības izplatība (sevišķi viesizrāžu darbība, sadarbība ar masu medijiem),
- uzvedumu mākslinieciskā kvalitāte (pēc īpašu padomju vērtējuma),
- žanriskā un stilistiskā daudzveidība, ar to saistīta darbības sociālā izplatība (sevišķi -bērnu, jaunatnes, īpašo sociālo grupu auditorijai veltītie iestudējumi).
Teātru darbības prakse šajās valstīs ir pierādījusi, ka dotāciju piešķiršana uz vienu gadu kavē teātru attīstības plānošanu, mazina to vadības atbildības līmeni. Tāpēc ir pieņemtas ilglaicīgākas dotāciju piešķiršanas shēmas pastāvīgajiem teātriem: Nīderlandē - 4 gadi, Norvēģijā - uz neierobežotu termiņu.
Nevienā no aplūkotajām valstīm nav zināmi piemēri, kad, dotācijām esot mazākām par iepriekš minēto līmeni, teātri spētu sekmīgi kompensēt līdzekļu trūkumu. Gluži pretēji - Somijas piemērs rāda, ka dotāciju samazināšanās tikai par dažiem procentiem rada tūlītējas negatīvas sekas teātru darbības izplatības, repertuāra daudzveidības, mākslinieciskās kvalitātes ziņā.
Norvēģijā, Nīderlandē un arī Somijā teātru vide ir precīzi strukturēta no teritoriālā un kultūrpolitiskās nozīmības viedokļa. Teātru darbība ir cieši saistīta ar reģionālās attīstības koncepciju, teātru ģeogrāfiskais izvietojums ir viens no pamatkritērijiem dotāciju veida (beztermiņa, termiņa, vienreizējās) noteikšanā. Nīderlandē likumdošanas līmenī fiksēti 6 teātri, kuri ir neatņemama valsts kultūras sistēmas sastāvdaļa.
Nīderlandē ir laba pieredze ar teātri saistīto struktūru attīstībā. Valsts uzturētais Nīderlandes Teātra institūts, kura uzdevums ir teorētiski pētījumi un informācijas aprite, ir kļuvis par vienu no vadošajiem teātra teorētiskās domas un informācijas centriem pasaulē ar plašu starptautisku nozīmi.
Visās minētajās valstīs attieksmi pret teātri nosaka labklājības valsts un "kultūras demokrātijas" ideoloģija, kuras pamatā ir doma, ka valsts ir atbildīga par zināmu sociālo priekšrocību, t.sk. kultūras vērtību pieejamību tās pilsoņiem.
6. zīmējums
Teātru apmeklējumu skaits
(uz 100 iedzīvotājiem)
Dati: Yearbook of Nordic Statistic 1996 , 362.lpp., Statistical Yearbook of Sweden '97 , 401.lpp., Latvijas teātru atskaites LR Centrālajai statistikas pārvaldei un LR Kultūras ministrijai
7. zīmējums
Teātru izrāžu skaits
(uz 1000 iedzīvotājiem)
Dati: Yearbook of Nordic Statistic 1996 , 362.lpp., Statistical Yearbook of Sweden '97 , 401.lpp., Latvijas teātru atskaites LR Centrālajai statistikas pārvaldei un LR Kultūras ministrijai
8. zīmējums
Profesionālo teātru ienākumu avoti
(%)
Dati: Statistical Yearbook of Sweden '97 , 401.lpp., KM finansu atskaites par Latvijas valsts un pašvaldību teātru darbību
9. zīmējums
Valsts un pašvaldību izdevumi profesionālajiem teātriem
(uz 1 iedzīvotāju Ls)
Dati: Statistical Yearbook of Sweden '97 , 401.lpp., Danish Cultural Policy, 1999 , 9.lpp., KM finansu atskaites par Latvijas valsts un pašvaldību teātru darbību
2. Apakšprogrammas pamatojums
1996. gadā izstrādātās Latvijas valsts kultūrpolitikas pamatnostādnes formulē valsts pamatattieksmi pret teātra sfēru. Nacionālās programmas "Kultūra" uzdevums teātru sfērā ir noteikt konkrētos juridiskos, administratīvos, finansiālos, informatīvos mehānismus minēto pamatnostādņu īstenošanai praksē. Teātru sfēras darbībai jāiegūst skaidrāki, konceptuāli pamatotāki, valstiskā līmenī noteikti attīstības virzieni.
Apakšprogrammas "Teātris" uzdevums ir rast pozitīvu risinājumu teātra sfērā eksistējošām problēmām un sekmēt nozares attīstību mūsdienīgā līmenī. (1. tabula).
1. tabula
Problēmas un to risinājumi
| Problēma | Risinājums |
| Valsts teātru pašreizējais juridiskais statuss | Teātru statusa pakāpeniska pārveide atbilstoši |
| neatbilst to darbības raksturam | Latvijas tiesību aktiem |
| Nav noregulēta valsts un pašvaldību | Līgumattiecību izveidošana |
| savstarpējā atbildība par teātru darbību | |
| Valsts līmenī nav deklarēti kritēriji dotāciju | Valsts dotāciju piešķiršanas kritēriju izstrāde un |
| piešķiršanai profesionāliem teātriem | ieviešana profesionālajiem teātriem |
| Nepastāv valsts programma bērnu un | Mērķprogrammu izveidošana |
| jaunatnes teātra attīstībai | |
| Nepietiekami attīstīta profesionālās | Tālākizglītības programmas izveide |
| tālākizglītības sistēma | |
| Nepietiekoša teātru informatīvā struktūra | Teātru informatīvā centra izveide |
| Nevienmērīga profesionālās teātra mākslas | Mērķprogrammu izstrāde un realizācija |
| pieejamība Latvijas iedzīvotājiem | |
| Nepietiekama oriģināldramaturģijas vieta | Mērķprogrammas izveidošana oriģināldramaturģijas |
| teātru repertuārā | iestudējumu veicināšanai |
| Nepietiekama Latvijas teātru iesaistīšanās | Mērķprogrammu izveidošana dalībai |
| starptautiskajā apritē | starptautiskajos teātru projektos un festivālos |
3. Mērķi
* Radīt apstākļus dinamiska, mūsdienīga, radoši un tematiski daudzveidīga teātra mākslas procesa attīstībai Latvijā.
* Iekļaut profesionālo teātra mākslu jauna ētisko un estētisko vērtību horizonta radīšanā.
* Nodrošināt profesionālās teātra mākslas pieejamību visiem iedzīvotājiem.
* Izmantot profesionālā teātra iespējas gan latviešu valodas kultūras nostiprināšanā, gan integrācijas procesu veicināšanā, gan pilsoniskās tolerances attīstīšanā.
* Veicināt interesi par teātra mākslu un tās izpratni bērnu un jauniešu auditorijā, tā sekmējot personības pilnvērtīgu attīstību.
* Iesaistīt Latvijas profesionālos teātrus starptautiskos teātra procesos, veicināt informācijas apriti starptautiskā līmenī par Latvijas teātra mākslu.
4. Galvenie virzieni
1. Īstenot politiku, kas veicinātu teātra organizāciju menedžmenta efektivitātes paaugstināšanu un finansējuma mērķtiecīgu izlietojumu.
2. Izstrādāt un ieviest teātru darbībai nepieciešamos jaunos vai izmaiņas esošajos tiesību aktos valsts teātru juridiskā statusa un īpašuma formas (valsts vai pašvaldību) sakārtošanai, kas veicinātu teātru darbību tirgus ekonomikas apstākļos, aktivizētu pašvaldību līdzdalību teātra nozares finansēšanā.
3. Īstenot un paredzēt valsts atbalsta programmas, kas mērķtiecīgi un pakāpeniski nodrošinātu skatuves mākslas procesa daudzveidīgu attīstību.
4. Paredzēt kultūrpolitiskus instrumentus un sadarbības modeļus, kas nodrošinātu decentralizāciju un daudzveidīgas skatuves mākslas pieejamību Latvijas teritorijā.
5. Paredzēt pasākumus dramaturģijas attīstībai un literārās latviešu valodas nostiprināšanai.
6. Profesionālo teātru darbībā iestrādāt mehānismus/pasākumus sabiedrības integrācijas un etniskās saskaņas veicināšanai.
7. Radīt priekšnoteikumus starptautiskai informācijas apritei un Latvijas profesionālo teātru aktīvākai dalībai starptautiskos teātra projektos.
8. Pilnveidot profesionālās teātra izglītības sistēmu Latvijā, aptverot akadēmisko līmeni un profesionālo tālākizglītību.
9. Paredzēt un īstenot pasākumus bērniem un jauniešiem (dažādos līmeņos: vispārizglītojošās skolās, profesionālajos teātros u.c.).
5. Apakšnozares sistēma
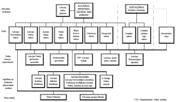
Teātra nozares struktūru veido (10.zīmējums):
* pārvaldes struktūras,
* teātri:
- valsts teātri;
- pašvaldību teātri;
- nevalstiskie teātri,
* teātra nozares organizācijas,
* teātra izglītības un zinātniski- pētnieciskās iestādes,
* masu mediji.
Pārvaldes struktūras
Teātru darbību regulē "Kultūras institūciju likums", kā arī citi likumi un normatīvie akti; sevišķi - darba, uzņēmējdarbības, nodokļu, autortiesību likumi. Īpašu teātra sfērai veltītu likumdošanas aktu Latvijā nav. Teātru juridiskais statuss ir jāmaina tuvākajā laikā saskaņā ar Komerclikumā noteikto kārtību, kā arī izstrādājot projektu jaunu tiesību aktu pieņemšanai vai veicot nepieciešamos labojumus esošajā likumdošanā, lai teātri darbotos atbilstoši teātra darbības specifikai tirgus ekonomikas apstākļos.
Teātru politiku veido Kultūras ministrijas, kura arī īsteno valsts pārvaldi tās pārziņā esošajos teātros. KM teātru nozari pārzin galvenais speciālists teātru jautājumos.
KM izveidota sabiedriska konsultatīva institūcija - Latvijas Teātra padome 10 cilvēku sastāvā - izskata un sniedz savus priekšlikumus KM ar teātra nozares attīstību saistītos jautājumos. Padome darbojas, pamatojoties uz Latvijas teātra padomes nolikumu. Padomes sastāvu un nolikumu apstiprinājusi kultūras ministre. Padomes sastāvs tiek atjaunots katru gadu. Perspektīvā Latvijas Teātra padomes funkcijas jāpaplašina.
Pašvaldības pilnībā atbild par pašvaldības dibinātajiem teātriem. Par teātriem reģionos pašvaldības dala atbildību ar Kultūras ministriju. Perspektīvā tiesību aktu, kas skar reģionālās pašvaldības, izstrādes laikā jāprecizē atbildības sadale starp pašvaldībām un valsti: pašvaldības uztur un apsaimnieko nekustamo īpašumu, teātra infrastruktūru, kamēr KM, ar tiešu budžeta dotāciju finansējot teātri, izvirza prioritātes, pasūta darbības programmu.
Teātri
Apakšprogrammā teātri tiek aplūkoti kā juridiskas personas, kas nodarbojas ar skatuves mākslas projektu veidošanu un publisku izrādīšanu. Tradicionāli Latvijā lielākā daļa teātra organizāciju ir saistītas ar stacionāru ēku. Tiek apskatītas trīs veidu teātra organizācijas:
1. valsts teātri,
2. pašvaldību teātri,
3. nevalstiskie teātri.
LR Kultūras ministrijas pārziņā šobrīd ir astoņi profesionāli dramatiskie teātri. Valsts iestādes statusā: Latvijas Nacionālais teātris, Latvijas Dailes teātris, Rīgas Krievu Drāmas teātris, Valsts Leļļu teātris, Valmieras Drāmas teātris un Daugavpils teātris. Jaunā Rīgas teātra juridiskais statuss - valsts uzņēmums - bezpeļņas organizācija. Teātru juridiskais statuss ir precizējams pēc Komerclikuma stāšanās spēkā.
Vienīgā pašvaldība, kuras īpašumā ir profesionālie teātri, ir Liepājas pilsēta. Liepājas teātris 1997. gadā pārveidots par pašvaldības uzņēmumu, bezpeļņas organizāciju "Liepājas teātris", saglabājot tā budžetā nozīmīgu valsts finansējuma daļu, kas fiksēts līgumā par sadarbību starp KM, Liepājas pilsētas domi un teātri. Tas ir teātris ar stacionārām telpām. Liepājas Pilsētas leļļu teātris tiek finansēts no pilsētas budžeta.
Pēc reģionālās reformas veikšanas par reģiona teātriem jāpārveido Liepājas teātris (pārstrādājot pašreizējo trīspusējo līgumu starp KM, Liepājas pašvaldību un teātri), Valmieras teātris un Daugavpils teātris kā b/o pašvaldības SIA Komerclikumā noteiktajā kārtībā. Iesaistot pašvaldības nekustamā īpašuma un infrastruktūras uzturēšanā un viesizrāžu darbībā, Kultūras ministrija saglabā valsts dotāciju, uzturot reģionos valsts kultūrpolitikas prioritātes un teātra mākslas daudzveidību. Pašvaldībai jāuzņemas valsts dotācijai proporcionāla atbildība teātru finansēšanā. Līguma formā tiek definēts valsts pasūtījums, pašvaldības atbildība un teātra pienākumi programmas īstenošanā un reģiona skatītāju apkalpošanā. Saistību izpildi kontrolē KM.
Lai nodrošinātu teātru pamatdarbību reģionos, jānovērtē pastāvīgas profesionālas trupas nozīme.
Nevalstiskie teātri (aptuveni 10) ir privāti dibinājumi ar SIA, SIA BO vai sabiedriskas organizācijas statusu. Vēsturiski ir izveidojusies situācija, kurā valsts atbalsta pamatā tikai valsts dibinātus teātrus. Perspektīvā jāveido sistēma, kas veicinātu konkurenci, līdz ar to - daudzveidīgāku teātra nozari un efektīvāku valsts finansējuma izmantojumu. Rietumeiropā teātri netiek tik krasi nošķirti pēc to dibinājuma formas. Brīvi konkurējot savā starpā, neatkarīgās grupas ar daudzveidīgu repertuāru un nelielu administrāciju parasti papildina lielos, nacionālas nozīmes teātrus.
Šobrīd nevalstiskie teātri Latvijā nesaņem regulāras dotācijas atšķirībā, piemēram, no Igaunijas, kur šo teātru atbalstam ik gadu tiek piešķirts noteikts % no valsts dotācijas. Radošajiem projektiem konkursa kārtībā tie var saņemt piešķīrumus no KKF u.c. sabiedriskiem vai privātiem fondiem. Nevalstisko teātru trupas ir salīdzinoši nestabilākas, dažām no tām nav stacionāru telpu ("Māras teātris", Liepājas Ceļojošais leļļu teātris). Tuvākajā perspektīvā nevalstiskiem teātriem jāsaņem valsts finansējums konkrētu programmu ietvaros (piem., izrādēm reģionos, radošiem eksperimentiem u.c.).
Lielākā daļa Latvijas teātru tradicionāli darbojas pēc repertuārteātra modeļa - teātrim ir stacionāra ēka un pastāvīga aktieru trupa, repertuārā ir vairāki iestudējumi, katru vakaru izrādot citu izrādi. Reizēm izrādes (parasti mūzikli) tiek izrādīti "blokos" - vairākas izrādes pēc kārtas. Kultūrkapitāla un citu fondu finansējums teātru darbībai liek piemēroties projektu sistēmai.
Nākotnē nepieciešams daudzveidot teātru organizatoriskās formas, veidojot vai veicinot projektu teātra un viesizrāžu teātra attīstību. Projektu teātrī māksliniecisko programmu pēc projektu principa veido neliela mākslinieciskās vadības un menedžmenta grupa. Savukārt tehniski nodrošinātās telpās - viesizrāžu teātrī - var izrādīt gan reģionu, gan nevalstisko teātru izrādes, gan viesizrādes atbilstoši kultūrpolitikā noteiktajām prioritātēm. Viesizrāžu darbību var veicināt arī pastāvošo valsts teātru telpās ar konkrētām mērķprogrammām.
Valstī finansiāli jāatbalsta tie teātra procesi, kas īsteno valsts kultūrpolitiku un kas nav realizējami tirgus apstākļos bez papildus dotācijām, saglabājot pieejamu pakalpojuma cenu plašai Latvijas iedzīvotāju daļai.
Valsts finansē tās pārziņā esošos teātrus tieši - budžeta dotāciju veidā. 2001. gadā ir jāizstrādā un jāievieš skaidri definēti finansējuma kritēriji, kas precizēs valsts un teātru attiecības, veicinās konkurenci, vērtējot teātru māksliniecisko kvalitāti un administratīvo efektivitāti. Valsts atbalsts teātriem vairāk jāorientē uz gala rezultātu - izrādi, nenosakot, kādai jābūt teātra organizatoriskai struktūrai.
Papildus tiešajām dotācijām arvien vairāk jāorientējas uz mērķdotācijām vai projektu finansējumu konkursa kārtībā gan Kultūras ministrijas administrēto līdzekļu sadalē, gan turpinot radošā procesa atbalstu caur Kultūrkapitāla fondu.
Teātra nozares organizācijas
Teātra nozares organizāciju pamatdarbība nav tieši saistīta ar izrāžu iestudēšanu, bet ar citām skatuves mākslas jomām - informāciju, publikācijām, izglītības projektiem, starptautisko sadarbību u.c. Asociāciju tipa organizācijas apvieno nozares profesionāļus. To juridiskais statuss var būt SIA, SIA BO, sabiedriskas organizācijas u.c.
Latvijas Teātra darbinieku savienība ir teātra darbinieku profesionāla sabiedriska organizācija, kuras mērķi ir ar teātri saistītu informatīvu procesu veicināšanu, teātra popularizēšanu sabiedrībā, teātra darbinieku interešu aizstāvību. Aktīvi darbojas arī Scenogrāfu asociācija.
Latvijas teātru saikni ar teātra sabiedrību ārzemēs realizē ITI (Starptautiskā Teātra institūta) Latvijas nodaļa un Latvijas Jaunā teātra institūts. ITI Latvijas nodaļa apkopo un izplata informāciju par starptautiskām norisēm, veicina Latvijas teātru iesaistīšanos starptautiskos projektos un festivālos, izdod informatīvus materiālus par Latvijas teātri, kā arī veido dažādus projektus. Latvijas Jaunā teātra institūts ir teātra profesionāļu dibināta privāta organizācija, kas organizē informācijas apriti, ārvalstu teātru viesizrādes, izglītības un pieredzes apmaiņas braucienus un seminārus, festivālu "Homo novus", producē izrādes. LJTI izdod savu informatīvo apkārtrakstu.
Par starpnieku starp teātriem un rakstniekiem veidojas Latvijas Dramaturģijas aģentūra, kura par savu galveno uzdevumu uzskata dramaturģijas popularizēšanu un attīstības veicināšanu. LDA izdod informatīvu izdevumu "Dramaturģija".
Vienīgais profesionālais teātra preses izdevums Latvijā ir žurnāls "Teātra Vēstnesis". Pārējie preses izdevumi regulāri publicē recenzijas, intervijas, arī - problēmrakstus teātra ("Diena", "Neatkarīgā Rīta Avīze", "Literatūra un Māksla Latvijā") vai dramaturģijas sakarā ("Karogs"). Teātra process regulāri tiek novērtēts īsrecenziju virknē projekta "Ābolu ķocis" ietvaros. Informatīvi raidījumi par teātri tiek regulāri veidoti Latvijas valsts televīzijā un radio. Profesionāļu un teātra zinātnieku grupa izdod enciklopēdiju "Teātris un kino biogrāfijās".
Izglītības un zinātniski pētnieciskās iestādes
Ar teātri saistītas profesijas Latvijā pamatā var apgūt valsts mācību iestādēs. Latvijas Kultūras akadēmija gatavo aktierus, režisorus, teātru menedžerus, producentus, dramaturgus, runas speciālistus. Tiek praktizēts aktierkursus gatavot vienam konkrētam teātrim, mācību programmu piemērojot teātra specifikai (piem., Dailes teātra specializācijai mūziklu jomā). Latvijas Mākslas akadēmijā var apgūt scenogrāfa un kostīmu mākslinieka profesijas, Latvijas Universitātē - teātra kritiķa specialitāti.
Teātra teorijas un vēstures izpētē pamatā darbojas Latvijas Universitātes Filoloģijas fakultāte; LU Literatūras, folkloras un mākslas institūta Teātra, mūzikas un kino daļa, Latvijas Kultūras akadēmija, vēsturiskā izpētē - E.Smiļģa Teātra muzejs (Raiņa Literatūras un mākslas vēstures muzeja filiāle). Tuvākajā nākotnē nepieciešams pievērst uzmanību mūsdienu teātra procesa audiovizuālai dokumentācijai.
Nozares apjoms nākotnē
Teātru nozares nākotnes apjomu noteiks sabiedrības tālākā attīstība sociāli - ekonomiskā, kultūras, izglītības, demokratizācijas virzienā. Pašreizējais teātra organizāciju skaits ir optimāls, ņemot vērā Rīgas iedzīvotāju skaitu un teātru darbības specifiku - divi "lielie" teātri veic t.s. publiskā teātra statusu, viens - lielākās minoritātes, viens bērnu, viens - jauno virzienu vai eksperimentu teātris. Darbojas trīs teātri reģionos.
Jāturpinās pārrunām ar pašvaldībām par pakāpenisku atbalsta palielināšanos profesionālajiem teātriem - līdzdalību teātru finansēšanā, ēku pārņemšanā.
Finansējums teātru pamatdarbībai
Valsts un pašvaldību uzdevums ir garantēt minimālā teātru skaita un struktūras saglabāšanos, kas nodrošina teātra mākslas pieejamību dažādām sociālajām grupām visos valsts reģionos. Valsts un pašvaldību dotācijām jāatbalsta:
a) trīs latviešu dramatiskie teātri Rīgā;
b) krievu dramatiskais teātris Rīgā;
c) leļļu teātris;
d) trīs reģionālie teātri - pa vienam Kurzemē, Vidzemē, Latgalē ( Latgalē - gan latviešu, gan krievu teātra trupa) un teātra atbalsta programma reģionos;
e) nevalstisko teātru darbība (atbalsta programmas izveide noteikts % no kopējā teātra budžeta partnerattiecības, atbalsts budžeta mērķprogrammu ietvaros, u.c.).
Valsts budžeta atbalsta programmas
Papildus dotācijām pakāpeniskā progresijā ir jāizveido valsts budžeta atbalsta programmas:
* iestudējumiem bērniem un jaunatnei (kā integrētai teātru repertuāru sastāvdaļai),
* oriģināldramaturģijas attīstībai (oriģināldramaturģijas iestudējumiem, informācijas paplašināšanai, tulkojumiem, bibliotēkas izveidošanai, konkursiem u.c.),
* starptautiskajai darbībai (teātru dalība festivālos, zinātnieku, mākslinieku, citu teātra darbinieku komandējumi, vietējo festivālu atbalsts),
* profesionālai tālākmācībai (prioritātes: režija, teātra menedžments un marketings; tehniskās specialitātes; valsts stipendiju izveidošana; vidējā posma speciālistu izglītība; teātra pedagoģija),
* programmātiskām un studiju tipa izrādēm (teātra metodikas attīstība, jaunu tehnoloģiju izmantošana u.c.).
Projektu finansējums, institucionālās bāzes paplašināšana
Skatuves mākslas attīstībai un teātra formu daudzveidības veicināšanai perspektīvā veidot elastīgus sadarbības modeļus ar privātajām organizācijām, pašvaldībām un fondiem (finansējumu piešķirot konkursa kārtībā):
1) projektu teātris (konceptuāli vienoti skatuves mākslas projekti);
2) viesizrāžu teātris (valsts atbalsts teātriem un organizācijām, kas organizē vai savās telpās uzņem viesizrādes, nevalstisko teātru izrādes, "laužot" noslēgto sistēmu u.c.), lai veicinātu teātra formu daudzveidību;
3) modernā deja (izglītība, tālākmācība, iestudējumi, informācija, tehniski - materiālā bāze);
4) informatīvā bāzes (izglītības iespējas, audiovizuālā dokumentācija, teātra informācijas centrs u.c.);
5) integrācijas procesa veicināšana;
6) LKA mācību teātra bāzes izveidošana;
7) pakāpeniski tiek veiktas iestrādes bērnu un jaunatnes teātra atjaunošanai.
Jaunās sistēmas izveidošanas secība
1. 2000. gadā izveidota jauna konsultatīva institūcija pie KM - Latvijas Teātra padome (LTP).
2. Jāizstrādā un jāīsteno modelis teātru juridiskā statusa maiņai.
3. 2001. gadā jāizveido elastīgs teātru finansēšanas modeļa projekts ar skaidri definētiem kritērijiem finansējuma saņemšanai, respektējot caurskatāmības principu un pakāpeniskumu papildus finansējuma izmantošanai. Jāizveido kritēriji teātra darbības kvalitātes, administratīvās efektivitātes un finansiālās darbības novērtēšanai, lai sasaistītu teātra darbības efektivitāti ar finansējuma apjomu.
4. Jāaktualizē mākslas padomju izveide valsts un pašvaldību teātros un padomes darbības principu izstrāde, lai nodrošinātu demokrātisku pārvaldes modeli un precizētu attiecības starp Kultūras ministriju un teātriem.
5. Lai nodrošinātu skatuves mākslas daudzveidīgu attīstību:
a) jāturpina sadarbība ar pašvaldībām, palielinot pašvaldību atbildību un finansējumu profesionālajiem teātriem;
b) jāargumentē pamatota nepieciešamība pakāpeniski palielināt valsts finansējumu budžeta mērķprogrammu īstenošanai;
c) jāveido jauni sadarbības modeļi ar nevalstiskām organizācijām;
d) jāveido jauni finansēšanas modeļi sadarbībā ar fondiem un/vai pašvaldībām (piem., līdzfinansējuma princips).
6. Sagaidāmais rezultāts
1. Konceptuāli pamatotu principu ieviešana attiecībās starp valsti un teātriem radīs labākus apstākļus šīs nozares attīstībai. Tiks novērsti nejaušības, subjektivitātes faktori, sasaistot teātra mākslas procesus un valsts kultūrpolitikas pamatnostādnēm.
2. Teātra juridiskā statusa precizēšana veicinās nozares juridisko sakārtošanu.
3. Finansējuma programmu daudzveidošana un partnerattiecību paplašināšana starp valsti un pašvaldībām, starp valsti un nevalstiskām organizācijām veidos plašāku teātra mākslas spektru, tādejādi paplašinot teātra norisēs iesaistīto skatītāju loku.
4. Teātra izglītības sistēmas pilnveidošana, informatīvās bāzes paplašināšana, mērķtiecīgāka iesaistīšanās starptautiskajos procesos nodrošinās nozares attīstību mūsdienīgā līmenī.
5. Viesizrāžu programmas izveidošana, dažādu teātra aktivitāšu atbalstīšana reģionos demonopolizēs Rīgu kā centrālo teātra un kultūras dzīves metropoli, decentralizējot teātra mākslas procesus, nodrošinot profesionālās teātra mākslas pieejamību visiem Latvijas iedzīvotājiem.
10. zīmējums
Teātra apakšnozares struktūra
11. zīmējums
Teātra apakšnozares struktūra nākotnē
Programmas "Kultūra" apakšprogrammu publicējums šeit, "Latvijas Vēstneša" ielikumā "Saeima, Valsts prezidents, Ministru kabinets":
Apakšprogramma "Vizuālā māksla" 06.03.2001., Nr.36, 4.lpp.
1. Situācijas raksturojums 06.03.2001., Nr.36, 4.lpp.
2. Programmas pamatojums 09.03.2001., Nr.39, 11.lpp.
3. Mērķi 09.03.2001., Nr.39, 11.lpp.
4. Galvenie virzieni 09.03.2001., Nr.39, 11.lpp.
5. Apakšnozares sistēma 09.03.2001., Nr.39, 11.lpp.
Pārvaldības struktūra 09.03.2001., Nr.39, 11.lpp.
Nozares apmērs nākotnē 09.03.2001., Nr.39, 11.lpp.
Jaunās sistēmas izveides secība 09.03.2001., Nr.39, 11.lpp.
6. Sagaidāmais rezultāts 09.03.2001., Nr.39, 11.lpp.
Apakšprogramma "Teātri" 09.03.2001., Nr.39, 12.lpp.
1. Situācijas raksturojums 09.03.2001., Nr.39, 12.lpp.
2. Apakšprogrammas pamatojums 13.03.2001., Nr.40, 3.lpp.
3. Mērķi 13.03.2001., Nr.40, 3.lpp.
4. Galvenie virzieni 13.03.2001., Nr.40, 3.lpp.
5. Apakšnozares sistēma 13.03.2001., Nr.40, 3.lpp.
Pārvaldes struktūras 13.03.2001., Nr.40, 3.lpp.
Teātri 13.03.2001., Nr.40, 3.lpp.
Teātra nozares organizācijas 13.03.2001., Nr.40, 3.lpp.
Izglītības un zinātniski pētnieciskās iestādes 13.03.2001., Nr.40, 4.lpp.
Nozares apjoms nākotnē 13.03.2001., Nr.40, 4.lpp.
Finansējums teātru pamatdarbībai 13.03.2001., Nr.40, 4.lpp.
Valsts budžeta atbalsta programmas 13.03.2001., Nr.40, 4.lpp.
Projektu finansējums, institucionālās bāzes paplašināšana 13.03.2001., Nr.40, 4.lpp.
Jaunās sistēmas izveidošanas secība 13.03.2001., Nr.40, 4.lpp.
6. Sagaidāmais rezultāts 13.03.2001., Nr.40, 4.lpp.
"Latvijas Vēstneša" normatīvo aktu virsredaktores
Ausma Aldermane, Dace Bebre