
Latvijas Nacionālā programma
integrācijai Eiropas Savienībā
Nacionālā programma
acquis parņemšanai
Rīga, 1998
Mūsu Eiropas vektori
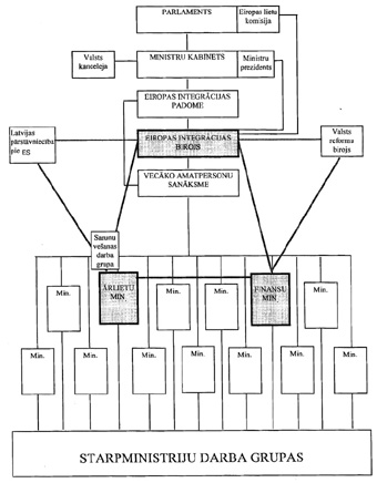
Eiropas Integrācijas padomei (EIP) sanākot uz savu 29.aprīļa sēdi, Eiropas Integrācijas biroja Sadarbības projektu departamenta direktora p.i. M.Gobiņš vispirms informēja par Latvijas līdzdalību principiālās Eiropas Kopienas programmās . Šobrīd Latvija ir veikusi sagatavošanās darbus līdzdalībai Eiropas Kopienas izglītības programmās SOCRATES, LEONARDO DA VINCI un YOUTH FOR EUROPE, paredzot līdzdalību, sākot ar šī gada jūliju. Šajā gadā paredzēts uzsākt līdzdalību arī kultūras programmā RAPHAEL. Ar nākošo gadu tiek plānota iesaistīšanās programmās MEDIA II un SMALL AND MEDIUM ENTERPRISES (mazā un vidējā lieluma uzņēmumi). Sadarbībā ar Finansu ministriju tiks risināts jautājums par Latvijas iesaistīšanos zinātnes programmā 5th FRAMEWORK (Piektais ietvars) finansēšanu.
Savukārt Ārlietu ministrijas valsts sekretāra vietnieks A.Ķesteris informēja par nacionālās integrācijas Eiropas Savienībā stratēģijas izstrādes gaitu . Šī stratēģija tiek izstrādāta, lai turpmākā procesa plānošana norisinātos, izejot no vienotas stratēģijas, nevis veidotos no atsevišķo sektoru stratēģijām. Šādas stratēģijas izstrāde palīdzēs risināt jautājumus par finansu resursu racionālu sadali, prioritizējot plānotās darbības. Ne mazāk svarīga ir integrācijas procesā iesaistīto institūciju darbības koordinācija, kā arī izstrādāto dokumentu savstarpējās saistības nodrošināšana. Stratēģiju paredzēts izstrādāt līdz 1998.gada jūnijam. Integrācijas stratēģija tiek izstrādāta, Ārlietu ministrijai sadarbojoties ar Eiropas Integrācijas biroju. Šobrīd darba procesā ir izanalizētas līdzvērtīgas citu valstu stratēģijas (Igaunija, Lietuva, Čehija, Polija).
Vienlaikus EIP tika apstiprināta Eiropas Integrācijas birojā izstrādātā Latvijas sabiedrības informēšanas stratēģija par ES . Pirmo reizi Latvijā ir izstrādāts dokuments, kurā, iesaistot dažādas institūcijas, kompleksi tiek plānots realizēt sabiedrības informēšanu ar ES saistītos jautājumos. Stratēģija tika atzinīgi novērtēta EIP sēdē, un jau jūlijā sāksies tās realizācija. Stratēģijas mērķis ir nodrošināt situāciju, lai Latvijas iedzīvotāji būtu informēti par Eiropas Savienību un ar integrācijas procesu saistītajiem notikumiem valstī. Tiek plānots jau šī gada laikā sākt informatīvo materiālu publicēšanu, nodrošinot to pieejamību visplašākajiem sabiedrības slāņiem, izplatīšanai izmantojot arī interneta iespējas. Stratēģijā paredzēta arī TV un radio programmu veidošana, semināru, konferenču organizēšana, īpaša uzmanība tiks pievērsta skolēnu un studentu izglītošanai.
Tāpat EIP tika apspriesta LR valdības tuvākās rīcības plāna izpildes gaita . Lielākā daļa plānā paredzēto pasākumu ir savlaicīgi realizēti, kaut arī atsevišķi normatīvo aktu projekti ir apstājušies starpministriju saskaņošanas fāzē.
Gunta Misāne,
EIB vecākā referente
Esam Eiropas nedēļā
No 4. līdz 9.maijam Latvijā norisināsies Eiropas nedēļa , kas ir veltīta Eiropas dienai, kura tiek atzīmēta 9.maijā.
1950.gada 9.maija deklarācijā R.Šūmanis piedāvāja Vācijai apvienot ogļu un tērauda ražošanu. Kā zināms, ogles šajā laikā bija galvenais enerģijas, bet tērauds militārās rūpniecības izejmateriāls. Šūmaņa deklarācija tika pozitīvi novērtēta Vācijā, Itālijā, Beļģijā, Luksemburgā un Nīderlandē. 1951. gada 18. aprīlī šīs valstis noslēdza Eiropas Ogļu un tērauda kopienas izveidošanās līgumu. Šī kopiena līdz ar Eiropas Ekonomisko kopienu un Eiropas Atomenerģijas kopienu vēlāk kļuva par Eiropas Kopienas un Eiropas Savienības pamatu. Lai atzīmētu R.Šūmaņa deklarāciju, 1985.gadā Eiropas Savienības Padome pieņēma lēmumu turpmāk 9.maijā atzīmēt Eiropas dienu .
Eiropas nedēļa Latvijā šogad notiks pirmo reizi. To organizē Eiropas kustība Latvijā un klubs "Māja" - jaunatne vienotai Eiropai. Eiropas nedēļas ietvaros katra diena ir veltīta kādai noteiktai tēmai:
4.maijā - Informācijas diena,
5.maijā - Izglītības diena,
6.maijā - Tiesību diena,
7.maijā - Ekonomikas diena,
8.maijā - Kultūras, identitātes diena,
9.maijā - Eiropas diena.
Šajā nedēļā notiks "atvērtas durvis" dažādās ar Eiropu saistītās valstiskās un nevalstiskās institūcijās, Eiropas simfoniskās mūzikas koncerts, plakātu izstāde LR Saeimā "Sapnis par Eiropu", semināri par eiro, Latvijas un ES tiesisko sistēmu saskaņošanu, Eiroparlamenta simulācijas spēle studentiem, lekcijas Latvijas skolās un universitātēs, diskusijas par aizspriedumiem un stereotipiem un Latvijas partiju diskusija par Latvijas integrāciju ES u.c. Būs arī Eiropas simfoniskais koncerts.
Eiropas dienā būs dažādu skolēnu konkursu uzvarētāju apbalvošana LTV organizētajā brīvdabas pasākumā "Lidojums" pie Zaķusalas studijas, "Eiropa skolā"projekta noslēgums, Eiropas Cilvēka konkursa izsludināšana, Eiropas kongresa Hāgā (8.-10.05.98.) atspoguļojums.
Eiropas nedēļu atbalsta KDS, KDJS, Grindex, Latvijas Mobilais telefons, Pasaules Brīvo Latviešu apvienība, Eiropas Komisijas delegācija, Lattelekom, Aldaris, Diena u.c. Latvijas uzņēmumi, augstskolas, organizācijas.
Un tā:
4.maijs -
Informācijas diena
Atvērtās durvis ar Eiropu saistītās valstiskās un nevalstiskās institūcijās - ES valstu vēstniecībās, LR Ārlietu ministrijā, Eiropas Drošības un sadarbības organizācijas misijā (EDSO), LR Saeimas Eiropas lietu komisijā, Latvijas Brīvo arodbiedrību savienībā, Eiropas Integrācijas birojā, ES Phare programmā, Infostends Vērmanes dārzā
5.maijs -
Izglītības diena
Lekcijas par Eiropas Savienību un Eiropas Padomi Latvijas skolās un universitātēs
6.maijs -
Tiesību diena
Seminārs par ES un Latvijas tiesību sistēmas saskaņošanu LU Mazajā aulā pulksten 10.00
Eiroparlamenta simulācijas spēle studentiem NVO centrā
Konference skolēniem, kuri ir rakstījuši zinātniskos darbus par Eiropas Padomi un Eiropas Savienību
7.maijs -
Ekonomikas diena
Seminārs par eiro Rīgas Ekonomikas augstskolas Sorosa auditorijā pulksten 15
Plakātu "Sapnis par Eiropu" izstādes atklāšanas LR Saeimā
8.maijs -
Kultūras un
identitātes diena
Diskusija Okupācijas muzejā un Holokausta upuru muzejā par aizspriedumiem un stereotipiem vēstures skolotājiem un jaunatnes nevalstisko organizāciju pārstāvjiem
Simfoniskās mūzikas koncerts LU Lielajā aulā pulksten 19.00
Partiju diskusija par Eiropas Savienību LU Vēstures un filozofijas fakultātes 1.auditorijā pulksten 16.30
9.maijs -
Eiropas diena
Kluba "Māja" - jaunatne vienotai Eiropai vienību instalācija. T-kreklu, pavārmākslas, plakātu un durvju apgleznošanas konkursu uzvarētāju apbalvošana LTV organizētajā brīvdabas pasākumā "Lidojums" pie Zaķu salas studijas
"Eiropa skolā" projekta noslēgums
Eiropas Cilvēka konkursa izsludināšana
Eiropas Cilvēka
konkurss
1. Lai veicinātu savu mērķu īstenošanu, Eiropas kustība Latvijā organizē konkursu "Eiropas Cilvēks". Konkursa mērķis ir noskaidrot un apbalvot cilvēku, kas visefektīvāk ir veicinājis demokrātiskas un vienotas Eiropas idejas iedzīvināšanu Latvijā.
2. Formāli kritēriji , pēc kuriem ir jāizvēlas Eiropas Cilvēka kandidāts, netiek noteikti - tie var būt gan politiķi, gan ekonomisti, gan žurnālisti, gan arī citu profesiju pārstāvji. Anketā ir jānorāda pretendenta vārds, uzvārds, nodarbošanās, kā arī paskaidrojums, kāpēc šis pretendents tiek piedāvāts.
3. Konkursa atklāšanas pasludināšana . Tā notiks preses konferencēs. Konkursa anketa un noteikumi tiks vairākkārt publicēti.
4. Pēdējais termiņš anketu iesūtīšanai ir 20 novembris. Pēc tam divu nedēļu laikā EKL valde izvērtēs visas saņemtās anketas un pieņems galīgo lēmumu.
5. Eiropas Cilvēka apbalvošana notiek decembra vidū. Eiropas Cilvēkam par godu tiek rīkots "Eiropas salons", kur arī notiek apbalvošana.
Latvijas Eiropas Integrācijas birojs
Saturā
1.nodaļa: Vispārējie principi
un Latvijas Nacionālās programmas
integrācijai Eiropas Savienībā būtība
Attiecības starp Latviju un Eiropas Savienību
Kopenhāgenas kritēriju ievērošana
Nacionālā programma acquis pārņemšanai
2.nodaļa: Programmas principi un metodes
Vērsta uz pievienošanos
Vērsta uz stratēģiskajām prioritātēm
Partnerība
Vadības pamats - programmēšanas metodes
3.nodaļa: Svarīgāko pievienošanās procesa faktoru izklāsts
saskaņā ar Eiropas Savienības Komisijas
1997.gada Viedokli
Sociāli politiskie faktori
Ekonomiskie faktori
Spēja uzņemties dalībvalsts pienākumus
Pārvaldes spēja
4.nodaļa: Prioritāšu noteikšana
Pirmā prioritārā tēma: Veicināt Latvijas sabiedrības integrācijas procesu
Otrā prioritārā tēma: Ekonomikas attīstība, lai varētu izturēt
ES iekšējā tirgus konkurences spiedienu
Trešā prioritārā tēma: Latvijas un ES likumu tuvināšana
Ceturtā prioritārā tēma: Pārvaldes nostiprināšana
un tādu iestāžu izveidošana, kas nodrošinātu Latvijas spēju izpildīt
dalībvalsts pienākumus
5.nodaļa: Programma acquis pārņemšanai
īsam un vidēji ilgam laika posmam
5.1. Veicināt Latvijas sabiedrības integrācijas procesu
Pievienošanās prioritātes
Pašreizējā situācija
Prioritārie pasākumi
1. apakšprioritāte : Demokrātija un sabiedrība, kurā valda likuma vara
2. apakšprioritāte: Robežu integritāte
3. apakšprioritāte: Integrēta sabiedrība
4.apakšprioritāte: Informēta un aktīva sabiedrība
5.2. Ekonomomikas attīstība, lai izturētu konkurences spiedienu
Pievienošanās prioritātes
Pašreizējā situācija
Prioritārie pasākumi
1. apakšprioritāte: Uzlabot darījumu un ekonomisko vidi un veicināt
konkurētspēju
2. apakšprioritāte: Konkurētspējīga un elastīga vietējā darbaspēka
attīstīšana
3. apakšprioritāte: Lauksaimniecības sektora reorganizācija
4. apakšprioritāte: Virzība uz ilgtspējīgu ekonomikas attīstību
5. apakšprioritāte: Transporta politikas izstrāde
6. apakšprioritāte: Produktu kvalitātes un standartu uzlabošana
5.3. Latvijas likumu tuvināšana ES acquis
Pievienošanās prioritātes
Prioritārie pasākumi
1. apakšprioritāte: Likumu tuvināšanas procesa un ieviešnas un īstenošanas
uzlabošana
2 apakšprioritāte: Likumdošanas tuvināšanas īstermiņa prioritātes
3. apakšprioritāte: Likumu tuvināšanas vidējā termiņa prioritātes
5.4. Pārvaldes spēju uzlabošana
Pievienošanās prioritātes
Pašreizējā situācija
Apmācība un cilvēkresursu attīstība
Ārēja sadarbība
Prioritātes
Prioritārie pasākumi
1.apakšprioritāte: Valsts pārvaldes sistēmas organizatoriska attīstība
2.apakšprioritāte: nozaru institūciju izveide un apmācības programmas
6.nodaļa: Finansējuma tabulas
7.nodaļa: Nacionālās programmas integrācijai Eiropas Savienībā
izpildes uzraudzība
Vadības līdzekļi
Vadības informācijas sistēmas
Nacionālās programmas īstenošanas modelis
Tehniskās anketas nozīme
Likumdošanas saskaņošanas procesa uzskaites sistēma
Uzrādītās prioritārās darbības tehnisko anketu datorizācija
Interneta datubāze / dokumentu vadības sistēma
Interfeisi
1.nodaļa
Vispārējie principi
un Latvijas Nacionālās programmas
integrācijai Eiropas Savienībā
būtība
Kopš neatkarības atgūšanas 1990.-1991.gadā Latvijas prioritāte ir modernas un demokrātiskas valsts izveide un reintegrācija Eiropā. Latvijas valdības īstenoto reformu mērķis ir Latvijas iestāšanās Eiropas Savienībā, ko atbalsta visas Saeimā pārstāvētās partijas. Valdības nolūks ir panākt, lai Latvija būtu gatava uzņemties dalības pienākumus sākot ar 2002. gadu.
Saskaņā ar ES Komisijas pozīciju, Latvija uzskata, ka sarunas par iestāšanos Eiropas Savienībā ir jāuzsāk, tiklīdz valsts ir sasniegusi pietiekamu progresu Kopenhāgenas Eiropas Padomes izvirzīto kritēriju izpildē. Latvijas valdība ir gandarīta par paveikto un cer, ka tas pozitīvi atspoguļosies ES Progresa ziņojumā. Latvijas sasniegumu rezultātā uzsāktās pievienošanas sarunas varētu nodrošināt pilntiesīgas dalībvalsts statusu jau nākošās tūkstošgades sākumā.
Attiecības starp Latviju un Eiropas Savienību
1992.gada 11.maijā tika noslēgts līgums starp Latvijas Republiku un Eiropas Ekonomisko Kopienu (EEK) par tirdzniecību un komerciālo un ekonomisko sadarbību.
1993.gada 5.maijā abas puses noslēdza līgumu par zvejniecību.
1995.gada 12.jūnijā Latvija un Eiropas Kopienas noslēdza Asociācijas līgumu, lai izveidotu juridisko pamatu savstarpējām attiecībām. Tas stājās spēkā 1998.gada 1.februārī, aizstājot līgumu par brīvo tirdzniecību un ar tirdzniecību saistītajiem jautājumiem, ko Latvija un Eiropas Kopienas noslēdza 1994.gada 12.jūnijā.
1995.gada 14.oktobrī visas Saeimā pārstāvētās politiskās partijas atbalstīja deklarāciju par Latvijas integrāciju Eiropas Savienībā. 1995.gada 27.oktobrī Latvija iesniedza savu pieteikumu dalībai Eiropas Savienībā.
Kopenhāgenas kritēriju ievērošana
Agenda 2000 - Eiropas Komisijas atzinums par kandidātvalstīm - satur vispārēju analīzi un novērtējumu par katras kandidātvalsts atbilstību dalības kritērijiem, ko ir noteikusi Kopenhāgenas Eiropas Padome. Tas ļauj Latvijas valdībai un sabiedrībai veikt salīdzinošu novērtējumu, precizēt prioritātes, veidot integrācijas procesa stratēģiju un izstrādāt mērķtiecīgu, skaidru un konkrētu turpmākās darbības programmu.
Latvijas valdība atzīst, ka Kopenhāgenas kritēriji, pirmkārt, nosaka, ka kandidātvalstij ir jānodrošina stabilu institūciju izveide, kas garantē demokrātijas, likuma varas un cilvēktiesību garantējošo institūciju stabilitāti, cieņu pret minoritātēm un to aizsardzību.
Otrkārt, Latvijai jānodrošina funkcionējošas tirgus ekonomikas pastāvēšana, kā arī spēja izturēt konkurences spiedienu un tirgus spēku ietekmi Eiropas Savienībā. Ir svarīgi turpināt darbu pie jau sasniegtajām Latvijas ekonomiskās attīstības pozitīvajām tendencēm.
Treškārt, atbilstoši Kopenhāgenas kritērijiem, Latvijai ir jāspēj uzņemties dalībvalsts pienākumus, to skaitā, politiskās, ekonomiskās un monetārās savienības mērķus. Šis uzdevums aptver visas valsts funkcijas, galvenokārt koncentrējoties uz Brīvās tirdzniecības līgumā un Asociācijas līgumā izklāstīto starptautisko saistību izpildi, likumdošanas saskaņošu un likumu īstenošanu, lai nodrošinātu patiesu integrēšanos Savienības iekšējā tirgū, un uz pakāpenisku Eiropas Savienības acquis pārņemšanu.
Latvijas valdība apzinās, ka Kopenhāgenas kritēriju veiksmīgai īstenošanai noteicošaisir valsts pārvaldes spēja sagatavot visaptverošu likumdošanas saskaņošanas programmu, veikt sistemātisku un mērķtiecīgu likumdošanas procedūru uzlabošanu, kā arī izveidot un nodrošināt institūcijas, kas ir atbildīgas par ieviešanu un īstenošanu.
Lai sasniegtu iepriekšminēto mērķi, ir nepieciešama turpmāka valsts pārvaldes reforma, uzsākot visaptverošu apmācību programmu, kā arī izstrādājot un ieviešot kontroles mehānismus cīņai pret korupciju.
Nacionālā programma acquis pārņemšanai
1996.gada decembrī Latvijas valdība apstiprināja pirmo Latvijas Nacionālo programmu integrācijai Eiropas Savienībā.
1997.gada jūnijā Latvija saņēma Eiropas Komisijas atzinumu par Latvijas pieteikumu iestāties Eiropas Savienībā. Lai sniegtu atbildi, Latvijas valdība pieņēma divus dokumentus:
Latvijas Republikas valdības memorandu par Agenda 2000 - Komisijas atzinumu par Latvijas pieteikumu iestāties Eiropas Savienībā; un
Latvijas Republikas valdības rīcības plānu Latvijas integrācijas Eiropas Savienībā intensificēšanai - kā atbildi uz Eiropas Komisijas dokumentu Agenda 2000 - Komisijas atzinumu par Latvijas pieteikumu iestāties Eiropas Savienībā. Rīcības plāns reaģē uz atzinumā ieskicētajām problēmām. Kopumā tajā ir izklāstīti četrdesmit deviņi pasākumi. Tie atbilstoši atzinuma struktūrai ir sagrupēti uzdevumos, kas veicami, lai Latvija atbilstu politiskajiem un ekonomiskajiem kritērijiem, kā arī spētu uzņemties ES dalībvalstu pienākumus.
1997.gada 27.oktobrī Eiropas Integrācijas padome pieņēma jaunu, precizētu šīs programmas variantu. Kopš šī brīža rīcības plāns ir iekļauts Latvijas Nacionālajā programmā integrācijai Eiropas Savienībā.
Dokumentā Agenda 2000 Eiropas Komisija ir noteikusi pastiprinātu pirmspievienošanās stratēģiju, lai visu asociēto valstu integrācija Eiropas Savienībā notiktu ciešā sadarbībā starp Komisiju un asociētajām valstīm. Šajā nolūkā Komisija izstrādāja Pievienošanās Partnerības, kurās ietvertas atzinumā identificētās prioritārās jomas. Šis dokuments ir pamats turpmākam Eiropas Savienības Phare programmas atbalstam.
Latvija tāpat kā citas asociētās valstis ir sagatavojusi savu Nacionālo Programmu acquis pārņemšanai. Tajā norādītas precīzas saistības, ko valsts uzņemas, lai izpildītu Pievienošanās Partnerībā formulētās prioritātes, kā arī Eiropas līgumos iekļautos pienākumus un to realizācijas plānu. Tādējādi Pievienošanās Partnerība identificē pievienošanās prioritātes, bet Nacionālā Programma acquis pārņemšanai nosaka, kā tās tiks īstenotas.
Šis dokuments, Trešā Nacionālā programma integrācijai Eiropas Savienībā, ir Latvijas atbilde uz Pievienošanās Partnerību. Tas pilnībā atbilst Eiropas Komisijas prasībai izstrādāt Nacionālo programmu acquis pārņemšanai. Šobrīd Nacionālā programma acquis pārņemšanai veido būtisku Trešās Nacionālās programmas sastāvdaļu, tādējādi ļaujot izvairīties no atkārtošanās un radot viendabīgāku mērķa izpratni.
Trešās Nacionālās programmas pamatā ir prioritātes, kas ir abpusēji pieņemtas konsultāciju laikā ar Komisiju par Pievienošanās Partnerības tekstu. Programmas uzdevums ir nodrošināt mērķtiecīgu, caurskatāmu un racionālu rīcības koordināciju. Nacionālajai programmai ir pietiekami konkrēts izklāsts, lai ļautu precīzi kontrolēt tās realizāciju, novērtēt Latvijas sasniegto progresu ceļā uz pievienošanos Eiropas Savienībai un konsekventi sagatavot Eiropas Komisijas ikgadējo pārskatu par gūtajiem sasniegumiem.
Galvenās prioritāšu sfēras atspoguļo Komisijas atzinuma par Latvijas pieteikumu iestāties Eiropas Savienībā vispārējo struktūru. Tās izklāstītas ceturtajā nodaļā un veidotas, izmantojot pašreizējās situācijas analīzi. Tās ir:
I. Veicināt Latvijas sabiedrības integrācijas procesu;
II. Attīstīt ekonomiku, lai spētu izturēt konkurences spiedienu;
III. Latvijas likumu tuvināšana ES acquis;
IV. Uzlabot valsts pārvaldes spējas.
Dokumenta struktūra ir sekojoša:
1.nodaļa: Vispārējie principi un Latvijas Nacionālās prorgammas integrācijai Eiropas Savienībā būtība.
Dokumenta ievads, tā pamatojums un konteksts. Saistības izklāsts starp Agenda 2000, atzinumu, Pievienošanās Partnerību, Latvijas Nacionālo programmu integrācijai Eiropas Savienībā un šo dokumentu.
2.nodaļa: Programmas metodika un principi
Pamatā - stratēģiskās prioritātes, izmantojot programmas pieeju, kas balstās uz stratēģiskās plānošanas metodi, īstenojums un pārvalde - balstoties uz skaidri noteiktiem mērķiem un uzdevumiem. Izejas punkts - pievienošanās process un Latvijas nacionālās intereses, izmantots partnerības princips - ne tikai ārēji - ar Eiropas Komisiju un citiem donoriem, bet arī iekšēji - Latvijā.
3.nodaļa: Svarīgāko pievienošanās procesa faktoru izklāsts
Atklāj Latvijas integrācijas Eiropas Savienībā procesa nozīmīgākos faktorus saskaņā ar ES Komisijas 1997.gada Viedokli.
4.nodaļa: Prioritāšu noteikšana
Atkārtots Pievienošanās Partnerības prioritāšu izklāsts, taču daudz kodolīgāk un stratēģiskāk, sagrupējot tās atbilstoši četrām tēmām. Trešajā Nacionālajā programmā pilnībā iekļautas visas Pievienošanās Partnerībā izklāstītās prioritārās sfēras. Prioritārās sfēras ir veicamā uzdevuma pamats.
5.nodaļa: Programma acquis pārņemšanai īsam un vidēji ilgam laika posmam
5.1 Veicināt Latvijas sabiedrības integrācijas procesu;
5.2 Attīstīt ekonomiku, lai spētu izturēt konkurences spiedienu;
5.3 Latvijas likumu tuvināšana ES acquis;
5.4 Uzlabot valsts pārvaldes spējas.
Prioritātes noteiktas, balstoties uz stratēģiskās plānošanas pieeju un izmantojot tehniskās anketas, kas izstrādātas ciešā sadarbībā starp Eiropas Integrācijas biroju un ministrijām.
6.nodaļa: Finansējuma tabulas.
Apkopojošas tabulas - veidotas pa gadiem un galvenajām stratēģiskajām prioritātēm. Iekļauj vietējos, ES Phare un citus divpusējos (un daudzpusējos) donorus. Nākotnē attiecībā uz izdevumiem būs svarīgi paredzēt pieeju pirmsstrukturālajiem fondiem. Pašlaik šāda pieeja būtu pāragra.
7.nodaļa: Nacionālās programmas integrācijai Eiropas Savienībā izpildes uzraudzība.
Lai sasniegtu Trešās Nacionālās programmas vērienīgos mērķus, ir nepieciešama precīza tās pārraudzība un vadība. Šajā nodaļā vispārīgi izklāstīta lēmumpieņemšana Eiropas integrācijas procesā Latvijā. Ietverts arī Vadības informācijas sistēmas apraksts un skaidrojums, kā arī pārbaudes sistēma, kas ļauj izvērtēt sasniegumus attiecībā pret nospraustajiem mērķiem un termiņiem. Šīs nodaļas noslēguma daļā apskatīti vadības mehānismi, kas ļaus pārraudzīt Trešās Nacionālās programmas darbību.
2.nodaļa
Programmas principi
un metodes
Nacionālā programma integrācijai Eiropas Savienībā galvenokārt ir stratēģisks plānošanas un vadības līdzeklis. Tā izklāsta galvenās darbības, kas jāveic Latvijas valdībai, lai novērstu galvenos šķēršļus ceļā uz valdības mērķi - iestāšanos Eiropas Savienībā. Šie šķēršļi ir formulēti Eiropas Komisijas atzinumā un sakārtoti prioritāšu secībā Pievienošanās Partnerības kontekstā, kas būs Latvijas pamats turpmākajā pirmspievienošanās periodā.
Izstrādājot Nacionālo programmu, Latvijas pieeju noteica vairāki principi.
Vērsta uz pievienošanos
Pirmkārt, Nacionālā programma jebkurā aspektā ir balstīta uz pievienošanos. Tās pamatā ir Pievienošanās Partnerība, ko ir izveidojusi Eiropas Komisija, kosultējoties ar Latvijas valdību.
Pievienošanās Partnerībā apkopotas prioritārās sfēras, kas izklāstītas Komisijas atzinumā par Latvijas pieteikumu iestāties Eiropas Savienībā. Šajā nozīmē Nacionālā programma acquis pārņemšanai ir līdzeklis, kas inter alia tiks izmantots, lai Latvija sagatavotos dalībai Eiropas Savienībā.
Trešā Nacionālā programma nosaka uzdevumus un formulē mērķus. Nacionālā programma precīzi norāda, kā šie mērķi tiks sasniegti, izveido to īstenošanas plānu, kā arī apraksta šo mērķu sasniegšanā izmantojamos līdzekļus.
Divas iepriekšējās Nacionālās programmas tika veidotas, balstoties uz Eiropas Komisijas Balto grāmatu (1995) un ar to saistīto "harmonogrammas" pieeju saskaņošanas procesa pārraudzībai. Tās arī aprakstīja stāvokli galvenajās nozarēs un institūcijas, kas ir iesaistītas integrācijas gaitā Latvijā. Šīs programmas palīdzēja nodrošināt vadības vispārējās pārbaudes kontekstu un praktiskos sagatavošanas darbus pārvaldē.
Tomēr ir skaidrs, ka uzdevumi, kas jāpaveic, lai sasniegtu Eiropas integrācijas mērķi, ir daudz sarežģītāki un tālejošāki, nekā 1995.gada Baltajā grāmatā izklāstītie. Būs ļoti svarīgi piemērot aktīvās vadības principu ne tikai likumdošanas programmai, bet arī visam darbam kopumā, kuru nosaka "Kopenhāgenas kritēriji". Lai to paveiktu, būs svarīgi izveidot stratēģisko vadības plānu, kas ne tikai noteiks veicamos uzdevumus, bet arī sniegs nepieciešamo informāciju, lai uzraudzītu attīstību un piemērotos mainīgajiem apstākļiem turpmāko gadu laikā.
Programma ir izveidota, lai atvieglotu stratēģiskās vadības uzdevumu. Tās pamatā ir četras stratēģiskās prioritātes, kas izriet no vājo pušu analīzes. Prioritātes atbilst Kopenhāgenas kritēriju principiem un pēc struktūras ir cieši saistītas ar Komisijas 1997.gada atzinumu par Latvijas pieteikumu iestāties Eiropas Savienībā.
Tiek uzsvērts, ka kopš neatkarības atgūšanas 1991.gadā ikvienas valdības prioritāte ir iestāšanās Eiropas Savienībā. Ar pievienošanās procesu saistās Latvijas stratēģiskās intereses - pieeja tirgum, gan iekšēja, gan ārēja sociālā un ekonomiskā saskaņa, nacionālās un Eiropas identitātes izjūta.
Kopenhāgenas kritērijus var izmantot kā zināma veida atskaites formu, lai stimulētu gan Latvijas ekonomiskās un sociālās dzīves dalībniekus, gan arī valsts pārvaldi - paātrināt modernizācijas procesu, kas ir efektīvas darbības priekšnoteikums.
Nacionālā Programma ļauj skaidrāk saskatīt prioritārās sfēras, kurām jāvelta uzmanība, un novērtēt sasniegtos panākumus.
Latvijai ir ļoti svarīgi izmantot pirmspievienošanās procesu, lai skaidri definētu nacionālās intereses un lai attīstītu līdzekļus, ar kuru palīdzību varētu novērtēt īstermiņa un ilgtermiņa ietekmi, saskaņojot likumus, normas, standartus, sistēmas un procedūras dažādās jomās. Nacionālā programma ir izveidota tā, lai nodrošinātu pārvaldes spēju uzņemties šo uzdevumu. Tas ir vēl nozīmīgāk, ievērojot to, ka acquis communautaire nav statiski, bet turpina attīstīties un augt. Ir svarīgi attīstīt līdzekļus, lai pārraudzītu un novērtētu šo izmaiņu ietekmi uz Latvijas ekonomiku un sabiedrību kopumā. Šis darbs būs nozīmīgs pamats, lai sagatavotos pievienošanās sarunām.
Ar iepriekš izklāstīto ir saistīts arī jautājums par sabiedrības informēšanu. Nacionālā programma skaidri un precīzi paredz uzdevumu izveidot nepieciešamo infrastruktūru, kas nodrošinātu Latvijas sabiedrību un ieinteresētās puses ar drošu, pieejamu un savlaicīgu informāciju un kontekstuālo izpratni, lai ikvienam būtu iespējams formulēt savu viedokli par integrācijas procesu.
Vērsta uz stratēģiskajām prioritātēm
Trešā Nacionālā Programma atšķiras no abām iepriekšējām ar to, ka tā ir vērsta uz galvenajām stratēģiskajām prioritātēm, kas ir jārisina, lai uzņemtos dalības saistības bez negatīvas ietekmes uz sabiedrību un ekonomiku. Nacionālās Programmas pamatā ir četras stratēģiskās prioritātes:
* veicināt Latvijas sabiedrības integrāciju;
* ekonomikas attīstība, lai spētu izturēt Eiropas Savienības iekšējā tirgus ekonomisko spiedienu;
* sekmīgi pabeigt likumdošanas saskaņošanas procesu;
* uzlabot pārvaldes spējas.
Šo prioritāšu pamatā ir Komisijas 1997.gada atzinums un tās veido uzdevuma parametrus, kas ir jāizpilda, lai Latvija sasniegtu savu mērķi - iestāšanos Eiropas Savienībā. Nacionālās programmas uzdevums ir izveidot un noteikt pasākumus, ar kuru palīdzību šīs prioritātes tiks īstenotas. Lai to paveiktu, Nacionālajā programmā katrai prioritātei ir apakšprioritāšu kopa, kuras, savukārt, tiks realizētas, īstenojot pasākumu un darbību virkni, kuru pamatā ir noteikti rezultāti. Šī pieeja aptver saskaņošanas uzdevumu, pārvaldes un institūciju izveidi, sociālo un ekonomisko attīstību un saskaņu.
Pieņemot šādu pieeju, būs nepieciešams pārgrupēt prioritāšu sfēras un darbības, kas ir noteiktas Pievienošanās Partnerībā, lai parādītu to saistību ar iepriekšminētajām stratēģiskajām prioritātēm. Trešajā un ceturtajā nodaļā ir stratēģisko prioritāšu izvēles analīze un pamatojums.
Partnerība
Nacionālās Programmas pamatā ir partnerības princips. Pievienošanās un integrācijas mērķis pakāpeniski ir iesaistījis dažādus Latvijas sabiedrības un ekonomikas slāņus. Tuvāko gadu laikā, jo īpaši, tā kā pirmsstrukturālie fondi iegūst nozīmīgu lomu integrācijas procesā (pēc 2000.gada), būs pašvaldību tīkla mobilizācija.
Partnerība ir arī princips, saskaņā ar kuru Latvijas institūcijas veidos partnerattiecības ar Eiropas Komisiju. Šajā sakarā Latvijas valdība darbosies saskaņā ar Pievienošanās Partnerībā izklāstītajām saistībām, no vienas puses, apstiprinot tās vēlmi darīt visu, kas ir tās spēkos, lai sasniegtu šajā dokumentā izvirzītos mērķus, un, no otras puses, paziņojot, ka tā pilnībā izmantos atbalstu un palīdzību, ko šādā nolūkā piedāvā Eiropas Komisija.
Ņemot vērā, ka jebkuras veiksmīgas integrācijas stratēģijas svarīgākā iezīme ir sociālo partneru aktīva līdzdalība, Nacionālā programma mēģinās attīstīt un paplašināt partnerības praksi, iesaistot sociāli ekonomiskās dzīves dalībniekus un attiecīgās nevalstiskās organizācijas.
Integrācijas procesa svarīga sastāvdaļa ir arī Latvijas institūciju efektīva sadarbība ar dalībvalstu institūcijām. Eiropas Savienības ekspertu iesaiste dažādās nozarēs ļaus izveidot Latvijā kompetentas struktūras, kas nepieciešamas, lai izpildītu jauno noteikumu un procedūru prasības.
Vadības pamats - programmēšanas metodes
Programmēšanas principu vairākus gadus izmanto ES Phare un daudzgadīgajās indikatīvajās programmās. Nacionālā programma ir visaptverošs, stratēģisks un praktisks plānošanas dokuments, līdzīgs Vienotajam programmu sagatavošanas dokumentam, ko izmanto Strukturālajiem fondiem Eiropas Savienībā.
Nacionālā programma aptver laika periodu no 1998. gada līdz 2000. gadam.
3.nodaļa
Svarīgāko pievienošanās procesa
faktoru izklāsts
saskaņā ar ES Komisijas
1997.gada viedokli
Šī nodaļa ir veidota, pamatojoties uz Eiropas Komisijas 1997.gada atzinumu par Latvijas pieteikumu iestāties Eiropas Savienībā. Arī šīs Nacionālās programmas nodaļas sākumpunkts ir pieņēmums, ka, lai kandidātvalsts kļūtu par Eiropas Savienības dalībvalsti, tai jāizpilda ne tikai Kopenhāgenas kritēriji, bet arī Madrides Padomes formulētā prasība par pārvaldes struktūru reformu un stiprināšanu.
Sociāli politiskie faktori
Latvijā ir stabilas un funkcionējošas demokrātiskas politiskās institūcijas, kas garantē likuma varu un cilvēktiesību ievērošanu.
Ir vairāki jautājumi, kas jārisina, proti,
* svarīgi ir paātrināt naturalizācijas tempu, jo naturalizācija ir svarīgs aspekts Latvijas sabiedrības iekšējai vienotībai. Sabiedrības izglītošana demokrātijas, pilsoniskuma un multikulturālas sabiedrības principu garā, ir svarīgs priekšnoteikums tās vienotībai;
* Latvijas valdības prioritāte būs turpināt apkarot organizēto noziedzību un korupciju;
* kā liecina pēdējās aptaujas, Latvijā ir pieaudzis informētības līmenis par Eiropas Savienību. Tomēr, tā kā integrācijas process turpinās, valdībai jāturpina un jāpastiprina centieni veidot objektīvi informētu sabiedrību jautājumos, kas saistās ar ES integrācijas iespaidu uz Latvijas sabiedrību.
Ekonomiskie faktori
Latvija ir guvusi ievērojamus panākumus stabilas tirgus ekonomikas izveidē. Tirdzniecība un cenas lielā mērā ir liberalizētas. Latvijas ekonomika ir atvērta, un darbaspēka izmaksas ir zemas.
Latvijas rūpnieciskā bāze ir manāmi sarukusi, ko izraisīja Padomju laikā mākslīgi izveidoto ekonomisko saišu saraušana. Šodien rūpnieciskajā sektorā notiek pārstrukturēšanas process, kas prasa ievērojamas investīcijas.
Vietējā kapitāla veidošanos apgrūtina problēmas ar kredītnodrošinājumu, nepietiekoši izveidotā hipotēku sistēma un ierobežotās iespējas iegūt ilgtermiņa banku kredītus. Lai gan situācija uzlabojas, tiešās ārvalstu investīcijas vēl aizvien nav kompensējušas sekas, ko radīja Padomju Savienības konkurētnespējīgā plānu ekonomika.
Privatizācija noris diezgan veiksmīgi, taču, lai sekmīgi privatizētu atlikušos valsts uzņēmumus, tiem nepieciešama ievērojama restrukturizācija. Gan attiecībā uz šiem, gan arī attiecībā uz jaunajiem uzņēmumiem jāturpina attīstīt biznesa plānošanas un vadības standarti.
Lauksaimniecība ir nozīmīga nozare, tajā nodarbināto skaits ir aptuveni 17.8% , pievienotā vērtība - aptuveni 10%, taču pārsvarā šajā nozarē darbojas samērā nelielas saimniecības, kurām raksturīgs zems investīciju un produktivitātes līmenis.
Lauksaimniecības produktu nozarē nepieciešamas turpmākas investīcijas, lai uzlabotu pārtikas pārstrādes uzņēmumu kvalitāti un efektivitāti.
Latvijā ir ievērojamas reģionālās ekonomiskās atšķirības. Galvenās problēmas saistās ar ekonomiskās attīstības trūkumu lauku rajonos, nekvalitatīvo transporta infrastruktūru (izņemot galvenos tranzīta koridorus), pilsētu krīzes punktiem, ko ietekmējusi indutriālā lejupslīde (to skaitā, agrāko militāro objektu izmantošana).
Eksporta struktūru raksturo salīdzinoši zems pievienotās vērtības līmenis, līdz ar to ir diezgan ievērojams tirdzniecības deficīts.
Neskatoties uz vairākiem būtiskiem sasniegumiem tirgus ekonomikas likumdošanas ieviešanā un piemērošanā, šajā virzienā jānodrošina arī turpmāks progress.
Spēja uzņemties dalībvalsts pienākumus
Latvija ir daudz paveikusi, sasniedzot būtisku atbilstību iekšējā tirgus likumdošanai. Tā panākusi progresu tādās jomās kā banku darbība, rūpnieciskā īpašuma tiesības, atbilstības novērtēšana un standarti, kā arī komerctiesības. Vidēji īsā laika posmā Latvijai nebūs īpašu grūtību sasniegt atbilstību Kopienas acquis šādās jomās: izglītība, arodapmācība un jaunatne, pētniecība un tehnoloģiju izstrāde, telekomunikācijas, audiovizuālais sektors, mazie un vidējie uzņēmumi, tirdzniecība un starptautiskās ekonomiskās attiecības u.c.
Nepieciešams stiprināt valsts pārvaldes spējas, lai turpinātu uzsākto likumdošanas saskaņošanu un uzlabotu tās ieviešanas un īstenošanas kvalitāti.
Tā kā likumdošanas transpozīcija turpinās, ir svarīgi izveidot jaunas struktūrvienības un rast papildus resursus efektīvai tās ieviešanai un īstenošanai.
Ievērojamas pūles būs nepieciešamas, lai sasniegtu atbilstību acquis nozarēs, kuras raksturo precīzs tehniskais regulējums, tādās kā vide, lauksaimniecība, nodarbinātība un sociālās lietas. Būtiski jāuzlabo veselības aizsardzības sistēma un turpmāk jāattīsta sociālais dialogs (starp darba devējiem un darba ņēmējiem).
Ir jāpanāk atbilstība tādās vides aizsardzības jomās kā pilsētas notekūdeņu attīrīšana, dzeramais ūdens; notekūdeņu un gaisa piesārņotības likumdošanas aspekti nākamo gadu gaitā prasīs ievērojamas investīcijas.
Ir jāuzsāk turpmāks darbs attiecībā uz jaunā konkurences likuma piemērošanu un valsts atbalsta caurskatāmību. Atsevišķās nozarēs konkurence ir kavēta, jo pagaidām pastāv īpašās un ekskluzīvās tiesības, kā piemēram, telekomunikāciju un enerģijas jomās.
Pārvaldes spēja
Ir veiktas svarīgas reformas, lai pārveidotu un attīstītu valsts pārvaldi Latvijā. Valsts pārvaldes reformas stratēģijas mērķis ir nodrošināt sistemātisku un konsekventu pasākumu īstenošanu valsts pārvaldes pilnveidošanā. Nepieciešams sekmēt mērķtiecīgāku valsts pārvaldes darbību iedzīvotāju labā, nodrošinot kvalitatīvākus pakalpojumus. Ir nepieciešams panākt uzticību valsts pārvaldei kā paškontrolējošai, stabilai un tiesiskai sistēmai. Ir izstrādātas Valsts Civildienestā strādājošo mācību programmas. Svarīgākā šīs reformas sastāvdaļa ir 1997.gadā izveidotā Valsts pārvaldes reformu padome un Valsts pārvaldes reformu birojs.
1993. gadā Latvijā tika ieviesta korupcijas novēršanas programma.
Ir jāuzlabo gan tiesu sistēmas efektivitāte (lai lietas iztiesātu ātrāk), gan arī tās iedarbīgums (lai tiesu lēmumus izpildītu). Būtībā ir jāatrod nepieciešamie līdzekļi, lai attīstītu tiesu sistēmu, kas varētu nodrošināt efektīvu acquis piemērošanu.
Arī turpmāk nepieciešams atīstīt tā personāla kvalifikāciju un apjomu, kas nodarbojas ar noteiktu iekšējā tirgus segmentu likumdošanas administrēšanu; tas attiecas uz netiešo nodokļu un tehnisko standartu jomu, kā arī uz brīvu preču apriti.
Pamatos jāreformē un jāstiprina lauksaimniecības politikas pārvalde. Tas attiecas arī uz nepieciešamību ieviest un īstenot augstākus veterināros un fitosanitāros standartus, uzlabot inspekcijas iestāžu darbību (īpaši uz ES ārējām robežām) un spēju kopumā iekļauties kopējā lauksaimniecības politikā un risināt ar to saistītās administratīvās vajadzības.
Lai gan administratīvie sagatavošanas darbi attiecībā uz reģionālo politiku un kohēziju šķiet apmierinoši, būs jāparedz efektīvāka finasiālā kontrole gadījumos, ja attiecīgajām struktūrām būs jāstrādā ar Strukturālajiem fondiem.
Nepieciešams apkopot jaunākos noteikumus robežu uzraudzības sistēmas attīstībai.
4.nodaļa
Prioritāšu noteikšana
Trešajā nodaļā izklāstītais situācijas novērtējums, kāds šobrīd ir Latvijā saistībā ar tās pieteikumu ieastāties Eiropas Savienībā, ir svarīgs pamats tam, lai atlasītu vairākas stratēģiski priotāras darbības sfēras.
Prioritātes, kas ietveramas Nacionālajā programmā integrācijai Eiropas Savienībā, nosaka prasība, ka iestāšanās Eiropas Savienībā jāpanāk iespējami īsākā laikā. Valdības mērķis ir panākt, lai valsts būtu gatava pilnībā uzņemties dalības pienākumus no 2002.gada. Lai sasniegtu šo mērķi, nākamos gados Latvijai ir pilnībā jāpārņem tas, kas kļuvis zināms ar nosaukumu acquis communautaire. Agenda 2000 definē acquis kā "juridisko un institucionālo sistēmu, ar kuras palīdzību Savienība īsteno tās mērķus" ES Acquis communautaire ir:.
1. Dibināšanas līgumu nosacījumi;
2. Pirmsiestāšanās dokumenti;
3. Konvencijas un citi instrumenti iekšlietu un tieslietu jomā, bez kuru starpniecības nav iespējams sasniegt Līgumā par Eiropas Savienību nospraustos mērķus;
4. Dalībvalstu pārstāvju un Padomes tikšanās laikā pieņemtie lēmumi un panāktās vienošanās;
5. Starp dalībvalstīm panāktās vienošanās attiecībā uz Savienības darbību vai par ar to saistītiem pasākumiem;
6. EK līguma 220.pantā noteiktās konvencijas;
7. Šīs konvencijas interpretējošie protokoli;
8. Deklarācijas vai rezolūcijas vai citas nostājas, ko pieņēmušas ES Padome vai Padome uz attiecīgajiem dalībvalstu aktiem par Kopienām vai Savienību;
9. Vienošanās vai konvencijas, ko noslēgušas jebkura no Kopienām;
10. Vienošanās vai konvencijas, ko noslēgušas pašreizējās dalībvalstis kopīgi ar jebkuru no kopienām;
11. Vienošanās ko noslēgušas konkrētas dalībvalstis par šīm konencijām;
12. Dalībvalstu iekšējās vienošanās ar mērķi īstenot punktos 10 un 11 minētās vienošanās un konvencijas.
Skaidri zināms, ka šis ir daudz vispusīgāks un sarežģītāks uzdevums nekā 1995.gadā "Baltajā grāmatā" izklāstītais par kopējo tirgu. Likumdošanas tuvināšana sniedzas daudz tālāk nekā vienkārši jaunu vai Latvijas likumiem un likumu krājumiem piemērotu direktīvu transpozīcija. Ir vajadzīga plānota pieeja likumu, noteikumu un procedūru ieviešanas un īstenošanas vadībai.
Trešā Nacionālā programma integrācijai Eiropas Savienībā (Nacionālā programma acquis pārņemšanai) uzņemas nodrošināt to, lai Latvija būtu spējīga uzņemties dalībvalsts pienākumus 2002.gadā.
Viss likumu, noteikumu, procedūru, protokolu, līgumu, starptautisko nolīgumu un saistību kopums, kas ir apmēram no 80000 līdz 90000 teksta lapu, netiks pārņemts uzreiz - pāris gadu laikā. Latvijas valdība apzinās saistības, ko tā ir uzņēmusies, iesniedzot pieteikumu un tiecoties iestāties Eiropas Savienībā. Tā arī apzinās to problēmu nopietnību, ar kurām nāksies sastapties nākamo piecu gadu laikā.
Trešā Nacionālā programma integrācijai Eiropas Savienībā izklāsta stratēģiski svarīgo uzdevumu pievienošanās šķēršļu novēršanai un integrācijas procesa paātrināšanai, izmantojot līdz 2000.gadam izstrādāto programmu. Šajā fāzē divu līdz trīs gadu posms šķiet piemērots.
Tā kā programma veiksmīgi risina šos prioritāros jautājumus, turpinot sekot Latvijas progresam ceļā uz dalību, ir skaidrs, ka parādīsies jaunas prioritātes un jauni uzdevumi. Programmas panākumus varēs novērtēt pēc ietekmes, kādu tā atstās uz integrācijas procesa paātrināšanu un Latvijas situācijas uzlabošanu attiecībā uz veiksmīgām iestāšanās sarunām.
Sagatavojot programmu, tika izmantota stratēģiskās plānošanas pieeja, kura atvieglos programmas vadību nākamajos divarpus gados un kura ļāva vairāk uzmanības veltīt šajā laika posmā sasniedzamajiem prioritāriem mērķiem, nevis vienkārši sastādīt paveicamo darbu sarakstu. Mērķu laicīga izpilde ir atkarīga no sekmīgas starpuzdevumu veikšanas, kurus ieplāno, finansē un vada attiecīgā ministrija vai cita struktūrvienība.
Prioritārās darbības tika definētas, sagatavojot dokumentu "Pievienošanās Partnerība". Darbs, ko uzsāka Komisija un Latvijas valdība, analizējot 1997.gada atziņas un ieteikumus, ar mērķi sagatavot kopēju ceļu karti Latvijai ceļā uz iestāšanos Eiropas Savienībā, nodrošina labu sākumpunktu, sagatavojot Trešo Nacionālo programmu integrācijai Eiropas Savienībā.
Šis materiāls pēdējos divos mēnešos ir devis pamatievirzi plašam, intensīvam un strukturētam konsultāciju procesam starp nozaru ministrijām un valsts pārvaldes iestādēm. Sākotnējā koncentrēšanās uz darbībām, kas nebija tieši vērstas uz galamērķi un uzdevumiem, prasīja citu pieeju no nozaru ministriju puses, kuras ir atbildīgas par stratēģisko plānu īstenošanu.
Tādējādi programma dod iespēju gan vadītājam, gan arī lasītājam saskatīt acquis pārņemšanas uzdevumu konkrētas politikas un administratīvās pārvaldes kontekstā, nevis uzskatīt to tikai par veicamo darbību sarakstu, kuram nav attiecīga politiska pamatojuma. Starpministriju pārrunu un konsultāciju rezultātā katra prioritāte tika sadalīta apakšprioritātēs, kas ļāva ciešāk saistīt un iekļaut uzdevumus sasniedzamajos galamērķos. Šīs pārrunas vēl skaidrāk izcēla savstarpējās atkarības būtību un ļāva attīstīt integrētāku pieeju kā jebkad agrāk.
Rezultātā, lai atklātu galvenās apakšprioritāšu jomas, bija iespējams izveidot četras galvenās tēmas, kas ir cieši saistītas ar atzinumu. Tas ļāva Eiropas Integrācijas birojam kopā ar ministrijām formulēt aptverošākus mērķus, kas ļauj Pievienošanās Partnerībā izklāstītās prioritārās darbības apvienot noteiktas stratēģijas kontekstā. Šāda pieeja apstiprina valdības pausto pārliecību, ka acquis pārņemšana var notikt veiksmīgi vienīgi integrētas pieejas ceļā, iesaistot visu pārvaldes aparātu un pakāpeniski arī plašus sabiedrības slāņus.
Prioritārās tēmas, kuras tika izstrādātas, analizējot Komisijas atzinumu, var sagrupēt šādi:
* Latvijas sabiedrības integrācijas procesa veicināšana,
* ekonomikas attīstība, lai varētu izturēt ES iekšējā tirgus konkurences spiedienu,
* Latvijas likumu tuvināšana ES acquis,
* pārvaldes spēju uzlabošana un tādu iestāžu izveidošana, kas nodrošinātu Latvijas spēju izpildīt dalības pienākumus.
Šīs tēmas raksturo Trešās nacionālās integrācijas programmas struktūru un ir sīkāk iztirzātas piektajā nodaļā.
Pirmā prioritārā tēma:
Veicināt Latvijas sabiedrības integrācijas procesu
Konsultāciju gaitā ar nozaru ministrijām tika izdalīti šādas apakšprioritātes:
* sabiedrība, kurā valda likums,
* robežu integritāte,
* integrēta sabiedrība,
* informēta un procesos iesaistīta sabiedrība.
Katrā no šiem apakštematiem sagrupēsies virkne attiecīgu un piemērotu pasākumu summa, lai realizētu konkrētos acquis aspektus vai atbilstošo "infrastruktūru". Piemēram, darbs, kas jāveic, lai iemācītu valodu personām, kas nerunā latviski, loģiski saistās ar apakštematu "integrēta sabiedrība", bet pasākumi noziedzības apkarošanai un cīņai pret korupciju dabiskā kārtā saistās ar tematu "sabiedrība, kurā valda likums".
Otrā prioritārā tēma:
Ekonomikas attīstība, lai varētu izturēt
ES iekšējā tirgus konkurences spiedienu
Darba gaitā tika izdalīti šādi apakštemati:
* uzlabot uzņēmējdarbības vidi
* attīstīt kvalificētu, piemēroties spējīgu un elastīgu darbaspēku
* reorganizēt lauksaimniecības nozari un lauku rajonus
* veidot ilgtspējīgu ekonomisko attīstību
* attīstīt transporta politiku
* attīstīt ražojumu kvalitāti un standartus
Kā piemērs pasākumam, kas saistīts ar vienu no stratēģiskajām prioritātēm, varētu būt atvieglota procedūra uzņēmējdarbības uzsākšanai, kas savukārt saistās ar uzņēmējdarbības vides uzlabošanu. Tāpat arī pasākumi, kas atvieglotu pieeju kredītiem, būtu ieguldījums šajā vispārējā mērķī. Piektajā nodaļā tiks izskatīti mērķi, kas saistās ar apakšprioritātēm.
Trešā prioritārā tēma:
Latvijas un ES likumu tuvināšana
Šajā apakšnodaļā gan detalizēti, gan visaptveroši izklāstīta likumdošanas programma. Apzinoties acquis koncepcijas plašumu un elastīgumu, valdība centās sakārtot šo darbu prioritāšu secībā, vadoties pēc principa "nozīmīgākās lietas vispirms".
Apakšnodaļā ietverts precīzs plāns, kas atspoguļo, kā īstenot svarīgākos elementus, kas uzsvērti atzinumā un iekļauti Pievienošanas Partnerībā kā prioritātes īsam un vidēji īsam laika posmam.
Piemēram, tajā ir izklāstīts pilnīgs plāns par Konkurences padomes un citu nozīmīgu struktūrvienību izveidi, kas vajadzīgas, lai iedzīvinātu tuvināto likumdošanu. Cits piemērs - jauno likumu par naudas atmazgāšanu, kas stājas spēkā ar 1998. gada 1. jūniju, ieviesīs īpaša Ģenerālprokuratūras struktūrvienība. Programma paredzēs detalizētu pasākumu plānu šo uzdevumu realizēšanai, ieskaitot atbilstošu līdzekļu nodrošinājumu.
Prioritātes, kas atlasītas iekļaušanai programmā, izriet no tiem Komisijas atzinuma elementiem, kuriem pilnībā jābūt ieviestiem, ja Latvija vēlas pārņemt acquis. Tās iekļauj sekojošas prioritārās sfēras:
* Valsts pasūtījums;
* Konkurence;
* Komerclikums;
* Muitas likumdošana;
* Finansu akalpojumi;
* Datu aizsardzība;
* Intelektuālais īpašums;
* Lauksaimniecība;
* Vide.
Nozīmīga šīs apakšnodaļas daļa būs paplašināta harmonogramma (pievienota pielikumā), kas izklāsta veicamo likumdošanas darbu tabulas formā. Jaunievedums būs tas, kā tehniskajās anketās precizētais darbs likumdošanas jomā tiks saistīts ar Vadības informācijas sistēmu un visas harmonogrammas darbības pārbaudes sistēmu. Anketās tiks atspoguļotas tikai tās jomas, kas uzskatāmas par prioritārām īsā un vidējā laika posmā. Harmonogramma tiks precizēta, ņemot vērā dažādās acquis jomās veicamo darbu.
Ceturtā prioritārā tēma:
Pārvaldes nostiprināšana
un tādu iestāžu izveidošana,
kas nodrošinātu Latvijas spēju
izpildīt dalībvalsts pienākumus
Daudz šajā jomā jau ir darīts un daudz ieguldīts, lai sasniegtu vispārējo mērķi.
Tika nodibināts Valsts pārvaldes reformu birojs, kas pārrauga, koordinē un sekmē šo procesu valsts pārvaldē. Tas ir ieplānojis veikt virkni pasākumu, lai uzlabotu pārvaldes struktūru un spēju vispārējā līmenī. Šie plāni, kas ir saistīti ar civildienesta stiprināšanu, izmantojot valsts pārvaldes reformu un uzlabotu amatpersonu apmācību, ir izklāstīti Nacionālajā programmā.
Nacionālajā programmā ietverts arī plāns vairāku konkrētu iestāžu nostiprināšanai, tas attiecas uz iestādēm, kas ir tieši iesaistītas Eiropas integrācijas procesā. Šīm iestādēm būs galvenā loma sagatavojot un vedot sarunas; to spēja saistīt Latvijas intereses ar plašākām Eiropas integrācijas interesēm, izpildīt dalības saistības un nodrošināt dalības ieguvumus Latvijas tautai būs izšķiroša Eiropas integrācijas procesa panākumiem.
Svarīgi, lai būtu skaidrs veicamo darbu plāns un grafiks, kādā plānots sasniegt vispārsvarīgo mērķi - iestāšanos Eiropas Savienībā. Tādēļ Nacionālajā programmā šis mērķis ir sadalīts vairākos uzdevumos, kuri balstās uz prioritātēm un mērķiem, kas sasniedzami ceļā uz pievienošanos Eiropas Savienībai.
Iepriekšminētie apsvērumi atspoguļo Trešās Nacionālas programmas integrācijai Eiropas Savienībā struktūru.
5.nodaļa
Programma acquis pārņemšanai
īsam un vidēji ilgam laika posmam
Latvijai iestāšanās Eiropas Savienībā ir vērtīga perspektīva tikai tādā gadījumā, ja tā sniedz reālus ieguvumus. Savukārt, lai šos ieguvumus sasniegtu, ir jāpieliek visas pūles, lai attīstītu Latvijas šībrīža stiprās puses un novērstu vājās.
Pēc tam, kad tika noteiktas četras prioritārās tēmas Nacionālajai programmai, metodika, ko izmantoja, lai izvēlētos pasākumus, kas veicami attiecībā uz katru no prioritātēm, deva iespēju izvērst tiešas konsultācijas, dialogu un debates starp Eiropas Integrācijas biroju un nozaru ministrijām. Tā rezultātā izvēlētās prioritātes atspoguļo nacionālās intereses, taču vienlaicīgi tās arī ir izstrādātas Pievienošanās Partnerības kontekstā.
Katrā nākošajā nodaļā mēs mēģināsim aplūkot tās jomas, kas ir atzītas par galvenajām apakšprioritātēm katrā prioritārajā tēmā. Katras nodaļas sākumā vēlreiz ir norādītas galvenās problēmu jomas, kas minētas Pievienošanās Partnerībā, bet pēc tam tiek izskatīta pašreizējā situācija un gūtie panākumi. Šie jautājumi tad atkal ir saistīti ar Nacionālo programmu, lai atvieglotu savstarpējās atsauces un nodrošinātu to, ka Pievienošanās Partnerība tiek pienācīgi ņemta vērā.
Kur tas ir iespējams, atsauces nolūkā ir dots īss paskaidrojums par katru pasākumu. Aprakstot katras apakšprioritātes pasākumus, mēs detalizēti neaplūkojam atsevišķus pasākumus un rezultātus, jo šo informāciju var viegli atrast tehniskajās anketās. Līdztekus turpmākajam izklāstam dokumentā ir iekļautas arī tehniskās anketas, kas izmantotas programmēšanas pieejā, lai sniegtu informāciju par atsevišķiem pasākumiem.
5.1 Veicināt Latvijas sabiedrības integrācijas procesu
PRIORITĀRĀ TĒMA: Latvijas sabiedrības integrācijas procesa veicināšana
| Apakšprioritāte | Pasākums | Atbildīgā institūcija | Anketas Nr. |
| 1.apakšprioritāte: | 1.1. pasākums Nodrošināt | Aizsardzības | SI-1 |
| Demokrātija un | demokrātisku kontroli pār | ministrija | |
| sabiedrība, kurā | militārajām struktūrām | ||
| valda likuma vara | 1.2. pasākums Reorganizēt | Iekšlietu ministrija | SI-2 |
| cietumu sistēmu | |||
| 1.3. pasākums Noziedzības | Iekšlietu ministrija | SI-3 | |
| un korupcijas novēršana | |||
| un apkarošana | |||
| 1.4. pasākums Nelegālas | Iekšlietu ministrija | SI-4 | |
| narkotiku tirdzniecības | |||
| novēršana un apkarošana | |||
| 2.apakšprioritāte: | 2.1. pasākums Uzlabot | Iekšlietu ministrija | SI-5 |
| Robežu integritāte | tehniskos drošības pasākumus | ||
| uz austrumu robežas | |||
| 2.2. pasākums Veikt robežu | Iekšlietu ministrija | SI-6 | |
| demarkāciju starp Latviju | |||
| un kaimiņvalstīm | |||
| 2.3. pasākums Nodrošināt | Iekšlietu ministrija | SI-7 | |
| efektīvu patvēruma | |||
| politiku Latvijā | |||
| 2.4. pasākums Sagatavoties | Ārlietu ministrija | SI-8 | |
| integrācijai Šengenas konsu- | |||
| lārajā informācijas sistēmā | |||
| 3.apakšprioritāte: | 3.1. pasākums Naturalizācijas | Tieslietu ministrija | SI-9 |
| Integrēta sabiedrība | procesa veicināšana | ||
| 4.apakšprioritāte: | 4.1. pasākums Nodrošināt | Eiropas integrācijas | SI-10 |
| Informēta un | Latvijas sabiedrību ar | birojs | |
| aktīva sabiedrība | pietiekamu informāciju | ||
| par Eiropas Savienību | |||
| 4.2. pasākums Izstrādāt izglī- | Izglītības un zinātnes | SI-11 | |
| tības programmas infor- | ministrija | ||
| mētai un aktīvai sabiedrībai |
Pievienošanās prioritātes
Viens no būtiskākajiem Kopenhāgenas kritērijiem ir kandidātvalstu spēja sasniegt demokrātiju, likuma varas un cilvēktiesību garantējošo institūciju stabilitāti, minoritāsu tiesību ievērošanu un aizsardzību. Pievienošanās Partnerībā aplūkotās prioritātes ietver:
Īstermiņa prioritātes:
* Atvieglot naturalizācijas norisi, ieskaitot valodas apmācību;
* Veikt pasākumus, lai apkarotu korupciju un organizēto noziedzību;
* Veicināt tiesu reformu.
Prioritātes vidēji ilgam laika posmam:
* Pārskatīt darba tirgus politiku;
* Uzlabot likumdošanu par vienlīdzīgām iespējām;
* Uzlabot sabiedrības veselības standartus un darba drošību;
* Izstrādāt sociālās labklājības sistēmas un uzlabot sociālo dialogu.
Pašreizējā situācija
Latvijas sociālās un ekonomiskās nozares līdzsvarota attīstība ir vienlīdz nozīmīga Eiropas integrācijas procesā. Ir veiksmīgi uzsākts demokrātiskas un visaptverošas sabiedrības izveides process. Kopš neatkarības atgūšanas Latvijai ir jārisina svarīgā naturalizācijas problēma, šis process jāpilnveido arī turpmāk. Valdība vēl aizvien par nozīmīgu prioritāti uzskata noziedzības un korupcijas apkarošanas pasākumu veicināšanu.
Lai panāktu minēto stabilitāti, ir svarīgi izveidot efektīvu tiesu sistēmu ar spēcīgu juridisko bāzi. Likumdošanas tuvināšanas prioritātes ietvaros tiks pieliktas ievērojamas pūles, lai uzlabotu likumdošanas procesa efektivitāti un papildus ieviestu nepieciešamos mehānismus, lai transponētu, ieviestu un īstenotu jaunu likumdošanu. Latvijas juridiskajai sistēmai ir spēcīgas vēsturiskās saites ar Eiropas demokrātiskajām un juridiskajām tradīcijām, un šīs saites ļaus nodrošināt vienmērīgu likumdošanas procesa attīstību.
1998.gada sākumā Tieslietu ministrija sadarbībā ar Eiropas Integrācijas biroju publicēja visaptverošu publiskās informācijas bukletu, kas paredzēts iekšējiem un ārējiem adresātiem un kurā noteiktas juridiskās struktūras un ņemtas vērā izmaiņas un problēmas, kuras Latvijas sabiedrībai radīs acquis pārņemšana. Buklets sniedz labu pārskatu par Latvijas pašreizējo nostāju šajā jomā un aplūko vairākus jautājumus, kas ir nozīmīgi saskaņošanas procesā un kurus Latvija aktīvi risinās, cenšoties sasniegt pilnīgu demokrātiju. Prioritārās jomas ietver sekojošas tēmas:
Krimināllikums un kriminālprocess:
* Kriminālkodeksa struktūra;
* Nāves soda atcelšana;
* Kriminālprocesa pilnveidošana;
* Liecinieku un upuru aizsardzība;
* Soda izciešanas vietu sistēmas reforma.
Starptautiskā juridiskā sadarbība un trešais pīlārs:
* Starpministriju darba grupas izveide, lai risinātu Trešā pīlāra jautājumus;
* Trešā pīlāra jautājumu stratēģijas pabeigšana;
* Eiropas konvencijas par korupciju un organizēto noziedzību.
Valdība ir apņēmusies veicināt sadarbību iekšlietu un tieslietu jomā un pilnībā apzinās atbildību un pienākumus, ko tai uzliks paplašinātais Trešais pīlārs, kas definēts Eiropas Savienības līguma 6.nodaļā.
Atsaucoties uz pienākumiem, kas minēti 6.nodaļā un kas ietver tiesu reformu, patvērumu, ārējās robežas, narkotiku apkarošanu, cīņu pret krāpšanu un korupciju, ir redzams, ka visi šie jautājumi ir risināti kā pasākumi, kas veicami saistībā ar sociālās integrācijas apakšprioritāti.
Latvijas valdība un vairākas starptautiskās donoru institūcijas pievērš īpašu uzmanību naturalizācijas procesa pilnveidei un ir uzsākušas plašus pētījumus, lai noteiktu faktorus, kas varētu kavēt šo procesu. Vairāki nepilsoņiem piemērojamie ierobežojumi tiek pārskatīti, un Naturalizācijas pārvalde pieliek papildu pūles, lai sniegtu pretendentiem plašāku informāciju un atbalstu.
Demokratizācijas procesa nepārtraukto progresu apliecina arī pilsoniskās sabiedrības attīstība un pieaugošā sabiedrisko organizāciju iesaiste sabiedrībā. Latvijā pārstāvētās sabiedriskās organizācijas plaši aptver visas sociālās jomas. Liela nozīme iesāktajā reformu procesā, it īpaši no sociālās labklājības reformu un darba devēju un darba ņēmēju attiecību uzlabošanas viedokļa, ir centieniem celt sociālā dialoga un konsultāciju līmeni. Nacionālās programmas pamatā esošajās tēmās bieži tiek lietoti vārdi 'partnerattiecības' un 'sadarbība'. Valdībai jānodrošina, lai šie principi tiktu realizēti arī praksē.
Vēl viena nozīmīga demokrātijas procesa sastāvdaļa ir informācijas sniegšana par ES integrāciju un likumdošanas izmaiņām un tās pieejamība sabiedrībai. Eiropas Integrācijas birojam, Izglītības ministrijai un Kultūras ministrijai ir svarīga loma informācijas sniegšanā un ilgtermiņa stratēģiju izstrādē, lai nodrošinātu plašākas sabiedrības informētību, tāpēc šīs iestādes ir cieši saistītas ar Nacionālajā programmā izklāstīto Eiropas integrācijas mērķi.
Prioritārie pasākumi
1. apakšprioritāte: Demokrātija un sabiedrība, kurā valda likuma vara
1.1. pasākums Nodrošināt demokrātisku kontroli pār militārajām struktūrām - (anketas atsauces Nr. SI-1)
Saskaņā ar sabiedrības integrāciju Eiropas Savienībā Latvijas valdība veiks pasākumus, lai iekšēji integrētu militāro aparātu. Pasākumu mērķis būs pakļaut Aizsardzības ministrijas darbību demokrātiskai kontrolei un atbildībai. Lai atvieglotu šo procesu, tiks īstenota programma, kas paredzēta informācijas, budžeta caurskatāmības un sistemātiska dialoga nodrošināšanai starp civilajām un militārajām struktūrām.
1.2. pasākums Reorganizēt cietumu sistēmu - (anketas atsauces Nr. SI-2)
Latvijas cietumu sistēma tiks būtiski reorganizēta, lai panāktu atbilstību ES standartiem par soda izciešanas vietu noteikumiem, izveidojot atklātus un daļēji slēgtus cietumus.
1.3. pasākums Noziedzības un korupcijas novēršana un apkarošana - (anketas atsauces Nr. SI-3)
Stabilas un drošas sociālās vides izveide apliecina demokratizācijas procesu. Pieaugošā organizētā noziedzība un korupcija var apdraudēt valsts stabilitāti un jauno investoru un pilsoņu uzticību. Valdība aktīvi veiks pasākumus naudas atmazgāšanas novēršanai, tostarp arī likumdošanā, lai novērstu šādu nevēlamu darbību, kas grauj valsts autoritāti. Tiks pilnveidota likumdošana, lai novērstu nelikumīgas peļņas uzkrāšanu un ieviestu stingrus sodus par atkārtotiem pārkāpumiem.
1.4. pasākums Nelegālas narkotiku tirdzniecības novēršana un apkarošana - (anketas atsauces Nr. SI-4)
Tāpat kā daudzās citās dalībvalstīs, Latvijas valdība pievērsīs īpašu uzmanību cīņai pret darbībām, kas saistītas ar narkotikām. Valdība izmantos vairāku institūciju resursus, ieskaitot Valsts policiju, Labklājības ministriju un Izglītības ministriju, ne tikai lai izskaustu narkotiku tirdzniecību, bet arī lai izglītotu cilvēkus par narkotisku vielu lietošanas bīstamību.
2. apakšprioritāte: Robežu integritāte
2.1. pasākums Uzlabot tehniskās drošības pasākumus uz austrumu robežas - (anketas atsauces Nr. SI-5)
Saskaņā ar nepieciešamību aizsargāt Eiropas Savienības iekšējās robežas Latvijai jāievieš nepieciešamās tehniskās, novērošanas, sakaru un informācijas sistēmas, lai aizsargātos pret noziedzīgām un nelikumīgām darbībām, kā arī pret kontrabandas preču, ieroču, narkotiku un radioaktīvo vielu nelikumīgu ievešanu. Līdztekus robežkontroles drošības aspektiem šādi pasākumi palīdzēs aizsargāt ekonomiskās intereses, jo tiks apturēta nelegālā importa un eksporta plūsma.
2.2. pasākums Veikt robežu demarkāciju starp Latviju un kaimiņvalstīm - (anketas atsauces Nr. SI-6)
Pirms iepriekšminētā robežkontroles pasākuma realizēšanas ir jāpanāk vienošanās ar kaimiņvalstīm par skaidru robežas demarkāciju starp Latviju un Igauniju un Latviju un Lietuvu.
2.3. pasākums Nodrošināt efektīvu patvēruma politiku Latvijā - (anketas atsauces Nr. SI-7)
Demokrātisko reformu procesa kontekstā Latvija veiks piemērotus juridiskos un organizatoriskos pasākumus, lai sniegtu atbalstu bēgļiem un patvēruma meklētājiem, vienlaicīgi nodrošinot pietiekamu likumdošanas kontroli, lai aizsargātos pret nelegālu imigrantu ieplūšanu.
2.4. pasākums Sagatavoties integrācijai Šengenas konsulārajā informācijas sistēmā (anketas atsauces Nr. SI-8)
Viena no galvenajām jomām, kur Latvijai nākotnē būs jāuzņemas dalībvalsts pienākumi, ir Trešā pīlāra jautājumi jeb tā sauktais "Šengenas acquis". Ņemot vērā tendenci paplašināt Šengenas līguma aptverto teritoriju, iekļaujot visas ES dalībvalstis un arī asociētās valstis, Latvijas konsulārās iestādes ir ierosinājušas izveidot vienotu Baltijas vīzu teritoriju, kas ir analoga Šengenai. Tas nākotnē paātrinās pievienošanos ES vīzu teritorijai un tas pilnībā atbilst Eiropas līgumā ietvertajai idejai par Baltijas integrāciju un Baltijas valstu integrāciju Eiropas Savienībā kā par paralēliem procesiem.
3. apakšprioritāte: Integrēta sabiedrība
3.1. pasākums Naturalizācijas procesa veicināšana - (anketas atsauces Nr. SI-9)
Atbalstot demokrātiskas sabiedrības izveides programmu, valdība apņemas aizsargāt pilsoņus, nepilsoņus un bezvalstniekus. Lai sasniegtu šo mērķi, valdība uzsāks speciālu programmu par integrētu sabiedrību Latvijā, kas ietvers vairākus nozīmīgus pasākumus attiecībā uz naturalizācijas procesu. Papildus informācijas programmai būs visaptverošas institucionālas reformas imigrācijas un naturalizācijas jomā.
4.apakšprioritāte: Informēta un aktīva sabiedrība
4.1. pasākums Nodrošināt Latvijas sabiedrību ar pietiekamu informāciju par Eiropas Savienību -(anketas atsauces Nr. SI-10)
Eiropas integrācijas un likumu tuvināšanas process nozīmēs būtiskas pārmaiņas gan visiem Latvijas pilsoņiem, gan valsts un privātajam sektoram. Valdība veiks pasākumus, lai nodrošinātu, ka Latvijas cilvēki ir pilnībā informēti par integrācijas procesu. Informācijas sniegšana ir svarīga, jo integrācijas procesam būs gan negatīvas, gan pozitīvas sekas, un Latvijas pilsoņiem ir jābūt pilnībā informētiem par to, kā iestāšanās process ietekmēs viņu ikdienu. Sabiedrības informēšanas kampaņas kļūs intensīvākas un apjomīgākas, paātrinoties iestāšanās procesam. Tiks īstenota koordinēta pieeja mēdiju izglītošanai un sabiedrības attieksmes un uztveres aktīvai pētīšanai.
4.2. pasākums Izglītības programmu izstrāde informētai un aktīvai sabiedrībai - (anketas atsauces Nr. SI-11)
Iesaistot sabiedrību integrācijas procesā, tiks mainītas mācību programmas, kurās visos līmeņos būs ietverti Eiropas jautājumi. Īpašas pūles tiks pieliktas, lai nodrošinātu to, ka šī informācija sasniedz cilvēkus, kam ir īpašas izglītības vajadzības.
5.2 Ekonomomikas attīstība,
lai izturētu konkurences spiedienu
PRIORITĀRĀ TĒMA: Ekonomikas attīstība, lai izturētu konkurences spiedienu
attīstīšana
Pievienošanās prioritātes
Pievienošanās Partnerībā aplūkotas vairākas ekonomiskās tēmas, ko ir pieņēmušas ministrijas attiecībā uz veicamajiem prioritārajiem pasākumiem. Tie ir Nacionālās programmas tehnisko anketu būtiska sastāvdaļa.
Galvenie jautājumi, kas izskatīti Pievienošanās Partnerībā, ietver:
Īstermiņa prioritātes:
* izstrādāt vidējā termiņa ekonomisko stratēģiju;
* atbalstīt mazo un vidējo uzņēmumu pārstrukturēšanu un attīstību;
* prasība novērst reģionālās atšķirības, izmantojot reģionālos plānus un strukturālās programmas;
* privatizācijas procesa pabeigšana;
* finansu un banku sektora juridiskās bāzes nostiprināšana;
* modernizēt lauksaimniecības nozari un izstrādāt alternatīvu lauku attīstības politiku;
* izveidot efektīvu zemes un īpašuma reģistrācijas sistēmu.
Prioritātes vidēji ilgam laika posmam:
* pabeigt privatizāciju un pārstrukturēšanu;
* sakārtot konkurences politiku;
* izveidot juridisko bāzi komunālo pakalpojumu jomā;
* realizēt tādu fiskālo, monetāro un konkurences politiku, kas ļautu izpildīt Māstrihtas līguma izvirzītās prasības dalībai ekonomiskajā un monetārajā savienībā.
Pievienošanās Partnerība izceļ vairākus ekonomisko reformu un politikas izstrādes jautājumus, kas ir būtiski, ņemot vērā nepieciešamo darbu likumdošanas jomā un arī Latvijas rūpniecības attīstību, lai spētu izturēt iekšējā tirgus spiedienu un konkurenci. Galvenā prioritāte ir Latvijas tautsaimniecības pilnīga ekonomiskā un sociālā integrācija Eiropas Savienībā, taču Latvijas valdība arī apzinās iespējas un draudus, ko radīs iekšējais tirgus. Tāpēc ir būtiski izmantot laika posmu pirms iestāšanās Eiropas Savienībā, lai sagatavotu Latvijas ekonomiku pilnīgas integrācijas izaicinājumam.
Pievienošanās Partnerības prioritāšu, apakšprioritāšu un pasākumu salīdzinošā analīze rāda, ka ir aptverta lielākā daļa jautājumu. Ir svarīgi piebilst, ka, piemērojot mūsu metodiku, kas paredz četras galvenās prioritārās tēmas, ir gadījumi, kad kādas Pievienošanās Partnerības prioritātes ir iedalītas citās jomās. Piemēram, viena no Pievienošanās Partnerības īstermiņa prioritātēm attiecas uz prasību novērst reģionālās atšķirības, izstrādājot reģionālo plānu. Lai efektīvi izpildītu šo uzdevumu, būs jāizveido institūcijas un jāveic ekonomiskās attīstības pasākumi. Reģionālās attīstības institūciju izveides aspekts ir aplūkots pie institūciju izveides prioritātes. Šajā nodaļā tiks aplūkota reģionālās attīstības politikas un plāna sagatavošana.
Pašreizējā situācija
Latvijas makroekonomiskie sasniegumi ir ievērojami: ar katru gadu pieaug iekšējais kopprodukts. 1997.gada otrajā kvartālā šis pieaugums bija 6,5% kas ir lielākais kopš 1991.gada; inflācija ir kritusies daudz ātrāk, nekā bija iecerēts, iekļaujot tās līmeni vienciparu teritorijā; ievērojami uzlabojusies fiskālā bilance; kredītlikmes lēni, bet noturīgi krītas; maiņas kurss ir bijis stabils un valūtas rezerves ir pieaugušas, neskatoties uz pieaugošu tekošo maksājumu deficītu.
Pirmā pārejas fāze visumā ir pabeigta, tagad galvenā problēma ir aizsargāt jau sasniegto un turpināt otrās paaudzes strukturālās reformas, kas vidēji ilgā laika posmā nobruģēs ceļu augstas pakāpes un ilgtspējīgai attīstībai. Latvijas valdības 1997./1998. gadu ekonomiskajā programmā īpaša uzmanība tiek veltīta strukturālajām reformām, kas vērstas uz tirgus ekonomikas nostiprināšanu. Tiek turpināta stingra finansu un budžeta disciplīnas politika.
Ņemot vērā pastāvīgo tirdzniecības deficītu īpaša vērība tiek pievērsta stāvoklim maksājumu bilances jomā. 1996.gadā strauji pieauga tekošo maksājumu deficīts. Neskatoties uz to, vēl straujāk notikusi kapitāla ieplūšana, apliecinot uzticēšanos Latvijas ekonomikai. Kā pozitīvu var uztvert arī ievērojamu pastāvīgu eksporta apjoma pieaugumu, kā arī to, ka deficīts ticis finansēts galvenokārt caur ne-debitārajiem instrumentiem, tā padarot ekonomiku noturīgāku pret straujajām izmaiņām finansu tirgū. Saskaņā ar prognozēm, vidēji ilgā laika posmā deficīta līmenis kritīsies pateicoties eksporta apjoma pieaugumam un importa apjoma kritumam.
Latvijā ir ieviesti mūsdienīgai banku sistēmai raksturīgie pamatnosacījumi. Tie ietver sevī pilnīgu finansu pakalpojumu liberalizāciju, ārējās tirdzniecības ierobežojumu atcelšanu, iekšējā tirgus atvēršanu ārējai konkurencei, kā arī īpašuma struktūras izmaiņas no valsts uz privāto banku sektorā. Banku sektora regulējošais juridiskais ietvars Latvijā ir ievērojami attīstījies, ietverot sevī galvenās acquis prasības šajā jomā. Latvijas Banka ir izveidojusi ciešu un mūsdienīgu banku uzraudzības sistēmu.
Lai sasniegtu dalības Eiropas Savienībā mērķi, Latvijai jārada stabila ekonomiskā vide, kas ir spējīga izturēt iekšējā tirgus spiedienu. Uzskatot, ka pārejas perioda pirmā fāze pamatos ir pabeigta, pašreiz ir nepieciešams pāriet pie strukturālo reformu otrā posma, kas radīs priekšnoteikumus straujai un ilgstpējīgai ekonomikas augšupejai vidējā laika posmā. Tādējādi Latvijas valdība īpašu uzsvaru liek uz strukturālām reformām, kas valstī ļaus nostiprināties funkcionējošai tirgus ekonomikai, kā tas tiek formulēts saskaņā ar Kopenhāgenas kritērijiem. Liela daļa veicamo pasākumu ekonomiskās reformas jomā ir iekļauta Vidējā termiņa ekonomiskajā stratēģijā, ko izstrādājušas Finansu ministrija, Ekonomikas ministrija un Latvijas Banka.
Papildus strukturālajām ekonomiskajām reformām, kas jāīsteno, šajā nodaļā ir svarīgi norādīt arī saiknes starp ekonomikas prioritāro tēmu un likumdošanas tuvināšanas tēmu, kas saistās ar vienotā tirgus izveides pabeigšanas juridiskajiem aspektiem. Ir apskatītas arī saiknes starp ekonomikas nostiprināšanas pasākumiem un institūciju izveides tēmu, kur būs jārada nepieciešamās struktūras, lai atbalstītu ekonomisko reformu procesu. Piemēram, lai gan lielākā daļa pamatreformu, kas tiek veiktas lauksaimniecības sektorā, pārtikas rūpniecībā un lauku ekonomikā, ir iekļautas šajā ekonomikas prioritārajā tēmā, Zemkopības ministrijas administratīvās nostiprināšanas pasākumi tiks aplūkoti institūciju izveides prioritārajā tēmā.
Daudzos gadījumos ekonomisko reformu norise var būt ļoti grūta un sarežģīta, turklāt liela nozīme tiek piešķirta valdības darbībai. Šajā jomā Latvijas valdībai ir skaidri jādefinē nacionālās intereses un, kur tas ir nepieciešams, jāpanāk vienošanās par pārejas posmu. Lai gan likumdošanas tuvināšanas process šīs ekonomiskās prioritātes jomā norisinās veiksmīgi, ir atzīts, ka nepieciešamā institucionālā atbalsta mehānisma izveide produktu pārbaudes un reģionālās politikas jomās būs sarežģītāka un dārgāka.
Ir reāli jānovērtē Latvijas rūpniecības un mazo un vidējo uzņēmumu nozares stabilitāte un stiprums, jāveic pasākumi, lai nostiprinātu un atbalstītu mazo un vidējo uzņēmumu izveidi un palīdzētu jau esošajiem uzņēmumiem. Privatizācijas procesu un citas investīciju iniciatīvas kavē kapitāla novērtēšanas grūtības, tāpēc ir jāpievērš pienācīga uzmanība banku un finansu sektoram. Grūtības, ar kurām mazajiem un vidējiem uzņēmumiem šobrīd ir jāsaskaras Latvijas tirgū, iekšējā tirgū būs vēl lielākas. Uzmanības centrā jābūt nepieciešamās likumdošanas ieviešanai un īstenošanai, lai varētu efektīvi realizēt Latvijas komercintereses.
Nedrīkst nenovērtēt lauksaimniecības un ar to saistīto nozaru nozīmi Latvijas ekonomikā - 1997.gadā IKP izaugsmē ievērojamu ieguldījumu deva lauksaimniecības produktu ražotāji un pārtikas un kokapstrādes rūpniecība. Neskatoties uz pozitīvajiem centieniem lauksaimniecības sektorā, tiks veikts liels darbs, lai reformētu lauksaimniecības politiku, notiks arī lauksaimniecības pārtikas produktu apstrādes sektora vispārēja modernizācija. Šis reformu process tiks veikts, ņemot vērā kopējās lauksaimniecības politikas prasības, un tā mērķis būs izstrādāt integrētu pieeju lauku attīstībai.
Pievienošanās Partnerībā uzsvērts, cik svarīgi ir pievērst uzmanību nepieciešamībai izstrādāt piemērotu politiku un radīt institucionālās struktūras, kas var novērst reģionālās ekonomiskās atšķirības. Šī procesa pirmo posmu realizēšanai ir piešķirts Phare finansējums, un cerams, ka īsā laika posmā tiks izstrādāta reģionālās attīstības stratēģija, ņemot vērā pirmsstrukturālo fondu.
Prioritārie pasākumi
Diskusija par Pievienošanās Partnerības prioritātēm Latvijas valdībā noteica sekojošas apakšprioritātes un pasākumus.
1. apakšprioritāte: Uzlabot darījumu un ekonomisko vidi un veicināt konkurētspēju
1.1. pasākums Vidējā termiņa ekonomiskās stratēģijas izstrāde un ieviešana - (anketas atsauces Nr. EA-1)
Valdības mērķis ir izstrādāt un ieviest vidējā termiņa ekonomisko stratēģiju. Stratēģijā ir aptverti visi ekonomiskie aspekti, tomēr tās uzsvars tiek likts uz makro ekonomiskajiem jautājumiem, atvēlot strukturālajām reformām pakārtotu lomu un atspoguļojot tās tādā mērā, kādā tās ietekmē makroekonomisko mērķu sasniegšanu. Stratēģija aptver tādas EK Viedoklī (avis) iekļautās jomas kā fiskālā un nodokļu politika, ārējās tirdzniecības politika un liberalizācija, sociālā apdrošināšana un darba tirgus politika, privatizācija, investīciju veicināšana, lauksaimniecības, rūpniecības un transporta nozaru stratēģijas utt.
1.2. pasākums Reģionālās politikas izstrāde un īstenošana - (anketas atsauces Nr. EA-2)
Paralēli valsts ekonomiskās stratēģijas izstrādei un atzītajai nepieciešamībai novērst reģionālās atšķirības, Latvijas valdība veiks pasākumus, lai izstrādātu reģionālās attīstības politiku. Šo darbu cieši koordinēs Ekonomikas ministrija un Vides aizsardzības un reģionālās attīstības ministrija, un tas ietvers vairāku eksperimentālus pasākumus, lai atspoguļotu labāko praksi šajā jomā, īpaši atsaucoties uz ES Strukturālo fondu nākotnes pieeju.
1.3. pasākums Radīt apstākļus mazo un vidējo uzņēmumu nozares attīstīšanai - (anketas atsauces Nr. EA-3)
Nedrīkst nenovērtēt mazo un vidējo uzņēmumu nozares nozīmi darba vietu radīšanā Latvijā. Pašlaik privatizācijas process norisinās ļoti veiksmīgi, nodrošinot pamatoti vienmērīgu pāreju uz privāto sektoru. Valdība realizēs vairākas programmas, kas radīs nepieciešamos apstākļus, lai nodrošinātu mazo un vidējo uzņēmumu veidošanos un izaugsmi. Šīs programmas ietvers piekļūšanu informācijai un aizdevumu garantijām, lai veicinātu kapitāla investīcijas, un izglītojošus pasākumus, lai izkoptu uzņēmējdarbības iemaņas.
1.4. pasākums Privatizācijas procesa pabeigšana - (anketas atsauces Nr. EA-4)
Kā jau minēts, runājot par ekonomikas nozares pašreizējo attīstību, privatizācijas procesa pabeigšanā sasniegtais progress ir iespaidīgs. Latvijas Privatizācijas Aģentūra turpina savu darbu, cenšoties piesaistīt ārzemju investorus dažiem lielākajiem valsts uzņēmumiem, it īpaši komunālo pakalpojumu jomā. Līdztekus uzņēmumu privatizācijai tiks veikti pasākumi, lai pabeigtu zemes privatizācijas procesu un radītu juridisko bāzi, kas nodrošinās šos darījumus.
1.5. pasākums Audio-vizuālās industrijas paplašināšana- (anketas atsauces Nr. EA-5)
Tiks veikti vairāki pasākumi, lai palielinātu audio-vizuālās produkcijas industrijas jaudu un konkurētspēju, attīstot intelektuālo un tehnoloģisko bāzi.
2. apakšprioritāte: Konkurētspējīga un elastīga vietējā darbaspēka attīstīšana
2.1. pasākums Piedalīšanās zinātnes un tehnoloģijas programmās - (anketas atsauces Nr. EA-6)
Izglītības reformu programmas kontekstā Izglītības ministrija turpinās darbu pētniecības un tehnoloģijas attīstības jomā, lai varētu piedalīties ES piektajā ietvara programmā. Ir nepieciešama aizvien lielāka iesaiste pētniecībā un tehnoloģijas attīstībā, lai atbalstītu galvenos pārstrukturēšanas pasākumus, kas norisināsies rūpniecības nozarēs. Ja netiks veiktas investīcijas cilvēku un tehnoloģiskajos resursos, būs ierobežotas iespējas atbalstīt pārstrukturēšanas procesu. Īstenojamie uzlabojumi palīdzēs veicināt rūpniecības vispārējo konkurētspēju.
2.2. pasākums Attīstīt konkurētspējīgu un elastīgu nacionālo darbaspēku- (anketas atsauces Nr. EA-7)
Elastīga, augsti kvalificēta un pielāgoties spējīga darbaspēka attīstīšana ir priekšnoteikums Latvijas ekonomiskās un reģionālās attīstības stratēģijai, kas skar nepārtraukto mazo un vidējo uzņēmumu attīstību un rada konkurences priekšrocības, lai piesaistītu starptautiskos mobilos investīciju projektus. Izglītības un iemaņu līmeņa uzlabošana dos lietderīgu ieguldījumu ražīguma un saražotās produkcijas daudzuma palielināšanā, un tā darbojas saistībā ar rūpniecības pārstrukturēšanas iniciatīvām. Lai attīstītu vietējo arodizglītību, nepārtrauktas izglītošanās etosu ar atbilstošu novērtēšanu un sertificēšanu, ir jāizstrādā ne tikai infrastruktūra, bet arī jāatvieglo darba devēju un arodbiedrību aktīvā iesaiste šajā procesā. Izglītības un zinātnes ministrija iesaka vairākus pasākumus, lai sasniegtu šādus rezultātus.
2.3. pasākums Izstrādāt un ieviest tiesību aktus par profesionālo kvalifikāciju savstarpēju atzīšanu - (anketas atsauces Nr. EA-8)
Lai radītu elastīgu darbaspēku, saistībā ar izglītības un apmācības sistēmu reformu tiks veikti pasākumi, lai sagatavotu normatīvos aktus, kas ļaus sasvstarpēji atzīt kvalifikācijas. Šie pasākumi palīdzēs sasniegt ES mērķi par brīvu cilvēku apriti un būs nozīmīgs faktors, lai ļautu Latvijas iedzīvotājiem efektīvi konkurēt ES iekšējā darba tirgū.
2.4. pasākums Piedalīšanās jaunatnes izglītības iniciatīvās - (anketas atsauces Nr. EA-9)
Ņemot vērā Eiropas dimensijas piešķiršanu visu līmeņu izglītībai, valdība ierosināja īstenot apmācību programmas, piedalīties izglītības apmaiņās un izstrādāt jaunas mācību programmas, kas ņemtu vērā valsts mainīgos ārējos sakarus un problēmas, ar kurām tai jāsaskaras. Jaunatnes izglītības programmu izstrādāšana palīdzēs likt pamatus jaunai Eiropas kultūrai.
3. apakšprioritāte: Lauksaimniecības sektora reorganizācija
3.1. pasākums Kopējās lauksaimniecības politikas instrumentu ieviešana, lai stabilizētu lauksaimniecību- (anketas atsauces Nr. EA-10)
Pievienošanās Partnerībā uzsvērta nepieciešamība fundamentāli reorganizēt un modernizēt lauksaimniecības nozari, lai risinātu problēmas, kuras radīs piedalīšanās kopējā lauksaimniecības politikā. Kopējā lauksaimniecības politikas direktīvu īstenošana ir būtiska Latvijas lauksaimniecības nozares reformēšanai un stabilizēšanai. Galvenā nepieciešamība būs izveidot atbilstošus mehānismus, lai stabilizētu pārtikas piegādi gaļas un piena produktu jomā. (Eiropas Padomes noteikumi 392R0689; 393R2131; 393R2273)
3.2. pasākums Veikt pasākumus, lai uzlabotu lauksaimniecības pārtikas produktu nozares konkurētspēju - (anketas atsauces Nr. EA-11)
Reformējot lauksaimniecības nozari, ir jāpievērš pienācīga uzmanība arī lauksaimniecības pārtikas produktu nozarei, kas pēdējā laikā ir devusi nozīmīgu ieguldījumu Latvijas IKP, kā arī efektivitātes un konkurētspējas uzlabošanai. Lai uzlabotu šīs rūpniecības nozares konkurētspēju, būs nepieciešamas tehniskas un kapitāla investīcijas pārtikas apstrādes uzņēmumos, it īpaši saistībā ar higiēnu un kvalitāti. Būs jāievieš vairākas kredītu garantiju shēmas lauksaimniekiem un lauku uzņēmējiem, lai veicinātu un nodrošinātu investīcijas tehnoloģijās, kas atbilst ES standartiem pārtikas apstrādes jomā.
3.3. pasākums Sagatavot stratēģijas lauksaimniecības un lauku ekonomikas attīstībai -(anketas atsauces Nr. EA-12)
Vēl viena nozīmīga lauksaimniecības nozares reformu daļa ir nodrošināt lauku vides un lauksaimniecības nozares ilgtspējīgu attīstību ilgākā laika periodā. Tā kā reformām, pārstrukturēšanas un modernizācijas procesam būs tūlītēja ietekme, ilgtermiņa perspektīvā, ņemot vērā kopējās lauksaimniecības politikas reformu spiedienu, ir jāsasniedz lielāka lauksaimniecības diversifikācija. Lai to panāktu, Latvijas Zemkopības ministrija ir radījusi pasākumu programmu, kas atzīst, cik svarīgi ir izstrādāt integrētu lauku attīstības politiku, kas aplūkotu alternatīvus nodarbinātības pasākumus lauku rajonos un ilgtspējīgu lauksaimniecības praksi. (Eiropas Padomes direktīvas 950/97/EEC; 2078/92/EEC; 41/676/EEC)
3.4. pasākums Atvieglot strukturālās izmaiņas lauku rajonos -(anketas atsauces Nr. EA-13)
Nepieciešamība izmantot mērķa pieeju reģionālajai attīstībai un prasība pēc konkrētām lauku attīstības stratēģijām tiks īstenota, izmantojot lauku rajonu strukturālo izmaiņu programmu. 31% no iedzīvotājiem dzīvo laukos, un 17.8% no visiem nodarbinātajiem strādā lauksaimniecībā, medniecībā un mežniecībā, tāpēc lauku ekonomika ir svarīga Latvijas tautsaimniecības daļa. Šīs programmas mērķi būs atvieglot lauksaimniecības ražošanas izmaiņas, atbalstīt ar lauksaimniecību nesaistītus uzņēmumus, novirzīt kapitāla investīcijas uz laukiem un saglabāt lauku vidi.
3.5. pasākums Īstenot programmu lopkopības konkurētspējas uzlabošanai - (anketas atsauces Nr. EA-14)
Šī sektora specifiskā programma pievērsīs uzmanību tam, lai sāktu pilnveidot lopkopības nozari, izveidojot dzīvnieku un ganāmpulku reģistru, kas palīdzēs cīnīties pret dzīvnieku slimību izplatīšanos un realizēt kvalitātes kontroles procedūras. (Eiropas Padomes direktīvas 92/102/EEC; 820/97/EEC)
3.6. pasākums Izstrādāt valsts zvejniecības politiku - (anketas atsauces Nr. EA-15)
Svarīga prioritāte, kas ietilpst lauksaimniecības reformu kopumā, ir atbildīgas un ilgtspējīgas politikas īstenošana, lai saglabātu un aizsargātu zivju resursus. Latvijai ir jāveic administratīvas reformas, lai radītu mehānismus esošās zvejas flotes vadībai un modernizācijai. Turklāt ir jāveic reformas, lai nodrošinātu nepieciešamo statistiku un ar zvejniecību saistītos sanitāros un vides aizsardzības pasākumus. Valsts zvejniecības stratēģijā ietilpst vairāki divpusēji un starptautiski līgumi par zvejniecību un jūrniecību. (Eiropas Padomes direktīvas 91/493/EEC; 92/48/EEC; 91/67/EEC; 93/53/EEC; 91/492/EEC)
3.7. pasākums Veikt pasākumus, lai uzlabotu lauksaimniecības sektora konkurētspēju -(anketas atsauces Nr. EA-16)
Saskaņā ar kopējās lauksaimniecības politikas ieteikumiem Zemkopības ministrija uzlabos lauksaimniecības nozares līdzsvarotību un konkurētspēju, darbojoties atsevišķo saimniecību līmenī, lai nodrošinātu tām dzīvotspējīgu lielumu. Šie pasākumi tiks veikti paralēli iesāktajām zemes reformām.
4. apakšprioritāte: Virzība uz ilgtspējīgu ekonomikas attīstību
4.1. pasākums Integrētas pieejas izstrāde, lai novērstu un kontrolētu piesārņojumu -(anketas atsauces Nr. EA-17)
Tā kā palielinās lielo uzņēmumu skaits, lai aizsargātu dabisko vidi ir svarīgi ieviest virkni piesārņojuma kontroles pasākumu, ieskaitot ierobežotu atkritumu aizvākšanas un izgāšanas atļauju piešķiršanu. Valdība izstrādās savas programmas, balstoties uz ES direktīvām attiecībā uz integrētu pieeju piesārņojuma kontrolei, pievēršot īpašu uzmanību ūdens, gaisa un augsnes piesārņojumam. Līdztekus likumdošanas pasākumiem un vides uzraudzības programmām norisināsies darbs, lai attīstītu un veicinātu vislabāko tīro tehnoloģiju izmantošanu. (Eiropas Padomes direktīvas 96/61/EEC; 96/82/EEC; 1836/93/EEC)
4.2. pasākums Ieviest attiecīgas atkritumu vadības sistēmas - (anketas atsauces Nr. EA-18)
Valdība izvēlēsies visaptverošu pieeju, lai risinātu svarīgākos atkritumu vadības jautājumus attiecībā uz notekūdeņu attīrīšanu, sadzīves atkritumiem un ūdens attīrīšanu. Vides aizsardzības un reģionālās attīstības ministrija jau ir veikusi pasākumus, lai publicētu savu pieeju vides aizsardzībai un atkritumu vadībai Programmas 500- dokumentā. Saskaņā ar programmu, kas tika pieņemta G-24 konferencē par atkritumu vadību 1995.gada maijā Latvijā, valdība apņemsas samazināt atkritumu izgāztuvju skaitu un izpētīt iespējas izmantot uzlabotas atkritumu savākšanas un pārstrādāšanas shēmas. Šīs programmas ietvers likumdošanas tuvināšanu, ņemot vērā ES direktīvas un vairākas praktiskas investīciju programmas, lai īstenotu paredzētos standartus. (Eiropas Padomes direktīvas 75/442/EEC; 94/62/EEC)
4.3. pasākums Vides investīciju fonda izveide, lai piesaistītu privātā sektora līdzekļus vides infrastruktūrai - (anketas atsauces Nr. EA-19)
Tā kā investīcijas, kas nepieciešamas Latvijas valdībai, lai ievērotu vides aizsardzības standartus, tiek uzskatītas par lielām, tiks izveidots īpašs Vides investīciju fonds, lai piesaistītu privātā sektora investīcijas svarīgākajiem vides projektiem. Nepieciešamība veikt investīcijas vides infrastruktūrā tika aplūkota EK atzinumā, kur īpaši tika pieminēta ūdens un notekūdeņu attīrīšana. Valdībai būs nepieciešama ES finansiālā palīdzība fonda finansu resursu atjaunošanai.
4.4. pasākums Veikt pasākumus, lai aizsargātu Latvijas tirdzniecības intereses - (anketas atsauces Nr. EA-20)
Tiks radīta likumdošana, kas nodrošinās Latvijas atbilstību ES tirdzniecības likumiem, bet tajā pašā laikā cīnīsies pret negodīgu konkurenci Latvijas rūpniecībai. Latvijai ir ļoti atvērtas ekonomikas iezīmes, taču vienlaicīgi tā saskaras ar plašiem pārstrukturēšanas pasākumiem, kas padara tās industriālo bāzi viegli ievainojamu. Valdība ir izteikusi skaidru vēlēšanos realizēt šo svarīgo uzdevumu - industriālās bāzes modernizēšanu. Taču valdība ir ļoti uzmanīga attiecībā uz lēta importa draudiem atsevišķās jaunattīstāmo nozaru jomās, tādēļ tā centīsies piemērot likumdošanu, kas atbilst iekšējam tirgum, lai novērstu Latvijas tirgū dempingu no trešo personu puses. Tas ir paredzēts Eiropas līgumā, kas stājās spēkā 1998. gada februārī. (Eiropas Padomes direktīvas 85/611/EEC; 93/22/EEC; 97/9/EEC; 73/239/EEC; 79/267/EEC; 86/635/EEC; 92/36/EEC; 93/6/EEC)
4.5. pasākums Investoru un noguldītāju interešu aizsardzības nostiprināšana (anketas Nr. EA-21)
Finansu pakalpojumu sektora līdzsvarota attīstība ir svarīgs vispārīgas ekonomiskās attīstības priekšnosacījums. Tādēļ ir nepieciešams realizēt papildus pasākumus investoru un noguldītāju interešu aizsardzības nostiprināšanai finansu pakalpojumu jomā. Šim nolūkam tiks turpināta finansu pakalpojumu sektora darbību regulējošās likumdošanas pilnveidošana un finansu tirgus uzraudzības institūciju nostiprināšana. Tas radīs pamatu Latvijas finansu tirgus integrācijai ES finansu tirgū.
5. apakšprioritāte: Transporta politikas izstrāde
5.1 . pasākums Valsts kuģniecības politikas izstrāde - (anketas atsauces Nr. EA 22)
Lai uzlabotu drošības līmeni un ieviestu noteikumus, kas nodrošina vienlīdzīgāku konkurenci, tiks ieviesta likumdošana un tiks izstrādāta kuģniecības politika, kas uzlabos šī sektora konkurētspēju. (Eiropas Padomes noteikumi 2978/94/EEC, direktīvas 94/58/EEC; 93/75/EEC; 94/571/EEC; 92/143/EEC; 82/714/EEC)
5.2. pasākums Dzelzceļa nozares pārstrukturēšana - (anketas atsauces Nr. EA 23)
Šīs programmas daļas pasākumi ir paredzēti, lai nodrošinātu Latvijas dzelzceļa industrijas efektīvu konkurētspēju. Tas ir svarīgs solis, lai turpinātu integrāciju ES transporta tīklā. Šie pasākumi ļaus arī liberalizēt transporta tirgu un pilnveidot transporta infrastruktūru. (Eiropas Padomes direktīvas 95/19/EEC; 95/18/EEC; 91/440/EEC un citas)
5.3. pasākums Integrācija Eiropas transporta tīklā - (anketas atsauces Nr. EA 24)
Saskaņā ar transporta politikas pieņemšanu Latvijas valdība veiks pasākumus, lai izstrādātu integrētu un sabalansētu multimodālu transporta sistēmu, tuvinot likumdošanu un veicot nepieciešamos pielāgojumus. Izstrādātās transporta sistēmas būs integrētas un atbildīs cilvēku nepieciešamībai pēc nepiesārņotas vides.
6. apakšprioritāte: Produktu kvalitātes un standartu uzlabošana
6.1. pasākums Izveidot nacionālo standartu un metroloģijas centru - (anketas atsauces Nr. EA 25)
Lai atvieglotu produktu standartu ieviešanu un īstenošanu, tiks veikti pasākumi Nacionālo standartu un metroloģijas centra reorganizācijai, ņemot vērā nepieciešamību piemērot starptautiski atzītus mērīšanas standartus.
5.3 Latvijas likumu tuvināšana ES acquis
PRIORITĀRĀ TĒMA: Latvijas likumu tuvināšana ES acquis
| Apakšprioritāte | Pasākums | Atbildīgā institūcija | Anketas Nr. |
| 1.apakšprioritāte: | 1.1. pasākums Vidējā termiņa | Finansu ministrija | EA-1 |
| Darījumu un | ekonomiskās stratēģijas | ||
| ekonomiskās vides | izstrāde un ieviešana | ||
| uzlabošana un | 1.2. pasākums Reģionālās | Vides aizsardzības | EA-2 |
| konkurences | politikas izstrāde un | un reģionālās attīstības | |
| veicināšana | īstenošana | ministrija | |
| 1.3. pasākums Radīt apstākļus | Ekonomikas ministrija | EA-3 | |
| mazo un vidējo uzņēmumu | |||
| nozares attīstībai | |||
| 1.4. pasākums Privatizācijas | Ekonomikas ministrija | EA-4 | |
| procesa pabeigšana | |||
| 1.5. pasākums Audio-vizuālās | Kultūras ministrija | EA-5 | |
| industrijas paplašināšana | |||
| 2.apakšprioritāte: | 2.1. pasākums Piedalīties | Izglītības un zinātnes | EA-6 |
| Elastīga un | zinātnes un tehnoloģijas | ministrija | |
| konkurētspējīga | programmās | ||
| darbaspēka | 2.2. pasākums Attīstīt | Izglītības un zinātnes | EA-7 |
| attīstība | konkurētspējīgu un elastīgu | ministrija | |
| nacionālo darbaspēku | |||
| 2.3. pasākums Izstrādāt un | Izglītības un zinātnes | EA-8 | |
| ieviest tiesību aktus par | ministrija | ||
| profesionālo kvalifikāciju | |||
| savstarpēju atzīšanu | |||
| 2.4. pasākums Piedalīties | Izglītības un zinātnes | EA-9 | |
| jaunatnes izglītības iniciatīvās | ministrija | ||
| 3.apakšprioritāte: | 3.1. pasākums Kopējās | Zemkopības ministrija | EA-10 |
| Lauksaimniecības | lauksaimniecības politikas | ||
| sektora un lauku | instrumentu ieviešana, lai | ||
| ekonomikas | stabilizētu lauksaimniecību | ||
| reorganizācija | 3.2. pasākums Veikt pasāku- | Zemkopības ministrija | EA-11 |
| mus, lai uzlabotu lauksaim- | |||
| niecības pārtikas produktu | |||
| nozares konkurētspēju | |||
| 3.3. pasākums Sagatavot | Zemkopības ministrija | EA-12 | |
| stratēģiju lauksaimniecības | |||
| un lauku ekonomikas attīstībai | |||
| 3.4. pasākums Atvieglot | Vides aizsardzības un | EA-13 | |
| strukturālās pārmaiņas | reģionālās attīstības | ||
| lauku rajonos | ministrija | ||
| 3.5. pasākums Īstenot | Zemkopības ministrija | EA-14 | |
| programmu, lai uzlabotu | |||
| lopkopības konkurētspēju | |||
| 3.6. pasākums Izstrādāt | Zemkopības ministrija | EA-15 | |
| valsts zvejniecības politiku | |||
| 3.7. pasākums Veikt | Zemkopības ministrija | EA-16 | |
| pasākumus, lai uzlabotu | |||
| lauksaimniecības nozares | |||
| konkurētspēju | |||
| 4.apakšprioritāte: | 4.1. pasākums Integrētas | Vides aizsardzības un | EA-17 |
| Virzība uz | pieejas izstrāde, lai novērstu | reģionālās attīstības | |
| ilgtspējīgu | un kontrolētu piesārņojumu | ministrija | |
| ekonomikas | 4.2. pasākums Ieviest | Vides aizsardzības un | EA-18 |
| attīstību | attiecīgās sistēmas | reģionālās attīstības | |
| atkritumu jomā | ministrija | ||
| 4.3. pasākums Vides | Vides aizsardzības un | EA-19 | |
| investīciju fonda izveide, | reģionālās attīstības | ||
| lai piesaistītu privātā sektora | ministrija | ||
| līdzekļus vides infrastruktūrai | |||
| 4.4. pasākums Īstenot | Ekonomikas ministrija | EA-20 | |
| pasākumus, lai aizsargātu | |||
| Latvijas tirdzniecības intereses | |||
| 4.5 pasākums Investoru un | Finansu ministrija | EA-21 | |
| noguldītāju interešu | |||
| aizsardzības nostiprināšana | |||
| 5.apakšprioritāte: | 5.1. pasākums Valsts kuģ- | Satiksmes ministrija | EA-22 |
| Transporta | niecības politikas izstrāde | ||
| politikas | 5.2. pasākums Pārstrukturēt | Satiksmes ministrija | EA-23 |
| izstrādāšana | dzelzceļa nozari | ||
| 5.3. pasākums Integrācija | Satiksmes ministrija | EA-24 | |
| Eiropas transporta tīklā | |||
| 6.apakšprioritāte: | 6.1. pasākums Izveidot | Ekonomikas ministrija | EA-25 |
| Produktu kvalitātes | valsts standartu un | ||
| un standartu | metroloģijas centru | ||
| Apakšprioritāte | Pasākums | Atbildīgā institūcija | Anketas Nr. |
| 1.apakšprioritāte: | 1.1. pasākums Likumu | Valsts kanceleja | LA-1 |
| Likumu tuvinā- | tuvināšanas procesa | ||
| šanas procesa un | uzlabošana | ||
| ieviešanas īsteno- | 1.2. pasākums Mūsdienīgas | Tieslietu ministrija | LA-2 |
| šanas uzlabošana | un efektīvas tiesu sistēmas | ||
| izveide | |||
| 2.apakšprioritāte: | 2.1. pasākums Autortiesību | Kultūras ministrija | LA-3 |
| Likumdošanas | likumdošanas izstrāde | ||
| tuvināšanas | 2.2. pasākums Īstenot | Tieslietu ministrija | LA-4 |
| īstermiņa | pieņemtos tiesību aktus | ||
| prioritātes | par rūpniecības preču zīmēm | ||
| 2.3. pasākums Juridiskās | Satiksmes ministrija | LA-5 | |
| bāzes izveide, lai aizsargātu | |||
| ar datu aizsardzību saistīto | |||
| informāciju | |||
| 2.4. pasākums Muitas | Finansu ministrija | LA-6 | |
| likumdošanas pilnveidošana | |||
| 2.5. pasākums Konkurences | Ekonomikas ministrija | LA-7 | |
| pasākumu saskaņošana | |||
| atbilstoši ES prasībām, | |||
| lai nostiprinātu Latvijas | |||
| uzņēmēju konkurētspēju | |||
| 2.6. pasākums Pilnveidot | Finansu ministrija | LA-8 | |
| Valsts atbalsta uzraudzības | |||
| sistēmu | |||
| 2.7. pasākums Pilnveidot | Finansu ministrija | LA-9 | |
| valsts pasūtījuma | |||
| noteikumus | |||
| 2.8. pasākums Licencēšanas | Finansu ministrija | LA-10 | |
| procedūru sakārtošana | |||
| alkoholisko dzērienu apritē | |||
| 2.9. pasākums Nodokļu | Finansu ministrija | LA-11 | |
| sistēmas pilnveidošana | |||
| 2.10. pasākums Parakstīt | Ekonomikas ministrija | LA-12 | |
| Eiropas atbilstības novēr- | |||
| tēšanas līgumu (ECAA) | |||
| 2.11. pasākums Neļaut | Finansu ministrija, | LA-13 | |
| izmantot finansu sistēmu | Prokuratūra | ||
| naudas atmazgāšanai | |||
| 2.12. pasākums Uzlabot | Tieslietu ministrija | LA-14 | |
| komerclikumus | |||
| 2.13. pasākums Izveidot | Tieslietu ministrija | LA-15 | |
| juridisko reģistru sistēmu | |||
| 3.apakšprioritāte: | 3.1. pasākums Izstrādāt bāzi | Zemkopības ministrija | LA-16 |
| Likumu | nacionālajai pārtikas | ||
| tuvināšanas | kontroles programmai | ||
| vidējā termiņa | 3.2. pasākums Nodrošināt | Labklājības ministrija | LA-17 |
| prioritātes | sabiedrību ar drošu un | ||
| veselīgu pārtiku | |||
| 3.3. pasākums Izstrādāt | Ekonomikas ministrija | LA-18 | |
| nacionālos atbilstības | |||
| novērtēšanas standartus | |||
| "jaunās pieejas" direktīvām | |||
| saskaņā ar valsts tautsaim- | |||
| niecības vajadzībām un | |||
| ES prasībām | |||
| 3.4. pasākums Izstrādāt | Ekonomikas ministrija | LA-19 | |
| tirgus uzraudzības sistēmu, | |||
| lai veicinātu patērētāju | |||
| aizsardzību | |||
| 3.5. pasākums Saskaņošana | Vides aizsardzības un | LA-20 | |
| ES gaisa kvalitātes | reģionālās attīstības | ||
| standartu jomā | ministrija | ||
| 3.6. pasākums ES ūdens | Vides aizsardzības un | LA-21 | |
| standartu ieviešana | reģionālās attīstības | ||
| ministrija | |||
| 3.7. pasākums Ieviest | Vides aizsardzības un | LA-22 | |
| nepieciešamos ES drošības | reģionālās attīstības | ||
| standartus attiecībā uz radio- | ministrija | ||
| aktīviem un kodolmateriāliem | |||
| 3.8. pasākums Īstenot | Vides aizsardzības un | LA-23 | |
| likumdošanu par brīvu | reģionālās attīstības | ||
| preču apriti attiecībā uz | ministrija | ||
| ķīmiskām vielām | |||
| 3.9. pasākums Īstenot | Ekonomikas ministrija | LA-24 | |
| likumdošanu attiecībā uz | |||
| energoapgādes nozares | |||
| regulēšanu | |||
| 3.10. pasākums Sagatavoties | Satiksmes ministrija | LA-25 | |
| integrācijai ES ceļu trans- | |||
| porta pakalpojumu tirgū | |||
| 3.11. pasākums Telekomu- | Satiksmes ministrija | LA-26 | |
| nikāciju nozares pielāgo- | |||
| šana ES prasībām | |||
| 3.12. pasākums Uzlabot | Labklājības ministrija | LA-27 | |
| darbinieku veselības un | |||
| drošības standartus un | |||
| veikt darba tirgus reformu | |||
| 3.13. pasākums Turpināt | Labklājības ministrija | LA-28 | |
| labklājības sistēmas | |||
| reformas (sociālās | |||
| apdrošināšanas, sociālās | |||
| palīdzības un veselības nozarēs) |
Pievienošanās prioritātes
Viens no svarīgākajiem Kopenhāgenas kritērijiem ir kandidātvalstu spēja pildīt saistības, ko veido acquis communautaire un likumu kopums, ieskaitot Brīvās tirdzniecības līgumu, Eiropas līgumu un Pievienošanās Partnerību. Šajā nodaļā gan koncentrētā, gan vispārīgā veidā aplūkota likumdošanas programma. Atzīstot acquis koncepcijas plašumu un elastību, programmas vadītāji ir centušies sakārtot prioritāšu veidā galvenos darbus, vadoties pēc principa "svarīgākais vispirms" un norādot, ka nekavējoties, īsā un vidējā termiņā, ir jāpievērš uzmanība vairākām nozīmīgām jomām, kas minētas Komisijas atzinumā un Pievienošanās Partnerībā un kas kavē Latvijas iestāšanos Eiropas Savienībā.
Šī iemesla dēļ nodaļa par likumu tuvināšanu pirmām kārtām ir sīki izstrādāts plāns, lai ieviestu svarīgākos elementus, kas izriet no atzinuma analīzes un ir norādīti Pievienošanās Partnerībā kā īstermiņa un vidēji ilga laika posma prioritātes. Šī pieeja nenosaka un neizslēdz likumu tuvināšanas pasākumus citās ekonomikas jomās, kas saistās ar institūciju izveidi, sociālo integrāciju vai tautsaimniecības prioritātēm, bet gan cenšas izvirzīt priekšplānā tos šķēršļus, kuru novēršana ir prioritāra.
Šīs pieejas jaunievedums ir saiknes, kas tiks noteiktas starp likumdošanas pasākumiem, kas minēti sīki izstrādātajos plānos par katra mērķa sasniegšanu visu četru prioritāro tēmu ietvaros. Tas nozīmē, piemēram, ka "pielāgoties spējīga, elastīga un augsti kvalificēta darbaspēka, kas spēj izturēt iekšējā tirgus konkurences spiedienu, veicināšana", par ko runāts pie ekonomikas apakšprioritātes "Izglītība un apmācība", ietvers pasākumus, kuru realizēšanai būs nepieciešams izveidot institūcijas un izdarīt izmaiņas likumdošanas bāzē saistībā ar regulētajām profesijām Latvijā, tādējādi panākot atbilstību prasībām par darbaspēka brīvu apriti.
Visas prioritārās tēmas ir stratēģiski atkarīgas viena no otras. Tas katrā gadījumā ir norādīts ar atsaucēm. Šajā nodaļā ir galvenokārt runāts par likumdošanu, kam Pievienošanās Partnerībā ir piešķirta galvenā prioritāte, jo tā ir jārisina uzreiz, t.i., īsā vai vidējā termiņā. Šajā nodaļā noteiktās likumu tuvināšanas jomas atbilst šķēršļiem, kas jānovērš šajā laikā. Taču, kā norādīts viscaur Nacionālajā programmā, likumu tuvināšanas koncepcija ir jāsaprot visplašākajā nozīmē. Tāpēc šajā nodaļā ir norādīts veicamais darbs, lai izveidotu institūcijas, kas nepieciešamas likumdošanas efektīvai ieviešanai, no plānošanas viedokļa aplūkota arī īstenošana.
Prioritārie pasākumi
Šīs nodaļas struktūras racionālais pamatojums ir šāds:
1.apakšprioritāte: horizontālie jautājumi, kas ietekmē visas nozares un ir saistīti ar Latvijas likumdošanas tuvināšanas efektivitāti, mērķtiecību un vispārējo kvalitāti.
2.apakšprioritāte: saistīta ar pasākumiem, kas Pievienošanās Partnerībā ir atzīti par nozīmīgiem darba programmai 1998. gadā.
3.apakšprioritāte: nosaka galvenokārt 1999. gadā veicamos uzdevumus.
Visi šie pasākumi ir ietverti, ņemot vērā precizēto harmonogrammu, kurā ietverta tā acquis daļa, kam turpmākajos gados jāpievērš lielāka uzmanība.
1. apakšprioritāte: Likumu tuvināšanas procesa un ieviešanas un īstenošanas uzlabošana
1.1. pasākums Likumu tuvināšanas procesa uzlabošana - (anketas atsauces Nr. LA-1)
Šī pasākuma ietvaros veicamo darbību mērķis ir uzlabot likumdošanas procesa efektivitāti, lai sniegtu jaunāku informāciju, kas palīdzētu prognozēt kāda tiesību akta ekonomiskās, finansiālās, vides un sociālās sekas. Procesa uzlabošana būs cieši saistīta ar pasākumiem, ko veiks EIB, lai izveidotu vadības informācijas sistēmu (VIS) likumdošanas procesa izsekošanai. Šī VIS ir aplūkota anketā, kas veltīta EIB organizatoriskajiem attīstības pasākumiem institūciju izveides prioritārajā tēmā.
1.2. pasākums Mūsdienīgas un efektīvas tiesu sistēmas izveide - (anketas atsauces Nr. LA-2)
Lai izveidotu funkcionējošu likumdošanas bāzi, nodrošinātu piemērotu tās ieviešanu un īstenošanu, kas ir būtiski no acquis communautaire viedokļa, ir jāveic pasākumi, lai palielinātu tiesu sistēmas spēju reaģēt uz pieaugošo darba slodzi un likumdošanas prasībām. Tieslietu ministrijas veiktie pasākumi ietvers iesākto tiesu varas likumu reformu turpināšanu, apmācību par ES likumdošanas piemērošanu un īstenošanu, tiesnešu apmācību un likumdošanas sistēmas caurskatāmības veicināšanu.
2 apakšprioritāte: Likumdošanas tuvināšanas īstermiņa prioritātes
2.1. pasākums Autortiesību likumdošanas izstrāde - (anketas atsauces Nr. LA-3)
Lai uzlabotu brīvu preču apriti, Latvijai ir jāpanāk atbilstība ES likumdošanai, kas paredz autortiesību aizsardzību. Šādas likumdošanas esamība ir svarīgākais jautājums šajā jomā, tās mērķis ir samazināt pirātisko preču daudzumu. (Eiropas Padomesdirektīvas 89/104/EEC, 87/54/EEC, 93/98/EEC, 92/100/EEC, 91/250/EEC, 96/9/EEC, 1768/92/EEC, COM(92) 24, 93/83/EEC, 3295/94/EEC)
2.2. pasākums Īstenot pieņemtos tiesību aktus par rūpniecības preču zīmēm - (anketas atsauces Nr. LA-4)
Kopš neatkarības atgūšanas Latvija ir pilnībā iesaistījusies starptautisko standartu piemērošanā attiecībā uz rūpniecisko īpašumu un starptautisko preču zīmju un patentu reģistrāciju. Latvijas valdība turpinās cieši sadarboties ar starptautisko kopienu šajā jomā.
2.3. pasākums Juridiskās bāzes izveide, lai aizsargātu ar datu aizsardzību saistīto informāciju - (anketas atsauces Nr. LA-5)
Integrācijas process ietvers ievērojamas investīcijas jaunā datu tehnoloģijā, lai apstrādātu un glabātu personas un slepenos komerciālos datus. Latvija veiks nepieciešamos pasākumus, lai nodrošinātu likumdošanas bāzi, kas neļautu aizskart un ļaunprātīgi izmantot personas datus. Lai regulētu informācijas plūsmas, tiks ieviesti datu aizsardzības noteikumi, kas piemērojami ministrijām attiecībā uz informācijas apmaiņu, un sistēmas. (Eiropas Padomesdirektīva 95/46/EEC)
2.4. pasākums Muitas likumdošanas pilnveidošana - (anketas atsauces Nr. LA-6)
Tirdzniecības veicināšana starp Latviju un ES ir svarīga ekonomiskā prioritāte, un tāpēc par svarīgu mērķi tiek uzskatīta muitas procedūru pilnveidošana un pilnīgas atbilstības nodrošināšana ES prasībām. Līdzās likumdošanas pilnveidošanai tiks veiktas papildus investīcijas muitas tehnoloģijas un procedūru modernizācijā.
2.5. pasākums Konkurences pasākumu saskaņošana atbilstoši ES prasībām, lai nostiprinātu Latvijas uzņēmēju konkurētspēju ES tirgos (anketas atsauces Nr. LA-7)
Latvijas likumdošanas saskaņošana attiecībā uz konkurenci radīs labvēlīgu darījumu vidi, vienlīdzīgus nosacījumus visiem uzņēmējiem, patērētāju interešu aizsardzību un ārzemju investīciju palielināšanos.
2.6. pasākums Pilveidot Valsts atbalsta uzraudzības sistēmu - (anketas atsauces Nr. LA-8)
Līdzās stingrai kontrolei pār jauniem valsts atbalsta pasākumiem, atbilstoši likumam "Par uzņēmējdarbībai sniegtā valsts un pašvaldību atbalsta kontroli" Tiks veikti nepieciešamie grozījumi spēkā esošajos normatīvajos aktos. Lai pilnīgi saskaņotu tos ar ES prasībām valsts atbalsta jomā, tiks ieviesta ES prasībām atbilstoša Valsts atbalsta uzskaites sistēma.
2.7. pasākums Pilnveidot valsts pasūtījuma noteikumus - (anketas atsauces Nr. LA-9)
Lai nodrošinātu efektīvu valsts un pašvaldību līdzekļu izmantošanu, papildus jau tagad spēkā esošajai likumdošanai tiks ieviesti ES prasībām atbilstoši valsts pasūtījuma noteikumi tādās jomās kā telekomunikācijas, transports un komunālie pakalpojumi. Valsts pasūtījuma likumdošanas tālāka pilnveidošana ir svarīga ekonomiskās politikas sastāvdaļa. Tā nodrošinās lielāku konkurenci piegādātāju starpā, ļaus efektīvāk izmantot nodokļu maksātāju līdzekļus, kā arī samazinās korupcijas iespējas.
2.8. pasākums Licencēšanas procedūru ieviešana alkohola nozarē - (anketas atsauces Nr. LA-10)
Lai pilnveidotu un liberalizētu alkohola un spirta tirgu saskaņā ar ES likumdošanu, tiks veikti pasākumi, lai ieviestu licencēšanas sistēmu un veicinātu konkurences palielināšanos šajā tirgū.
2.9. pasākums Nodokļu likumdošanas pilnveidošana - (anketas atsauces Nr. LA-11)
Paredzētā nodokļu sistēmas pilnveidošana novērsīs avis minētos trūkumus. Īsā un vidējā termiņa galvenie uzdevumi būs nodokļu tālāka nodokļu likumdošanas saskaņošana ar ES direktīvām, pievēršot īpašu uzmanību akcīzes un pievienotās vērtības nodokļu likumdošanas saskaņošanai.
2.10. pasākums Parakstīt Eiropas atbilstības novērtēšanas līgumu (ECAA) - (anketas atsauces Nr. LA-12)
Īstenojot un ieviešot ES ražojumu un tehniskos standartus un pieņemot un akreditējot Latvijas testēšanas un mērīšanas institūcijas, nākošais svarīgākais mērķis būs ievērot ECAA līgumā noteiktās prasības, kas ļaus eksportēt preces un pakalpojumus uz ES bez papildus pārbaudes vai sertificēšanas. Šī līguma noslēgšana ir svarīgs jautājums, lai atceltu tirdzniecības tehniskās barjeras un atvieglotu brīvu preču apriti.
2.11. pasākums Naudas atmazgāšanas novēršanas sistēmas ieviešana - (anketas atsauces Nr. LA-13)
Lai nodrošinātu finansu sistēmas stabilitāti un veicinātu cīņu ar noziedzību, ir jāveic pasākumi, kas novērstu Latvijas finansu sistēmas izmantošanu naudas atmazgāšanai, kas iegūta noziedzīgos, t.sk. narkotiku darījumos. Tiks pabeigta normatīvo aktu paketes izstrāde un veikti nepieciešamie organizatoriskie darbi, kas ļaus ieviest naudas atmazgāšanas novēršanas sistēmu.
2.12. pasākums Uzlabot komerclikumu - (anketas atsauces Nr. LA-14)
Tiks izveidoti vairāki juridiskie reģistri, lai glabātu informāciju par zemi, īpašumu un uzņēmumiem. Šie reģistri sniegs informāciju, kas būs noderīga ekonomiskajā un reģionālajā plānošanā, kā arī mazo un vidējo uzņēmumu politiku pieņemšanā, lai ievērotu uzņēmēju vajadzības. Komerclikumu sistēma tiks ievērojami pilnveidota, pieņemot jauno komerclikumu.
2.13. pasākums Izveidot juridisko reģistru sistēmu - (anketas atsauces Nr. LA-15)
Lai uzlabotu valdības spēju kontrolēt, noteikt un izstrādāt atbilstošas politikas mazo un vidējo uzņēmumu sektoram, būs jāpilnveido juridiskās, finansu, zemes un īpašuma īpašumtiesību informācijas sistēma. Tiks pieņemts likums, kas ļaus apkopot šādus datus, un tiks izveidotas institucionālās sistēmas šādas informācijas glabāšanai.
3. apakšprioritāte: Likumu tuvināšanas vidējā termiņa prioritātes
3.1. pasākums Izstrādāt bāzi nacionālajai pārtikas kontroles programmai - (Anketas atsauces Nr. LA-16)
Pārtikas kvalitātes kontroles sistēmas izveide ir prioritārs pasākums vairāku iemeslu dēļ. Iekšējā tirgus likumdošana pieprasa, lai visām ES pārtikas precēm būtu salīdzināmi standarti sabiedrības veselības un patērētāju aizsardzības apsvērumu dēļ. Lai pārtikas preces varētu eksportēt uz ES, tām jāatbilst ES standartiem. Tiks veikti vairāki pasākumi, lai ļautu valstij īstenot pārtikas standartus un lai palielinātu ražotājiem un patērētājiem pieejamās informācijas līmeni. Latvijas Zemkopības ministrija cieši sadarbosies ar Labklājības ministriju, kas atbild par pārtikas higiēnas un veselības un drošības jautājumiem attiecībā uz valsts iedzīvotājiem.
3.2. pasākums Nodrošināt sabiedrību ar drošu un veselīgu pārtiku - (anketas atsauces Nr. LA-17)
Līdztekus pasākumiem, kas tiks veikti, lai izveidotu nacionālo pārtikas kontroles programmu, kas nodrošinās Latvijas pārtikas produktu atbilstību ES eksporta standartiem, Labklājības ministrija nodrošinās, lai vietējā tirgus pārtikas produkti atbilstu patēriņam, un ieviesīs pārtikas testēšanas režīmu, lai samazinātu pārtikas izraisīto slimību gadījumu skaitu. Šis pasākums ir saistīts arī ar tirgus uzraudzības pasākumiem, kas tiks veikti, lai kontrolētu patērētāju interešu aizsardzību.
3.3. pasākums Izstrādāt nacionālos atbilstības novērtēšanas standartus "jaunās pieejas" direktīvām saskaņā ar valsts tautsaimniecības vajadzībām un ES prasībām - (anketas atsauces Nr. LA-18)
Lai veicinātu uzņēmējdarbību, atceltu tirdzniecības tehniskās barjeras un atvieglotu konkurenci iekšējā tirgū, Latvijas uzņēmumiem ir jāspēj ražot produktus, kas atbilst "jaunās pieejas" direktīvu prasībām attiecībā uz CEN/CENELEC standartiem, ko pieņēmušas visas dalībvalstis. Tiks veikti pasākumi, lai transponētu, ieviestu un īstenotu likumdošanu par produktu standartiem.
3.4. pasākums Izstrādāt tirgus uzraudzības sistēmu, lai veicinātu patērētāju aizsardzību - (anketas atsauces Nr. LA-19)
Liela nozīme jaunu produktu standartu ieviešanā, kas atvieglos eksporta tirgu attīstību, ir jautājumiem, kas saistīti ar patērētāju aizsardzību. Tiks izveidota tirgus uzraudzības sistēma, kas nodrošinās normatīvo bāzi, lai kontrolētu un izvairītos no riska, kas var apdraudēt patērētājus. Šī sistēma ņems vērā īpašās ES direktīvas par patērētāju aizsardzību.
3.5. pasākums Saskaņošana ES gaisa kvalitātes standartu jomā - (anketas atsauces Nr. LA-20)
ES gaisa aizsardzības likumdošana vides likumdošanas prasību sistēmā aptver vairāk nekā 40 direktīvas, noteikumus un lēmumus. Lai panāktu atbilstību ES standartiem, Latvijas valsts un privātā sektora institūcijām ir jāveic ievērojamas investīcijas tīrajās tehnoloģijās, veicot pasākumus, lai panāktu atbilstību integrētai pieejai piesārņojuma novēršanai un kontrolei (IPPC). ES atzīst, ka atbilstības panākšana atsevišķām vides prasībām būs process, kas norisināsies pakāpeniski vidējā vai ilgā termiņā.
3.6. pasākums ES ūdens standartu ieviešana - (anketas atsauces Nr. LA-21)
Šajā jomā nepieciešamie standarti ir saistīti ar iepriekšminēto IPPC direktīvu.
3.7. pasākums Ieviest nepieciešamos ES drošības standartus attiecībā uz radioaktīviem un kodolmateriāliem - (anketas atsauces Nr. LA-22)
Latvijas valdība ar starptautisko donoru palīdzību izveidos drošas procedūras radioaktīvo un kodolmateriālu izmantošanai un īstenos ES kodoldrošības standartus. Latvija uzsāks programmu, lai panāktu atbilstību visiem jautājumiem, kas atrunāti EURATOM līgumos.
3.8. pasākums Īstenot likumdošanu par brīvu preču apriti attiecībā uz ķīmiskajām vielām - (anketas atsauces Nr. LA-23)
Ķīmisko vielu aprites uzraudzībai nepieciešams stingri ievērot ES noteikumus par klasifikāciju, iesaiņojumu un reģistrāciju, tirdzniecības un importa/ eksporta ierobežojumiem, riska novērtēšanas procedūrām un ķīmisko testēšanu.
3.9. pasākums Īstenot likumdošanu attiecībā uz energoapgādes nozares regulēšanu - (anketas atsauces Nr. LA-24)
Būs jāveic vairāki regulējoši pasākumi, lai nodrošinātu brīvu preču apriti, cenu informācijas saprotamību, vides aizsardzību, energoefektivitāti, enerģijas avotu nepārtrauktību un drošību un konkurētspēju energoapgādes tirgū. Šīs reformas ir saistītas ar Pievienošanās Partnerībā noteikto vidējā termiņa prioritāti, lai izveidotu juridisko bāzi komunālo pakalpojumu nozarei.
3.10. pasākums Sagatavoties integrācijai ES ceļu transporta pakalpojumu tirgū - (anketas atsauces Nr. LA-25)
Tiks veikti pasākumi, lai panāktu Latvijas atbilstību ES standartiem ceļu transporta pakalpojumu jomā, ievērojot ceļu drošības jautājumus.
3.11. pasākums Telekomunikāciju nozares pielāgošana ES prasībām - (anketas atsauces Nr. LA-26)
ES uzskata, ka ir svarīga telekomunikāciju nozares attīstība, liberalizācija un regulēšana. Latvija veiks nepieciešamos pasākumus, lai atvērtu iekšzemes telekomunikāciju tirgu ārējai konkurencei.
3.12. pasākums Turpināt labklājības sistēmas reformas (sociālās apdrošināšanas, sociālās palīdzības un veselības nozarēs) - (anketas atsauces Nr. LA-27 )
ES uzsver nepieciešamību turpināt Latvijā iesāktās labklājības sistēmas reformas. Latvijai jāizveido sociālā sistēma, kas ir savietojama ar brīvu preču un personu apriti Eiropas Savienībā, un jāgarantē iespēja aizsargāt darbaspēku sociālā riska gadījumā.
3.13. pasākums Uzlabot darbinieku veselības un drošības standartus un veikt darba tirgus reformu - (anketas atsauces Nr. LA-28)
Viena no galvenajām prioritātēm ir regulēt darba attiecības un veselības un darba drošības jautājumus. Lai veicinātu un nodrošinātu vienlīdzīgu ekonomisko attīstību, ir ļoti svarīgi garantēt produktu un pakalpojumu drošību un kvalitāti, sabiedrības drošību un resursu attīstību.
5.4 Pārvaldes spēju uzlabošana
PRIORITĀRĀ TĒMA: pārvaldes spēju uzlabošana
| Apakšprioritāte | Pasākums | Atbildīgā institūcija | Anketas Nr. |
| 1. Organizatoriska | 1.1. pasākums Stratēģiskās | Valsts pārvaldes | IB-1 |
| attīstība | vadības attīstība | reformu biroja | |
| 1.2. pasākums Civildienesta | Valsts administrācijas | IB-2 | |
| apmācība un attīstība | skola | ||
| 1.3. pasākums Valsts | Valsts Kontrole | IB-3 | |
| finansu kontroles | |||
| mehānisma uzlabošana | |||
| 1.4. pasākums Budžeta pār- | Finansu ministrija | IB-4 | |
| valdes kārtības uzlabošana | |||
| 1.5. pasākums Organizatorisku | Eiropas integrācijas | IB-5 | |
| pārmaiņu un apmācības | birojs | ||
| kursu īstenošana, lai uzlabotu | |||
| EIB nacionālās programmas | |||
| vadības un pārraudzības spējas | |||
| 2. Nozaru | 2.1. pasākums Nodokļu | Finansu ministrija | IB-6 |
| institūciju izveide | administrēšanas institūciju | ||
| uzlabošana | |||
| 2.2. pasākums Valsts | Ekonomikas ministrija | IB-7 | |
| statistikas datu sistēmas | |||
| pārveidošana | |||
| 2.3. pasākums Tautas un | Ekonomikas ministrija | IB-8 | |
| lauksaimniecības skaitīšana | |||
| 2.4. pasākums Valsts | Ekonomikas ministrija | IB-9 | |
| statistisko datu apstrādes un | |||
| vadības sistēmas izstrāde | |||
| 2.5. pasākums Institucionālo | Finansu ministrija | IB-10 | |
| struktūru sagatavošana ES | |||
| Strukturālo fondu apgūšanai | |||
| 2.6. pasākums Piemērotas | Zemkopības ministrija | IB-11 | |
| institucionālas kārtības | |||
| izveide ES Strukturālo fondu | |||
| piesaistīšanai lauku ekonomikai | |||
| 2.7. pasākums Personāla poli- | Iekšlietu ministrija | IB-12 | |
| tikas īstenošana valsts policijā | |||
| 2.8. pasākums Valsts | Iekšlietu ministrija | IB-13 | |
| pārvaldes sistēmas izveide | |||
| krīzes situāciju pārvarēšanai | |||
| 2.9. pasākums Zemkopības | Zemkopības ministrija | IB-14 | |
| ministrijas spēju | |||
| uzlabošana fitosanitārajā | |||
| un veterinārajā jomā | |||
| 2.10. pasākums Zemkopības | Zemkopības ministrija | IB-15 | |
| ministrijas tehniskās | |||
| palīdzības vadības spēju | |||
| attīstīšana | |||
| 2.11. pasākums Latvijas | Vides aizsardzības un | IB-16 | |
| vides aizsardzības | reģionālās attīstības | ||
| institūciju reorganizēšana | ministrija | ||
| 2.12. pasākums Bīstamo | Vides aizsardzības un | IB-17 | |
| atkritumu apsaimniekošanas | reģionālās attīstības | ||
| sistēmu izveidošana | ministrija | ||
| 2.13. pasākums Ietekmes uz | Vides aizsardzības un | IB-18 | |
| vidi novērtējuma sistēmas | reģionālās attīstības | ||
| izveide | ministrija | ||
| 2.14. pasākums Ārlietu | Ārlietu ministrija | IB-19 | |
| ministrijas spēju pilnveide |
Pievienošanās prioritātes
Institūciju izveides jomā Pievienošanās Partnerība iezīmē virkni svarīgu un steidzami risināmu jautājumu. Līdztekus tam, savas vajadzības ir izteikušas arī atsevišķas ministrijas. Saskaņā ar Pievienošanās Partnerību, institūciju veidošana tiek vērsta šādos virzienos:
Īstermiņa prioritātes:
* muitas un nodokļu administrēšanas sistēmas strukturāla reforma;
* budžeta, finansu vadības un ekonomisko prognožu iestāžu uzlabošana;
* zemkopības ministrijas administratīvo un organizatorisko spēju nostiprināšana, uzlabojot pārtikas kontroles mehānismu, kā arī veterināro un fitosanitāro robežkontroli (vidējā laika posmā nodibināt attiecīgas iestādes);
* institūciju izveide tiesu varas jomā likumdošanas ieviešanai un īstenošanai, īpaši ņemot vērā iekšējā tirgus prioritātes;
* organizatorisku un administratīvu struktūru izveide reģionālai un strukturālai plānošanai (izveide un ieviešana turpinās arī vidēji ilgā laika posmā);
* vides aizsardzības organizāciju institucionālās attīstības sekmēšana.
Prioritātes vidēji ilgam laika posmam:
* uzsākt vispārīgus institūciju izveides un apmācības pasākumus iekšējā tirgus sekmēšanai;
* izstrādāt standartus korupcijas un krāpšanas apkarošanai valsts pārvaldes institūcijās;
* turpināt tieslietu un iekšlietu institūciju nostiprināšanu.
Pašreizējā situācija
Izšķirošs Nacionālās programmas sekmīgas īstenošanas priekšnosacījums ir Latvijas civildienesta spēja sagatavot un ieviest sistemātiskas programmas valsts pārvaldes uzlabošanai, lai sekmētu Eiropas integrācijas un likumdošanas saskaņošanas procesu. Nosakot galvenās institūciju izveides prioritātes, jāatzīmē, ka Latvijas valdība atzīst četrus galvenos pamatprincipus, uz kuriem balstās institucionālā sistēma:
* sadarbība: tai jānotiek visos valdības līmeņos;
* informācija: iekšējas informācijas nodrošināšana visos valdības līmeņos;
* konsekvence: galvenais valdības princips savas nostājas iekšējai un ārējai atspoguļošanai;
* saskaņa: visas valdību veidojošās partijas konstruktīvi sadarbosies, lai panāktu viedokļu saskaņu svarīgākajos jautājumos.
Kopš 1993.gada Latvijas valdība ir aktīvi īstenojusi valsts pārvaldes reformu un institūciju veidošanu, radot atbilstošajā Nacionālās programmas daļā paredzēto likumdošanas un institucionālo sistēmu. Lai arī šobrīd ir zināmas valsts pārvaldes reformas prioritātes, tās tomēr ir jāsaskaņo ar prasībām, kādas iestāšanās process uzliks civildienestam valdības un pašvaldību līmeņos.
Lai gūtu nozīmīgus un vērā ņemamus panākumus Eiropas integrācijā, viens no svarīgākajiem priekšnosacījumiem ir ar Eiropas integrācijas jautājumos nepieciešamām individuālām iemaņām un zināšanām apveltītu vadošo un operatīvo darbinieku līdzdalība efektīvās organizatoriskajās un administratīvajās struktūrās. 1995.gada decembrī Eiropas Padomes Madrides sanāksmes laikā ES skaidri definēja ES pirmspievienošanās stratēģiju - palīdzēt "sakārtot pārvaldes struktūras."
Šeit jāatzīmē pašreizējās Nacionālās programmas struktūrā ietverto svarīgo saistību starp pasākumiem, kuri tiks īstenoti institūciju izveides prioritārās tēmas ietvaros, un virkni būtiskiem pasākumiem, kuri saistās ar likumdošanas saskaņošanu un acquis pārņemšanu. Šajā nodaļā mēs apskatām institūciju un spēju attīstīšanu, organizatoriskās pārmaiņas un apmācības plānus, taču šie paši jautājumi ir iekļauti arī dažās tehniskajās anketās, kuras attiecas uz likumdošanas saskaņošanas prioritāro tēmu, tādēļ ir būtiski ņemt vērā šeit pastāvošās saiknes.
Šajā prioritārajā tēmā minētā institūciju izveide kā vispārējs princips attiecas uz valsts pārvaldes reformas nepieciešamību kopumā. Trešajā prioritārajā tēmā uzsvars tiek likts uz tām institūcijām, kuras ir būtiska un neatņemama saskaņotās likumdošanas efektīvas ieviešanas un īstenošanas sastāvdaļa.
Īsā un vidēji ilgā laika posmā paredzētās institūciju izveidošanas panākumi ir atkarīgi no nospraustajām prioritātēm, kā arī no atdeves, ar kādu šī procesa gaitā darbosies centrālās un vietējās valsts pārvaldes struktūras, tieslietu orgāni un citas institūcijas. Jāatzīmē, ka Eiropas Komisijas sniegtā institūciju izveides definīcija sniedzas tālāk par transpozīcijas, ieviešanas un īstenošanas juridiskajiem aspektiem. Tā saistās ar Eiropas integrācijas kultūras ienākšanu valsts pārvaldē, kas dos iespēju visu nozaru ierēdņiem izglītoties un saņemt informāciju par Eiropas integrācijas jautājumiem.
Apmācība un cilvēkresursu attīstība
Svarīga iezīme Latvijas institūciju izveides un apmācības programmās būs atbilstošu pasākumu veikšana, lai nodrošinātu organizatorisko un mācību iniciatīvu pastāvību un noturību. Apmācības programmu sagatavošanā tiks cieši iesaistīta virkne izglītības organizāciju, to skaitā Latvijas Valsts Administrācijas Skola un Valsts Civildienesta valodu centrs. Latvijas valdība apzinās, cik svarīgi ir veikt investīcijas mācību programmu un materiālu sagatavošanā, pasniedzēju un skolotāju apmācīšanā. Vienīgi ilgtspējīga izglītības, pieredzes apmaiņas un apmācības programma spēs nodrošināt valsts pārvaldes sfēru ar garīgu elastību, jaunu attieksmi un iemaņām, kuras nepieciešamas integrācijas procesa atbalstam.
Ārēja sadarbība
Līdztekus iekšējiem uzlabojumiem Latvijas valsts pārvaldes sistēmā, valdība veiks virkni pasākumu, lai nodrošinātu atsevišķu nozaru ministriju darba attiecību veidošanos ar tās pašas nozares kolēģiem ārvalstu vēstniecībās, Eiropas Komisijas direktorātos, kā arī plašākā Eiropas kontekstā. Bagātīgāka pieredzes un ideju apmaiņa palīdzēs Latvijas valsts pārvaldes darbiniekiem paplašināt savu redzesloku, veidojot institucionālas partnerattiecības un sadarbību ar ES dalībvalstu civildienestiem. Noturīgas saites jau ir izveidojušās divpusējo sadarbības programmu un TAIEX programmas ietvaros, šīs attiecības paredzēts nostiprināt un padziļināt.
Prioritātes
Tālāk izklāstītās institūciju izveides un apmācības prioritātes, kas balstās uz Pievienošanās Partnerībā izklāstītajām tēmām un Nacionālās Programmas vajadzībām izstrādātajām tehniskajām anketām, ko sagatavojušas attiecīgo nozaru ministrijas un Valsts pārvaldes reformu birojs (VPRB). Pēc vairākkārtējām konsultācijām ar Eiropas Integrācijas biroju (EIB), Valsts pārvaldes reformu biroju, Latvijas Valsts Administrācijas Skolu, Valodu mācību centru, Phare programmu un atsevišķu nozaru ministrijām tika panākta vienošanās par konkrētām prioritātēm.
Šo prioritāšu pamatā ir nepieciešamība izmantot ierobežotos līdzekļus tieši iestāšanās procesa veicināšanai. Ir skaidrs, ka likumdošanas saskaņošanas procesa gaitā krietni palielināsies nepieciešamība pēc esošo un jauno valsts pārvaldes struktūru atbalsta likumdošanas ieviešanai un īstenošanai. Iespēju robežās valsts pārvaldes iestādes balstīsies uz palīdzību un līdzekļiem, kuri Phare programmas ietvaros ir pieejami institūciju izveidei. Īpaši noderīga šeit var izrādīties ilgtermiņa sadarbība ar attiecīgām dalībvalstu institūcijām, tādēļ Latvijas valdība uzturēs sakarus ar visām iespējamām jaunām tehniskās palīdzības programmām, lai veicinātu jaunu institūciju izveides procesa vadīšanu.
Prioritārie pasākumi
Ņemot vērā dokumenta Pievienošanās Partnerība nostādnes, kā arī notikušās diskusijas, ir noteikta virkne prioritāro pasākumu un to apakšpasākumu, to skaitā:
1.apakšprioritāte: Valsts pārvaldes sistēmas organizatoriska attīstība
Pasākums 1.1. Stratēģiskās vadības attīstība - (atsauces anketa IB-1)
Valsts pārvaldes struktūru racionalizācija ir nepieciešama, lai paaugstinātu civildienesta darbības efektivitāti, nodrošinot atbalstu ES integrācijas un likumdošanas saskaņošanas procesam. Lai izveidotu piemērotu struktūru un izstrādātu atbilstošas funkcijas, konsultējoties ar VPRB, ir noteikta virkne pasākumu, to skaitā dažādu ministriju sadarbība horizontālā līmenī. Turklāt ir svarīgi paaugstināt civildienesta vadības un atbildības līmeni, lai piesaistītu kvalificētus kadrus un nodrošinātu to noturību.
Pasākums 1.2. Civildienesta apmācības stratēģijas izstrāde - (atsauces anketa IB-2)
Latvijas Valsts Administrācijas Skola ir uzsvērusi nepieciešamību izstrādāt valsts līmeņa apmācības stratēģiju ES integrācijas, likumdošanas saskaņošanas un valsts pārvaldes jautājumos. Šī apmācības stratēģija tiks izstrādāta līdztekus organizatorisko struktūru vadlīnijām un atspoguļos nepieciešamību paralēli vispārējās valsts pārvaldes kompetences celšanai uzlabot zināšanas un pieredzi ES integrācijas un likumdošanas saskaņošanas jautājumos. Apmācības programmā ievērojama uzmanība tiks pievērsta arī valodu apgūšanai. Šobrīd jau tiek īstenotas vai plānotas vairākas citas divpusējas apmācības ierosmes, tādēļ īpaša uzmanība tiks pievērsta tam, lai novērstu iespējamo programmu dublēšanos.
Pasākums 1.3. Uzlabot valsts finansu kontroles mehānismus - (atsauces anketa IB-3)
Lai atvieglotu ES Strukturālo un Kohēzijas fondu programmu ieviešanu, tiks veikti nozīmīgi pasākumi finansu kontroles politikas un procedūru izstrādei, kas ļaus paaugstināt ES un valsts budžeta līdzekļu izmantošanas efektivitāti, kvalitāti un caurskatāmību.
Pasākums 1.4. Uzlabot budžeta vadības kārtību - (atsauces anketa IB-4)
Paralēli iepriekšējam pasākumam, tiks izdalīti līdzekļi valsts budžeta izstrādes procesa uzlabošanai, lai sekmētu valsts pārvaldes sistēmas plānošanu un vadību. Tādējādi sabalansēts budžets veicinās arī makroekonomisko stabilitāti.
Pasākums 1.5. Īstenot virkni organizatorisku uzlabojumu un mācību pasākumu, lai paaugstinātu EIB spējas vadīt un pārraudzīt Nacionālo programmu - (atsauces anketa IB-5)
EIB darbībai būs izšķiroša nozīme Eiropas integrācijas un likumdošanas saskaņošanas procesa vadībā un pārraudzībā. Tādēļ tā ir izdalīta kā atsevišķs pasākums apakšprioritātē par organizatorisko attīstību. Ir veikti svarīgi pasākumi EIB nostiprināšanai, kas saistās ar organizatoriskām struktūrām, personāla apmācību, sistēmu un procesu izstrādi. EIB darba apjoms palielināsies līdz ar jaunas Nacionālās programmas pieņemšanu, tādēļ tiks sperti būtiski soļi, lai nodrošinātu EIB spēju efektīvi koordinēt, vadīt un pārraudzīt Nacionālās programmas ieviešanu.
2.apakšprioritāte: nozaru institūciju izveide un apmācības programmas
Līdztekus galvenajām prioritātēm, kuras saistās ar tādām nozīmīgām institūcijām kā VPRB un Valsts Administrācijas Skola, nozaru ministrijas ir noteikušas virkni pasākumu īpašai nozaru programmai, kura skar šādas jomas:
NODOKĻU ADMINISTRĒŠANA
Pasākums 2.1. Nodokļu administrēšanas institūciju stiprināšana - (atsauces anketa IB-6)
Nodokļu administrēšanas institūcijas ir būtiska iekšējās un ārējās finansu kontroles sastāvdaļa, kas tiks pakļauta kopējiem pasākumiem nodokļu iekasēšanas sistēmas uzlabošanai. Programma paredz pasākumus, kuri uzlabos personāla darbības efektivitāti. Lai īstenotu šos uzdevumus, pienācīga uzmanība jāvelta politiskajām izmaiņām, kuras notiks ekonomisko prioritāšu jomā un palielinās personāla darba slodzi.
EKONOMIKA UN EKONOMISKĀS PROGNOZES
Pasākums 2.2. Valsts statistikas datu sistēmas pārveide - (atsauces anketa IB-7)
Valsts statistikas datu sistēma tiks pārveidota, lai nodrošinātu iegūtās informācijas atbilstību EUROSTAT Statistisko prasību kompendija noteikumiem. Šāda informācijas apkopošana un atspoguļošana palīdzēs standartizēt statistikas pārvaldes darbību un padarīs informāciju pieejamāku ārējiem lietotājiem un potenciāliem investoriem.
Pasākums 2.3. Īstenot tautas un lauksaimniecības skaitīšanu - (atsauces anketa IB-8)
Lai iegūtu brīvi pieejamu informāciju valsts ekonomiskās stratēģijas, reģionālo attīstības plānu, lauku apvidu attīstības politikas un sociālās labklājības reformas sagatavošanai, Ekonomikas ministrijai sadarbībā ar Centrālo Statistikas Pārvaldi ir jāveic nepieciešamie pasākumi, lai īstenotu valsts tautas un lauksaimniecības skaitīšanu un apkopotu informāciju par iedzīvotāju sociālajām un ekonomiskajām struktūrām, demogrāfiskajām un teritoriālajām īpatnībām. Statistisko datu apkopošana un apstrāde jāveic saskaņā ar iekšēji apstiprinātiem standartiem un EUROSTAT ieteikumiem.
Pasākums 2.4. . Izstrādāt valsts statistisko datu vadības sistēmu - (atsauces anketa IB-9)
Lai veicinātu nepieciešamās institucionālās un juridiskās izmaiņas statistikas jomā, būs nepieciešams izstrādāt integrētu statistikas datu apkopošanas un apstrādes sistēmu, kura nodrošinās nepieciešamo tehnoloģiju dažādu aptauju un skaitīšanu rezultātā gūtās informācijas uzglabāšanai. Saskaņā ar ES atklātības un atbildības standartiem, datorizētas informācijas vadības sistēmas ieviešana palīdzēs apmierināt gan Latvijas sabiedrības, gan ārējo interesentu informācijas pieprasījumu.
REĢIONĀLĀS UN STRUKTURĀLĀS PLĀNOŠANAS STRUKTŪRAS
Pasākums 2.5. Sagatavot institucionālās struktūras ES Strukturālo fondu apgūšanai -(atsauces anketa IB-10)
Vairākās nozaru ministrijās būs jāveic atbilstoši institucionālie pasākumi, kas nodrošinās Strukturālo fondu programmu plānošanu un izstrādi. šo institucionālo pārmaiņu rezultātā var tikt izveidots reģionālās attīstības institūciju tīkls, kurš darbosies reģionālās attīstības politikas un nacionālās ekonomiskās stratēģijas ietvaros, ievērojot Zemkopības ministrijas izstrādātās īpašās programmas situācijas uzlabošanai lauku rajonos.
Pasākums 2.6. Nodibināt piemērotu institucionālu kārtību ES Strukturālo fondu piesaistīšanai lauku ekonomikai - (atsauces anketa IB-11)
Pirmspievienošanās Strukturālie fondi var palīdzēt sekmēt lauku ekonomikas pārveidošanu un paaugstināt tās ilgtermiņa konkurētspēju. Pirms iesaistīšanās Strukturālo fondu programmā, jāveic nepieciešamie juridiskie un institucionālie pasākumi, kas ļautu pakāpeniski attīstīt fondu piesaistes spējas.
INSTITŪCIJU IZVEIDE TIESLIETU SISTĒMĀ
Pasākums 2.7. Īstenot personāla politiku valsts policijā (atsauces anketa IB-12)
Tieslietu un iekšlietu jomā paredzēto darbību ietvaros valsts policija ir lūgusi nozaru institūciju izveides pasākumu gaitā pievērst īpašu uzmanību policijas personāla politikas reformai un uzlabošanai.
Pasākums 2.8. Izveidot valsts administratīvas struktūras krīzes situāciju pārvarēšanai -(atsauces anketa IB-13)
Nepieciešams veikt pasākumus, kuri nodrošinātu iespējamo krīzes situāciju pārvarēšanu valstī. Jāveic izmaiņas likumdošanā attiecībā uz informācijas apmaiņu un krīzes situāciju pārvaldīšanu.
ZEMKOPĪBAS MINISTRIJA
Pasākums 2.9. Uzlabot Zemkopības ministrijas spējas fitosanitārajā un veterinārajā jomā - (atsauces anketa IB-14)
Lai nodrošinātu Latvijas lauksaimniecības politiku, kā arī nepieciešamās sistēmas un procedūras, kas ļautu efektīvi konkurēt ES kopējās lauksaimniecības politikas ietvaros, tiks veikti pasākumi, lai uzlabotu Zemkopības ministrijas un tās pakļautībā esošo iestāžu iekšējās vadības spējas. Ieviešot jaunus pārtikas preču standartus, radīsies nepieciešamība pēc papildus personāla un finansu resursiem. Būs nepieciešamas arī papildus institucionālas izmaiņas, lai nodrošinātu atbilstību fitosanitārajiem un veterinārajiem standartiem.
Pasākums 2.10. Attīstīt Zemkopības ministrijas tehniskās palīdzības vadības spējas -(atsauces anketa IB-15)
Ievērojot prasības, kādas tiks uzstādītas Zemkopības ministrijai likumdošanas un institūciju pilnveidošanas jomā, tai būs jāuzlabo tehniskās palīdzības vadības spējas, lai nodrošinātu Phare un savstarpējās palīdzības resursu efektīvu plānošanu un izmantošanu. Šajā procesā jāņem vērā dažādās darba grupas, kurām būs vadošā loma acquis pārņemšanā.
INSTITŪCIJU PILNVEIDOŠANA APKĀRTĒJĀS VIDES JOMĀ
Pasākums 2.11. Reorganizēt valsts vides aizsardzības institūcijas - (atsauces anketa IB-16)
Šobrīd ministriju administratīvās un likumdošanas spējas nav pietiekamas, lai ieviestu ES vides likumdošanu. ES atzinumā ir norādīts, ka īpaša nozīme jāvelta vides politikas uzraudzības un kontroles institūciju darbības uzlabošanai.
Pasākums 2.12. Bīstamo atkritumu apsaimniekošanas sistēmu izveidošana - (atsauces anketa IB-17)
Viena no vides aizsardzības programmas prioritātēm ir īstenot pasākumus bīstamo atkritumu apsaimniekošanas sistēmas izveidei. Lai risinātu šo problēmu, ir jāizveido atbilstošas institūcijas.
Pasākums 2.13. Ietekmes uz vidi novērtējuma sistēmas izveide - (atsauces anketa IB-18)
Līdztekus pasākumiem vides aizsardzības nodrošināšanāir jāizveido institucionālā bāze ietekmes uz vidi novērtēšanai, kas ļautu izvērtēt atsevišķu projektu ietekmi uz reģionu ekoloģiju. Šādi novērtējumi tiks sniegti gan par valsts, gan privātā sektora projektiem.
ĀRLIETU MINISTRIJA
Pasākums 2.14. Uzlabot Ārlietu ministrijas spējas - (atsauces anketa IB-19)
Lai nodrošinātu pietiekamu informatīvo bāzi Latvijas sarunām par iestāšanos ES, būs jāveic virkne pasākumu piemērotas informācijas iegūšanai un pareizai tās izpratnei.
Salīdzinot minētos nozaru pasākumus ar iestāšanās prioritātēm institūciju izveides jomā, var izdarīt secinājumu, ka Latvijas valdība ir centusies atvēlēt pietiekamus līdzekļus iestāšanās prioritāšu īstenošanai. Šo nozaru institūciju izveides dziļākais mērķis ir sniegt ieguldījumu likumdošanas procedūru visaptverošā un mērķtiecīgā uzlabošanā. Šis process būs vērsts arī uz to, lai veidotu un nodrošinātu jaunas institūcijas un iestādes, kuras piedalīsies likumdošanas ieviešanā un īstenošanā. Atsevišķos gadījumos ir skaidri saskatāma speciālās apmācības vajadzība, piemēram, lai nodrošinātu spēju piedalīties Strukturālo fondu programmās un tās vadīt, turpretim citi jautājumi vairāk saistās ar kopējo civildienesta specifiku.
Eiropas Integrācijas birojs ir konsultējies ar ministrijām un Valsts pārvaldes reformu biroju un ir vienojies iekļaut šādus nozaru pasākumus atsevišķā prioritātes apakšpasākumā. VPRB ir uzticēta atbildībapar to, lai atsevišķas organizatoriskas izmaiņas un mācību pasākumi sekmētu kopējo virzību uz acquis pārņemšanu un veicinātu tā ieviešanas un īstenošanas procesu.
Izmantojot Phare resursus, pilnīgāka ministriju vajadzību analīze tiks veikta līdz 1998. gada maijam un tajā tiks detalizēti izklāstīts, kurām ministrijām nepieciešams vislielākais atbalsts no Nacionālās programmas. Līdz šīs analīzes veikšanai uzskatām, ka pasākumi, kuri izklāstīti kā šīs Nacionālās programmas izejas punkts, piedāvā piemērotus risinājumus un reāli atspoguļo Latvijas civildienesta vajadzības.
6.nodaļa: Finansējuma tabulas Kopsavilkums
pēc prioritatēm
Summas uzrādītas ekijos (ECU), 1998
Finansējuma tabulās minētie skaitļi ir indikatīvi,
resp. orientējoši, kas izpildes gaitā var tikt precizēti.
Latvijas Nacionālā programma
integrācijai Eiropas Savienībā
Turpinājums
no 11.lpp.
6.nodaļa: Finansējuma tabulas
Kopsavilkums pēc prioritatēm
Summas uzrādītas ekijos (ECU), 1998
Finansējuma tabulās minētie skaitļi ir indikatīvi,
resp. orientējoši, kas izpildes gaitā var tikt precizēti.
Kopsavilkums pēc prioritatēm
Summas uzrādītas ekijos (ECU), 1999
Finansējuma tabulās minētie skaitļi ir indikatīvi,
resp. orientējoši, kas izpildes gaitā var tikt precizēti.
Kopsavilkums pēc prioritatēm
Summas uzrādītas ekijos (ECU), 2000
Finansējuma tabulās minētie skaitļi ir indikatīvi,
resp. orientējoši, kas izpildes gaitā var tikt precizēti.
7.nodaļa
Nacionālās programmas
integrācijai Eiropas Savienībā
izpildes uzraudzība
Sagatavojot III Nacionālo programmu integrācijai Eiropas Savienībā, tālāk tiek pilnveidoti integrācijas procesa vadības un koordinācijas mehānismi.
Vadības līdzekļi
Vecāko amatpersonu sanāksme (VAS) ir galvenā institūcija, kas nodrošina integrācijas procesa starpministriju koordināciju profesionālā līmenī. VAS galveno uzmanību pievērsīs četrām prioritārajām tēmām, proti:
* veicināt Latvijas sabiedrības integrācijas procesu;
* attīstīt Latvijas tautsaimniecību;
* paātrināt likumdošanas saskaņošanas procesu;
* uzlabot Latvijas valsts pārvaldes spēju;
VAS sanāksmes dos iespēju novērtēt sasniegumus salīdzinājumā ar formulētajām prioritātēm, ņemot vērā ierosinātās pārmaiņas un atbilstoši labojot šīs prioritātes. VAS apspriedīsies par galvenajiem jautājumiem un pieņems lēmumus saskaņā ar tās atbildības apjomu un Eiropas Integrācijas biroja (EIB) noteikto procedūru.
VAS sanāksmju starplaikos Eiropas Integrācijas birojs kopā ar Finansu ministriju uzņemsies starpposmu pārraudzības funkcijas, lai apstiprinātu to informāciju, kas saņemta no ziņojumiem ar vadības informācijas sistēmas palīdzību. Šie pagaidu pārraudzības novērtējumi ir domāti, lai varētu kritiski izvērtēt sasniegtos rezultātus un regulāri dot ieguldījumu efektīvai finansu palīdzības pārvaldībai un novirzīšanai vajadzīgiem mērķiem.
Ir svarīgi, lai pārraudzības sistēma ļautu veikt pārmaiņas gadījumā, ja mainās prioritātes vai arī ja nav panākta iecerētā attīstība. EIB pārraudzības uzdevums ir nodrošināt, lai progress, kurš ir šķietami neapšaubāms pārskatot ziņojumus, apstiprinātos reālajā darbībā. EIB turpinās neatkarīgi, objektīvi un reāli novērtēt integrācijas sasniegumus un nodrošinās brīvu pieeju informācijai neatkarīgiem novērotājiem.
Papildus ziņojumiem, kas vajadzīgi VAS sanāksmēm, ar jaunāko informāciju EIB nodrošinās:
* atsevišķas ministrijas un vecākās amatpersonas iekšējās koordinācijas vajadzībām,
* Eiropas Komisiju, ES delegāciju, IA Ģenerāldirektorātu un citus attiecīgos Komisijas dienestus,
* divpusējās palīdzības donorus,
* Finansu ministriju Phare fondu plānošanai.
Darbību līmenī konkrētās nozaru ministrijas ir atbildīgas par integrācijas pārraudzību ikdienā, likumdošanas saskaņošanas un iestāžu izveidošanas projektiem, lai nodrošinātu apstiprināto prioritāšu pienācīgu ievērošanu.
Vadības informācijas sistēmas
Ir svarīgi atcerēties, ka vadības un pārraudzības sistēmas mērķis ir palīdzēt Latvijas valdībai noteikt prioritāro pasākumu kvalitāti, nepārtrauktību un savstarpēju saistību un, ja nepieciešams, uzņemties korektīvos pasākumus resursu pārvirzei. Dokumentā Pievienošanās Partnerība ir izcelti vairāki mērķi, un Nacionālajā programmā ir sniegts detalizēts izklāsts par to, kā šos mērķus sasniegt. Programmēšanas pieeja, kas izstrādāta, lai sniegtu sīkākus noteikumus par atsevišķām prioritārajām darbībām, atvieglos vadības informācijas sistēmas attīstību Nacionālās programmas vadībai ikdienā un starpposmu pārraudzības pasākumiem nākotnē.
Nacionālās programmas pārraudzību un vadību koordinēs Eiropas integrācijas birojs, kas regulāri pārbaudīs, cik efektīvi tiek īstenotas stratēģiskās prioritātes. Attiecībā uz sistēmu veidiem, kuri tiks ieviesti, uzsvars tiks likts uz izpildes kārtību, lai atvieglinātu Nacionālās programmas ikdienas vadību, starpposmu pārraudzību un resursu pārvirzi un atdevi.
Tā kā ES Komisija uzskata, ka Latvija būtu jāuzaicina uz ES pievienošanās sarunām tiklīdz tā ir progresējusi Kopenhāgenas un Madridas kritēriju izpildē, ir ieteicams Latvijā īstenot efektīvu vadības kārtību ikdienā, radīt apstākļus pārraudzībai un ziņot par progresu. Līdzīgi vadības un pārraudzības sistēmas nodrošina nepieciešamo informāciju iekšējām un ārējām vajadzībām, lai objektīvi varētu atkārtoti izvērtēt prioritātes un izmainīt tehnisko saturu vai cilvēku un finansiālo resursu izvietojumu.
Pārraudzības procesā tiek pārbaudīts, vai prioritātes un pasākumi, kas noteikti sadarbībā ar ministrijām, tiek pareizi izpildīti. Tādējādi, lai pārraudzības sistēma darbotos, vajadzētu, definējot vispārējās un konkrētās prioritātes, iepriekš noteikt vispiemērotākos pasākumus mērķu, rezultātu un gaidīto iznākumu sasniegšanai. Programmēšanas metodikas ieviešana ļauj Eiropas Integrācijas birojam sistemātiskāk vadīt ikdienas integrāciju un likumu tuvināšanu, kā arī nodrošina vajadzīgos pieturas punktus, regulāri vērtējot sasniegto.
Vadības informācijas sistēmas, kuras vēl aizvien tiek pilnveidotas Eiropas Integrācijas birojā, paredz papildus vadības līdzekļus, materiālus un ziņojumus, kas atrodami sistēmā, kur atkal būs izmantots programmēšanas formāts, kuru jau izmantoja, apkopojot nozaru ministriju informāciju tehniskajās anketās.
Informācijas apkopošanai un pārvaldībai Eiropas Integrācijas birojs norīkos personālu, kurš būs atbildīgs par vadības informācijas sistēmas izveidi un uzturēšanu. Ministrijām pēc Eiropas Integrācijas padomes rīkojuma būs ik mēnesi jāievada jaunākie dati par šīs ministrijas kārtējiem integrācijas sasniegumiem.
Vadības informācijas apkopos datus un funkcijas, kas palīdzēs vadītājiem (iestādēs, kas Latvijā iesaistītas Eiropas integrācijas procesā) lēmumu pieņemšanas procesā. Konkrētāk, datorizētā vadības informācijas sistēma palīdzēs Eiropas Integrācijas birojam veikt tā pamatfunkcijas - vadīt, pārraudzīt, koordinēt un sniegt ziņas par Eiropas integrācijas procesu Latvijā.
Turpmākās nodaļas sniedz papildus ziņas par vadības informācijas sistēmas prasībām, raugoties no lietotāja netehniskās perspektīvas, un cerams, ka netehniskie darbinieki atzinīgi novērtēs piedāvāto sistēmu vajadzīgās funkcionalitātes aspektā. Ir svarīgi pienācīgi novērtēt vadības informācijas sistēmu Latvijas integrācijas procesa kontekstā. Tāpat ir svarīgi apzināties tehnisko anketu metodikas lomu un vadības informācijas sistēmas saistību ar Nacionālo programmu. Šajā nolūkā skaitļi nākamajā lappusē ilustrē pa posmiem sadalīto procesu, kuram sekojot, atklājas saiknes ar vadības informācijas sistēmu.
Tehniskās anketas nozīme
Ministrijas ar starpministriju darba grupu palīdzību atbild par nacionālās likumdošanas saskaņošanas novērtēšanu un ieviešanu un attiecīgo institūciju izveidošanu atbilstoši Eiropas Savienības (attiecīgās nozares) prasībām. Tehniskā anketa ir kļuvusi par plānošanas pamatu, veidojot Nacionālo programmu integrācijai Eiropas Savienībā (kur ietilpst arī Nacionālā Programma acquis pārņemšanai).
Praktiski tas nozīmē formulēt darbības prioritātes un izskaidrot/pamatot šīs prioritātes no tāda viedokļa, cik lielā mērā tās Latvijai palīdz panākt atbilstību Pievienošanās Partnerībai. Tā ir arī vajadzīga, lai noteiktu faktiskos pasākumus, kas veicami, lai izpildītu šo prioritāro darbību. Praktiski tā sastāv no šādiem soļiem:
1. Prioritātes formulējums.
2. Pamatojums, kāpēc tā ir prioritāte.
3. Darbības mērķu nospraušana, ieskaitot mērķu sasniegšanas termiņus un sasniegšanas rādītājus, t. i., līdzekļus, ar kuriem vadītāji var pierādīt, ka darbības mērķis ir sasniegts.
4. Riska faktoru un pieņēmumu uzrādījums.
5. Norāde par atbildību, respektīvi, kurš resors atbild un, ja iesaistītas vairākas nozaru ministrijas, kurš tad ir "vadītājs".
6. Konkrētas atdeves uzrādījums par katru darbības mērķi.
7. Šie darbības mērķi, lai tos varētu sasniegt, prasīs, lai tiktu izpildīti daudzi konkrēti uzdevumi. Šie uzdevumi ir jāformulē un jāsaprot sakarības starp šiem uzdevumiem, ir jānovērtē termiņi. Attiecīgo uzdevumu izpildei ir jānorīko atbildīgais personāls.
8. Uz šo konkretizēto uzdevumu, termiņu un atbildīgā personāla pamata ir jāuzrāda finansu resursi un vajadzīgā finansējuma iespējamie avoti, ja šie pasākumi tiktu ieviesti.
Šiem pasākumiem ir divējādi mērķi:
Pirmkārt, tie ļauj attiecīgajai nozares ministrijai uzņemties plānveidīgas un kontrolējamas saistības. Ar to palīdzību tiek uzrādīti vajadzīgie resursi (lai nodrošinātu prioritātes sasniegšanu). Ir svarīgi pienācīgi novērtēt to, ka valsts budžeta, Eiropas Savienības Phare palīdzības un divpusējo pabalstu resursi ir ierobežoti un ka finansu resursu piešķiršanā neizbēgami būs prioritātes. Tāpēc ir svarīgi, lai visām nozaru ministrijām būtu skaidri saprotams, kuras ir to prioritātes, kā šīs prioritātes palīdz Latvijai integrēties Eiropas Savienībā un ar ko, prioritāti īstenojot, tiem praktiski ir jāsaskaras (detalizētu darba plānu un ar tiem saistīto izdevumu ziņā). Šim procesam ir būtiska nozīme, jo nozaru ministrijām vajag lūgt resursus no dažādajiem donoriem.
Otrkārt, tas ir līdzeklis, kā darbības prioritārās jomas efektīvi koordinēt un pārraudzīt gan nozaru ministrijās, gan EIB. Tas arī uzlabos gan ministriju, gan EIB spēju uzturēt sakarus ar pārējām iestādēm, kas Latvijā saistītas ar Eiropas integrāciju.
Tehniskā anketa ir konkrēta metode, kas ļauj EIB un nozaru ministrijām plānot, ieviest, vadīt / pārraudzīt un efektīvi sazināties Eiropas integrācijas jomā ar katru no nozaru ministrijām. Tā arī uzlabos to iespējas piesaistīt finansu resursus.
Dažādo vadības informācijas sistēmu ievades / apstrādes / atdeves funkcionālo prasību shēma:
1. Likumdošanas saskaņošanas procesa uzskaites sistēma.
2. Nacionālajā programmā uzrādītās prioritārās darbības tehnisko anketu datorizācija.
3. Interneta datubāze / dokumentu vadības sistēma likumdošanas saskaņošanas un tehnisko anketu datorizēšanas procesā radīto elektronisko failu glabāšanai, labošanai, šķirošanai, filtrēšanai un sameklēšanai.
4. Interfeisi visu šo konkrēto vadības informācijas sistēmu starpā, kas ļauj veikt elektronisku apmaiņu ar ziņām.
Likumdošanas saskaņošanas procesa
uzskaites sistēma
Datorizētā likumdošanas saskaņošanas procesa "uzskaites sistēma" uzrauga attīstību visos likumdošanas saskaņošanas procesa aspektos, proti, atsevišķos posmus, kas vajadzīgi ceļā no likumprojekta līdz tiesību aktu ieviešanai. Katrs atsevišķs posms tiek pārraudzīts pēc tā laikietilpības, rezultātiem un atdeves, respektīvi, likumprojektiem, pārskatītiem likumiem, darba grupu protokoliem / komentāriem u.c.
Katrā likumdošanas saskaņošanas posmā tiek radīta informācija, paveikti uzdevumi, formulētas nākamās darbības un izveidota dokumentācija. Uzskaites sistēma ļauj viegli piekļūt visām uzrādītajām ziņām par katru likumdošanas saskaņošanas darbību no posma uz posmu. Tai arī būs iespēja brīdināt EIB vadību, kad konkrētas darbības beidzamas u.c.
Uzrādītās prioritārās darbības
tehnisko anketu datorizācija
Datorizācijas prasības būs izpildītas, kad lietošanā būs jaunākā Projektu vadības programmatūra. Katrā no nozaru ministrijām tiks ieviesta un vadīta detalizēta projektu vadības failu sistēma. Par katru no Nacionālajā programmā uzrādītajām prioritātes jomām būs atsevišķs projekta vadības fails.
Šie detalizētie projektu vadības faili EIB tiks centralizēti savienoti / sapludināti galvenajā pārraudzības, koordinācijas un vadības līdzeklī.
Katrai Nacionālās programmas prioritātei būs norāde uz detalizēto projekta failu. Tas praksē ļaus viegli piekļūt detalizētām ziņām par Nacionālās programmas prioritātes jomām.
Projekta vadības programmatūra būs dinamisks darbarīks, ar kura palīdzību gan ministrijas, gan EIB varēs diendienā šo procesu vadīt, pastāvīgi pārraudzīt un arī sazināties. Būs interfeisi starp projekta vadības programmatūru un tehniskajām anketām, Nacionālo programmu un pārējām vadības informācijas sistēmām.
Interneta datubāze /
dokumentu vadības sistēma
Likumdošanas saskaņošanas process un tehniskās anketas metode sniedz daudzveidīgu atdevi. Lielākā daļa no devuma būs elektronisku failu veidā, proti, Word Document, Spreadsheet Worksheet, Project Management File u.c.
Tos glabā, organizē un tiem piekļūst pa internetu. Izmantojamais sakarlīdzeklis būs interneta datubāze, ar ko lielam skaitam lietotāju būs sagādāta selektīva piekļuve.
Šī interneta datubāze piedāvās piekļuvi ar izvēlni un jaudīgu datu meklētāju. Meklētājs ļaus meklēt, pamatojoties uz datiem, kas iekļauti atsevišķos failos, uzrādīs labāko atbilsmi utt. Orientācijai tiks izmantots standarta virsteksta interfeiss.
Interfeisi
Nacionālajā programmā ir uzrādītas prioritātes, kas ir jāizpilda. Izpildē var ietilpt likumdošanas un/vai praktiska darbība. Katra prioritārās darbības joma reģistrējama projekta vadības darba lapā, ir jāveido sakari starp Nacionālās programmas ailēm un konkrēto darba lapu.
Dažas no šīm prioritātēm būs saistītas ar likumdošanas prasībām, un šis likumdošanas elements ir reģistrējams un vadāms likumdošanas saskaņošanas izsekošanas sistēmā, kam jābūt saistītam ar konkrēto darba lapu.
Tiklīdz tiesību akts būs pieņemts un saskaņots atbilstoši acquis prasībām, to vajadzēs reģistrēt TAIEX saskaņošanas programmā (Harmonoprogramme). Jāizveido saitiņa starp TAIEX saskaņošanas programmas aili un ierakstu likumdošanas saskaņošanas uzskaites sistēmā, un tas atkal jāsasaista ar atsevišķo projekta vadības darblapu.
Likumdošanas saskaņošanas process un tam sekojošā ieviešana rada vairākus dokumentus, un tie ir reģistrējami interneta datubāzē. šos dokumentus sasaistīs ar ierakstiem TAIEX saskaņošanas programmā, Likumdošanas saskaņošanas izsekošanas sistēmā, Projekta vadības darblapā un nacionālajā programmā.
Ir svarīgi, lai operatīvajā līmenī dati būtu viegli saistāmi un pieejami vai nu caur nacionālo programmu vai arī no TAIEX saskaņošanas programmas. Detalizēta kodu sistēma ļauj viegli noteikt sakarību starp fiziskajām un elektroniskajām vienībām dažādajās sistēmās. Tas ļaus izkliedēto informāciju viegli sastatīt un uzlabos EIB pārrauga, koordinatora un ziņu sniedzēja nozīmi visos Eiropas integrācijas aspektos Latvijā.
Eiropas kuģi Latvijas zvejas flotē
30. aprīlī parakstīts Eiropas Savienības un Latvijas nolīgums par attiecībām zivsaimniecībā
No Latvijas puses to parakstīja zemkopības ministrs Andris Rāviņš, no Eiropas Savienības puses - ES prezidējošās valsts pārstāvis - Apvienotās Karalistes vēstnieks Latvijā Nikolass Džerolds un ES delegācijas Latvijā vadītājs Ginters Veiss.
Andris Rāviņš šajā sakarā uzsvēra:
- Man ir patiess prieks par šodien sasniegto mērķi - parakstīto zivsaimniecības protokolu, kas pavērs jaunas iespējas Latvijas un Eiropas Savienības savstarpējai sadarbībai.
Pašlaik Latvijā notiek intensīvs darbs likumdošanas harmonizēšanā atbilstoši Eiropas Savienības normām kā lauksaimniecībā, tā arī zivsaimniecībā. Tomēr parakstītais protokols ļaus pāriet no teorētiskās sadarbības uz tiešu sadarbību starp Latvijas un Eiropas Savienības zvejniecības uzņēmumiem. Tas sniegs iespēju pārbaudīt praksē un salīdzināt ES un Latvijas iespējas zvejniecībā, veidot abpusēji izdevīgus kopuzņēmumus, kā arī tieši iepazīt un pārņemt ES prasības zvejas kuģu ekspluatācijā un higiēnas jautājumos.
Latvijas zvejas flote ir sasniegusi diezgan ievērojamu vecumu, un tai ir nepieciešama atjaunošana un modernizācija. Tomēr, ievērojot protokola nosacījumus, Latvija nevēlas palielināt zvejas kuģu skaitu, bet gan nomainīt novecojušos kuģus pret jaunākiem un zvejā efektīvākiem kuģiem, kas būtu spējīgi piedāvāt augstas kvalitātes un ES tirgum atbilstošu nozvejoto zivju produkciju.
Gribu izteikt pateicību ES par zvejniecības kopuzņēmumu veidošanai paredzēto finansiālo atbalstu un novēlēt veiksmi Latvijas un ES dalībvalstu zvejniekiem kopuzņēmumu veidošanas projektu īstenošanā. Domāju, ka Baltijas jūra un tās kopīgie zivju resursi, kā arī ES zvejnieku zveja Latvijas ūdeņos un Latvijas zvejnieku zveja ES ūdeņos mūs arvien vairāk satuvinās un radīs papildu iespējas efektīvai un pietiekami straujai Latvijas integrācijai ES.
ES prezidējošās valsts pārstāvis, Apvienotās Karalistes vēstnieks Latvijā Nikolass Džerolds teica:
- Man ir liels prieks šodien parakstīt Eiropas Savienības prezidējošās valsts vārdā protokolu, kas nostiprina līgumattiecības un nodrošina kopuzņēmumu veidošanas iespējas starp Eiropas Savienību un Latvijas Republiku. Šo protokolu Padome vienprātīgi ratificēja 1998. gada 12. februārī.
Domāju, ka protokols apliecina draudzīgo attiecību tālāko nostiprināšanos starp Latviju un ES un jūsu valsts iesaistīšanos ES paplašināšanās procesā. Zvejniecības un zivsaimniecības jomā mūsu attiecības ir nemitīgi attīstījušās, kopš Latvija atguva savu neatkarību. Mēs esam izveidojuši ļoti tuvas un konstruktīvas partnerattiecības ar tādām zināmām starptautiskajām zvejniecības organizācijām kā Ziemeļrietumu Atlantijas zvejniecības organizācija (North-West Atlantic Fisheries Organisation - NAFO) Halifaksā, Jaunskotijā un Starptautiskā Baltijas jūras zvejniecības komisija (International Baltic Sea Fishery Commision - IBFC) Varšavā, kurās jūsu valsts piedalās kā dalībvalsts un piedāvā izcilus un konstruktīvus priekšlikumus kopā ar savām kaimiņvalstīm Igauniju un Lietuvu.
Divpusējās attiecības zvejniecībā un zivsaimniecībā ar Eiropas Kopienu, kas sākās 1993. gadā, kad tika noslēgts zvejniecības līgums, iekļauj virkni elementu, piemēram, abpusēji sabalansēta kvotu apmaiņa, atbilstoši brīvas pieejas līgumi attiecībā uz Baltijas jūru, kā arī iespējas EK iegūt no Latvijas zvejošanas tiesības uz pārpalikušo nozvejas apjomu, finansiāli to kompensējot.
Šī līguma noslēgšana notika tūlīt pēc tam, kad1995. gada 1. janvārī Eiropas Savienībā iestājās Somija un Zviedrija. Vispirms divpusējais līgums starp Latviju un abām jaunajām ES dalībvalstīm konsolidēts jaunā līgumā. Pēc tam līgums tika paplašināts, tādējādi abas puses ieguva tiesības savstarpēji inspicēt zvejas kuģus gadījumā, ja noticis līguma pārkāpums, kā arī vienojās par izlīguma procedūru zvejas kuģu aresta gadījumā un precīzi formulēja atbalsta veidus, lai darbotos starptautiskajās organizācijās.
Ņemot vērā parakstīto Eiropas līgumu ar Latviju, abas puses turpmāk uzņemas sadarboties ar mērķi izveidot kopīgus uzņēmumus zivsaimniecības sektorā, kā arī minētais līgums paredz iespēju noslēgt protokolu, iekļaujot tajā visus šos elementus.
Šodien parakstītais protokols ir solis ilgstošu un aizvien tuvāku attiecību attīstīšanā starp Latviju un ES. Ceru, ka šī protokola ietvaros mūsu sadarbība vēl vairāk paplašināsies, kļūs vēl ciešāka, it īpaši zivsaimnieku, tāpat arī citu uzņēmēju starpā, un izveidojusies sadarbība visus mūs priecēs.
Eiropas Savienības delegācijas vadītājs Ginters Veiss piebilda - viņu gandarī fakts, ka tiek parakstīts protokols zivsaimniecībā starp Latviju un Eiropas Savienību. Tā kā viņš ir bijis cieši saistīts ar zivsaimniecības nozari ES, tad šī dokumenta parakstīšana atsauc atmiņā dažādas norises attiecībā uz līgumu un protokolu. Lai gan protokola parakstīšana ir nedaudz aizkavējusies, zivsaimnieki šajā ziņā tomēr ir aizsteigušies priekšā daudzām citām nozarēm. Tagad varēs risināties daudz ciešāka sadarbība ne tikai administratīvi, bet arī uzņēmēju tiešas praktiskās sastrādāšanās jomā nākotnē, uzskata Ginters Veiss. Balstoties uz parakstīto protokolu, būs vienkāršāk atrast kopīgu valodu Baltijas jūras ūdeņu izmantošanā, jo daļā jūras pašlaik saimnieko ES dalībvalstis, daļā - valstis, kuras vēl tikai integrējas ES. Līdz ar to nav kopīgas likumdošanas. Taču parakstītie dokumenti ļaus turpmāk novērst dažādas nesaskaņas, kas varētu rasties Baltijas jūras ūdeņos.
Pēc protokola parakstīšanas Zemkopības ministrijas Valsts zivsaimniecības pārvaldes priekšnieks Normunds Riekstiņš "Latvijas Vēstnesim" pastāstīja, kādas izmaiņas reāli dod šo dokumentu parakstīšana:
- Nevaru teikt, ka tūlīt un uzreiz kaut kas īpaši daudz mainīsies. Kāda Latvijas zivsaimniecība ir, tāda tā arī būs. Taču šis līgums dod papildu iespējas - kopuzņēmumu praktisku veidošanu starp Latvijas un ES zvejniekiem. Tagad Latvijai arī būs iespējas mainīt ļoti vecos un morāli, arī fiziski novecojušos zvejas kuģus pret jaunākiem kuģiem, kas varētu tikt no ES puses iekļauti kopuzņēmumos. Taču, kādā veidā kuģu iekļaušana tiks formēta, tas būs atkarīgs tikai no konkrētā uzņēmuma konkrētajām sarunām par kopuzņēmumu. Arī līdz šim varēja veidot kopuzņēmumus, taču ar šī līguma noslēgšanu ES finansiāli atbalstīs kopuzņēmumus. Proti, ES kuģa īpašnieks saņems kompensāciju par savu kuģi, ko viņš no ES budžeta saņemtu arī tajā gadījumā, ja kuģis tiktu nodots metāllūžņos. ES politika ir virzīta uz kopējā kuģu skaita samazināšanu, jo zivju resursu ir pārāk maz, lai varētu zvejot visi ES reģistrētie kuģi. Līdz ar to zvejas flotes samazināšana, varētu teikt, ir piespiedu process. Līdz šim kuģu īpašniekiem bija divas iespējas: vai nu kuģi pārdot, vai sagriezt metāllūžņos un saņemt kompensāciju. Taču šis līgums paver vēl trešo iespēju - iesaistīties kopuzņēmumā, kur kuģis turpina darbu, iet jūrā un nes peļņu, un īpašnieks saņem arī kompensāciju no ES budžeta. Savukārt Latvijas puse kopuzņēmumu veidošanas rezultātā varēs atjaunot zvejas floti, kā arī saņemt 15 procentus no kompensācijas, kas tika samaksāta par kuģi, uzņēmuma attīstībai. No savas puses Latvija kopuzņēmumiem piedāvā infrastruktūru un zivju resursus, kas ES valstīm ir krietni ierobežoti.
- Vai nepastāv risks, ka Latvijā no ES arī ienāks pietiekami veci kuģi?
- Protokolā ir iestrādāts, ka kuģis, ko ES puse piedāvā kopuzņēmumam, nedrīkst būt vecāks par 15 gadiem. Tas ir pietiekami jauns kuģis mūsu izpratnē, jo mūsu zvejas flotē pārsvarā ir 30, pat 40 gadus veci kuģi. Taču jāņem vērā tas, ka mūsu kuģi pašreizējā ekonomiskajā situācijā netiek tik labi uzturēti kā ES valstu kuģi, tādēļ salīdzināšana "pēc gadiem" vienmēr nesniedz patieso ainu. Labi uzturēts un kopts kuģis var jūrā iet un nest peļņu vēl ilgāk nekā 40 gadus, sliktāk uzturēts metāllūžņos jānodod jau pēc 20 gadiem.
- Vai šis līgums liks Latvijas flotei vairāk uzmanības pievērst kuģu higiēnas prasībām?
- Jā, taču šodien parakstītie dokumenti korekcijas neievieš. Stingrākas higiēnas prasības zvejas flotē jau noteica jaunie Ministru kabineta noteikumi par higiēnas prasībām zivju produktu ražošanā un piedāvājumam tirgū, tajā skaitā arī uz zvejas kuģiem. Šos noteikumus MK pieņēma šāgada februārī, un tie ir saskaņā ar ES prasībām. Kuģi, kas ienāks kopuzņēmumu veidošanās rezultātā no ES mūsu flotē, jau būs atbilstoši prasībām un, iespējams, būs uzskatāms paraugs, kādiem ir jābūt zvejas kuģiem. Arī tas ir pozitīvs noslēgto dokumentu aspekts.
- Kuri pašlaik ir aktīvākie zvejniecības epicentri Latvijā?
- Pašlaik aktīvākie zvejniecības epicentri Latvijā ir Salacgrīva ("Salacgrīva - 95", "Brīvais vilnis"), Lielupe ("Jūraslīcis"), Rīga ("Auda"), Roja ("Līcis - 93"). Līdz šim aktīvās zvejnieku pilsētas Ventspils un Liepāja ir izteikti sadalījušās sīkos gabaliņos, jo viņu kuģi nezvejo kā viena uzņēmuma vienots veselums, bet gan tiek iznomāti atsevišķām personām vai citām firmām.
- Cik kuģu ienākšanu gada laikā mūsu zvejas flotē jūs paredzat?
- Kādus divus, trīs. Taču mēs gribētu daudzkārt vairāk.
Rūta Bierande,
"LV" lauksaimniecības redaktore
Par Eiropas Rekonstrukcijas un attīstības bankas sanāksmi 2000. gadā
28. aprīļa sēdē valdība atbalstījusi Finansu ministrijas izveidotās komisijas lēmumu Eiropas Rekonstrukcijas un attīstības bankas (ERAB) pilnvarnieku sanāksmes organizāciju Rīgā 2000. gadā uzticēt Privatizācijas aģentūrai (PA). PA konkursa kārtībā atzīta par labāko no desmit pretendentiem, kuri bija iesnieguši savus pieteikumus šīs sanāksmes rīkošanai. Tādējādi pēc konkursa uzvarētāja akcepta valdībā tiks sāktas sarunas par līguma slēgšanu ar PA. Taču tas nenotiks, pirms Latvijas valdība parakstīs ar ERAB pamatlīgumu par šīs sanāksmes organizēšanu Rīgā. Plānots, ka šo līgumu finansu ministrs Roberts Zīle Latvijas valdības vārdā un ERAB prezidents Čārlzs Franks varētu parakstīt maija beigās.
Konkursā par tiesībām rīkot un koordinēt ERAB pilnvarnieku sanāksmi Rīgā bija pieteikušies desmit pretendenti, no kuriem pēc iepazīšanās ar pieteikumiem sākotnēji tika atlasīti trīs perspektīvākie un visvairāk konkursa nosacījumiem atbilstošie pretendenti - PA, Latvijas biznesa skola un Ēriks Flaumanis. Pēc papildinformācijas saņemšanas un šo triju kandidātu projektu prezentācijas komisija par piemērotāko atzina Privatizācijas aģnetūras pieteikumu, informējot par to arī Ministru kabinetu.
ERAB izpilddirektoru valdē lēmums par akcionāru gada pilnsapulces rīkošanu Rīgā pieņemts šī gada janvārī. Tiek plānots, ka uz to Rīgā varētu ierasties 3000 - 4000 augsta līmeņa delegātu, to vidū 58 ERAB dalībvalstu oficiālie pārstāvji, ap 100 lielāko banku, kā arī uzņēmumu vadītāji. Lai sāktu sarunas par iespējamām sanāksmes norises vietām, jau februāra beigās Rīgā bija ieradusies ERAB delegācija ģenerālsekretāra Antonio Marija Kostas vadībā. Vizītes laikā tika noteiktas provizoriskās pasākumu norises vietas Rīgā, kā arī panākta vienošanās par turpmāko darbu koordināciju starp Latvijas valdību un ERAB.
FM informācijas dienests