
Saulkrastu novada domes saistošie noteikumi: Šajā laidienā 1 Pēdējās nedēļas laikā 0 Visi
Saulkrastu novada domes saistošie noteikumi Nr. SN 4/2024
Saulkrastos 2024. gada 24. aprīlī
Grozījumi Saulkrastu novada domes 2023. gada 27. septembra saistošajos noteikumos Nr. 16/2023 "Saulkrastu novada pašvaldības nolikums"
Apstiprināti Saulkrastu novada domes
2024. gada 24. aprīļa sēdē (prot. Nr. 9/2024 § 25)
Izdoti saskaņā ar Pašvaldību likuma
10. panta pirmās daļas 1. punktu un 49. pantu
Izdarīt Saulkrastu novada domes 2023. gada 27. septembra saistošajos noteikumos Nr. 16/2023 "Saulkrastu novada pašvaldības nolikums" šādus grozījumus:
1. Svītrot 5.14. punktā vārdu "novada".
2. Izteikt 8.10. punktu šādā redakcijā:
"8.10. Dzimtsarakstu nodaļu darbinieku asociācija".
3. Izteikt 12.7. apakšpunktu šādā redakcijā:
"12.7. pašvaldības un domes vārdā paraksta līgumus, pilnvaras un citus juridiskos dokumentus domes noteiktajā kārtībā.".
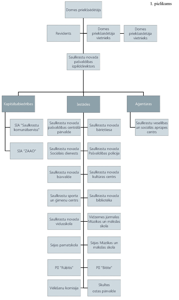
4. Papildināt noteikumus ar 1. pielikumu redakcijā, kas pievienota pie šiem noteikumiem, kā pielikums.
Saulkrastu novada domes priekšsēdētājs N. Līcis
Saulkrastu novada domes saistošo noteikumu "Saulkrastu novada
pašvaldības nolikums"
paskaidrojuma raksts
| Paskaidrojuma raksta sadaļas | Norādāmā informācija |
| Mērķis | Saistošo noteikumu mērķis ir nodrošināt
nolikuma atbilstību pieņemtajiem lēmumiem par dalību biedrībās, kā arī
veikt redakcionālus precizējumus. 2023. gada 27. decembrī Saulkrastu novada domes sēdē tika pieņemts lēmums Nr. 1400, ar kuru nolemts izbeigt Saulkrastu novada pašvaldības dalību biedrībā "Lauku Attīstības Partnerība", reģ. Nr. 40008106708, kā arī lēmumu Nr. 1409, ar kuru nolemts Saulkrastu novada pašvaldībai iestāties biedrībā "Dzimtsarakstu nodaļu darbinieku asociācija", reģ. Nr. 40008248596, līdz ar to precizējams pašvaldības nolikuma 8. punkts par pašvaldības dalību biedrībās (nodibinājumos) un nevalstiskajās organizācijās. Laikā pēc pašvaldības nolikuma spēkā stāšanās ir konstatēta neprecizitāte pašvaldības iestādes "Saulkrastu sporta un ģimeņu centrs" nosaukumā, līdz ar to iestādes nosaukums precizējams atbilstoši LR Uzņēmuma reģistra datiem. Pašvaldības nolikuma 12.7. apakšpunkts noteic kārtību, kādā domes priekšsēdētājs ir tiesīgs parakstīt līgumus un citus dokumentus. Nolikuma piemērošanas gaitā ir secināts, ka priekšsēdētāja tiesības parakstīt līgumus vienīgu uz domes lēmuma pamata, būtiski kavē pašvaldības darbu. Līdz ar to ir pārskatīts 12.7. apakšpunkts paredzot, ka Domes priekšsēdētājs papildus Pašvaldību likumā noteiktajam, paraksta līgumus: sadarbības līgumus, deleģēšanas līgumus, pilnvarojuma līgumus, nodomu protokolus, vienošanās par sadarbību, izlīgumus, ziedojumu līgumus, kā arī līgumus, kuru parakstīšana nav citu Saulkrastu novada pašvaldības amatpersonu kompetencē, vai kuru parakstīšana noteikta citos normatīvajos aktos. Ja lēmumu par līgumu noslēgšanu pieņem Dome, lēmumā var norādīt līguma noslēgšanai pilnvaroto personu un termiņu līguma noslēgšanai. Ar saistošajiem noteikumiem pašvaldības nolikumam tiek pievienota Pašvaldības administrācijas un domes institucionālā struktūra (shēma). |
| Nepieciešamības pamatojumu, tostarp raksturojot iespējamās alternatīvas, kas neparedz tiesiskā regulējuma izstrādi | 2009. gada 3. februāra Ministru kabineta noteikumu Nr. 108 "Normatīvo aktu projektu sagatavošanas noteikumi" 186. punkts noteic, ka, lai izdarītu grozījumus pašvaldību saistošajos noteikumos, sagatavo pašvaldību saistošo noteikumu grozījumu projektu. Līdz ar to, lai nodrošināt nolikuma atbilstību pieņemtajiem lēmumiem par dalību biedrībās, un veiktu redakcionālus precizējumus, ir nepieciešama tiesiskā regulējuma – saistošo noteikumu – izstrāde. |
| Fiskālo ietekmi uz pašvaldības budžetu, iekļaujot attiecīgus aprēķinus (izņemot saistošo noteikumu projektu par pašvaldības nodevām, kam nenorāda plānoto ietekmi uz pašvaldības budžetu) | Ņemot vērā, ka pašvaldība iestājas biedrībā "Dzimtsarakstu nodaļu darbinieku asociācija" ir maksājam iestāšanās maksa 30.00 (trīsdesmit) euro un pašvaldības biedra maksa 80.00 (astoņdesmit) euro apmērā. Finansējums paredzēts 2024. gada budžetā. |
| Sociālā ietekme, ietekme uz vidi, iedzīvotāju veselību, uzņēmējdarbības vidi pašvaldības teritorijā, kā arī plānotā regulējuma ietekme uz konkurenci | Saistošo noteikumu projekts nerada ietekmi uz sociālo vidi, ietekmi uz vidi, iedzīvotāju veselību, uzņēmējdarbības vidi pašvaldības teritorijā, kā arī uz konkurenci. |
| Ietekme uz administratīvajām procedūrām un to izmaksām – gan attiecībā uz saimnieciskās darbības veicējiem, gan fiziskajām personām un nevalstiskā sektora organizācijām, gan budžeta finansētām institūcijām | Noteikumu pamatredakcijā ir noteikts, ka domes priekšsēdētājs līgumus paraksta vienīgi uz domes lēmuma pamata, kas būtiski palēnina procesus pašvaldībā. Saistošo noteikumu izdošana samazina līdzšinējo administratīvo slogu. |
| Ietekmi uz pašvaldības funkcijām un cilvēkresursiem | Sakarā ar saistošo noteikumu izpildi nav paredzēts veidot jaunas amata vietas, sasitošos noteikumos paredzētās darbības nodrošina esošie darbinieki. |
| Izpildes nodrošināšana | Saistošo noteikumu izpildi nodrošinās Saulkrastu novada pašvaldības centrālā pārvalde. |
| Prasību un izmaksu samērīgumu pret ieguvumiem, ko sniedz mērķa sasniegšana | Pašvaldības izdevumi, kas saistīti ar biedru naudas maksu, iestājoties biedrībā "Dzimtsarakstu nodaļu darbinieku asociācija" ir samērīgi, ņemot vērā, ka biedrība pārstāvēs un aizstāvēs tās biedru intereses un tiesības, organizēs kopīga viedokļa sagatavošanu un veicinās dzimtsarakstu nodaļu darbību reglamentējošu un interešu skarošu normatīvo aktu tiesību normu pārskatīšanu un grozīšanu, organizēs tikšanās, sanāksmes, seminārus, mācības un citus viedokļu un pieredzes apmaiņas pasākumus. |
| Izstrādes gaitā veiktās konsultācijas ar privātpersonām un institūcijām (tostarp saistošo noteikumu projekta publiskās izvērtēšanas laikā saņemtos sabiedrības viedokļus) | Saistošo noteikumu projekts un tam pievienotais paskaidrojuma raksts 13.03.2024. publicēts pašvaldības oficiālajā tīmekļvietnē www.saulkrasti.lv sabiedrības viedokļa noskaidrošanai, paredzot termiņu viedokļu sniegšanai līdz 27.03.2024. |
Saulkrastu novada domes priekšsēdētājs N. Līcis