
Latvijas Bankas noteikumi: Šajā laidienā 9 Pēdējās nedēļas laikā 0 Visi
Latvijas Bankas noteikumi Nr. 376
Rīgā 2024. gada 16. decembrī
Apdrošināšanas sabiedrību, pārapdrošināšanas sabiedrību un ārvalsts apdrošinātāju filiāļu maksātspējas kapitāla prasības un pašu kapitāla aprēķināšanas noteikumi
Izdoti saskaņā ar Apdrošināšanas
un pārapdrošināšanas likuma
40. panta sesto un septīto daļu,
118. pantu, 119. panta astoto daļu
un 171. panta pirmo un trešo daļu
I. Vispārīgie jautājumi
1. Noteikumi nosaka kārtību, kādā apdrošināšanas sabiedrība un ārvalsts apdrošinātāja filiāle (turpmāk kopā – apdrošinātājs), kā arī pārapdrošināšanas sabiedrība (turpmāk – pārapdrošinātājs):
1.1. aprēķina maksātspējas kapitāla prasību saskaņā ar standarta formulu, izmantojamo pašu kapitālu un izmantojamo pamata pašu kapitālu;
1.2. veic aktīvu un saistību, izņemot tehniskās rezerves, vērtēšanu (turpmāk – aktīvu un saistību vērtēšana) pašu kapitāla, maksātspējas kapitāla prasības un minimālās kapitāla prasības aprēķina vajadzībām;
1.3. sniedz informāciju un dokumentus, kas nepieciešami šajos noteikumos noteikto Latvijas Bankas atļauju saņemšanai.
2. Noteikumos lietoti šādi termini:
2.1. parakstīšanas risks – zaudējumu vai apdrošināšanas saistību vērtības palielināšanās risks, ko izraisījusi neatbilstīga apdrošināšanas prēmiju noteikšana un pieņēmumi tehnisko rezervju aprēķinā;
2.2. prēmijas un rezerves risks – zaudējumu risks vai apdrošināšanas saistību vērtības palielināšanās risks, kas rodas no svārstībām apdrošināšanas gadījumu iestāšanās laikā, biežumā un smaguma pakāpē, kā arī apdrošināšanas atlīdzību prasību izskatīšanas laikā un izmaksu apmērā;
2.3. katastrofas risks – zaudējumu risks vai apdrošināšanas saistību vērtības palielināšanās risks, kas rodas no ievērojamas nenoteiktības cenu noteikšanā un rezervju veidošanas pieņēmumos par ekstremāliem vai ārkārtējiem gadījumiem;
2.4. mirstības risks – zaudējumu risks vai apdrošināšanas saistību vērtības palielināšanās risks, kas rodas no izmaiņām mirstības rādītāju līmenī, tendencē vai nepastāvībā, ja mirstības rādītāju palielināšanās noved pie apdrošināšanas saistību vērtības palielināšanās;
2.5. ilgdzīvošanas risks – zaudējumu risks vai apdrošināšanas saistību vērtības palielināšanās risks, kas rodas no izmaiņām mirstības rādītāju līmenī, tendencē vai nepastāvībā, ja mirstības rādītāju samazināšanās noved pie apdrošināšanas saistību vērtības palielināšanās;
2.6. invaliditātes un saslimstības risks – zaudējumu risks vai apdrošināšanas saistību vērtības palielināšanās risks, kas rodas no izmaiņām invaliditātes, slimības un saslimstības rādītāju līmenī, tendencē vai nepastāvībā;
2.7. izdevumu risks – zaudējumu risks vai apdrošināšanas saistību vērtības palielināšanās risks, kas rodas no izmaiņām to izdevumu līmenī, tendencē vai nepastāvībā, kuri rodas, apkalpojot apdrošināšanas vai pārapdrošināšanas līgumus;
2.8. pārskatīšanas risks – zaudējumu risks vai apdrošināšanas saistību vērtības palielināšanās risks, kas rodas no svārstībām to pārskatīšanas rādītāju līmenī, tendencē vai nepastāvībā, kurus piemēro mūža rentei, saistībā ar tiesiskās vides vai apdrošinātās personas veselības stāvokļa izmaiņām;
2.9. polises apturēšanas risks – zaudējumu risks vai apdrošināšanas saistību vērtības palielināšanās risks, kas rodas no izmaiņām polišu neturpināšanas (tai skaitā polišu neturpināšanas iespēju izmantošanas vai turpināšanas iespēju neizmantošanas) gadījumu apmērā vai no polises apturēšanas rādītāju pastāvīga pieauguma vai samazinājuma;
2.10. tirgus risks – zaudējumu vai finanšu stāvokļa negatīvu izmaiņu risks, kas tieši vai netieši rodas aktīvu, saistību un finanšu instrumentu tirgus cenu līmeņa svārstību un nepastāvības rezultātā;
2.11. procentu likmju risks – aktīvu, pasīvu un finanšu instrumentu vērtību jutīgums pret izmaiņām procentu likmju termiņstruktūrā vai procentu likmju svārstīgumā;
2.12. kapitāla vērtspapīru risks – aktīvu, pasīvu un finanšu instrumentu vērtību jutīgums pret izmaiņām kapitāla vērtspapīru tirgus cenu līmenī vai svārstīgumā;
2.13. īpašuma risks – aktīvu un finanšu instrumentu vērtību jutīgums pret izmaiņām nekustamā īpašuma tirgus cenu līmenī vai svārstīgumā;
2.14. likmju starpības risks – aktīvu, pasīvu un finanšu instrumentu vērtību jutīgums pret izmaiņām ienesīguma likmju starpības līmenī vai svārstīgumā attiecībā pret bezriska procentu likmju termiņstruktūru;
2.15. ārvalstu valūtas risks – aktīvu, pasīvu un finanšu instrumentu vērtību jutīgums pret izmaiņām vai svārstībām valūtas kursa līmenī;
2.16. tirgus riska koncentrācija – apdrošinātāja vai pārapdrošinātāja papildu riski, kas izriet vai nu no diversifikācijas trūkuma aktīvu portfelī, vai no pārmērīgi liela saistību nepildīšanas riska, ko rada atsevišķs vērtspapīru emitents vai saistītu emitentu grupa;
2.17. darījuma partneru saistību nepildīšanas risks – zaudējumu vai negatīvu izmaiņu finanšu stāvoklī risks, kas rodas darījuma partneru un debitoru kredītstāvokļa svārstību rezultātā, kam pakļauts apdrošinātājs vai pārapdrošinātājs;
2.18. nemateriālo aktīvu risks – zaudējumu vai negatīvu izmaiņu finanšu stāvoklī risks, kas rodas nemateriālo aktīvu vērtības svārstību rezultātā;
2.19. operacionālais risks – zaudējumu risks, ko rada prasībām neatbilstošas vai nepilnīgas iekšējo procesu norises, personāla kļūdas vai iekšēji krāpnieciski darījumi, sistēmu darbība vai ārējo apstākļu ietekme;
2.20. riska mazināšanas metodes – visas metodes, kas apdrošinātājam vai pārapdrošinātājam ļauj nodot daļu risku vai visus riskus citai pusei;
2.21. diversifikācijas ietekme – apdrošinātāja, pārapdrošinātāja un grupas riska darījumu vērtības samazināšanās saistībā ar uzņēmējdarbības diversifikāciju atbilstoši iespējai kāda riska negatīvo rezultātu kompensēt ar cita riska labvēlīgāku rezultātu, ja šie riski nav pilnībā savstarpēji saistīti;
2.22. papildu pašu kapitāla instruments – pašu kapitāla instruments, kas, ja tiek pieprasīta tā apmaksa, tiek vienlaikus atspoguļots bilancē aktīvu postenī (piemēram, prasības uz pieprasījumu pret kredītiestādēm) un pasīvu postenī, kas atspoguļo apmaksātāja līdzdalību apdrošinātāja vai pārapdrošinātāja kapitālā (piemēram, akciju kapitāls vai pajas, vai subordinētais kapitāls);
2.23. bruto pašu kapitāla zudums – nedzīvības apdrošināšanas katastrofas riska apakšmoduļu aprēķinā noteikts pamata pašu kapitāla zudums, kas noteikts šādi:
2.23.1. nedzīvības apdrošināšanas katastrofas riska apakšmoduļiem, kas neietver savā aprēķinā citu apakšmoduli, – izmantojot attiecīgā apakšmoduļa aprēķina formulu;
2.23.2. nedzīvības apdrošināšanas katastrofas riska apakšmoduļiem, kas savā aprēķinā ietver citus apakšmoduļus, – izmantojot attiecīgā apakšmoduļa aprēķina formulu un iekļaujot formulā kā izejas datus citu attiecīgo apakšmoduļu aprēķina formulas rezultātus, ņemot vērā riska mazināšanas metožu ietekmi;
2.24. summējošs katastrofas notikums – katastrofas notikums, kura ietekme akumulējas un ietekmē apdrošināšanas līgumu grupu kopumā un kura ietekme uz atsevišķiem apdrošināšanas līgumiem nav nosakāma;
2.25. atsevišķs katastrofas notikums – katastrofas notikums, kas ietekmē atsevišķi identificējamus apdrošināšanas līgumus vai vienu apdrošināšanas līgumu;
2.26. dezagregācija – sadalīšana elementos vai sastāvdaļās atbilstoši kontekstam;
2.27. bruto notikums – katastrofas notikums atbilstošā detalizācijas pakāpē, lai tam piemērotu cedētās pārapdrošināšanas programmu, t. i., bruto pašu kapitāla zuduma notikums pēc dezagregācijas;
2.28. katastrofu apakšmoduļa atzari – jebkura Komisijas 2014. gada 10. oktobra deleģētās regulas (ES) 2015/35, ar ko papildina Eiropas Parlamenta un Padomes direktīvu 2009/138/EK par uzņēmējdarbības uzsākšanu un veikšanu apdrošināšanas un pārapdrošināšanas jomā (Maksātspēja II), (turpmāk – Regula Nr. 2015/35) 119. pantā minētā galvenā nedzīvības apdrošināšanas katastrofas riska apakšmoduļa apakšmoduļi;
2.29. ienākošā atjaunināšanas prēmija – pārapdrošināšanas seguma atjaunināšanas prēmija, kas atbilstoši pārapdrošināšanas līguma noteikumiem var tikt maksāta apdrošinātājam vai pārapdrošinātājam;
2.30. vienlaicīga zaudējuma segums – zaudējumu pārsnieguma (excess of loss) pārapdrošināšanas līgums, kurš nodrošina pārapdrošināšanas segumu, ja viena un tā paša notikuma rezultātā ir radušies zaudējumi attiecībā uz diviem vai vairākiem viena apdrošinātāja apdrošināšanas līgumiem, un kurā pārapdrošināšanas seguma piemērošanas robežsumma parasti ir augstāka par atsevišķa apdrošināšanas līguma apdrošinājuma summu;
2.31. moduļa komponente – nedzīvības apdrošināšanas katastrofas riska apakšmoduļa aprēķina vienība (apakšmoduļa, reģiona vai zonas detalizācijas līmenī), kam var tikt aprēķināta maksātspējas kapitāla prasība;
2.32. kapitāla vērtspapīru īsā pozīcija – īsā pozīcija attiecībā uz kapitāla vērtspapīriem īsās pārdošanas rezultātā (Eiropas Parlamenta un Padomes 2012. gada 14. marta regulas (ES) Nr. 236/2012 par īso pārdošanu un dažiem kredītriska mijmaiņas darījumu aspektiem 2. panta 1. punkta b) apakšpunkta izpratnē);
2.33. nosacītie atliktie nodokļi – summa, kas iekļaujama maksātspējas kapitāla prasības aprēķinā, lai atspoguļotu korekciju atbilstoši atlikto nodokļu zaudējumu segšanas spējai, un kas aprēķināta, summējot atbilstošo nodokļu likmju reizinājumu ar attiecīgajām ar nodokli apliekamo summu izmaiņām, kas rodas kā pagaidu atšķirība starp apliekamajām summām, vērtēšanā piemērojot Apdrošināšanas un pārapdrošināšanas likuma 98. panta prasības, un apliekamajām summām, vērtēšanā ņemot vērā Regulas Nr. 2015/35 207. panta 1. punktā noteiktā tūlītējā pašu kapitāla zuduma ietekmi.
3. Terminu "kredītiestāde" un "finanšu iestāde" lietojums atbilst Eiropas Parlamenta un Padomes 2013. gada 26. jūnija regulas (ES) Nr. 575/2013 par prudenciālajām prasībām attiecībā uz kredītiestādēm, un ar ko groza regulu (ES) Nr. 648/2012, (turpmāk – Regula Nr. 575/2013) sniegtajam šo terminu skaidrojumam.
4. Termina "ieguldījumu brokeru sabiedrība" lietojums atbilst Ieguldījumu brokeru sabiedrību likumā sniegtajam šā termina skaidrojumam.
II. Aktīvu un saistību vērtēšana
5. Apdrošinātājs vai pārapdrošinātājs, veicot aktīvu un saistību vērtēšanu maksātspējas aprēķina vajadzībām, kas ietver maksātspējas kapitāla prasības, minimālās kapitāla prasības un pašu kapitāla aprēķinu, papildus Regulas Nr. 2015/35 I sadaļas II nodaļas prasībām ievēro šajā nodaļā noteiktās prasības.
6. Apdrošinātājs vai pārapdrošinātājs aktīvu un saistību vērtēšanai piemēro būtiskuma principu. Piemērojot būtiskuma principu, ceturkšņa maksātspējas aprēķina datu vērtējumā uz aplēsēm un aplēšu metodēm var paļauties lielākā mērā nekā gada maksātspējas aprēķina datu vērtējumā, ņemot vērā Komisijas 2023. gada 13. septembra regulā (ES) Nr. 2023/1803, ar ko pieņem vairākus starptautiskos grāmatvedības standartus saskaņā ar Eiropas Parlamenta un Padomes regulu (EK) Nr. 1606/2002 (turpmāk – Regula Nr. 2023/1803) noteiktā 34. Starptautiskā grāmatvedības standarta "Starpperioda finanšu pārskati" 23., 24. un 25. punktā minēto.
7. Apdrošinātājs vai pārapdrošinātājs vērtēšanas metodes piemēro konsekventi. Apdrošinātājs vai pārapdrošinātājs izvērtē, vai, ņemot vērā Regulā Nr. 2023/1803 noteiktā 13. Starptautiskā finanšu pārskatu standarta "Patiesās vērtības noteikšana" 65. punktā minēto apstākļu izmaiņas, ir nepieciešams veikt izmaiņas vērtēšanas metodēs vai to piemērošanā, lai vērtējums būtu atbilstošs Apdrošināšanas un pārapdrošināšanas likuma 98. pantam.
8. Ja apdrošinātājs vai pārapdrošinātājs, ievērojot Regulas Nr. 2015/35 10. pantā minēto novērtēšanas hierarhiju, izvēlas piemērot alternatīvas novērtēšanas metodes ieguldījumu īpašuma un pašu darbības nodrošināšanai paredzēto materiālo aktīvu vērtēšanai, tas izvēlas kādu no Regulas Nr. 2015/35 10. panta 7. punktā minētajām metodēm, kura sniedz visatbilstošāko aplēsi par vērtību, kādā aktīvu varētu apmainīt labi informētu, ieinteresētu un savstarpēji nesaistītu pušu darījumā. Piemērojot alternatīvas novērtēšanas metodes saskaņā ar Regulas Nr. 2015/35 10. panta 6. punktu, apdrošinātājs vai pārapdrošinātājs izvērtē informāciju no dažādiem avotiem saskaņā ar Regulā Nr. 2023/1803 noteikto 40. Starptautisko grāmatvedības standartu "Ieguldījumu īpašums".
9. Atsevišķos gadījumos šo noteikumu 8. punktā minēto alternatīvo novērtēšanas metožu izmantošanas rezultātā var iegūt atšķirīgus īpašuma vērtības novērtējumus. Apdrošinātājs vai pārapdrošinātājs izvērtē šādu atšķirību iemeslus un nosaka visticamāko īpašuma vērtību novērtējuma aplēšu diapazonā.
10. Apdrošinātājs vai pārapdrošinātājs, nosakot to materiālo aktīvu vērtību, kuri paredzēti pašu darbības nodrošināšanai, ņem vērā savu spēju izmantot materiālo aktīvu tā visplašākajā un vislabākajā izmantošanas veidā vai pārdodot to citam finanšu tirgus dalībniekam, kas izmantotu materiālo aktīvu tā visplašākajā un vislabākajā izmantošanas veidā, saskaņā ar Regulā Nr. 2023/1803 noteiktā 13. Starptautisko finanšu pārskatu standartā "Patiesās vērtības noteikšana" minēto.
11. Ja ieguldījumu īpašuma un apdrošinātāja vai pārapdrošinātāja pašu darbības nodrošināšanai paredzēto materiālo aktīvu vērtības novērtējums pārskata datumā pamatots ar neatkarīga nekustamā īpašuma vērtētāja sagatavotu novērtējumu vai citu informāciju, kas iegūta pirms pārskata datuma, apdrošinātājs vai pārapdrošinātājs dokumentē un uzglabā pierādījumus, ka ir veiktas visas nepieciešamās korekcijas, lai ņemtu vērā vērtības izmaiņas, kādas ir notikušas laika periodā starp vērtējuma sagatavošanas datumu vai citas informācijas iegūšanas datumu un pārskata sagatavošanas datumu, vai pamato, ka korekcijas nav nepieciešamas, piemēram, ja vērtējuma vai citas informācijas iegūšanas datuma atšķirība no pārskata sagatavošanas datuma ir neliela.
12. Finanšu saistību vērtēšanai piemēro Regulas Nr. 2015/35 14. panta 1. punktā minētajos starptautiskajos grāmatvedības standartos noteikto, t. i., izmanto metodes, kuru rezultātā iegūst vērtību, kādā saistības varētu nodot vai nokārtot labi informētu, ieinteresētu un savstarpēji nesaistītu pušu darījumā, un neveic korekcijas par izmaiņām apdrošinātāja vai pārapdrošinātāja pašu kredītstāvoklī (own credit standing) pēc finanšu saistību sākotnējās atzīšanas. Apdrošinātājs vai pārapdrošinātājs nosaka finanšu saistību patieso vērtību saskaņā ar Regulas Nr. 2015/35 9. panta 1. punktu un pēc sākotnējās atzīšanas izslēdz turpmākās vērtības korekcijas, kas attiecas uz izmaiņām apdrošinātāja vai pārapdrošinātāja pašu kredītstāvoklī. Nosakot patiesās vērtības izmaiņu apmēru, kas attiecināms uz pašu kredītrisku, izmanto vienu no Regulā Nr. 2023/1803 noteiktā 7. Starptautiskā finanšu pārskatu standarta "Finanšu instrumenti: Informācijas atklāšana" 10. punktā minētajām metodēm.
13. Ja apdrošinātājs vai pārapdrošinātājs vērtē līdzdalību saistīto sabiedrību pamatkapitālā, piemērojot pašu kapitāla metodi saskaņā ar Regulas Nr. 2015/35 9. panta 1. punktu un 13. panta 5. punktu, bet saistītā sabiedrība grāmatvedības kārtošanai piemēro atšķirīgus grāmatvedības pamatprincipus (t. i., nepiemēro Regulu Nr. 2023/1803), tad maksātspējas aprēķina vajadzībām apdrošinātājs vai pārapdrošinātājs veic korekcijas, lai atzītu šādas saistītās sabiedrības aktīvus un saistības saskaņā ar Regulu Nr. 2023/1803.
14. Ja, piemērojot Regulas Nr. 2015/35 13. panta 5. punktu, apdrošinātājs vai pārapdrošinātājs neveic saistīto sabiedrību aktīvu un saistību vērtības starpības aprēķinu saskaņā ar Regulas Nr. 2015/35 13. panta 4. punktu, tas dokumentē un uzglabā pamatojumu, kāpēc tas nav veikts.
15. Ja apdrošinātājs vai pārapdrošinātājs vērtē līdzdalību saistīto sabiedrību pamatkapitālā, izmantojot alternatīvas vērtēšanas metodes saskaņā ar Regulas Nr. 2015/35 13. panta 1. punkta c) apakšpunktu, tas dokumentē un uzglabā pamatojumu, kāpēc nav iespējams pārvērtēt saistītās sabiedrības aktīvus un saistības, izmantojot standarta vērtēšanas metodi vai pielāgotu pašu kapitāla metodi.
16. Slēdzot darījumu, kas apdrošinātājam vai pārapdrošinātājam rada papildu pašu kapitāla instrumentu, tas izvērtē, vai atzīt attiecīgās iespējamās saistības kā saistības saskaņā ar Regulas Nr. 2015/35 11. pantu. Iespējamo saistību apmēra noteikšanā ņem vērā visas apdrošinātājam vai pārapdrošinātājam pieejamās prognozes par iespējamām naudas plūsmām un risku, ka faktiskās izejošās naudas plūsmas var būt lielākas un atšķirties no prognozētajām. Apdrošinātājs vai pārapdrošinātājs dokumentē un uzglabā pamatojumu, ja tas nav atzinis iespējamās saistības apstākļos, kad ir noslēgta vienošanās ar citu sabiedrību, tai skaitā ar citu grupas sabiedrību, un par šo vienošanos apdrošinātājs vai pārapdrošinātājs ir saņēmis Latvijas Bankas atļauju iekļaut to pašu kapitāla aprēķinā kā papildu pašu kapitāla instrumentu.
17. Atliktā nodokļa atzīšanu un vērtēšanu apdrošinātājs vai pārapdrošinātājs veic saskaņā ar Regulas Nr. 2015/35 15. pantu, ņemot vērā šādas prasības:
17.1. atliktā nodokļa aktīvu un atliktā nodokļa saistību diskontēšana netiek pieļauta maksātspējas aprēķina vajadzībām;
17.2. atliktā nodokļa aktīvus un atliktā nodokļa saistības savstarpēji ieskaita vienīgi tad, ja apdrošinātājam vai pārapdrošinātājam ir juridiski pamatotas tiesības veikt pārskata perioda nodokļa aktīvu ieskaitu pret pārskata perioda nodokļa saistībām, kā arī ja atliktā nodokļa aktīvi un atliktā nodokļa saistības attiecas uz apdrošinātāja vai pārapdrošinātāja ienākuma nodokļa summu, kuras iekasēšanu administrē viena un tā pati nodokļu iestāde;
17.3. ja apdrošinātājam vai pārapdrošinātājam ar nodokli apliekamās pagaidu starpības ir nepietiekamas, tad atliktā nodokļa aktīvu atzīst, ņemot vērā Regulā Nr. 2023/1803 noteiktā 12. Starptautiskā grāmatvedības standarta "Ienākuma nodokļi" 29. punkta a) apakšpunktā minētos nosacījumus;
17.4. izstrādājot ar nodokli apliekamās peļņas prognozes un vērtējot iespējamību, ka nākotnē radīsies pietiekama ar nodokli apliekamā peļņa, apdrošinātājs vai pārapdrošinātājs:
17.4.1. ņem vērā, ka pat stabilu ienākumu vēsture nenodrošina pietiekami objektīvu pierādījumu par nākotnes peļņas gūšanu;
17.4.2. ņem vērā, ka nenoteiktības pakāpe attiecībā uz nākotnē gaidāmo ar nodokli apliekamo peļņu atkarīga no gaidāmā apdrošināšanas darbības apjoma pieauguma, kad prognožu periods palielinās, un šī prognozētā peļņa ir gaidāma periodos, kas pārsniedz parasto apdrošinātāja vai pārapdrošinātāja darbības plānošanas ciklu;
17.4.3. izvērtē iespēju, ka izmaiņas normatīvajos aktos nodokļu jomā var aizkavēt vai ierobežot neizmantoto nodokļa zaudējumu un neizmantoto nodokļa kredītu atgūšanu;
17.4.4. izvairās no dubultās uzskaites, t.i., ar nodokli apliekamo peļņu, kas rodas ar nodokli apliekamās pagaidu starpības apvērses rezultātā, izslēdz no gaidāmās ar nodokli apliekamās nākotnes peļņas, ja tā izmantota, lai pamatotu atliktā nodokļa aktīva atzīšanu;
17.4.5. nodrošina, ka, izstrādājot ar nodokli apliekamās peļņas prognozes, tās ir gan ticamas, gan saskaņotas ar pieņēmumiem, kas iekļauti citās prognozēs. Prognožu pamatā esošie pieņēmumi īpaši tiek saskaņoti ar maksātspējas aprēķina vajadzībām sagatavotajos pārskatos atzīto tehnisko rezervju un aktīvu posteņu vērtējuma pamatā esošajiem pieņēmumiem.
18. Par atliktā nodokļa vērtēšanu apdrošinātājs vai pārapdrošinātājs dokumentē un uzglabā pierādījumus, kas satur vismaz šādu informāciju:
18.1. pagaidu starpību avotus, kas var izraisīt atliktā nodokļa atzīšanu;
18.2. atliktā nodokļa atzīšanas un vērtēšanas principus;
18.3. atzīto atliktā nodokļa aktīvu vai atliktā nodokļa saistību summu aprēķinu un tā pamatā esošos pieņēmumus par katru pagaidu starpības veidu, t. i., ar nodokli apliekamo pagaidu starpību un atskaitāmo pagaidu starpību, un par katru neizmantotā nodokļa zaudējuma un neizmantotā nodokļa kredīta veidu;
18.4. aprakstu par atliktā nodokļa aktīvu atzīšanu, kas ietver vismaz:
18.4.1. informāciju, vai apdrošinātājam vai pārapdrošinātājam pastāv ar nodokli apliekamas pagaidu starpības, kuras attiecas uz ienākuma nodokli, kura iekasēšanu administrē viena un tā pati nodokļu iestāde, un kuru apvērse gaidāma tajā pašā pārskata periodā, kad gaidāma atskaitāmās pagaidu starpības apvērse, vai kuras radīs ar nodokli apliekamas summas, pret ko var izmantot neizmantotos nodokļa zaudējumus vai neizmantotos nodokļa kredītus, pirms ir beidzies to termiņš;
18.4.2. ja apdrošinātājam vai pārapdrošinātājam pastāv nepietiekamas ar nodokli apliekamas pagaidu starpības, kuras attiecas uz ienākuma nodokli, kura iekasēšanu administrē viena un tā pati nodokļu iestāde, pierādījumus pamatojumam, ka apdrošinātājam vai pārapdrošinātājam būs pietiekama ar nodokli apliekama peļņa tajā pašā pārskata periodā, kurā apvērstas atskaitāmās pagaidu starpības, vai pārskata periodos, kuros nodokļa zaudējumus, kas izriet no atliktā nodokļa aktīva, var pārnest uz iepriekšējiem vai nākamajiem pārskata periodiem, vai pastāv iespēja, ka apdrošinātājam vai pārapdrošinātājam radīsies ar nodokli apliekama peļņa, pirms būs beidzies neizmantoto nodokļa zaudējumu vai neizmantoto nodokļa kredītu termiņš;
18.5. atskaitāmo pagaidu starpību, neizmantoto nodokļa zaudējumu un neizmantoto nodokļa kredītu, kuriem ir vai nav atzīti atliktā nodokļa aktīvi, apmēru un to termiņa beigu datumus.
19. Ja līdzdalība saistītajās sabiedrībās netiek iekļauta grupas uzraudzībā saskaņā ar Apdrošināšanas un pārapdrošināšanas likuma 199. panta pirmo daļu, apdrošinātājs vai pārapdrošinātājs, atzīstot atlikto nodokli, piemēro šādus principus:
19.1. ja līdzdalība saistītajās sabiedrībās netiek iekļauta grupas uzraudzībā saskaņā ar Apdrošināšanas un pārapdrošināšanas likuma 199. panta pirmās daļas 1. punktu, atliktais nodoklis, kas saistīts ar šo neiekļauto sabiedrību, nav jāatzīst ne individuālā, ne grupas līmenī;
19.2. ja līdzdalība saistītajās sabiedrībās netiek iekļauta grupas uzraudzībā saskaņā ar Apdrošināšanas un pārapdrošināšanas likuma 199. panta pirmās daļas 2. vai 3. punktu, atliktais nodoklis, kas saistīts ar šo neiekļauto sabiedrību, nav jāatzīst grupas līmenī.
III. Dalība un saistītās sabiedrības
20. Lai noteiktu apdrošinātāja vai pārapdrošinātāja dalību finanšu iestādēs un kredītiestādēs pašu kapitāla aprēķina vajadzībām atbilstoši šo noteikumu 119. punktam un Regulas Nr. 2015/3568. pantam, kā arī saistītās sabiedrības maksātspējas kapitāla prasības aprēķina vajadzībām atbilstoši Regulas Nr. 2015/35 168. un 171. pantam, apdrošinātājs vai pārapdrošinātājs identificē dalību vai saistīto sabiedrību, pamatojoties uz savu individuālas saistītās sabiedrības vērtējumu, neņemot vērā iespējamo kopējās līdzdalības vērtējumu grupas līmenī. Dalību finanšu iestādēs un kredītiestādēs iekļauj vai nu pašu kapitāla aprēķinā, vai maksātspējas kapitāla prasības aprēķinā atbilstoši šo noteikumu 1. pielikumā noteiktajai lēmuma pieņemšanas shēmai.
21. Lai identificētu saistīto sabiedrību, pamatojoties uz tiešā vai kontroles veidā iegūtām balsstiesībām vai līdzdalību, dalības sabiedrība nosaka:
21.1. savā turējumā esošās balsstiesības procentuāli no kopējām citas komercsabiedrības balsstiesībām;
21.2. savā turējumā esošās citas komercsabiedrības visu veidu akcijas vai daļas procentuāli no kopējā citas sabiedrības emitētā pamatkapitāla neatkarīgi no balsstiesīgo akciju skaita.
22. Ieguldījumu citā komercsabiedrībā uzskata par dalību, ja šo noteikumu 21.1. vai 21.2. apakšpunktā noteiktais procentuālais apmērs ir 20 procentu vai vairāk. Ja apdrošinātājam vai pārapdrošinātājam ir dalība apdrošināšanas vai pārapdrošināšanas komersantā, šo noteikumu 21.1. apakšpunktā minētās balsstiesības attiecas uz apmaksāto parasto akciju kapitālu, kā noteikts Regulas Nr. 2015/35 69. panta a) punkta i) apakšpunktā, un šo noteikumu 21.2. apakšpunktā minētās akcijas attiecas uz apmaksāto parasto akciju kapitālu, kā arī apmaksātajām priekšrocību akcijām, kā noteikts Regulas Nr. 2015/35 69. panta a) punkta v) apakšpunktā.
23. Apdrošinātājs vai pārapdrošinātājs novērtē savas līdzdalības procentuālo apmēru atbilstoši šo noteikumu 20., 21.un 22. punktam ik reizi, kad tiek aprēķināta maksātspējas kapitāla prasība atbilstoši Latvijas Republikas un tieši piemērojamo Eiropas Savienības tiesību aktu prasībām.
24. Identificējot saistīto sabiedrību, pamatojoties uz to, ka apdrošinātājam vai pārapdrošinātājam ir izšķiroša vai būtiska ietekme citā komercsabiedrībā, novērtē šādus apstākļus:
24.1. apdrošinātāja vai pārapdrošinātāja esošā līdzdalība citā komercsabiedrībā un iespējamā līdzdalības palielināšanās saistībā ar turējumā esošiem iespēju līgumiem vai citiem instrumentiem;
24.2. apdrošinātāja vai pārapdrošinātāja biedra pajas savstarpējās apdrošināšanas kooperatīvajā sabiedrībā un iespējamā biedra paju apmēra palielināšanās;
24.3. apdrošinātāja vai pārapdrošinātāja pārstāvniecība citas komercsabiedrības valdē vai citā pārvaldes institūcijā;
24.4. apdrošinātāja vai pārapdrošinātāja iesaistīšanās sabiedrības politikas veidošanas procesos, tostarp lēmumu pieņemšanā par dividendēm vai citu peļņas sadali;
24.5. būtiski darījumi starp apdrošinātāju vai pārapdrošinātāju un citu komercsabiedrību;
24.6. apdrošinātāja vai pārapdrošinātāja un citas komercsabiedrības savstarpēja apmaiņa ar jebkuras pārvaldes institūcijas locekļiem;
24.7. komercsabiedrības nodrošināšana ar būtisku tehnisku informāciju;
24.8. vienota apdrošinātāja vai pārapdrošinātāja un citas komercsabiedrības vadība.
IV. Caurskatīšanas pieeja
25. Papildus Regulas Nr. 2015/35 84. pantā noteiktajām prasībām attiecībā uz caurskatīšanas pieejas piemērošanu maksātspējas kapitāla prasības aprēķinā apdrošinātājs vai pārapdrošinātājs ievēro šādas prasības:
25.1. caurskatīšanas pieeju piemēro arī ieguldījumiem naudas tirgus fondos;
25.2. nepieciešamības gadījumā, tai skaitā, kad ieguldījumu fonds ir veicis ieguldījumus citā ieguldījumu fondā, apdrošinātājs vai pārapdrošinātājs veic vairākkārtēju caurskatīšanu, līdz tiek aptverti visi būtiskie riski.
26. Ieguldījumiem, kas saistīti ar nekustamo īpašumu, apdrošinātājs vai pārapdrošinātājs piemēro šādus nosacījumus:
26.1. īpašuma riska apakšmoduļa prasības attiecas uz šādiem ieguldījumiem:
26.1.1. zemi, ēkām un īpašumtiesībām uz nekustamo īpašumu;
26.1.2. ieguldījumiem īpašumā pašu vajadzībām;
26.2. ieguldījumiem tādas komercsabiedrības kapitāla vērtspapīros, kuras darbība ietver tikai nekustamā īpašuma pārvaldīšanu vai administrēšanu, nekustamā īpašuma projektu attīstīšanu vai līdzīgu darbību, tiek piemērotas kapitāla vērtspapīru riska apakšmoduļa prasības;
26.3. ieguldījumiem nekustamajā īpašumā, kas veikti, izmantojot kopējo ieguldījumu fondus, piemēro caurskatīšanas pieeju.
27. Ja attiecībā uz kopējo ieguldījumu uzņēmumiem vai ieguldījumiem, kas sagrupēti kā fondi, caurskatīšanas pieejas piemērošana nav iespējama un apdrošinātājs vai pārapdrošinātājs maksātspējas kapitāla prasības aprēķinā pamatojas uz esošo plānoto aktīvu sadali noteiktās datu grupās atbilstoši Regulas Nr. 2015/35 84. panta 3. un 3.a punkta prasībām, tiek ievēroti šādi nosacījumi:
27.1. ja šīs datu grupas likmju starpības riska un procentu likmju riska noteikšanas vajadzībām grupē, pamatojoties uz ilguma (duration) intervāliem vai kredītkvalitātes pakāpi, apdrošinātājs vai pārapdrošinātājs spēj pamatot, ka, nosakot ilgumu vai kredītkvalitātes pakāpi grupām, ir piemērota piesardzīga pieeja;
27.2. ja, piemērojot grupēšanu, apdrošinātājs vai pārapdrošinātājs tirgus riska koncentrācijas apakšmoduļa aprēķināšanas vajadzībām nevar pierādīt, ka attiecīgās aktīvu grupas neietver viena un tā paša nosaukuma riska darījumus, tad visus grupētos aktīvus uzskata par viena nosaukuma riska darījumu;
27.3. šo noteikumu 27.2. apakšpunkta prasības nepiemēro, ja ieguldījumu fondu pārvalda, ievērojot viena nosaukuma riska darījumu vērtībai noteiktus ierobežojumus;
27.4. lai noteiktu tirgus riska koncentrācijas kapitāla prasības aprēķina bāzi, noteiktas datu grupas ietvaros apkopo visus attiecīgos aktīvus no visiem kopējo ieguldījumu fondiem, kuros tie ir izvietoti, un tiem pievieno pārējos apdrošinātāja vai pārapdrošinātāja aktīvus, kam ir identificējami viena nosaukuma riska darījumi un kas atbilst attiecīgās datu grupas pazīmēm.
28. Aprēķinot maksātspējas kapitāla prasību attiecībā uz netiešiem katastrofas riska darījumiem, tai skaitā ieguldījumiem katastrofu obligācijās, kuros pamatsummas vai procentu maksājuma apmērs ir atkarīgs no noteikta katastrofas notikuma iestāšanās, tiek ņemts vērā gan riska darījumā ietvertais kredītrisks, gan katastrofas risks. Katastrofas risks tiek ietverts attiecīgajā katastrofas riska apakšmodulī līdzīgi kā apdrošinātāja vai pārapdrošinātāja tiešā turējumā esošs katastrofas riska darījums.
29. Ja apdrošinātājs vai pārapdrošinātājs emitē katastrofu obligācijas, kas neatbilst Regulas Nr. 2015/35 208., 209., 210., 211., 212., 213., 214. un 215. pantā noteiktajām prasībām riska mazināšanas metodēm, šīs obligācijas nevar tikt uzskatītas par riska mazināšanas metodi maksātspējas kapitāla prasības aprēķina vajadzībām.
30. Ja apdrošinātājs vai pārapdrošinātājs ir iegādājies ilgdzīvošanas obligācijas, kurās kupona maksājuma apmērs ir proporcionāls izdzīvojušo personu skaitam noteiktā vecuma grupā (jo vairāk izdzīvojušo, jo augstāks kupona apmērs), bet kuras neatbilst Regulas Nr. 2015/35 208., 209., 210., 211., 212., 213., 214. un 215. pantā noteiktajām prasībām riska mazināšanas metodēm, tas aprēķina mirstības riska kapitāla prasību un likmju starpības riska kapitāla prasību, ievērojot šādus nosacījumus:
30.1. standarta formulas mirstības riska apakšmoduļa kapitāla prasību aprēķina, pamatojoties uz terminēto dzīvības apdrošināšanas līgumu teorētisko portfeli, kas atbilst šādiem nosacījumiem:
30.1.1. līgumos paredzēta noteiktas summas izmaksa nāves gadījumā;
30.1.2. portfelis aptver tādu apdrošināto personu grupu, kas ir līdzīga ilgdzīvošanas indeksa pamatā esošajai atsauces iedzīvotāju grupai;
30.1.3. katra apdrošināšanas līguma termiņš ir līdzīgs kupona izmaksas termiņam;
30.1.4. teorētiskais portfelis tiek veidots tā, lai kopējie izmaksājamie labumi būtu līdzvērtīgi kopējai kuponu summai;
30.2. standarta formulas likmju starpības riska apakšmoduļa kapitāla prasību aprēķina, pamatojoties uz tādām obligācijām vai aizdevumiem, kuru tirgus vērtība, ilgums un kredītkvalitātes pakāpe ir līdzīga attiecīgajam ilgdzīvošanas instrumentam.
31. Ja apdrošinātājs vai pārapdrošinātājs emitē ilgdzīvošanas obligācijas, tas aprēķina ilgdzīvošanas riska apakšmoduļa kapitāla prasību, pamatojoties uz teorētisku uzkrājošās dzīvības apdrošināšanas līgumu portfeli, kurā noteiktas summas izmaksu veic, sasniedzot noteiktu vecumu, un kura naudas plūsma kopumā ir līdzīga emitēto ilgdzīvošanas obligāciju naudas plūsmai.
V. Bāzes risks
32. Ja apdrošinātājs vai pārapdrošinātājs ir pakļauts bāzes riskam, ko rada parakstīšanas riska valūtas un riska mazināšanas metodes valūtas nesakritība, šo risku ņem vērā maksātspējas kapitāla prasības aprēķina attiecīgajā parakstīšanas riska modulī atbilstoši Regulas Nr. 2015/35 prasībām.
33. Riska mazināšanas metodes nerada būtisku bāzes risku kā minēts Regulas Nr. 2015/35 210. pantā, ja ir ievēroti šādi nosacījumi:
33.1. riska darījumi, kurus sedz riska mazināšanas metode, ir būtībā līdzīgi apdrošinātāja vai pārapdrošinātāja riska darījumiem;
33.2. riska darījuma vērtības izmaiņas, ko sedz riska mazināšanas metode, ir līdzvērtīgas apdrošinātāja vai pārapdrošinātāja riska darījumu izmaiņām visaptverošu stresa scenāriju, tai skaitā tādu scenāriju piemērošanas rezultātā, kuri atbilst 99.5 procentu ticamības līmenim viena gada laikā.
34. Lai finanšu riska mazināšanas metodes varētu tikt ņemtas vērā maksātspējas kapitāla prasības aprēķinā atbilstoši Regulas Nr. 2015/35 212. pantā noteiktajam, apdrošinātājs vai pārapdrošinātājs novērtē šādus faktorus:
34.1. bāzes riska būtiskumu attiecībā uz riska mazināšanas metodes segto riska darījumu un apdrošinātāja vai pārapdrošinātāja riska darījumiem, neņemot vērā citus bilances posteņus, ja vien nav konstatēta pastāvīga un konsekventa saikne starp citiem bilances posteņiem un apdrošinātāja vai pārapdrošinātāja riska darījumiem;
34.2. šo noteikumu 33. punktā noteikto riska darījumu būtības līdzību, ņemot vērā attiecīgo instrumentu vai vienošanās noteikumus un nosacījumus un prasības, kas regulē finanšu tirgus, kuros tiek kotētas šo instrumentu cenas, vai kas nodrošina datus to vērtēšanai;
34.3. šo noteikumu 33. punktā noteikto riska darījumu vērtības izmaiņas, piemērojot visaptverošus riska scenārijus, tai skaitā maksātspējas kapitāla prasības standarta formulas moduļos un apakšmoduļos ietvertos scenārijus, ņemot vērā:
34.3.1. simetrijas pakāpi starp abiem riska darījumiem;
34.3.2. jebkādas nelineāras savstarpējas atkarības, piemērojot scenārijus;
34.3.3. jebkādu būtisku asimetriju rezultātos, piemērojot riska apakšmoduļos ietvertos augšupējos un lejupējos stresa scenārijus;
34.3.4. katra attiecīgā riska darījuma diversifikācijas līmeņus;
34.3.5. riskus, kas nav aptverti maksātspējas kapitāla prasības standarta formulā;
34.3.6. izmaksu sadalījumu, kas raksturīgs piemērotajai riska mazināšanas metodei.
35. Ja šo noteikumu 34. punktā minētais novērtējums nesniedz pārliecinošu apstiprinājumu, ka riska darījuma vērtības izmaiņas, ko sedz riska mazināšanas metode, ir līdzvērtīgas apdrošinātāja vai pārapdrošinātāja riska darījumu izmaiņām, finanšu riska mazināšanas metodes piemērošana rada būtisku bāzes risku.
36. Ja atbilstoši finanšu riska mazināšanas metodes noteikumiem un nosacījumiem maksimālajai aizsardzībai pret zaudējumiem tiek noteikta robežvērtība, balstoties uz proporciju no sākotnējās riska darījuma vērtības, apdrošinātājs vai pārapdrdošinātājs novērtē būtiska bāzes riska pastāvēšanu tikai attiecībā uz proporcionālo riska darījumu vērtību, ko sedz attiecīgā riska mazināšanas metode.
37. Lai apdrošināšanas riska mazināšanas metodes varētu tikt ņemtas vērā maksātspējas kapitāla prasības aprēķinā atbilstoši Regulas Nr. 2015/35 211. pantā noteiktajam, apdrošinātājs vai pārapdrošinātājs novērtē, vai, piemērojot visaptverošu riska scenāriju kopumu, pārapdrošināšanas līgumi vai līgumi ar īpašam nolūkam dibinātām sabiedrībām uzrāda rezultātus, kas atšķiras no noslēgto apdrošināšanas līgumu uzrādītajiem rezultātiem saistībā ar atšķirībām minēto līgumu noteikumos un nosacījumos.
38. Ja riska darījums, ko sedz apdrošināšanas riska mazināšanas metode, ir denominēts citā valūtā nekā apdrošinātāja vai pārapdrošinātāja riska darījums, bāzes risks, ko rada valūtu neatbilstība, tiek uzskatīts par būtisku, ja vien attiecīgās valūtas nav piesaistītas ar pietiekami šauru svārstību amplitūdu vai pārapdrošināšanas līgumā nav noteikts fiksēts valūtas kurss.
39. Ja atbilstoši šo noteikumu 38. punktam valūtu neatbilstība ir radījusi būtisku bāzes risku, apdrošināšanas riska mazināšanas metode netiek ņemta vērā maksātspējas kapitāla prasības aprēķinā, ja vien nav piemērotas Regulas Nr. 2015/35 86. pantā noteiktās prasības attiecībā uz būtiska bāzes riska iekļaušanu maksātspējas kapitāla aprēķinā.
VI. Maksātspējas kapitāla prasības struktūra un uzbūve
40. Maksātspējas kapitāla prasību saskaņā ar standarta formulu aprēķina šādi:
MKP = Pamata MKP + MKPoperac + KOREKCTR;ATLNOD,
kur:
MKP – maksātspējas kapitāla prasība;
Pamata MKP – pamata maksātspējas kapitāla prasība, ko nosaka saskaņā ar šo noteikumu 41. un 47. punktu;
MKPoperac – kapitāla prasība operacionālajam riskam, ko nosaka saskaņā ar šo noteikumu XIII nodaļu;
KOREKCTR;ATLNOD – korekcija atbilstoši tehnisko rezervju un atlikto nodokļu zaudējumu segšanas spējai, ko nosaka saskaņā ar šo noteikumu XIV nodaļu.
41. Pamata maksātspējas kapitāla prasības aprēķins ietver atsevišķus riska moduļus, kas apkopoti, ņemot vērā korelācijas koeficientus, saskaņā ar šo noteikumu 47. punktu. To veido šādi riska moduļi:
41.1. nedzīvības apdrošināšanas parakstīšanas risks;
41.2. dzīvības apdrošināšanas parakstīšanas risks;
41.3. veselības apdrošināšanas parakstīšanas risks;
41.4. tirgus risks;
41.5. darījuma partneru saistību nepildīšanas risks;
41.6. nemateriālo aktīvu risks.
42. Apdrošināšanas vai pārapdrošināšanas darījumus attiecina uz to šo noteikumu 41.1., 41.2. un 41.3. apakšpunktā minēto parakstīšanas riska moduli, kas vislabāk atspoguļo darījumu pamatā esošo risku tehniskās īpašības.
43. Nosakot maksātspējas kapitāla prasību atbilstoši Apdrošināšanas un pārapdrošināšanas likuma 119. pantā noteiktajiem principiem, šo noteikumu 41. punktā minēto risku apkopošanai izmanto šo noteikumu 47. punktā norādītos korelācijas koeficientus.
44. Katru no šo noteikumu 41. punktā minētajiem riska moduļiem kalibrē, izmantojot riskam pakļautās vērtības (VaR) mēru ar 99.5 procentu ticamības līmeni viena gada laikā. Riska moduļu uzbūvē ņem vērā diversifikācijas ietekmi atbilstoši Regulas Nr. 2015/35 prasībām.
45. Apdrošinātājs vai pārapdrošinātājs piemēro šīs nodaļas prasības attiecībā uz riska moduļu uzbūvi un specifikācijām, gan aprēķinot pamata maksātspējas kapitāla prasību, gan veicot jebkuru vienkāršotu aprēķinu atbilstoši šo noteikumu 55. punktam.
46. Attiecībā uz katastrofas risku dzīvības, nedzīvības un veselības apdrošināšanas parakstīšanas riska moduļu aprēķinā ņem vērā ģeogrāfisko specifiku atbilstoši Regulas Nr. 2015/35 prasībām.
VII. Pamata maksātspējas kapitāla prasības aprēķins
47. Pamata maksātspējas kapitāla prasību aprēķina šādi:
kur:
47.1. ar MKPi apzīmē riska moduli "i" un ar MKPj apzīmē riska moduli "j" un kur "i, j" nozīmē, ka dažādu rādītāju summai jāaptver visas iespējamās "i" un "j" kombinācijas. Aprēķinā MKPi un MKPj aizstāj ar šādiem moduļiem:
47.1.1. ar MKPnedzīvības apzīmē nedzīvības apdrošināšanas parakstīšanas riska moduli;
47.1.2. ar MKPdzīvības apzīmē dzīvības apdrošināšanas parakstīšanas riska moduli;
47.1.3. ar MKPveselības apzīmē veselības apdrošināšanas parakstīšanas riska moduli;
47.1.4. ar MKPtirgus apzīmē tirgus riska moduli;
47.1.5. ar MKPsaistību neizpildes apzīmē darījuma partneru saistību neizpildes riska moduli;
47.2. ar koeficientu Corri,j apzīmē "i" rindā un "j" ailē norādīto korelācijas koeficientu šajā korelācijas matricā:
|
j
i |
Tirgus |
Saistību neizpildes |
Dzīvības |
Veselības |
Nedzīvības |
| Tirgus |
1 |
0.25 |
0.25 |
0.25 |
0.25 |
| Saistību neizpildes |
0.25 |
1 |
0.25 |
0.25 |
0.5 |
| Dzīvības |
0.25 |
0.25 |
1 |
0.25 |
0 |
| Veselības |
0.25 |
0.25 |
0.25 |
1 |
0 |
| Nedzīvības |
0.25 |
0.5 |
0 |
0 |
1 |
47.3. ar MKPnemater akt apzīmē nemateriālo aktīvu risku.
48. Nedzīvības apdrošināšanas parakstīšanas riska modulis atspoguļo risku, kas izriet no nedzīvības apdrošināšanas saistībām attiecībā uz segtajiem riskiem un apdrošinātāja darbībā izmantotajām riska parakstīšanas metodēm. Šajā modulī ņem vērā apdrošinātāja vai pārapdrošinātāja darbības rezultātu nenoteiktību saistībā ar esošajām un jaunām apdrošināšanas un pārapdrošināšanas saistībām, ko plānots uzņemties turpmāko 12 mēnešu laikā. Kapitāla prasību nedzīvības apdrošināšanas parakstīšanas riskam aprēķina atbilstoši Regulas Nr. 2015/35 prasībām kā kapitāla prasību kombināciju nedzīvības apdrošināšanas prēmijas un rezerves riska, nedzīvības apdrošināšanas katastrofas riska un polises apturēšanas riska apakšmoduļiem. Nedzīvības apdrošināšanas katastrofas riska aprēķinā ievēro šo noteikumu VIII nodaļā noteiktās papildu prasības.
49. Dzīvības apdrošināšanas parakstīšanas riska modulis atspoguļo risku, kas izriet no dzīvības apdrošināšanas saistībām attiecībā uz segtajiem riskiem un apdrošinātāja darbībā izmantotajām riska parakstīšanas metodēm. Kapitāla prasību dzīvības apdrošināšanas parakstīšanas riskam aprēķina atbilstoši Regulas Nr. 2015/35 prasībām, kā arī šo noteikumu IX nodaļā noteiktajām papildu prasībām kā kapitāla prasību kombināciju mirstības riska, ilgdzīvošanas riska, invaliditātes un saslimstības riska, dzīvības apdrošināšanas izdevumu riska, pārskatīšanas riska, polises apturēšanas riska un dzīvības apdrošināšanas katastrofas riska apakšmoduļiem.
50. Veselības apdrošināšanas parakstīšanas riska modulis atspoguļo risku, kas izriet no veselības apdrošināšanas līgumu saistību parakstīšanas, izvērtējot gan segtos riskus, gan riska parakstīšanas metodes, ko izmanto apdrošinātāja darbībā, neatkarīgi no tā, vai parakstīšanā piemēro vai nepiemēro dzīvības apdrošināšanas tehniskos principus. Kapitāla prasību veselības apdrošināšanas parakstīšanas riskam aprēķina atbilstoši Regulas Nr. 2015/35 prasībām kā kapitāla prasību kombināciju šādiem apakšmoduļiem:
50.1. veselības apdrošināšanas, kam nav piemēroti dzīvības apdrošināšanas tehniskie principi, parakstīšanas riska apakšmodulim;
50.2. veselības apdrošināšanas, kam piemēroti dzīvības apdrošināšanas tehniskie principi, parakstīšanas riska apakšmodulim;
50.3. veselības apdrošināšanas katastrofas riska apakšmodulim, kura aprēķinā tiek ievērotas šo noteikumu X nodaļā noteiktās papildu prasības.
51. Tirgus riska modulis atspoguļo risku, kas izriet no to finanšu instrumentu tirgus cenu līmeņa vai svārstīguma, kuri ietekmē apdrošinātāja vai pārapdrošinātāja aktīvu un saistību vērtību. Tirgus riska modulis atspoguļo aktīvu un saistību strukturālo nesaskaņotību, īpaši ņemot vērā aktīvu un saistību ilgumu. Kapitāla prasību tirgus riskam aprēķina atbilstoši Regulas Nr. 2015/35 prasībām kā kapitāla prasību kombināciju procentu likmju riska, kapitāla vērtspapīru riska, īpašuma riska, likmju starpības riska, ārvalstu valūtas riska un tirgus riska koncentrācijas apakšmoduļiem. Tirgus riska kapitāla prasības aprēķinā tiek ievērotas šo noteikumu XI un XII nodaļā noteiktās papildu prasības, kas attiecas uz tirgus riska kapitāla prasības aprēķinu.
52. Tirgus riska moduļa kapitāla vērtspapīru riska apakšmodulī, kuru aprēķina saskaņā ar standarta formulu, iekļauj simetrisko korekciju kapitāla prasībai, kas noteikta, lai segtu akciju cenu līmeņa izmaiņu risku. Apdrošinātājs vai pārapdrošinātājs piemēro simetrisko korekciju, ko nosaka Eiropas Apdrošināšanas un aroda pensiju iestāde un kas periodiski tiek publicēta tās tīmekļvietnē.
53. Darījuma partneru saistību nepildīšanas riska modulis atspoguļo apdrošinātāja vai pārapdrošinātāja iespējamos zaudējumus saistībā ar darījuma partneru un debitoru kredītstāvokļa neparedzētu pasliktināšanos vai saistību nepildīšanas gadījumiem nākamo 12 mēnešu laikā. Darījuma partneru saistību nepildīšanas riska kapitāla prasību aprēķina atbilstoši Regulas Nr. 2015/35 prasībām, kā arī šo noteikumu XII nodaļas papildu prasībām, kas attiecas uz darījuma partneru saistību nepildīšanas riska kapitāla prasības aprēķinu, un ņemot vērā šādas prasības:
53.1. darījuma partneru saistību nepildīšanas riska modulī ņem vērā riska mazināšanas līgumus, piemēram, pārapdrošināšanas līgumus, vērtspapīrošanas darījumus un atvasinātos instrumentus, starpnieku debitoru parādus, kā arī citu veidu kredītriskus, uz kuriem neattiecas likmju starpības riska apakšmodulis. Šajā modulī ņem vērā apdrošinātāja vai pārapdrošinātāja rīcībā esošu vai tā labā noformētu nodrošinājumu vai citu garantiju un ar to saistītos riskus;
53.2. attiecībā uz katru darījuma partneri šajā modulī ņem vērā apdrošinātāja vai pārapdrošinātāja darījuma partnera kopējo riska darījumu vērtību attiecībā pret šo darījuma partneri neatkarīgi no līgumsaistību juridiskās formas.
54. Apdrošinātājs vai pārapdrošinātājs aprēķina nemateriālo aktīvu riska kapitāla prasību atbilstoši Regulas Nr. 2015/35 prasībām.
55. Atbilstoši Regulas Nr. 2015/35 nosacījumiem apdrošinātājam vai pārapdrošinātājam ir atļauts izmantot vienkāršotu aprēķinu, kas attiecīgi noteikts Regulā Nr. 2015/35 atsevišķam apakšmodulim vai riska modulim, ja riska veids, apjoms un sarežģītība to attaisno un ja būtu nesamērīgi pieprasīt apdrošinātājam vai pārapdrošinātājam piemērot standartizētu aprēķina metodi.
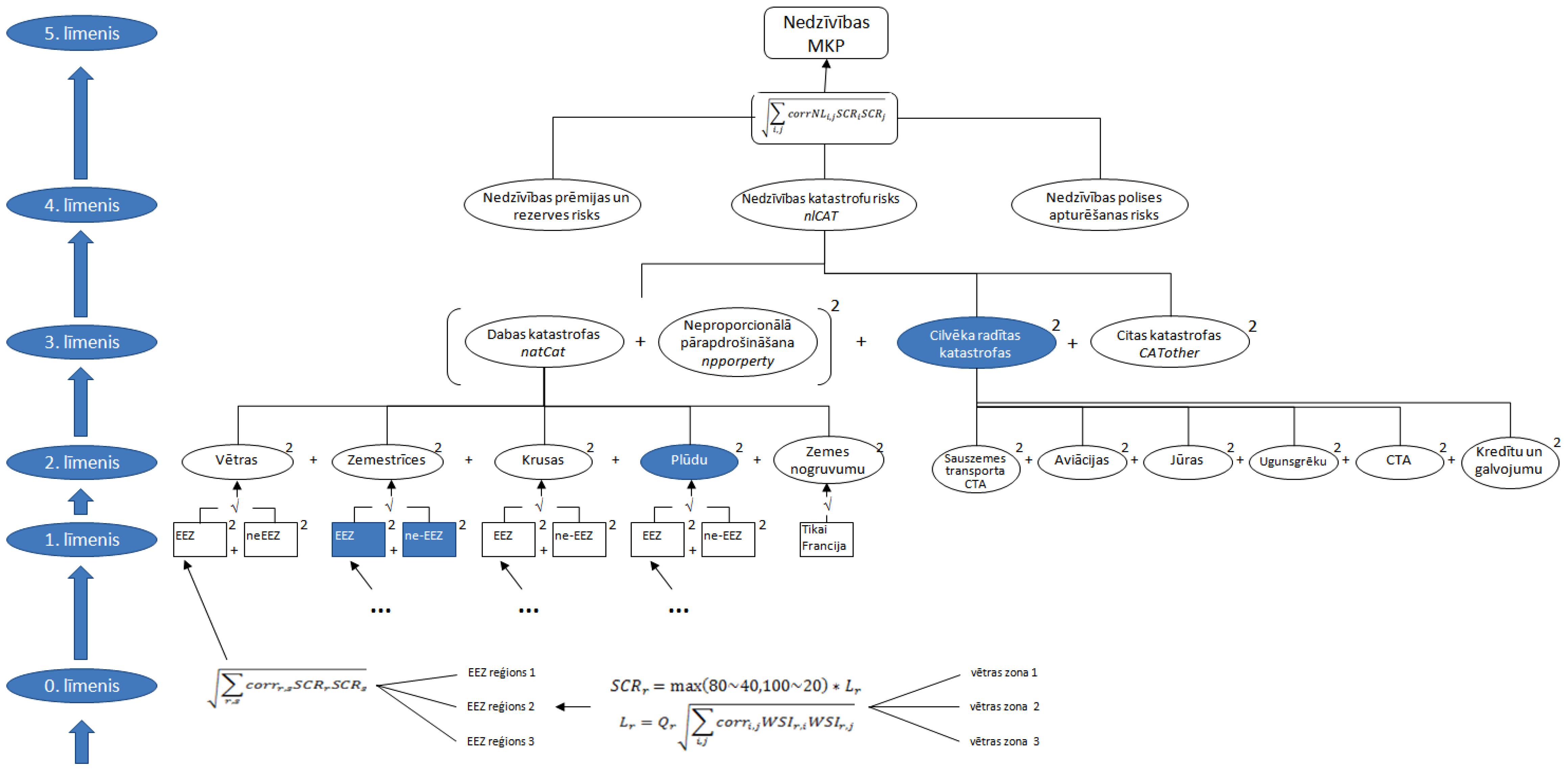
VIII. Papildu prasības nedzīvības apdrošināšanas katastrofas riska apakšmoduļa kapitāla prasības aprēķinam
56. Aprēķinot nedzīvības apdrošināšanas katastrofas riska apakšmoduļa kapitāla prasību, papildus Regulā Nr. 2015/35 noteiktajām prasībām, apdrošinātājs vai pārapdrošinātājs ievēro šajā nodaļā noteiktās prasības un izmanto šo noteikumu 2. pielikumā pievienoto "Nedzīvības apdrošināšanas parakstīšanas riska moduļa shēmu".
57. Lai novērtētu riska mazināšanas metožu ietekmi uz nedzīvības apdrošināšanas katastrofas risku, šo noteikumu 58., 59., 60. un 61. punkta prasības tiek ievērotas secīgi.
58. Lai noteiktu bruto notikumu, kas izraisa katra Regulas Nr. 2015/35 119., 120., 121., 122., 123., 124., 125., 126., 127., 128., 129., 130., 131., 132., 133., 134. un 135. pantā minētā katastrofas riska apakšmoduļa bruto pašu kapitāla zudumu, piemēro šādas prasības:
58.1. katastrofas notikumu identificē pietiekamā detalizācijas pakāpē, lai tam varētu piemērot riska mazināšanas metodes, un ņemot vērā pamatā esošos riskus, zaudējumu rašanās potenciālu, pastāvošos tirgus apstākļus un piemērojamo riska mazināšanas metožu detaļas;
58.2. katastrofas riska apakšmoduļos noteiktie zaudējumi tiek iedalīti kā summējoši katastrofas notikumi vai kā atsevišķi katastrofas notikumi (šajā gadījumā tiek precizēts, vai katastrofas notikums ietekmē atsevišķus identificējamus apdrošināšanas līgumus) un piemērojami šādā kārtībā:
58.2.1. zaudējumi vētras, zemestrīces, plūdu, krusas un zemes nogruvumu riska apkšmoduļos ir uzskatāmi par summējošiem katastrofas notikumiem;
58.2.2. zaudējumi sauszemes transportlīdzekļu īpašnieku civiltiesiskās atbildības riska apkšmodulī ir uzskatāmi par vienu apdrošināšanas līgumu ietekmējošu atsevišķu katastrofas notikumu;
58.2.3. zaudējumi jūras, aviācijas, ugunsgrēku un civiltiesiskās atbildības riska apkšmoduļos ir uzskatāmi par atsevišķu katastrofas notikumu, kas ietekmē identificējamus apdrošināšanas līgumus;
58.2.4. nosakot zaudējumu veidu kredītu un galvojumu riska apakšmodulī, tiek ņemtas vērā šo noteikumu 59.6. apakšpunkta prasības;
58.2.5. nosakot zaudējumu veidu neproporcionālas īpašuma pārapdrošināšanas katastrofas riska apakšmodulī, tiek ņemtas vērā šo noteikumu 59.4. apakšpunkta prasības;
58.3. dabas katastrofu riska apakšmodulī atbilstoši Regulas Nr. 2015/35 prasībām tiek noteikts viens vai divi (ne vairāk) katastrofas notikumi katrā Eiropas Ekonomikas zonas reģionā;
58.4. dabas katastrofu riska apakšmodulī reģioniem ārpus Eiropas Ekonomikas zonas riska mazināšanas metožu ietekmes noteikšanas vajadzībām tiek piemērots divu notikumu scenārijs vētras, plūdu un krusas riska apkšmoduļos un viena notikuma scenārijs zemestrīces riska apakšmodulī, piemērojot procentuālos pašu kapitāla zuduma rādītājus, kas attiecīgajam apakšmodulim Regulā Nr. 2015/35 noteikti attiecībā uz Eiropas Ekonomikas zonas reģioniem;
58.5. katastrofu riska apakšmoduļos, kuros netiek piemērota reģionālu scenāriju pieeja, riska mazināšanas metožu ietekmes noteikšanas vajadzībām tiek novērtēti tādi iespējamie katastrofas notikumi, kas visvairāk atbilst apdrošinātāja vai pārapdrošinātāja riska profilam, un piemēroti notikumi, kuru rezultātā pēc riska mazināšanas metožu piemērošanas kapitāla prasība būtu visaugstākā;
58.6. lai noteiktu individuālo prasību apmēru civiltiesiskās atbildības riska apakšmoduļa riska mazināšanas metožu ietekmes novērtēšanas vajadzībām atbilstoši Regulas Nr. 2015/35 133. panta prasībām, tiek piemērota šāda kārtība:
58.6.1. katrā riska grupā tiek identificēti ni riska darījumi ar lielākajām atlīdzību robežvērtībām. Nosakot riska darījuma apmēru, tiek ņemti vērā visi vienlaikus spēkā esošie viena apdrošinājuma ņēmēja apdrošināšanas līgumi ar saistītu risku segumu;
58.6.2. atlīdzību robežvērtībām tiek piemērots koeficients 1.15;
58.6.3. šo noteikumu 58.6.2. apakšpunktā noteikto aprēķinu rezultātā iegūtās ni vērtības tiek summētas un atskaitītas no attiecīgās riska grupas pašu kapitāla zuduma L(liability,i) un jebkāds radies atlikums tiek proporcionāli attiecināts uz ni vērtībām atbilstoši faktiskajām robežvērtībām;
58.6.4. šo noteikumu 58.6.1., 58.6.2. un 58.6.3. apakšpunktā noteikto aprēķinu rezultātā iegūtās ni vērtības tiek uzskatītas par viena katastrofas notikuma atsevišķām prasībām, kas katra attiecināma uz saistīto risku;
58.7. katrai šo noteikumu 58.6. apakšpunktā noteiktajai ni atlīdzību prasībai tiek piemērota atbilstīgā cedētās pārapdrošināšanas programma, balstoties uz saistīto risku;
58.8. apdrošinātājs vai pārapdrošinātājs spēj pamatot, ka cedētās pārapdrošināšanas programmas piesaistes lēmumu nav būtiski ietekmējusi šo noteikumu 58.6. un 58.7. apakšpunktā noteiktā riska mazināšanas metožu ietekmes novērtēšanas kārtība un neto paturētā riska daļa ni riska darījumiem un citām prasībām būtiski neatšķiras.
59. Veicot katastrofu riska apakšmoduļa bruto pašu kapitāla zuduma dezagregāciju, lai noteiktu neto pašu kapitāla zudumu, piemēro šādas prasības:
59.1. ja cedētās pārapdrošināšanas ietekme uz atsevišķiem apdrošināšanas līgumiem nav nosakāma, veicot bruto pašu kapitāla zuduma dezagregāciju atsevišķu valstu vai citu moduļa komponenšu līmenī, tiek piemērota viena no šādām metodēm:
59.1.1. maksimuma metode, kurā bruto pašu kapitāla zudums tiek attiecināts uz to moduļa komponenti, kam ir bijis vislielākais bruto pašu kapitāla zudums pirms diversifikācijas;
59.1.2. proporcionālā metode, kurā bruto pašu kapitāla zudums tiek attiecināts uz attiecīgajām moduļa komponentēm proporcionāli to bruto pašu kapitāla zudumam pirms diversifikācijas;
59.1.3. jauktā metode, kurā, piemērojot gan maksimuma, gan proporcionālo metodi, izvēlas lielāko neto pašu kapitāla zudumu no abām piemērotajām metodēm;
59.2. veicot bruto pašu kapitāla zuduma dezagregāciju dabas katastrofas riska apakšmoduļa ietvaros attiecībā uz Eiropas Ekonomikas zonas valstīm, tiek piemērotas šādas metodes:
59.2.1. veicot dezagregāciju attiecībā uz reģioniem, vētras un plūdu riska apakšmoduļiem tiek piemērota jauktā metode, bet zemestrīces un krusas riska apakšmoduļiem tiek piemērota maksimuma metode;
59.2.2. veicot dezagregāciju attiecībā uz darījumdarbības vienībām, atsevišķām sabiedrībām un darījumdarbības virzieniem, tiek piemērota proporcionālā metode;
59.2.3. ja šo noteikumu 59.2.1. un 59.2.2. apakšpunktā noteiktā metožu piemērošanas kārtība nav atbilstoša apdrošinātāja vai pārapdrošinātāja riska profilam, ir atļauts piemērot citu metodi, ja apdrošinātājs vai pārapdrošinātājs spēj sniegt Latvijas Bankai pamatotu skaidrojumu;
59.3. veicot bruto pašu kapitāla zuduma dezagregāciju dabas katastrofas riska apakšmoduļa ietvaros attiecībā uz valstīm ārpus Eiropas Ekonomikas zonas, tiek ievērota šo noteikumu 59.2.1. un 59.2.2. apakšpunktā noteiktā metožu piemērošanas kārtība. Ja noteiktā kārtība nav atbilstoša apdrošinātāja vai pārapdrošinātāja riska profilam, ir atļauts piemērot citu metodi, ja apdrošinātājs vai pārapdrošinātājs spēj sniegt Latvijas Bankai pamatotu skaidrojumu;
59.4. veicot bruto pašu kapitāla zuduma dezagregāciju atbilstoši reģioniem neproporcionālās īpašuma pārapdrošināšanas katastrofas riska apakšmoduļa ietvaros, tiek piemērota maksimuma metode un secīgi tiek noteikts lielākais segtais dabas katastrofas risks reģionā un summējošo katastrofas notikumu skaits atbilstoši to notikumu skaitam, kuri noteikti attiecīgajā dabas katastrofu riska apakšmodulī, kas piemērojams pārapdrošināšanas pamatā esošajiem apdrošināšanas līgumiem. Ja attiecīgais dabas katastrofas riska apakšmodulis nosaka divu summējošu katastrofas notikumu piemērošanu, tad šie notikumi attiecināmi uz vienu un to pašu reģionu. Ja noteiktā kārtība nav atbilstoša apdrošinātāja vai pārapdrošinātāja riska profilam, ir atļauts piemērot citu metodi, ja apdrošinātājs vai pārapdrošinātājs spēj sniegt Latvijas Bankai pamatotu skaidrojumu;
59.5. veicot bruto pašu kapitāla zuduma dezagregāciju cilvēka radītas katastrofas riska apakšmoduļu (sauszemes transportlīdzekļu īpašnieku civiltiesiskās atbildības, jūras, aviācijas, ugunsgrēku un civiltiesiskās atbildības riska apakšmoduļi) ietvaros, tiek ievērotas šādas prasības:
59.5.1. lai civiltiesiskās atbildības riska apakšmodulī identificētu atsevišķus apdrošināšanas līgumus, kurus ietekmē bruto katastrofas riska notikums, tiek piemērotas šo noteikumu 65. punkta prasības. Jūras, aviācijas un ugunsgrēku riska apakšmoduļos tiek identificēti atsevišķie riski un tiek novērtēts, kāds cedētās pārapdrošināšanas segums (tai skaitā zaudējumu pārsnieguma pārapdrošināšanas līgumi) tiem piemērojams;
59.5.2. sauszemes transportlīdzekļu īpašnieku civiltiesiskās atbildības riska apakšmoduļa bruto pašu kapitāla zudumu izraisa viens katastrofas notikums un tiek pieņemts, ka tas notiek tajā reģionā vai darījumdarbības vienībā, kur ir noteikts lielākais bruto pašu kapitāla zudums pirms diversifikācijas;
59.5.3. apdrošinātājs vai pārapdrošinātājs spēj pamatot, ka cedētās pārapdrošināšanas programmas piesaistes lēmumu nav būtiski ietekmējušas šo noteikumu 59.5.1. un 59.5.2. apakšpunktā noteiktās bruto katastrofas notikuma noteikšanas metodes un pārapdrošināšanas segums bruto katastrofas notikumam būtiski neatšķiras no citiem iespējamiem katastrofas notikumiem;
59.6. veicot bruto pašu kapitāla zuduma dezagregāciju kredītu un galvojumu riska apakšmoduļa ietvaros, tiek ievērotas šādas prasības:
59.6.1. nosakot divus lielākos riska darījumus apjomīgas kredītsaistību nepildīšanas riska vajadzībām, tiek ņemta vērā riska darījumu akumulēšanās komercsabiedrību grupas ietvaros;
59.6.2. lai piemērotu riska mazināšanas metodes recesijas riskam, bruto pašu kapitāla zudums tiek attiecināts uz atbilstošo reģionu, industriju vai produkta veidu (vai kādu citu vienību atbilstoši cedētās pārapdrošināšanas līguma noteikumiem) proporcionāli bruto nopelnītajām apdrošināšanas prēmijām nākamo 12 mēnešu laikā.
60. Piemērojot cedēto pārapdrošināšanu katastrofu riska apakšmoduļa ietvaros, ievēro šādas prasības:
60.1. cedētās pārapdrošināšanas līgumu seguma piemērošanas jomā:
60.1.1. katrs cedētās pārapdrošināšanas līguma segums tiek attiecināts uz vienu no šādiem šo noteikumu 2. pielikumā pievienotajā "Nedzīvības apdrošināšanas parakstīšanas riska moduļa shēmā" atspoguļotiem riska līmeņiem:
60.1.1.1. viena katastrofas riska apakšmoduļa atzara viena reģiona dažādām zonām;
60.1.1.2. viena katastrofas apakšmoduļa atzara dažādiem reģioniem;
60.1.1.3. kopumā Eiropas Ekonomikas zonas reģioniem vai kopumā reģioniem ārpus Eiropas Ekonomikas zonas viena katastrofas apakšmoduļa ietvaros, kā arī dažādiem katastrofas apakšmoduļa atzariem katastrofas apakšmoduļa ietvaros;
60.1.1.4. dažādiem katastrofas riska apakšmoduļiem (piemēram, zaudējumu apturēšanas (stop loss) līgumi vai kopējā zaudējumu pārsnieguma (aggregate excess of loss) līgumi);
60.1.2. apdrošinātājam vai pārapdrošinātājam ir atļauts piemērot arī īpašus cedētās pārapdrošināšanas līgumus, kuru segums attiecas uz kādu noteiktu darījumdarbības veidu vai darījumdarbības vienību;
60.1.3. ja cedētās pārapdrošināšanas līguma noteikumi attiecas ne tikai uz katastrofas risku, bet arī uz citiem riskiem (piemēram, zaudējumu apturēšanas līgums, kas attiecas uz darījumdarbības veidu), šis apstāklis tiek ņemts vērā, nosakot riska mazināšanas metodes ietekmi uz katastrofas risku;
60.1.4. cedētās pārapdrošināšanas līgumu noteikumi tiek piemēroti, nodrošinot, ka kopējā riska mazināšanas metožu ietekme uz bruto pašu kapitāla zudumu nepārsniedz atgūstamo summu apmēru atbilstoši noslēgtajiem cedētās pārapdrošināšanas līgumiem;
60.2. attiecībā uz ienākošās atjaunināšanas prēmijas atzīšanu atbilstoši noslēgtajiem katastrofas riska pārapdrošināšanas līgumiem tiek piemēroti šādi nosacījumi:
60.2.1. apdrošinātājs vai pārapdrošinātājs atzīst ienākošo atjaunināšanas prēmiju tikai tad, ja pārapdrošināšanas līgums nosaka šādas prēmijas maksājumu gadījumā, kad iestājas katastrofas apakšmoduļa noteiktais bruto katastrofas notikums;
60.2.2. ja apdrošinātājs vai pārapdrošinātājs ir atzinis ienākošo atjaunināšanas prēmiju, bruto pašu kapitāla zuduma noteikšanā tiek ņemti vērā arī papildu bruto katastrofas notikumi, kas sedzami atbilstoši ienākošajai atjaunināšanas prēmijai;
60.3. katastrofas riska apakšmodulī tiek atzītas arī atjaunināšanas prēmijas vai citi papildu maksājumi, ja tādus nosaka cedētās pārapdrošināšanas līgumi;
60.4. katastrofas riska apakšmodulī riska mazināšanas metodes tiek piemērotas tādā kārtībā, kādā to paredz noslēgto cedētās pārapdrošināšanas līgumu nosacījumi;
60.5. apdrošinātājs vai pārapdrošinātājs katastrofas riska apakšmodulī piemēro proporcionālās pārapdrošināšanas līgumus, ievērojot šādus nosacījumus:
60.5.1. kvotas daļas (quota share), pārpalikuma (surplus) vai proporcionāla brīvprātīga (proportional facultative) pārapdrošināšanas līguma gadījumā bruto katastrofas notikums tiek attiecināts uz šiem līgumiem, ņemot vērā šo līgumu noteikumos ietverto proporcionālo riska mazināšanas ietekmi;
60.5.2. ja proporcionālās pārapdrošināšanas līguma noteikumi ietver viena notikuma seguma ierobežojumu vai kādu citu seguma ierobežojumu, bruto pašu kapitāla zudums, kas tiek attiecināts uz šo līgumu, nedrīkst pārsniegt šo ierobežojumu un pārsniegums tiek attiecināts uz apdrošinātāja vai pārapdrošinātāja paturēto riska daļu;
60.6. zaudējuma pārsnieguma un neproporcionālas brīvprātīgas (non-proportional facultative) pārapdrošināšanas līgumu riska mazināšanas ietekme tiek ņemta vērā katastrofas riska apakšmodulī, ja atbilstoši šo noteikumu 58.2. apakšpunkta prasībām ir iespējams identificēt atsevišķus apdrošināšanas līgumus, uz kuriem ir attiecināms pārapdrošināšanas segums;
60.7. neproporcionālās pārapdrošināšanas līgumu risku mazināšanas ietekme tiek ņemta vērā, ja attiecīgais katastrofas notikums var tikt atbilstoši detalizēti sadalīts, lai piemērotu pārapdrošināšanas līguma noteikumus;
60.8. tādi pārapdrošināšanas līgumi, kuru segums atkarīgs ne tikai no kompensējamā zaudējuma apmēra, bet arī no blakus faktoriem, piemēram, faktiskajiem vai modelētajiem apdrošināšanas industrijas kopējiem zaudējumiem, kas savukārt rada bāzes risku, tiek ņemti vērā katastrofas riska apakšmodulī tikai tad, ja atbilstoši Regulas Nr. 2015/35 210. panta 2. punktam šis bāzes risks nav būtisks;
60.9. agregējoši pārapdrošināšanas līgumi un vienlaicīga zaudējuma seguma pārapdrošināšanas līgumi tiek piemēroti riska mazināšanā, ņemot vērā šādus nosacījumus:
60.9.1. novērtējot, kādā nedzīvības apdrošināšanas katastrofas riska apakšmoduļa līmenī būtu piemērojama agregējošu pārapdrošināšanas līgumu (zaudējumu apturēšanas līgumu vai kopējā zaudējumu pārsnieguma līgumu) risku mazinošā ietekme, tiek ņemta vērā risku mazināšanas mehānisma būtība un tas, kurā līmenī ir gaidāma pārapdrošināšanas seguma aktivizēšanās, notiekot bruto katastrofas notikumam;
60.9.2. vienlaicīga zaudējuma seguma pārapdrošināšanas līgumi tiek ņemti vērā tikai tad, ja šo līgumu segums attiecas uz katastrofas riska apakšmodulī formulētajiem katastrofas notikumiem;
60.9.3. apdrošinātājs vai pārapdrošinātājs nodrošina, ka pārapdrošināšanas segums netiek uzskaitīts dubulti, un spēj pamatot riska mazināšanas metožu piemērošanas mehānismu;
60.10. ja apdrošinātājs vai pārapdrošinātājs ir noslēdzis kopīgu cedētās pārapdrošināšanas līgumu ar citu apdrošinātāju vai pārapdrošinātāju, nosakot piemērojamo pārapdrošināšanas seguma daļu, tiek ņemtas vērā šo noteikumu 64.2. apakšpunkta prasības;
60.11. agregējot maksātspējas kapitāla prasību nedzīvības apdrošināšanas katastrofas riska apakšmoduļa ietvaros, tiek atsevišķi izvērtētas pārapdrošināšanas seguma atjaunināšanas izmaksas un atbilstoši pārapdrošināšanas līgumiem atgūstamās summas. Ja pārapdrošināšanas segums neattiecas uz attiecīgo līmeni, tad atjaunināšanas izmaksas ir attiecīgi sadalāmas, izmantojot proporcionālo metodi;
60.12. novērtējot jebkura cita pārapdrošināšanas līguma riska mazināšanas ietekmi, piemēro šajā punktā noteiktās prasības.
61. Lai agregētu neto pašu kapitāla zudumu un noteiktu katastrofu riska apakšmoduļu ietekmi uz kopējo pašu kapitāla zudumu, tiek piemērotas šādas prasības:
61.1. ja apdrošinātājs vai pārapdrošinātājs ir attiecinājis diversificēto bruto pašu kapitāla zudumu uz detalizētākiem līmeņiem (identificējot bruto katastrofas notikumu), lai varētu noteikt summas, kas atgūstamas atbilstoši pārapdrošināšanas līgumiem, neto komponentes ir summējamas, lai noteiktu maksātspējas kapitāla prasību;
61.2. ja apdrošinātāja vai pārapdrošinātāja maksātspējas kapitāla prasība tiek noteikta, balstoties uz dažādu līmeņu aprēķina rezultātiem, neto komponentes tiek apkopotas, lai iegūtu nedzīvības apdrošināšanas katastrofas riska kapitāla prasību;
61.3. neto pašu kapitāla zudums tiek agregēts, ievērojot šo noteikumu 2. pielikumā pievienotajā "Nedzīvības apdrošināšanas parakstīšanas riska moduļa shēmā" noteiktos agregācijas līmeņus un 3. pielikumā aprakstītās metodes.
62. Izvēlētais dezagregācijas mehānisms (disaggregation mechanism), kas izmantots, lai piemērotu pārapdrošināšanas programmu attiecīgajos apakšmoduļos, tiek dokumentēts, ietverot vismaz šādu informāciju:
62.1. izvēlētās metodes pamatojumu;
62.2. citu iespējamo alternatīvo metožu aprakstu, ja tādas ir pieejamas;
62.3. dezagregācijas metodes piemērošanā veiktos aprēķinus.
63. Bruto katastrofas notikuma neto vērtības noteikšanas un atkārtotas agregācijas process tiek dokumentēts, ietverot vismaz:
63.1. apdrošinātāja vai pārapdrošinātāja pārapdrošināšanas programmu;
63.2. neto vērtības noteikšanas aprēķinus;
63.3. detalizētu informāciju par jebkuru atgūstamo summu attiecināšanu uz atbilstošo apdrošināšanas apakšmoduli;
63.4. detalizētu informāciju par atkārtotas agregācijas veikšanu, lai iegūtu nedzīvības apdrošināšanas katastrofas riska apakšmoduļa kapitāla prasību;
63.5. pamatojumu, kas ietver apliecinājumu, ka atgūstamās summas netiek dubulti uzskaitītas;
63.6. ja apdrošinātājs vai pārapdrošinātājs ir atzinis koriģējamas pārapdrošināšanas prēmijas komponentes (ienākošās un maksājamās pārapdrošināšanas seguma atjaunināšanas prēmijas) – šo prēmiju apmēra noteikšanā izmantoto metodoloģiju un pieņēmumus.
64. Apdrošinātājs vai pārapdrošinātājs, kas ir grupas sastāvā ietilpstoša komercsabiedrība, nedzīvības apdrošināšanas katastrofas riska apakšmoduļa riska mazināšanas metožu piemērošanā ievēro šādas papildu prasības:
64.1. cedētās pārapdrošināšanas līgumi, kurus individuālas sabiedrības ir noslēgušas ar citām grupas komercsabiedrībām (grupas iekšējā pārapdrošināšana), tiek uzskatīti par tādiem, kas noslēgti ar trešajām pusēm;
64.2. lai individuāla sabiedrība noteiktu atgūstamās summas atbilstoši agregējošiem grupas cedētās pārapdrošināšanas līgumiem, kas sedz vairāku grupas komercsabiedrību zaudējumus summējoša katastrofas notikuma gadījumā, tiek ievērota šāda kārtība:
64.2.1. tiek noteikts katastrofas riska bruto pašu kapitāla zudums individuālai sabiedrībai;
64.2.2. tiek noteikts katastrofas riska bruto pašu kapitāla zudums grupai;
64.2.3. tiek noteikta grupas cedētās pārapdrošināšanas līguma kopējā riska mazināšanas ietekme;
64.2.4. no pārapdrošināšanas atgūstamās summas tiek attiecinātas uz grupas komercsabiedrībām atbilstoši līgumiskajiem noteikumiem. Ja līgumiskie noteikumi nenosaka pārapdrošināšanas seguma attiecināšanu grupas ietvaros, individuāla sabiedrība nosaka savu pārapdrošināšanas segumu, grupas cedētās pārapdrošināšanas līguma kopējās riska mazināšanas ietekmi reizinot ar koeficientu, kas aprēķināts kā individuālas sabiedrības katastrofas riska bruto pašu kapitāla zuduma attiecība pret grupas katastrofas riska bruto pašu kapitāla zudumu;
64.3. lai individuāla sabiedrība noteiktu atgūstamās summas atbilstoši grupas cedētās pārapdrošināšanas līgumiem, kas sedz vairāku grupas komercsabiedrību zaudējumus atsevišķu katastrofas notikumu gadījumā, tiek ievērota šāda kārtība:
64.3.1. tiek noteikts, vai atsevišķi katastrofas notikumi, kas izraisa pašu kapitāla zudumu individuālas sabiedrības līmenī, ir tādi paši kā atsevišķi katastrofas notikumi, kas izraisa pašu kapitāla zudumu grupas līmenī;
64.3.2. ja individuālas sabiedrības atsevišķi katastrofas notikumi atbilst grupas atsevišķiem katastrofas notikumiem, tiek noteikta cedētās pārapdrošināšanas seguma daļa, kas attiecas uz individuālu sabiedrību atbilstoši noslēgtajam grupas pārapdrošināšanas līgumam.
65. Attiecinot atsevišķus apdrošināšanas līgumus uz civiltiesiskās atbildības riska grupām cilvēka radītas katastrofas riska civiltiesiskās atbildības riska apakšmodulī, tiek ievēroti šādi nosacījumi:
65.1. Regulas Nr. 2015/35 XI pielikumā minētajā civiltiesiskās atbildības 1. riska grupā tiek iekļauti profesionālās civiltiesiskās atbildības apdrošināšanas līgumi, kas sedz praktizējošu profesionāļu atbildību potenciālu civiltiesisku prasību gadījumā, tai skaitā šādi civiltiesiskās atbildības apdrošināšanas produkti:
65.1.1. apdrošināšana, kas sedz speciālistu vai ģimenes ārstu, slimnīcu vai citu medicīnas pakalpojumu sniedzēju civiltiesisko atbildību neatbilstīgu medicīnas pakalpojumu sniegšanas gadījumā;
65.1.2. apdrošināšana, kas sedz apdrošinājuma ņēmēja, kura pienākums ir sniegt pakalpojumus trešajai pusei (tai skaitā zvērinātu notāru, mērnieku, tīmekļvietņu speciālistu, inspektoru, grāmatvežu un juristu), civiltiesisko atbildību kļūdainu, nepilnīgu vai neatbilstīgu pakalpojumu sniegšanas gadījumā;
65.1.3. apdrošināšana, kas sedz pakalpojumus sniedzošas komercsabiedrības līgumu neizpildi un tās rezultātā trešajai personai radītos finansiālos zaudējumus;
65.1.4. apdrošināšana, kas sedz izsniegto garantiju nosacījumus un intelektuālā īpašuma tiesību pārkāpumus;
65.1.5. apdrošināšana, kas sedz civiltiesisko atbildību saistībā ar profesionālas darbības veikšanas laikā nodarītiem miesas vai īpašuma bojājumiem, radītiem finansiāliem zaudējumiem un ar to saistītās aizstāvības izmaksas;
65.2. Regulas Nr. 2015/35 XI pielikumā minētajā civiltiesiskās atbildības 2. riska grupā tiek iekļauti darba devēja civiltiesiskās atbildības apdrošināšanas līgumi, kas sedz jebkādu darba devēja iespējamo civiltiesisko atbildību, ja darba ņēmējs ir ticis savainots nodarbinātības laikā, tai skaitā šādi civiltiesiskās atbildības apdrošināšanas produkti:
65.2.1. apdrošināšana, kas sedz preventīvu vai ārstējošu medicīnisko aprūpi vai aprūpi saistībā ar negadījumu darbā, darba traumām vai profesionālām saslimšanām;
65.2.2. apdrošināšana, kas sedz finansiālu kompensāciju par šo noteikumu 65.2.1. apakšpunktā minēto ārstēšanos;
65.2.3. apdrošināšana, kas sedz finansiālu kompensāciju par negadījumu darbā, darba traumām vai profesionālām saslimšanām;
65.3. Regulas Nr. 2015/35 XI pielikumā minētajā civiltiesiskās atbildības 3. riska grupā tiek iekļauta vadītāju un amatpersonu civiltiesiskā apdrošināšana, kas sedz komercsabiedrības vadītāju vai amatpersonu civiltiesisko atbildību un aizstāvības izmaksas vai kas sedz komercsabiedrībai radītos zaudējumus par tiesāšanos saistībā ar vadītāju un amatpersonu nodarītiem zaudējumiem trešajai pusei, veicot vadītāja un amatpersonas darba pienākumus, tai skaitā aizstāvības izmaksas saistībā ar krimināllietas vai administratīvās lietas izmeklēšanu un tiesas procesiem. Šajā grupā tiek ietverti arī apdrošināšanas līgumi, kas sedz vadības civiltiesisko atbildību un civiltiesisko atbildību saistībā ar darba ņēmēju nodarbinātību;
65.4. Regulas Nr. 2015/35 XI pielikumā minētajā civiltiesiskās atbildības 4. riska grupā tiek iekļauti apdrošināšanas līgumi, kas sedz jebkādu civiltiesisko atbildību saistībā ar neuzmanīgām darbībām vai nolaidību, kā rezultātā trešajai pusei ir nodarīti miesas vai īpašuma bojājumi, tai skaitā produktu, pasākumu vai ceļojumu organizētāju, kibernoziegumu, namīpašnieku, īpašumu pārvaldnieku, visu celtniecības risku, celtniecības projektu, kodolelektrostaciju operatoru, vides piesārņojuma vai bojājumu civiltiesisko atbildību, izņemot šādus gadījumus:
65.4.1. mehāniskā transportlīdzekļa īpašnieka civiltiesisko atbildību un civiltiesisko atbildību, kas ietverta kuģniecības, aviācijas un transporta jomas apdrošināšanā;
65.4.2. civiltiesisko atbildību, kas ietverta Regulas Nr. 2015/35 XI pielikumā minētajā civiltiesiskās atbildības 1., 2., 3. un 5. riska grupā;
65.4.3. mājsaimniecību, privātpersonu (tai skaitā mednieku) un pašnodarbinātu amatnieku civiltiesisko atbildību;
65.4.4. civiltiesisko atbildību saistībā ar mājdzīvnieku nodarītiem bojājumiem vai ievainojumiem;
65.5. Regulas Nr. 2015/35 XI pielikumā minētajā civiltiesiskās atbildības 5. riska grupā tiek iekļauti neproporcionālās pārapdrošināšanas līgumi, kas sedz visas Regulas Nr. 2015/35 XI pielikumā minētās civiltiesiskās atbildības riska grupas;
65.6. ja apdrošināšanas līgums ietver vairākus apdrošināšanas produktus, kas attiecas uz vairākām Regulas Nr. 2015/35 XI pielikumā minētajām civiltiesiskās atbildības riska grupām, šie produkti tiek nodalīti un attiecīgā riska prēmija atbilstoši pamatotiem apsvērumiem, ievērojot proporcionalitātes principu, tiek attiecināta uz atbilstošo riska grupu.
IX. Papildu prasības dzīvības apdrošināšanas parakstīšanas riska moduļa kapitāla prasības aprēķinam
66. Regulas Nr. 2015/35 137. pantā minētais mirstības rādītāju pieaugums, kas piemērojams mirstības riska apakšmodulī, ir attiecināms uz jebkāda laika intervāla (gada, mēneša vai cita) mirstības rādītājiem, kuri izmantoti tehnisko rezervju aprēķinā un kuru pieaugums izraisa palielinājumu tehniskajās rezervēs bez riska rezerves. Pēc pieauguma piemērošanas mirstības rādītāju vērtība nedrīkst būt augstāka par 1.
67. Ilgdzīvošanas riska apakšmodulī saskaņā ar Regulas Nr. 2015/35 138. pantu piemērojamais mirstības rādītāju samazinājums ir attiecināms uz jebkāda laika intervāla (gada, mēneša vai cita) mirstības rādītājiem, kuri izmantoti tehnisko rezervju aprēķinā un kuru samazinājums izraisa palielinājumu tehniskajās rezervēs bez riska rezerves.
68. Invaliditātes un saslimstības riska apakšmodulī:
68.1. saskaņā ar Regulas Nr. 2015/35 139. panta a) un b) punktu piemērojamais invaliditātes un saslimstības rādītāju pieaugums ir attiecināms uz jebkāda laika intervāla (gada, mēneša vai cita) invaliditātes un saslimstības rādītājiem. Pēc pieauguma piemērošanas rādītāju vērtība nedrīkst būt augstāka par 1;
68.2. saskaņā ar Regulas Nr. 2015/35 139. panta c) punktu piemērojamais invaliditātes un saslimstības riska atveseļošanās rādītāja samazinājums ir attiecināms uz jebkāda laika intervāla (gada, mēneša vai cita) izmantotajiem rādītājiem. Samazinājums netiek piemērots, ja atveseļošanās rādītāja vērtība ir 1;
68.3. ja tehnisko rezervju aprēķinā ir izmantoti vairāki rādītāji, kas atspoguļo pāreju starp dažādiem veselības stāvokļiem, Regulas Nr. 2015/35 139. pantā noteiktā invaliditātes un saslimstības riska apakšmoduļa kapitāla prasības aprēķina mērķiem neatkarīgi no tā, kādā stāvoklī ir apdrošinātais, attiecībā uz kuru tiek aprēķinātas tehniskās rezerves, visi pārejas rādītāji no kāda labāka veselības stāvokļa uz sliktāku veselības stāvokli tiek uzskatīti par invaliditātes un saslimstības rādītājiem un visi pārejas rādītāji no sliktāka veselības stāvokļa uz labāku veselības stāvokli (tai skaitā – vesels) tiek uzskatīti par atveseļošanās rādītājiem. Lai pēc stresa faktora piemērošanas pārejas rādītāju kopsummas vērtība būtu 1, to pamatrādītāju vērtība, kuri neatspoguļo pāreju starp dažādiem veselības stāvokļiem un kuriem netiek piemēroti stresa faktori, tiek koriģēta.
X. Papildu prasības veselības apdrošināšanas katastrofas riska apakšmoduļa kapitāla prasības aprēķinam
69. Maksātspējas kapitāla prasības aprēķinā tiek ņemti vērā visi veselības apdrošināšanas katastrofas riska apakšmodulī ietvertie katastrofu scenāriji, neraugoties uz to, ka apdrošināšanas līguma noteikumi izslēdz kādu no iespējamiem katastrofas scenārija cēloņiem, piemēram, terorismu.
70. Nosakot Regulas Nr. 2015/35 161. panta 3. punkta b) apakšpunktā un 162. panta 4. punkta c) apakšpunktā ietverto labumu vērtību, kas apdrošinātājam vai pārapdrošinātājam jāmaksā apdrošinātajai personai nelaimes gadījuma izraisītas nāves rezultātā, tiek ņemti vērā šādi nosacījumi:
70.1. ja apdrošināšanas līguma noteikumi paredz gan apdrošināšanas atlīdzības izmaksu nāves gadījumā neatkarīgi no nāves cēloņa, gan papildu labumu izmaksu, ja nāve iestājas nelaimes gadījuma rezultātā, ir atļauts ņemt vērā tikai papildu labumus, ja:
70.1.1. labumu apmērs nāves gadījumā neatkarīgi no nāves cēloņa un labumu apmērs, ja nāve iestājas nelaimes gadījuma rezultātā, apdrošināšanas līgumā noteikts atsevišķi;
70.1.2. riski, kas saistīti ar labumu izmaksu nāves gadījumā neatkarīgi no cēloņiem, ir ietverti dzīvības apdrošināšanas parakstīšanas riska moduļa kapitāla prasības aprēķinā;
70.2. ja nelaimes gadījuma izraisītas nāves gadījumā paredzēti periodiski labumu maksājumi, apdrošinātājs vai pārapdrošinātājs, nosakot labumu vērtību, pamatojas uz tehniskās rezerves vislābākās aplēses aprēķinā izmantotajiem parametriem (mirstības tabulas un diskontēšanā piemēroto procentu likmju termiņstruktūra), ņemot vērā atbilstošās demogrāfiskās iezīmes (tai skaitā laulāto personu īpatsvaru, bērnu skaitu, labuma guvēju vecumu un dzimumu), kā arī apdrošināšanas līgumā paredzēto labumu izmaksu ilgumu;
70.3. ja demogrāfiskie dati nav pieejami vai tie ir nepietiekami, labumu vērtības noteikšanā tiek izmantoti reālistiski un pamatoti pieņēmumi, kas balstīti uz apdrošinātāja vai pārapdrošinātāja iekšējiem vai publiski pieejamiem statistikas datiem;
70.4. nosakot labumu vērtību, tiek ņemts vērā gaidāmais labumu vērtības apmēra pieaugums un atlīdzību noregulēšanas izdevumi.
71. Nosakot Regulas Nr. 2015/35 161. panta 3. punkta b) apakšpunktā un 162. panta 4. punkta c) apakšpunktā ietverto labumu vērtību, kas apdrošinātājam vai pārapdrošinātājam jāmaksā apdrošinātajai personai nelaimes gadījuma izraisītas neatgriezeniskas invaliditātes rezultātā, tiek ņemti vērā šādi nosacījumi:
71.1. ja labumu izmaksa var tikt veikta vai nu vienā maksājumā, vai periodisku labumu maksājumu veidā, labumu vērtības noteikšanā tiek piemērota šāda kārtība:
71.1.1. tiek noteikts gaidāmais viena maksājuma labumu apmēra īpatsvars kopējā labumu apmērā;
71.1.2. katrai apdrošinātajai personai tiek noteikta labumu vērtība viena maksājuma gadījumā un labumu maksājumu vislabākā aplēse periodisku maksājumu gadījumā;
71.1.3. tiek aprēķināta šo noteikumu 71.1.2. apakšpunktā noteikto lielumu vidējā vērtība un šai vērtībai tiek piemērots koeficients, kas noteikts šo noteikumu 71.1.1. apakšpunkta piemērošanas rezultātā;
71.2. nosakot gaidāmo viena maksājuma labumu apmēra īpatsvaru kopējā labumu apmērā, apdrošinātājs vai pārapdrošinātājs izmanto visu pieejamo un atbilstošo apdrošināšanas līgumos ietverto un statistikas informāciju, tai skaitā:
71.2.1. nosacījumus, kad labumi var tikt izmaksāti viena maksājuma veidā;
71.2.2. apdrošinātāja vai pārapdrošinātāja izvēles iespējas veikt labumu maksājumus viena vai periodisku maksājumu veidā;
71.2.3. katra labumu maksājumu veida atbilstību scenārija pamatā esošajiem pieņēmumiem un apstāklim, ka cietušajām personām ir neatgriezeniska invaliditāte;
71.2.4. vēsturisko proporciju, kādā neatgriezeniskas invaliditātes labumu maksājumi veikti viena maksājuma veidā;
71.3. ja labumu maksājumu veids ir atkarīgs no labuma guvēja izvēles, labumu vērtības noteikšanā tiek izmantota nevis vidējā svērtā vērtība, bet gan lielākā no šo noteikumu 71.1.2. apakšpunktā noteiktajām vērtībām;
71.4. apdrošinātājs vai pārapdrošinātājs spēj pamatot pieņēmumus, kas izmantoti šo noteikumu 71.1.1. apakšpunktā minētā īpatsvara apmēra noteikšanā. Ja apdrošinātājs vai pārapdrošinātājs nespēj sniegt īpatsvara apmēra aprēķina pienācīgu pamatojumu, labumu vērtība tiek noteikta, izvēloties maksimālo no iespējamajām labumu vērtībām, tas ir, apdrošinājuma summu viena maksājuma gadījumā vai vislabāko aplēsi periodisku maksājumu gadījumā;
71.5. ja invaliditātes labumu maksājumi ir atkarīgi no cietušo personu invaliditātes pakāpes, vidējās labumu vērtības noteikšanā visām apdrošinātajām personām tiek piemērota šāda kārtība:
71.5.1. tiek noteikts cietušo personu invaliditātes pakāpju procentuālais sadalījums;
71.5.2. tiek noteikts labumu maksājumu apmērs attiecībā uz katru invaliditātes pakāpi;
71.5.3. invaliditātes pakāpju sadalījums tiek piemērots atbilstošajam labumu maksājumu apmēram;
71.6. apdrošinātājs vai pārapdrošinātājs spēj pamatot pieņēmumus, kas izmantoti šo noteikumu 71.5.1. apakšpunktā minētā invaliditātes pakāpju sadalījuma noteikšanā. Ja apdrošinātājs vai pārapdrošinātājs nespēj sniegt invaliditātes pakāpju sadalījuma pienācīgu pamatojumu, visām apdrošinātajām personām tiek piemērota maksimālā labumu vērtība visās invaliditātes pakāpēs;
71.7. periodisku labumu maksājumu vislabākās aplēses aprēķinā Regulas Nr. 2015/35 XVI pielikumā minētajam notikuma tipam "Nelaimes gadījuma izraisīta neatgriezeniska invaliditāte" tiek pieņemts, ka labumu maksājumi tiks veikti visā apdrošināšanas līgumā noteiktajā periodā, pieļaujot iespējamu maksājumu perioda saīsināšanos apdrošinātās personas nāves gadījumā. Vislabākās aplēses aprēķinā tiek izmantoti reālistiski pieņēmumi par to personu mirstības rādītājiem, kurām ir neatgriezeniska invaliditāte, pamatojoties uz apdrošinātāja vai pārapdrošinātāja iekšējo vai publiski pieejamo statistiku. Apdrošinātājs vai pārapdrošinātājs spēj pamatot izmantotos pieņēmumus;
71.8. nosakot labumu vērtību, tiek ņemts vērā gaidāmais periodisku labumu vērtības apmēra pieaugums un atlīdzību noregulēšanas izdevumi.
72. Nosakot Regulas Nr. 2015/35 161. panta 3. punkta b) apakšpunktā un 162. panta 4. punkta c) apakšpunktā ietverto labumu vērtību, kas apdrošinātājam vai pārapdrošinātājam jāmaksā apdrošinātajai personai Regulas Nr. 2015/35 XVI pielikumā minētā notikuma tipa "Nelaimes gadījuma izraisīta invaliditāte, kas ilgst 12 mēnešus" gadījumā, tiek ņemti vērā šādi nosacījumi:
72.1. notikuma tipa "Nelaimes gadījuma izraisīta invaliditāte, kas ilgst 12 mēnešus" scenārijs tiek piemērots arī tajos gadījumos, kad apdrošināšanas seguma periods ir īsāks par minēto periodu;
72.2. ja labumu guvējs var saņemt labumus vai nu viena, vai periodisku maksājumu veidā, nosakot labumu vērtību, tiek ievērotas šo noteikumu 71. punkta prasības;
72.3. ja labumu apmērs ir atkarīgs no invaliditātes pakāpes, nosakot labumu vērtību, tiek ievērotas šo noteikumu 71.5. un 71.6. apakšpunkta prasības;
72.4. aprēķinot periodisku labumu maksājumu vislabāko aplēsi notikumu tipam "Nelaimes gadījuma izraisīta invaliditāte, kas ilgst 12 mēnešus", tiek izslēgta jebkāda maksājumu perioda saīsināšanas iespēja (netiek izmantoti atveseļošanās un mirstības rādītāji) un tiek ņemti vērā visi nākotnes labumu maksājumi laika periodā no apdrošināšanas līgumā noteiktā perioda, kura laikā labumu izmaksa ir atlikta, beigām līdz 12 mēnešu perioda beigām (vai apdrošināšanas seguma perioda beigām, ja tās iestājas ātrāk);
72.5. nosakot labumu vērtību, tiek ņemts vērā gaidāmais periodisku labumu vērtības apmēra pieaugums un atlīdzību noregulēšanas izdevumi.
73. Nosakot Regulas Nr. 2015/35 161. panta 3. punkta b) apakšpunktā un 162. panta 4. punkta c) apakšpunktā ietverto labumu vērtību, kas apdrošinātājam vai pārapdrošinātājam jāmaksā apdrošinātajai personai Regulas Nr. 2015/35 XVI pielikumā minētā notikuma tipa "Nelaimes gadījuma izraisīta nepieciešamība pēc ārstēšanas" gadījumā, tiek ņemti vērā šādi nosacījumi:
73.1. izmaksājamās vidējās summas tiek aprēķinātas, iepriekšējos periodos izmaksāto labumu kopsummu, tai skaitā ar to izmaksu saistītos izdevumus, dalot ar atsevišķu apdrošināšanas atlīdzību prasību (vienas noteiktas apdrošinātās personas atsevišķa apdrošināšanas gadījuma rezultātā pieteikta apdrošināšanas atlīdzības prasība) skaitu;
73.2. apdrošinātājs vai pārapdrošinātājs nodrošina, ka iepriekšējo novērojumu periods ir pietiekami garš, lai novērstu statistikas kļūdas;
73.3. aprēķinot izmaksājamās vidējās summas, vēsturiskie dati tiek koriģēti, ņemot vērā medicīnas pakalpojumiem novēroto inflāciju;
73.4. ja ir gaidāms, ka ārstēšana varētu būt ilgāka par vienu gadu, aprēķinot izmaksājamās vidējās summas, tiek ņemta vērā medicīnas pakalpojumu gaidāmā inflācija;
73.5. nosakot iepriekšējos periodos izmaksāto labumu apmēru, nelaimes gadījumu izraisītu ārtsniecības izmaksu kompensācija tiek nodalīta no jebkādu citu iemeslu izraisītu ārstniecības izmaksu kompensācijām. Ja nepieciešams, nelaimes gadījumu izraisītu ārtsniecības izmaksu kompensāciju nodalīšanai tiek izmantots arī eksperta atzinums. Aplēses par izmaksājamajām vidējām summām tiek balstītas uz apdrošinātāja vai pārapdrošinātāja iekšējo vai publiski pieejamo statistiku. Apdrošinātājs vai pārapdrošinātājs spēj pamatot veiktās aplēses.
74. Ja uz vienu apdrošināto personu attiecas divu vai vairāku apdrošināšanas līgumu savstarpēji neizslēdzošs apdrošināšanas segums, kas nosaka labumu izmaksu noteikta notikuma tipa gadījumā, nosakot Regulas Nr. 2015/35 162. panta 4. punkta c) apakšpunktā ietverto labumu vērtību nelaimes gadījumu koncentrācijas riska apakšmoduļa vajadzībām, labumi tiek summēti.
75. Nosakot pandēmijas riska apakšmoduļa kapitāla prasību gadījumos, kad apdrošināšanas līgums nosaka periodiskus labumu maksājumus, Regulas Nr. 2015/35 163. panta 2. punkta b) apakšpunktā ietverto labumu maksājumu vislabākā aplēse infekcijas slimības izraisītas darbnespējas gadījumā tiek aprēķināta, ievērojot šo noteikumu 71. punkta prasības attiecībā uz labumu maksājumu vislabāko aplēsi notikumu tipam "Nelaimes gadījuma izraisīta neatgriezeniska invaliditāte".
76. Nosakot to summu vislabāko aplēsi, kuras apdrošinātājam vai pārapdrošinātājam pandēmijas gadījumā jāmaksā par h tipa veselības aprūpes izmantošanu atbilstoši Regulas Nr. 2015/35 163. pantam, tiek ņemti vērā šādi nosacījumi:
76.1. veselības aprūpes izdevumu summas vislabākā aplēse tiek aprēķināta kā šādu lielumu reizinājums:
76.1.1. sagaidāmais h tipa veselības aprūpes pakalpojumu skaits attiecībā uz apdrošināto personu;
76.1.2. viena h tipa veselības aprūpes pakalpojuma gaidāmais vidējais apdrošināšanas atlīdzības prasības apmērs, ja gaidāmais veselības aprūpes pakalpojumu skaits ir vismaz viens;
76.2. sagaidāmā h tipa veselības aprūpes pakalpojumu skaita un viena h tipa veselības aprūpes pakalpojuma gaidāmā vidējā apdrošināšanas atlīdzības prasības apmēra precīzas aplēses noteikšanai tiek izmantoti apdrošinātāja vai pārapdrošinātāja vēsturiskās pieredzes dati;
76.3. ja apdrošinātājs vai pārapdrošinātājs var pamatot, ka vēsturiskās pieredzes dati nav pietiekami, lai veiktu precīzas aplēses, Regulas Nr. 2015/35 XVI pielikumā noteiktajiem veselības aprūpes izmantošanas tipiem "Hospitalizācija" un "Nav izmantota nekāda oficiāla medicīniskā aprūpe" gaidāmais veselības aprūpes pakalpojumu izmantošanas reižu skaits ir viena, bet veselības aprūpes izmantošanas tipam "Ārsta konsultācija" pakalpojumu izmantošanas reižu skaits ir divas;
76.4. ja ir gaidāms, ka ārstēšana varētu būt ilgāka par vienu gadu, nosakot vidējās izmaksājamās summas (tai skaitā veselības aprūpes izmantošanas tipam "Nav izmantota nekāda oficiāla medicīniskā aprūpe"), tiek ņemta vērā medicīnas pakalpojumu gaidāmā inflācija. Ja vēsturiskie dati nav pietiekami, aplēses noteikšanā tiek izmantots eksperta atzinums. Novērojumu periodam jābūt pietiekami ilgam, lai izvairītos no statistikas kļūdām.
XI. Papildu prasības stratēģiska rakstura ieguldījumu noteikšanai kapitāla vērtspapīru riska apakšmoduļa vajadzībām
77. Tirgus riska moduļa kapitāla vērtspapīru riska apakšmoduļa kapitāla prasības aprēķinā, izmantojot standarta formulu, atbilstoši Regulas Nr. 2015/35 169. pantam tiek noteikta samazināta kapitāla prasība tiem apdrošinātāja vai pārapdrošinātāja ieguldījumiem kapitāla vērtspapīros, kuriem ir stratēģisks raksturs, (turpmāk – stratēģiska līdzdalība). Dalības sabiedrība identificē stratēģisku līdzdalību atbilstoši Regulas Nr. 2015/35 171. pantam neatkarīgi no tā, vai ieguldījums veikts apdrošināšanas vai pārapdrošināšanas sabiedrībā, finanšu iestādē, kredītiestādē vai jebkurā citā saistītā sabiedrībā.
78. Lai noteiktu līdzdalības atbilstību Regulas Nr. 2015/35 171. pantam, dalības sabiedrības līdzdalība netiek dalīta atsevišķās daļās. Stratēģiskas līdzdalības pazīmes, ja tādas tiek identificētas, tiek attiecinātas uz līdzdalību kopumā:
78.1. līdzdalības finanšu iestādē vai kredītiestādē gadījumā visi ieguldījumi pašu kapitālā tiek uzskatīti par stratēģisku līdzdalību;
78.2. jebkuru citu saistīto sabiedrību gadījumā visi ieguldījumi kapitāla vērtspapīros tiek uzskatīti par stratēģisku līdzdalību.
79. Atbilstoši Regulas Nr. 2015/35 171. panta a) punktam, pamatojot to, ka attiecīgā kapitāla vērtspapīru ieguldījuma vērtībai būs raksturīgs būtiski mazāks svārstīgums nekā citu kapitāla vērtspapīru vērtībai attiecīgajā periodā:
79.1. gan stratēģiskai līdzdalībai, gan citiem kapitāla vērtspapīriem, kas izvēlēti salīdzinājumam, attiecīgajā laika periodā tiek piemēroti konsekventi un atbilstoši vērtēšanas paņēmieni;
79.2. tiek ņemts vērā apdrošinātāja vai pārapdrošinātāja ietekmes uz līdzdalības vērtību efekts.
80. Lai atbilstoši Regulas Nr. 2015/35 171. panta b) punkta i), ii) un iii) apakšpunktam pamatotu to, ka ieguldījumu raksturs ir stratēģisks, apdrošinātājs vai pārapdrošinātājs:
80.1. norāda laika periodu, kurā ir plānots piemērot līdzdalības paturēšanas stratēģiju;
80.2. ņem vērā tirgus nosacījumu ietekmi uz galvenajām politikām;
80.3. identificē jebkurus būtiskus faktorus, kas ietekmē vai ierobežo dalības sabiedrības spēju rīkoties saskaņā ar savu stratēģiju, un to, kā šos faktorus iespējams mazināt.
81. Lai atbilstoši Regulas Nr. 2015/35 171. panta b) punkta iv) apakšpunktam pamatotu noturīgas saiknes pastāvēšanu, apdrošinātājs vai pārapdrošinātājs ņem vērā šādus kritērijus:
81.1. stabilas attiecības starp sabiedrībām pastāv ilgākā laika periodā;
81.2. stabilu attiecību rezultātā ir radusies cieša ekonomiska saikne, tiek dalīti riski vai ieguvumi vai arī savstarpēji viena sabiedrība ir pakļauta otras sabiedrības riskiem;
81.3. savstarpējo attiecību forma ietver īpašumtiesības, kopīgus produktus vai izplatīšanas kanālus, kombinēto pārdošanu (cross selling), kopuzņēmumu veidošanu vai citas ilgtermiņa darbības vai finansiālās saiknes.
82. Lai novērtētu Regulas Nr. 2015/35 171. panta b) punkta v) apakšpunktā noteikto faktoru, apdrošinātājs vai pārapdrošinātājs, kas ietilpst grupā, par galvenajām politikas nostādnēm, kuras virza vai ierobežo grupas rīcību, uzskata tās nostādnes, ko formulējusi galējā mātes sabiedrība vai cita sabiedrība, ja tā nosaka grupas politiku kopumā.
83. Apdrošinātājs vai pārapdrošinātājs spēj dokumentāri apstiprināt Regulas Nr. 2015/35 171. panta un šo noteikumu 78., 79., 80., 81. un 82.. punkta prasību, kas nosaka stratēģisku līdzdalību, izpildi.
XII. Papildu prasības tirgus riska moduļa un darījuma partneru saistību nepildīšanas riska moduļa kapitāla prasības aprēķinam
84. Ja, piemērojot Regulas Nr. 2015/35 II nodaļas prasības attiecībā uz aktīvu un saistību vērtēšanu, apdrošinātājs vai pārapdrošinātājs ir atzinis uzskaitē darbinieku pensiju pabalstu saistības, šīs saistības tiek ņemtas vērā, aprēķinot tirgus riska moduļa un darījuma partneru saistību nepildīšanas riska moduļa maksātspējas kapitāla prasību, ievērojot šādus nosacījumus:
84.1. tiek ņemts vērā darbinieku papildpensiju veids un tā līguma noteikumi, kuru apdrošinātājs vai pārapdrošinātājs ir noslēdzis ar privāto pensiju fondu, kas nodrošina papildpensiju izmaksu,;
84.2. ja darbinieku pensiju pabalstu saistībām atbilstošo aktīvu pārvaldība ir nodota ārpakalpojuma sniedzējam, apdrošinātājs vai pārapdrošinātājs ņem vērā šos aktīvus, aprēķinot tirgus riska moduļa un darījuma partneru saistību nepildīšanas riska moduļa maksātspējas kapitāla prasību, ja tas ir atbildīgs par šo aktīvu vērtības samazināšanos.
85. Nosakot parāda vērtspapīru un to aizdevumu ilgumu, kuri ietver atsaukšanas iespēju, apdrošinātājs vai pārapdrošinātājs ņem vērā, ka emitents var neizmantot atsaukšanas iespēju, ja tā kredītspēja pasliktinās, kredītriska ienesīguma starpība (credit spread) palielinās vai procentu likmes pieaug.
86. Procentu likmju riska apakšmoduļa maksātspējas kapitāla prasības aprēķinā tiek ietverti visi aktīvi un saistības, kuru vērtību ietekmē procentu likmju izmaiņas, ņemot vērā šādus nosacījumus:
86.1. tehniskās rezerves tiek aprēķinātas, piemērojot stresa scenāriju, kurā tiek izmantota bezriska procentu likmju termiņstruktūra, kam piemērots stresa faktors. Šo procentu likmi nosaka, piemērojot stresa faktoru pamata bezriska procentu likmju termiņstruktūrai, pēc tam pievienojot Apdrošināšanas un pārapdrošināšanas likuma 112. pantā noteikto atbilstības korekciju vai 114. pantā noteikto svārstīguma korekciju, vai pārejas noteikumu 10. punktā noteikto pārejas korekciju, ja tādas attiecīgi tiek piemērotas;
86.2. aktīvu vērtība tiek aprēķināta, piemērojot scenāriju, kurā stresa faktors tiek piemērots tikai pamata bezriska procentu likmju termiņstruktūrai, neietekmējot procentu likmju starpību virs pamata bezriska procentu likmju termiņstruktūras, tai skaitā šādas aktīvu vērtības noteikšanā izmantojot modeļa vērtēšanas paņēmienus;
86.3. apdrošinātājs vai pārapdrošinātājs nodrošina, ka aktīvu vērtība pirms stresa faktoru piemērošanas, kas iegūta, piemērojot modeļa vērtēšanas paņēmienus, pamatojas uz līdzīgu aktīvu kotētām tirgus cenām aktīvā tirgū.
87. Ja ieguldījumiem piemīt gan parāda, gan kapitāla instrumenta iezīmes, apdrošinātājs vai pārapdrošinātājs izvērtē abas šīs iezīmes, lai noteiktu, kurš standarta formulas apakšmodulis ir piemērojams attiecīgajam instrumentam, ievērojot šādus nosacījumus:
87.1. tiek ņemta vērā instrumenta ekonomiskā būtība;
87.2. ja instruments apvieno divas nodalāmas komponentes, attiecīgie stresa faktori tiek piemēroti katrai komponentei atsevišķi;
87.3. ja instrumenta komponentes nav iespējams nodalīt atsevišķi, apdrošinātājs vai pārapdrošinātājs izvērtē, kura iezīme (kapitāla vai parāda instrumenta iezīme) ir noteicošā instrumenta ekonomiskās būtības atspoguļošanā, un piemēro attiecīgo standarta formulas maksātspējas kapitāla prasības apakšmoduli.
88. Ja apdrošinātājs vai pārapdrošinātājs ir kapitāla vērtspapīru īso pozīciju turētājs, kompensēt kapitāla vērtspapīru garās pozīcijas ar šīm pozīcijām kapitāla vērtspapīru riska maksātspējas kapitāla prasības aprēķinā ir atļauts tikai tad, ja tiek ievērotas Regulas Nr. 2015/35 208., 209., 210., 211., 212., 213., 214. un 215. panta prasības attiecībā uz riska mazināšanas metožu piemērošanu. Jebkāda cita kapitāla vērtspapīru īsā pozīcija netiek ņemta vērā kapitāla vērtspapīru riska maksātspējas kapitāla prasības aprēķinā, un, piemērojot stresa faktoru kapitāla vērtspapīriem, šo pozīciju vērtība nepalielinās.
89. Nosakot tirgus riska koncentrācijas apakšmoduļa maksātspējas kapitāla prasību, saskaņā ar Regulas Nr. 2015/35 187. panta 3. punkta otro daļu piemērojamais tirgus riska koncentrācijas riska koeficients gi 0 procentu apmērā neattiecas uz ieguldījumiem tādās komercsabiedrībās, kuru tiešs vai netiešs īpašnieks ir Regulas Nr. 2015/35 187. panta 3. punkta a), b), c) vai d) apakšpunktā noteiktais subjekts.
90. Ja apdrošinātājs vai pārapdrošinātājs ir iesaistījies vērtspapīru aizdevumu un aizņēmumu darījumos, līgumos par aktīvu pārdošanu ar atpirkšanu vai līgumos par aktīvu pirkšanu ar atpārdošanu, tai skaitā likviditātes mijmaiņas līgumos, šie apmainītie aktīvi tiek attiecīgi atspoguļoti bilancē, ņemot vērā darījuma nosacījumus, kā arī tiek noteikta šo darījumu riskam atbilstošā maksātspējas kapitāla prasība, ievērojot šādus nosacījumus:
90.1. ja aktīvi, kurus apdrošinātājs vai pārapdrošinātājs ir aizdevis, tiek atzīti apdrošinātāja vai pārapdrošinātāja bilancē, bet saņemtie aktīvi netiek atzīti bilancē:
90.1.1. aizdotajiem aktīviem tiek piemērota attiecīgā tirgus riska apakšmoduļa kapitāla prasība;
90.1.2. aizdotie aktīvi tiek iekļauti darījuma partneru saistību nepildīšanas riska moduļa kapitāla prasības aprēķinā kā 1. tipa riska darījumi, ņemot vērā riska mazināšanas efektu, ko nodrošina saņemtie aktīvi, ja tie tiek atzīti par nodrošinājumu atbilstoši Regulas Nr. 2015/35 214. pantam;
90.2. ja saņemtie aktīvi tiek atzīti apdrošinātāja vai pārapdrošinātāja bilancē, bet aizdotie aktīvi netiek atzīti bilancē:
90.2.1. saņemtajiem aktīviem tiek piemērota attiecīgā tirgus riska apakšmoduļa kapitāla prasība;
90.2.2. ja darījuma līgumiskie noteikumi ietver risku, ka darījuma partnera maksātnespējas gadījumā aizdotie aktīvi var netikt atmaksāti, kaut arī saņemtie aktīvi ir atmaksāti darījuma partnerim, aizdotie aktīvi tiek iekļauti darījuma partneru saistību nepildīšanas riska moduļa kapitāla prasības aprēķinā kā 1. tipa riska darījumi, ņemot vērā to bilances vērtību apmaiņas brīdī;
90.3. ja gan aizdotie, gan saņemtie aktīvi tiek atzīti apdrošinātāja vai pārapdrošinātāja bilancē:
90.3.1. aizdotajiem un saņemtajiem aktīviem tiek piemērota attiecīgā tirgus riska apakšmoduļa kapitāla prasība;
90.3.2. aizdotie aktīvi tiek iekļauti darījuma partneru saistību nepildīšanas riska moduļa kapitāla prasības aprēķinā kā 1. tipa riska darījumi, ņemot vērā riska mazināšanas efektu, ko nodrošina saņemtie aktīvi, ja tie tiek atzīti par nodrošinājumu atbilstoši Regulas Nr. 2015/35 214. pantam;
90.3.3. saistības, kas tiek atzītas apdrošinātāja vai pārapdrošinātāja bilancē aizdevuma darījuma rezultātā, tiek ietvertas procentu likmju riska apakšmoduļa kapitāla prasības aprēķinā.
91. Juridiskas saistības, kuras apdrošinātājs vai pārapdrošinātājs ir uzņēmies vai par kurām ir vienojies un kuras atkarībā no kredītstāvokļa vai saistību neizpildes var radīt maksājuma saistības darījuma partnerim (tostarp sniegtās garantijas, kredītvēstules), atbilstoši Regulas Nr. 2015/35 189. panta 2. punkta e) apakšpunktam tiek iekļautas darījuma partneru saistību nepildīšanas riska moduļa kapitāla prasības aprēķinā kā 1. tipa riska darījumi, ievērojot šādus nosacījumus:
91.1. ja saistību līgumā nav minēta noteikta saistību nominālvērtība, to nepildīšanas zaudējumi tiek noteikti atbilstoši Regulas Nr. 2015/35 192. panta 5. punktam, pamatojoties uz aplēsto nominālvērtību;
91.2. aplēstā nominālvērtība ir maksimālā summa, kas apdrošinātājam vai pārapdrošinātājam būtu jāmaksā darījuma partnera saistību neizpildes gadījumā.
XIII. Kapitāla prasība operacionālajam riskam
92. Kapitāla prasība operacionālajam riskam tiek aprēķināta atbilstoši Regulas Nr. 2015/35 prasībām.
93. Ja dzīvības apdrošināšanas līgumu ieguldījumu risku uzņemas apdrošinājuma ņēmēji, operacionālā riska kapitāla prasības aprēķinā ņem vērā gada izdevumu summu par šīm apdrošināšanas saistībām.
94. Attiecībā uz apdrošināšanas un pārapdrošināšanas darījumiem, kas nav šo noteikumu 93. punktā norādītie darījumi, operacionālā riska kapitāla prasības aprēķinā ņem vērā minēto darījumu apmēru nopelnīto prēmiju un tehnisko rezervju izteiksmē. Šajā gadījumā operacionālā riska kapitāla prasība nepārsniedz 30 procentu no pamata maksātspējas kapitāla prasības attiecībā uz šiem apdrošināšanas un pārapdrošināšanas darījumiem.
XIV. Korekcija atbilstoši tehnisko rezervju un atlikto nodokļu zaudējumu segšanas spējai
95. Korekcija atbilstoši tehnisko rezervju un atlikto nodokļu zaudējumu segšanas spējai (adjustment for the loss-absorbing capacity of technical provisions and deferred taxes), ko nosaka atbilstoši Regulas Nr. 2015/35 prasībām, atspoguļo neparedzēto zaudējumu potenciālo kompensāciju, vienlaikus samazinoties tehniskajām rezervēm vai atliktajiem nodokļiem, vai abiem.
96. Nosakot korekciju atbilstoši tehnisko rezervju zaudējumu segšanas spējai, ņem vērā riska mazināšanas efektu, ko sniedz apdrošināšanas līgumu nākotnes diskrecionārie labumi (future discretionary benefits), ja apdrošinātājs vai pārapdrošinātājs var konstatēt, ka šādu labumu samazinājumu var izmantot, lai segtu neparedzētos zaudējumus, kad tie rodas. Riska mazināšanas efekts, ko sniedz nākotnes diskrecionārie labumi, nav lielāks par tehnisko rezervju un atlikto nodokļu summu, kas attiecas uz šiem nākotnes diskrecionārajiem labumiem.
97. Piemērojot šo noteikumu 96. punktu, nākotnes diskrecionāros labumus nelabvēlīgos apstākļos salīdzina ar šādu labumu vērtību saskaņā ar tehnisko rezervju vislabākās aplēses aprēķina pamatā esošajiem pieņēmumiem.
98. Nosakot korekciju atbilstoši tehnisko rezervju zaudējumu segšanas spējai, tiek ņemtas vērā šādas papildu prasības:
98.1. attiecībā uz pamata maksātspējas kapitāla prasības aprēķinu:
98.1.1. nosakot Regulas Nr. 2015/35 83. pantā minēto scenārija ietekmi uz pamata pašu kapitālu:
98.1.1.1. naudas plūsmas, kas attiecas uz nākotnes diskrecionārajiem labumiem, paliek nemainīgas un tām netiek piemērota atkārtota diskontēšana,
98.1.1.2. ja attiecīgais scenārijs ietekmē bezriska procentu likmju termiņstruktūru, īpaši procentu likmju stresa scenārija gadījumā, atkārtota diskontēšana tiek piemērota tikai naudas plūsmām, kuras attiecas uz garantētajiem labumiem;
98.1.2. šo noteikumu 98.1.1. apakšpunkta prasības tiek ņemtas vērā, nosakot vadības turpmākos pasākumus atbilstoši Regulas Nr. 2015/35 83. panta 2. punkta a) apakšpunktam;
98.2. ja attiecīgā pamata maksātspējas kapitāla prasības moduļa vai apakšmoduļa aprēķins ir balstīts uz stresa scenārija piemērošanu, moduļa vai apakšmoduļa kapitāla prasība tiek noteikta, pamatojoties uz attiecīgo kapitāla prasību, kas iegūta, lai noteiktu neto pamata maksātspējas kapitāla prasību, šādā kārtībā:
98.2.1. tiek aprēķināta nākotnes diskrecionāro labumu vērtība, ņemot vērā stresa scenārija ietekmi;
98.2.2. tiek aprēķināta starpība starp nākotnes diskrecionāro labumu vērtību, kas atspoguļota apdrošinātāja vai pārapdrošinātāja bilancē, un vērtību, kas noteikta atbilstoši šo noteikumu 98.2.1. apakšpunktam;
98.2.3. šo noteikumu 98.2.2. apakšpunktā noteiktā starpība tiek attiecināta uz atbilstošo moduli vai apakšmoduli, kas izmantots, lai aprēķinātu neto pamata maksātspējas kapitāla prasību;
98.3. neto pamata maksātspējas kapitāla prasības aprēķinā, nosakot stresa scenārija ietekmi uz tehniskajās rezervēs iekļautajiem nākotnes diskrecionārajiem labumiem saskaņā ar Regulas Nr. 2015/35 83. panta 2. punkta b) apakšpunktu, tiek ņemta vērā:
98.3.1. stresa scenārija ietekme uz nākotnes peļņu, kā arī vadības turpmākie pasākumi (lēmumi) attiecībā uz nākotnes diskrecionāro labumu sadali pēc stresa scenārija piemērošanas;
98.3.2. stresa scenārija ietekme uz procentu likmēm, tai skaitā jebkādas izmaiņas attiecīgajā bezriska procentu likmju termiņstruktūrā, kas izmantota nākotnes diskrecionāro labumu naudas plūsmu diskontēšanā;
98.4. ja Regulas Nr. 2015/35 83. panta 2. punkta b) apakšpunktā minētie pieņēmumi par vadības turpmākajiem pasākumiem ietver izmaiņas nākotnes diskrecionāro labumu likmēs, šo izmaiņu noteikšanā tiek ņemts vērā piemērotā stresa scenārija veids un apmērs;
98.5. izdarot pieņēmumus par vadības turpmākajiem pasākumiem (lēmumiem) saistībā ar nākotnes diskrecionāro labumu sadali:
98.5.1. apdrošinātājs vai pārapdrošinātājs ņem vērā līdzšinējo uzņēmējdarbības pieredzi;
98.5.2. pieņēmumi tiek izdarīti tādā detalizācijas līmenī, kas atspoguļo visus atbilstošos un būtiskos juridiskos, līgumiskos un normatīvajos aktos noteiktos ierobežojumus attiecībā uz nākotnes diskrecionāro labumu sadali.
99. Nosakot korekciju atbilstoši atlikto nodokļu zaudējumu segšanas spējai, tiek ņemtas vērā šādas papildu prasības:
99.1. aprēķins tiek veikts tādā detalizācijas līmenī, kas atspoguļo visas attiecīgās normatīvo aktu prasības visos piemērojamos nodokļu režīmos;
99.2. apdrošinātājs vai pārapdrošinātājs piemēro šādus vērtēšanas principus un metodes:
99.2.1. korekcija atbilstoši atlikto nodokļu zaudējumu segšanas spējai tiek aprēķināta, piemērojot stresa scenārijus apdrošinātāja vai pārapdrošinātāja bilances, kas sagatavota, vērtēšanā piemērojot Apdrošināšanas un pārapdrošināšanas likuma 98. pantu, posteņiem un nosakot šo scenāriju ietekmi uz apdrošinātāja vai pārapdrošinātāja nodokļu apmēru. Korekciju aprēķina, pamatojoties uz pagaidu atšķirībām starp apliekamajām summām, vērtēšanā piemērojot Apdrošināšanas un pārapdrošināšanas likuma 98. pantu, un apliekamajām summām, vērtēšanā ņemot vērā maksātspējas kapitāla prasības aprēķinā noteiktos stresa scenārijus;
99.2.2. korekcija atbilstoši atlikto nodokļu zaudējumu segšanas spējai tiek aprēķināta, ņemot vērā visus aktīvus un saistības, kas atzītas maksātspējas vai nodokļu vajadzībām;
99.2.3. nosakot pašu kapitāla zuduma ietekmi uz atlikto nodokļu vērtības izmaiņām atbilstoši Regulas Nr. 2015/35 207. panta 1. punktam, ir atļauts piemērot vidējās nodokļu likmes, ja apdrošinātājs vai pārapdrošinātājs spēj pamatot, ka šīs likmes ir noteiktas atbilstošā līmenī, un šāda metode nerada būtiskas novirzes korekcijas apmērā;
99.3. pašu kapitāla zuduma attiecināšanā uz tā rašanās iemesliem tiek ievēroti šādi nosacījumi:
99.3.1. ja apdrošinātājs vai pārapdrošinātājs korekcijas apmēra noteikšanā izmanto vidējās nodokļu likmes, pašu kapitāla zudums tiek attiecināts uz tā rašanās iemesliem atbilstoši Regulas Nr. 2015/35 207. panta 5. punktam tikai tad, ja atliktā nodokļa korekcijas aprēķins vispārīgā līmenī neatspoguļo visas attiecīgās normatīvo aktu prasības visos piemērojamajos nodokļu režīmos;
99.3.2. ja atbilstoši šo noteikumu 99.3.1. apakšpunktā noteiktajam aprēķins neatspoguļo visas attiecīgās normatīvo aktu prasības visos piemērojamos nodokļu režīmos, pašu kapitāla zudums tiek attiecināts uz bilances posteņiem tādā detalizācijas pakāpē, lai attiecīgās normatīvo aktu prasības tiktu ņemtas vērā;
99.4. ja apdrošinātājam vai pārapdrošinātājam ir saistoši līgumiskie noteikumi vai normatīvo aktu prasības attiecībā uz peļņas vai zaudējumu pārnešanu uz citu komercsabiedrību, šādus noteikumus vai prasības ņem vērā, aprēķinot korekciju atbilstoši atlikto nodokļu zaudējumu segšanas spējai, ievērojot šādus nosacījumus:
99.4.1. ja ir noslēgta līgumiska vienošanās, kas paredz iespējamu vai obligātu zaudējumu pārnešanu uz citu komercsabiedrību, vai zaudējumu pārnešana notiek, zaudējumus kompensējot ar citas komercsabiedrības (iegūstošās sabiedrības) peļņu, pēc tam, kad apdrošinātājs vai pārapdrošinātājs (pārvedošā sabiedrība) ir cietis tūlītēju pašu kapitāla zudumu, pārvedošā sabiedrība atzīst ar zaudējumu pārnešanu saistīto atlikto nodokļu korekciju tikai tādā apmērā, kādā tā saņemtu maksājumu vai citu kompensāciju par nosacīto atlikto nodokļu zaudējumu pārnešanu;
99.4.2. pārvedošā sabiedrība atzīst saņemamo maksājumu vai citu kompensāciju tikai tādā apmērā, kādā tā atzītu atliktā nodokļa korekciju, ievērojot piemērojamo nodokļu režīmu attiecībā uz pieļaujamo atlikto nodokļu aktīvu un saistību savstarpējo ieskaitu, pieņemot, ka nodokļu zaudējumi netiktu pārnesti uz citu komercsabiedrību. Ja apdrošinātājs vai pārapdrošinātājs nespēj sniegt pierādījumus gaidāmām nodokļu saistībām vai nākotnes peļņai, pret ko veikt atlikto nodokļu aktīvu savstarpējo ieskaitu, atlikto nodokļu zaudējumu segšanas spēja netiek ņemta vērā maksātspējas kapitāla prasības aprēķinā, neraugoties uz noslēgtu līgumisku vienošanos, kas paredz iespējamu vai obligātu zaudējumu pārnešanu uz citu komercsabiedrību;
99.4.3. pārvedošā sabiedrība atzīst saņemamo maksājumu vai citu kompensāciju tikai tad, ja līgumiskie noteikumi attiecībā uz posteņu pārnešanu ir juridiski saistoši un izpildāmi pēc pārvedošās sabiedrības iniciatīvas;
99.4.4. ja saņemamā maksājuma vai citas kompensācijas apmērs ir atkarīgs no iegūstošās sabiedrības situācijas nodokļu jomā vai maksātspējas stāvokļa, pārvedošā sabiedrība nosaka saņemamā maksājuma vai citas kompensācijas apmēru, balstoties uz pamatotiem pieņēmumiem par maksājuma vai citas kompensācijas sagaidāmo vērtību;
99.4.5. pārvedošā sabiedrība spēj apliecināt, ka iegūstošā sabiedrība spēs izpildīt savas saistības arī ārkārtēja nelabvēlīga finanšu stāvokļa apstākļos, tai skaitā pēc maksātspējas kapitāla prasības aprēķinā noteikto stresa scenāriju piemērošanas;
99.4.6. pārvedošās sabiedrības nosacīto atlikto nodokļu apmērā tiek atspoguļoti visi nodokļi, kas tiek piemēroti atzītajai saņemamā maksājuma vai citas kompensācijas summai;
99.4.7. pārnestie zaudējumi netiek ņemti vērā, nosakot iegūstošās sabiedrības, ja tā ir apdrošināšanas vai pārapdrošināšanas sabiedrība, korekciju atbilstoši atlikto nodokļu zaudējumu segšanas spējai.
100. Atzīstot korekciju atbilstoši atlikto nodokļu zaudējumu segšanas spējai, tiek ņemtas vērā šādas papildu prasības:
100.1. apdrošinātājs vai pārapdrošinātājs izvērtē apmēru, kādā nosacītie atliktie nodokļi varētu tikt atzīti bilancē pēc tūlītēja pašu kapitāla zuduma saskaņā ar maksātspējas kapitāla prasības aprēķinā noteiktajiem scenārijiem;
100.2. nosacīto atlikto nodokļu aktīvi tiek atzīti, ņemot vērā to pagaidu raksturu. Atlikto nodokļu atzīšana pamatojas uz to, cik lielā mērā piemērojamie normatīvie akti nodokļu jomā pieļauj atlikto nodokļu savstarpēju ieskaitu, tai skaitā ieskaitu pret iepriekšējo periodu, pašreizējām vai turpmākajos periodos iespējamām nodokļu saistībām;
100.3. lai novērstu atlikto nodokļu dubultu uzskaiti, apdrošinātājs vai pārapdrošinātājs ievēro šādus nosacījumus:
100.3.1. atlikto nodokļu aktīvu atzīšana, vērtēšanā ņemot vērā Regulas Nr. 2015/35 207. panta 1. punktā noteiktā tūlītējā pašu kapitāla zuduma ietekmi, netiek pamatota ar tām pašām atlikto nodokļu saistībām vai ar nodokli apliekamo nākotnes peļņu, kas jau pamato atlikto nodokļu aktīvu atzīšanu, vērtēšanā piemērojot Apdrošināšanas un pārapdrošināšanas likuma 98. pantu;
100.3.2. nosacīto atlikto nodokļu aktīvu, kas rodas, vērtēšanā ņemot vērā Regulas Nr. 2015/35 207. panta 1. punktā noteiktā tūlītējā pašu kapitāla zuduma ietekmi, atzīšanā tiek piemēroti Regulas Nr. 2015/35 15. pantā noteiktie principi;
100.4. ja nosacīto atlikto nodokļu aktīvu atzīšana pamatota ar nākotnes peļņu, kas apliekama ar nodokli, atzīšanā tiek ievēroti šādi nosacījumi:
100.4.1. nosacīto atlikto nodokļu aktīvi tiek atzīti tikai tad, ja apdrošinātājs vai pārapdrošinātājs spēj pamatot, ka pēc Regulas Nr. 2015/35 207. panta 1. punktā noteiktā tūlītējā pašu kapitāla zuduma scenārija iestāšanās tas spēs gūt pietiekamu ar nodokli apliekamo peļņu;
100.4.2. lai novērtētu nosacīto atlikto nodokļu aktīvu pagaidu raksturu un termiņus, kādos tiek plānots gūt ar nodokli apliekamo peļņu nākotnē, apdrošinātājs vai pārapdrošinātājs izmanto metodes, kas atbilst šādiem nosacījumiem:
100.4.2.1. novērtējums atbilst Regulas Nr. 2015/35 15. panta 3. punkta prasībām;
100.4.2.2. novērtējumā tiek ņemts vērā apdrošinātāja vai pārapdrošinātāja finanšu stāvoklis pēc Regulas Nr. 2015/35 207. panta 1. punktā noteiktā tūlītējā pašu kapitāla zuduma scenārija iestāšanās;
100.5. nosacīto atlikto nodokļu aktīvi netiek ņemti vērā zaudējumu segšanas spējas korekcijas aprēķinā, ja apdrošinātājs vai pārapdrošinātājs uzskata par pārāk apgrūtinošu sniegt pamatojumu atlikto nodokļu zaudējumu segšanas spējas atzīšanai;
100.6. aprēķinot korekciju atbilstoši atlikto nodokļu zaudējumu segšanas spējai, tiek ņemtas vērā nosacīto atlikto nodokļu saistības, kas rodas, vērtēšanā ņemot vērā Regulas Nr. 2015/35 207. panta 1. punktā noteiktā tūlītējā pašu kapitāla zuduma ietekmi.
XV. Apdrošinātāja vai pārapdrošinātāja īpašo parametru izmantošana
101. Ja saņemta Latvijas Bankas atļauja, apdrošinātājs vai pārapdrošinātājs, izmantojot standarta formulas uzbūvi, var aizstāt standarta formulas parametru apakšgrupu ar attiecīgajam apdrošinātāja vai pārapdrošinātāja īpašajiem parametriem, aprēķinot dzīvības, nedzīvības un veselības apdrošināšanas parakstīšanas riska moduļus.
102. Apdrošinātāja vai pārapdrošinātāja īpašos parametrus kalibrē, pamatojoties uz attiecīgā apdrošinātāja vai pārapdrošinātāja iekšējiem datiem vai datiem, kas tieši attiecas uz minētā apdrošinātāja vai pārapdrošinātāja darījumiem, izmantojot standartizētas metodes.
103. Ja ir pamats uzskatīt, ka maksātspējas kapitāla prasība, kas aprēķināta saskaņā ar standarta formulu, nav atbilstoša, jo apdrošinātāja vai pārapdrošinātāja riska profils būtiski atšķiras no standarta formulas aprēķina pamatā esošajiem pieņēmumiem, Latvijas Banka ir tiesīga pieprasīt attiecīgajam apdrošinātājam vai pārapdrošinātājam aizstāt standarta formulas aprēķinā izmantoto parametru apakšgrupu (norādot noteiktu Regulas Nr. 2015/35 218. pantā minētu parametru) ar šim apdrošinātāja vai pārapdrošinātāja īpašajiem parametriem, aprēķinot dzīvības, nedzīvības un veselības apdrošināšanas parakstīšanas riska moduļus. Latvijas Banka, vienojoties ar apdrošinātāju vai pārapdrošinātāju, nosaka termiņu, kādā tas iesniedz pieteikumu īpašo parametru lietošanas atļaujas saņemšanai. Apdrošinātājs vai pārapdrošinātājs īpašo parametru aprēķināšanai izvēlas piemērotāko no Regulā Nr. 2015/35 noteiktajām standartizētajām metodēm.
104. Apdrošinātāja vai pārapdrošinātāja īpašie parametri tiek noteikti un izmantoti, ievērojot Apdrošināšanas un pārapdrošināšanas likuma 119. panta trešās un ceturtās daļas prasības, Regulas Nr. 2015/35 prasības, kā arī šādas papildu prasības:
104.1. pieņēmumus, kas pamatojas uz ekspertu atzinumu, ir atļauts izmantot:
104.1.1. tikai esošo datu koriģēšanā, ja tie ir pilnīgi, un ekspertu atzinumu nav atļauts izmantot, lai aizstātu neesošus datus (papildinātu datu rindu garumu vai detalizāciju);
104.1.2. tikai tad, ja ekspertu atzinuma rezultātā koriģētie dati lielākā mērā atbilst Regulas Nr. 2015/35 219. pantā noteiktajiem kritērijiem un apdrošinātājs vai pārapdrošinātājs spēj šo atbilstību pamatot;
104.2. Regulas Nr. 2015/35 219. pantā noteikto datu kvalitātes kritēriju ievērošanā netiek piemērots proporcionalitātes princips un datu kritēriji tiek ievēroti pilnā apmērā neatkarīgi no attiecīgo risku veida, apjoma un sarežģītības vai tā segmenta būtiskuma, kurā apdrošinātāja vai pārapdrošinātāja īpašie parametri tiek piemēroti;
104.3. veicot korekcijas, lai paaugstinātu datu atbilstīguma līmeni, nepieciešamības gadījumā vēsturiskie dati tiek koriģēti, lai novērstu nebūtisku risku ietekmi vismaz turpmāko 12 mēnešu periodā;
104.4. koriģējot vēsturiskos datus, lai novērstu katastrofas notikumu ietekmi un atspoguļotu spēkā esošos pārapdrošināšanas līgumus:
104.4.1. apdrošinātājs vai pārapdrošinātājs nosaka iekšējās politikas un procedūras:
104.4.1.1. tādu zaudējumu identificēšanai, kurus rada katastrofas notikumi;
104.4.1.2. datu pielāgošanai atbilstoši Regulas Nr. 2015/35 XVII pielikuma B. iedaļas 2. punkta d) un e) apakšpunkta, C. iedaļas 2. punkta c) apakšpunkta un D. iedaļas 2. punkta f) apakšpunkta prasībām;
104.4.2. neproporcionālo pārapdrošināšanas līgumu gadījumā tiek ņemtas vērā izmaiņas apdrošinātāja vai pārapdrošinātāja paturētā riska apmērā, ja tas ietekmē rezerves riska svārstīgumu;
104.5. nosakot Regulas Nr. 2015/35 218. panta 1. punkta a) apakšpunkta iii) punktā un c) apakšpunkta iii) punktā neproporcionālajai pārapdrošināšanai noteikto korekcijas koeficientu prēmiju riskam, gan bruto dati, gan neto dati, kuros ņemta vērā neproporcionālās pārapdrošināšanas ietekme, turpmāko 12 mēnešu periodā atbilst šo noteikumu 104.1., 104.2., 104.3. un 104.4. apakšpunkta prasībām, turklāt:
104.5.1. neto datu noteikšanā tiek ņemts vērā pārapdrošināšanas segums turpmāko 12 mēnešu periodā. Lai ievērotu atbilstīguma kritēriju, neto datos tiek ņemtas vērā atgūstamās summas atbilstoši proporcionālās pārapdrošināšanas līgumiem, kas ir bijuši spēkā vēsturisko datu iegūšanas periodā, un tiek veiktas korekcijas, lai izslēgtu tādu vēsturisko datu iegūšanas periodā spēkā esošu neproporcionālās pārapdrošināšanas līgumu ietekmi, kas atšķiras no spēkā esošajiem neproporcionālās pārapdrošināšanas līgumiem. Papildu korekcijas tiek veiktas, lai atspoguļotu spēkā esošo neproporcionālās pārapdrošināšanas līgumu ietekmi;
104.5.2. gan bruto dati, gan neto dati tiek sagatavoti vienā un tajā pašā detalizācijas līmenī. Korekcijas, kas tiek veiktas, lai iegūtu neto datus, nemazina bruto datu detalizācijas līmeni;
104.5.3. neto dati tiek uzskatīti par pilnīgiem, ja tie ir iegūti pietiekami ilgā laika periodā, kad ir bijis spēkā atbilstošas pārapdrošināšanas programmas segums, un šajos datos ietvertais prēmiju riska svārstīgums atspoguļo turpmāko 12 mēnešu perioda svārstīgumu. Ja šādi dati nav pieejami, apdrošinātājs vai pārapdrošinātājs spēj sniegt pamatojumu, ka veiktās vēsturisko datu korekcijas pienācīgi atspoguļo turpmāko 12 mēnešu perioda pārapdrošināšanas programmas seguma ietekmi;
104.6. apdrošinātājs vai pārapdrošinātājs kontrolē pastāvīgu atbilstību īpašo parametru izmantošanas prasībām, ievērojot šādus nosacījumus:
104.6.1. apdrošinātājs vai pārapdrošinātājs novērtē pastāvīgu atbilstību īpašo parametru piemērošanas prasībām risku un maksātspējas pašu novērtējuma ietvaros;
104.6.2. ja jaunu datu izmantošanas rezultātā rodas būtiskas izmaiņas īpašo parametru lietošanas pieteikumā norādītajā informācijā, apdrošinātājs vai pārapdrošinātājs pēc Latvijas Bankas pieprasījuma iesniedz detalizētu apdrošinātāja vai pārapdrošinātāja īpašo parametru aprēķinu, izmantojot jaunos datus, kā arī nepieciešamo informāciju, kas pamato aprēķina atbilstību prasībām;
104.6.3. ja apdrošinātājs vai pārapdrošinātājs konstatē, ka cita standartizēta metode īpašo parametru aprēķināšanā nodrošina precīzākus rezultātus, lai nodrošinātu atbilstību Apdrošināšanas un pārapdrošināšanas likuma 119. panta trešajā un ceturtajā daļā noteiktajām kalibrēšanas prasībām, tas iesniedz Latvijas Bankai jaunu pieteikumu, lai saņemtu atļauju citas standartizētas metodes lietošanai;
104.7. ja tiek konstatēta neatbilstība apdrošinātāja vai pārapdrošinātāja īpašo parametru izmantošanas prasībām:
104.7.1. apdrošinātājs vai pārapdrošinātājs iesniedz Latvijas Bankai apstiprināšanai darbības plānu atbilstības atjaunošanai triju mēnešu laikā no neatbilstības konstatēšanas datuma;
104.7.2. ja darbības plāns atbilstības atjaunošanai netiek apstiprināts, Latvijas Banka atbilstoši Komisijas 2015. gada 24. marta īstenošanas regulas (ES) 2015/498, ar ko nosaka īstenošanas tehniskos standartus attiecībā uz uzraudzības iestāžu apstiprinājuma procedūru sabiedrības īpašo parametru izmantošanai saskaņā ar Eiropas Parlamenta un Padomes direktīvu 2009/138/EK, 6. pantam atsauc izsniegto apstiprinājumu sabiedrībai īpašo parametru izmantošanai;
104.7.3. ja Latvijas Banka ir atsaukusi izsniegto apstiprinājumu īpašo parametru izmantošanai, apdrošinātājs vai pārapdrošinātājs aprēķina maksātspējas kapitāla prasību, izmantojot standarta parametrus, un iesniedz Latvijas Bankai jaunu pieteikumu, ja aprēķinā atkārtoti vēlas izmantot īpašos parametrus.
XVI. Maksātspējas kapitāla prasības un minimālās kapitāla prasības noteikšana, ja piemērota atbilstības korekcija, svārstīguma korekcija vai pārejas pasākumi attiecībā uz tehnisko rezervju aprēķinu
105. Ja, aprēķinot tehniskās rezerves, apdrošinātājs vai pārapdrošinātājs piemēro Apdrošināšanas un pārapdrošināšanas likuma 112. pantā noteikto atbilstības korekciju, 114. pantā noteikto svārstīguma korekciju vai pārejas noteikumu 10. punktā noteikto bezriska procentu likmju termiņstruktūras pārejas korekciju, šo korekciju apmērs pēc Regulas Nr. 2015/35 166. un 167. pantā noteiktā procentu likmju riska apakšmoduļa stresa scenārija piemērošanas pamata procentu likmju termiņstruktūrai paliek nemainīgs.
106. Ja, aprēķinot tehniskās rezerves, apdrošinātājs vai pārapdrošinātājs piemēro Apdrošināšanas un pārapdrošināšanas likuma 114. pantā noteikto svārstīguma korekciju un pārejas noteikumu 10. punktā noteikto bezriska procentu likmju termiņstruktūras pārejas korekciju vai tikai vienu no šīm korekcijām, šo korekciju apmērs pēc Regulas Nr. 2015/35 176. panta 1. punktā, 178. panta 1. punktā un 179. panta 1. punktā noteiktā procentu likmju starpības riska apakšmoduļa stresa scenārija piemērošanas paliek nemainīgs.
107. Ja, aprēķinot tehniskās rezerves, apdrošinātājs vai pārapdrošinātājs piemēro Apdrošināšanas un pārapdrošināšanas likuma pārejas noteikumu 14. punktā noteikto pārejas perioda atskaitījumu, tā apmērs, piemērojot maksātspējas kapitāla prasības aprēķina stresa scenārijus, paliek nemainīgs.
108. Ja, aprēķinot tehniskās rezerves, apdrošinātājs vai pārapdrošinātājs piemēro Apdrošināšanas un pārapdrošināšanas likuma pārejas noteikumu 14. punktā noteikto pārejas perioda atskaitījumu, tad maksātspējas kapitāla prasības operacionālā riska aprēķins tiek veikts, ievērojot šādus nosacījumus:
108.1. nosakot Regulas Nr. 2015/35 204. panta 4. punktā minētos apjoma mēra parametrus TPlife, TPlife-ul un TPnon-life, tiek ņemtas vērā tehniskās rezerves pirms pārejas perioda atskaitījuma piemērošanas, no kurām tiek atskaitīts lielākais no šādiem lielumiem – riska rezerve vai pārejas perioda atskaitījums;
108.2. ja pārejas perioda atskaitījums ir lielāks par riska rezervi, apmērs, kādā pārejas perioda atskaitījums pārsniedz riska rezervi, tiek attiecināts uz apjoma mēra parametriem TPlife, TPlife-ul un TPnon-life proporcionāli tam, kādā apmērā šie parametri ir ietekmējuši pārejas perioda atskaitījuma apmēru.
109. Ja, aprēķinot tehniskās rezerves, apdrošinātājs vai pārapdrošinātājs piemēro Apdrošināšanas un pārapdrošināšanas likuma pārejas noteikumu 14. punktā noteikto pārejas perioda atskaitījumu, tad minimālās kapitāla prasības aprēķins tiek veikts, ievērojot šādus nosacījumus:
109.1. nosakot Regulas Nr. 2015/35 250. panta 1. punktā un 251. panta 1. punktā minētos apjoma mēra parametrus TP(nl,s), TP(life, 1), TP(life, 2), TP(life, 3) un TP(life, 4), tiek ņemtas vērā tehniskās rezerves pirms pārejas perioda atskaitījuma piemērošanas, no kurām tiek atskaitīts lielākais no šādiem lielumiem – riska rezerve vai pārejas perioda atskaitījums;
109.2. ja pārejas perioda atskaitījums ir lielāks par riska rezervi, apmērs, kādā pārejas perioda atskaitījums pārsniedz riska rezervi, tiek attiecināts uz apjoma mēra parametriem TP(nl,s), TP(life, 1), TP(life, 2), TP(life, 3) un TP(life, 4) proporcionāli tam, kādā apmērā šie parametri ir ietekmējuši pārejas perioda atskaitījuma apmēru.
XVII. Izmantojamā pašu kapitāla noteikšana
110. Pašu kapitālu veido šo noteikumu 111. punktā minētā pamata pašu kapitāla un šo noteikumu 112. punktā minētā papildu pašu kapitāla summa.
111. Pamata pašu kapitālu veido atbilstoši Apdrošināšanas un pārapdrošināšanas likuma XIII nodaļas prasībām novērtēto aktīvu un saistību starpība un subordinētās saistības. Pamata pašu kapitāls tiek samazināts par apdrošinātāja vai pārapdrošinātāja turēto pašu akciju vai daļu summu. Pamata pašu kapitāla posteņi tiek noteikti atbilstoši Regulas Nr. 2015/35 prasībām.
112. Papildu pašu kapitāls sastāv no Regulā Nr. 2015/35 noteiktajiem ārpusbilances posteņiem, kuri nav pamata pašu kapitāls un kuru apmaksu var pieprasīt, lai segtu apdrošinātāja vai pārapdrošinātāja darbības rezultātā radušos zaudējumus.
113. Ja papildu pašu kapitāla instruments ir apmaksāts vai tā apmaksa ir pieprasīta, to uzskaitē atzīst par aktīvu un izslēdz no papildu pašu kapitāla posteņiem.
114. Summa, kas tiek attiecināta uz katru papildu pašu kapitāla posteni, atspoguļo šim postenim piemītošo zaudējumu segšanas potenciālu, un tās novērtēšanas pamatā ir piesardzīgi un reālistiski pieņēmumi. Ja papildu pašu kapitāla instrumentam ir fiksēta nominālvērtība, šā instrumenta apmēram jābūt vienādam ar tā nominālvērtību, ja tas attiecīgi atspoguļo šā instrumenta zaudējumu segšanas potenciālu.
115. Papildu pašu kapitāla posteņa summu iekļauj pašu kapitālā, ja ir saņemta Latvijas Bankas atļauja vai nu par naudas summu katram papildu pašu kapitāla postenim, vai par metodi, ar ko nosaka katra papildu pašu kapitāla posteņa summu.
116. Ja papildu pašu kapitāla postenis (instruments) pēc tā apmaksas pieprasījuma neatbilst pašu kapitāla posteņiem, kas minēti Regulas Nr. 2015/35 69., 72. un 76. pantā noteiktajos pašu kapitāla posteņu sarakstos, apdrošinātājs vai pārapdrošinātājs pirms iesnieguma iesniegšanas Latvijas Bankā, lai saņemtu šo noteikumu 115. punktā minēto atļauju, saņem šo noteikumu 131.2. apakšpunktā minēto Latvijas Bankas atļauju pašu kapitāla posteņa klasificēšanai attiecīgajā līmenī.
117. Ja atbilstoši Komisijas 2015. gada 24. marta īstenošanas regulas (ES) 2015/499, ar ko nosaka īstenošanas tehniskos standartus attiecībā uz procedūrām, kas jāizmanto, lai piešķirtu uzraudzības iestādes apstiprinājumu papildu pašu kapitāla posteņu izmantošanai saskaņā ar Eiropas Parlamenta un Padomes direktīvu 2009/138/EK, 6. pantam Latvijas Banka ir izsniegusi atļauju papildu pašu kapitāla posteņa iekļaušanai pašu kapitālā ar nosacījumu, ka nekavējoties tiek noslēgts līgums, attiecīgais līgums ir jānoslēdz 15 darbdienu laikā pēc atļaujas saņemšanas. Izsniedzot atļauju papildu pašu kapitāla posteņa iekļaušanai pašu kapitālā, Latvijas Banka ir tiesīga noteikt ilgāku termiņu attiecīgā līguma noslēgšanai.
118. Apdrošinātāja vai pārapdrošinātāja pamata pašu kapitālā tiek iekļauti papildu fondi, t. i., uzkrātā peļņa, kas nav bijusi pieejama sadalei apdrošinājuma ņēmējiem un labuma guvējiem. Papildu fondus neuzskata par apdrošināšanas vai pārapdrošināšanas saistībām, bet uzskata par pamata pašu kapitāla posteni tikai tad, ja tie atbilst kritērijiem, kas noteikti šo noteikumu 130.1. apakšpunktā.
119. Pašu kapitālā atbilstoši Regulas Nr. 2015/35 prasībām tiek iekļauts samazinājums par apdrošinātāja vai pārapdrošinātāja dalību finanšu iestādēs un kredītiestādēs. Dalība finanšu iestādēs un kredītiestādēs ietver:
119.1. apdrošinātāja vai pārapdrošinātāja tiešus vai netiešus ieguldījumus tādu kredītiestāžu, finanšu iestāžu un ieguldījumu brokeru sabiedrību pamatkapitālā, kurās tiešā vai kontroles veidā iegūtas 20 vai vairāk procentu balsstiesības vai arī tiešā vai kontroles veidā iegūta līdzdalība, kas aptver 20 un vairāk procentu no pamatkapitāla vai balsstiesīgo akciju skaita;
119.2. apdrošinātāja vai pārapdrošinātāja tiešus vai netiešus ieguldījumus šo noteikumu 119.1. apakšpunktā norādīto kredītiestāžu, finanšu iestāžu un ieguldījumu brokeru sabiedrību subordinētajā kapitālā un otrā līmeņa pašu kapitāla instrumentos, kas minēti Regulā Nr. 575/2013 attiecībā uz kredītiestādēm un finanšu iestādēm, un kas minēti Eiropas Parlamenta un Padomes 2019. gada 27. novembra regulā (ES) 2019/2033 par prudenciālajām prasībām ieguldījumu brokeru sabiedrībām un ar ko groza regulas (ES) Nr. 1093/2010, (ES) Nr. 575/2013, (ES) Nr. 600/2014 un (ES) Nr. 806/2014, attiecībā uz ieguldījumu brokeru sabiedrībām.
120. Par dalību finanšu iestādēs un kredītiestādēs atbilstoši šo noteikumu 119. punktam tiek uzskatīta arī apdrošinātāja vai pārapdrošinātāja dalība tādās kredītiestādēs, finanšu iestādēs vai ieguldījumu brokeru sabiedrībās (tostarp ārvalstīs reģistrētās), kurām nav saistošas Regulas Nr. 575/2013 vai Ieguldījumu brokeru sabiedrību likuma prasības, bet kuru darbība atbilst minētajā regulā vai likumā noteiktajai kredītiestādes, finanšu iestādes vai ieguldījumu brokeru sabiedrības uzņēmējdarbībai.
121. Nosakot līdzdalības vērtību Regulas Nr. 2015/35 68. panta prasību izpildes vajadzībām, dalības sabiedrība ņem vērā tieši vai netieši veiktus ieguldījumus kapitāla vērtspapīros, kā arī citos pašu kapitāla instrumentos un piemēro šādas pieejas:
121.1. tiešā turējumā esošas dalības finanšu iestādē un kredītiestādē vērtību dalības sabiedrība nosaka atbilstoši Apdrošināšanas un pārapdrošināšanas likuma 98. pantā noteiktajiem novērtēšanas principiem un ievērojot šo noteikumu 122., 123., 124. un 125. punkta prasības;
121.2. ja dalības sabiedrībai ir netieša dalība finanšu iestādē vai kredītiestādē, kā pastarpinātu dalības sabiedrību izmantojot citu finanšu iestādi vai kredītiestādi, šāda dalība netiek atskaitīta no pašu kapitāla atbilstoši Regulas Nr. 2015/35 68. panta nosacījumiem, ņemot vērā, ka šāda dalība tiek atskaitīta atbilstoši šo noteikumu 121.1. apakšpunkta prasībām;
121.3. netiešā turējumā esoša dalība finanšu iestādē vai kredītiestādē tiek atskaitīta no pašu kapitāla tikai tad, ja pastarpinātā saistītā sabiedrība nav finanšu iestāde vai kredītiestāde;
121.4. ja netiešā turējumā esoša dalība finanšu iestādē vai kredītiestādē tiek atskaitīta no pašu kapitāla, tās vērtība tiek noteikta, ievērojot Regulas Nr. 2015/35 13. panta nosacījumus;
121.5. Regulas Nr. 2015/35 68. panta prasību izpildei noteiktā dalības vērtība atspoguļo dalības sabiedrības tiešu vai netiešu proporcionālu līdzdalību finanšu iestādē vai kredītiestādē.
122. Lai atbilstoši Regulas Nr. 2015/35 68. panta prasībām aprēķinātu 10 procentu no Regulas Nr. 2015/35 69. panta a) punkta i), ii), iv) un vi) apakšpunktā norādītajiem pašu kapitāla posteņiem, dalības sabiedrība izmanto šo pašu kapitāla posteņu apmēru pirms jebkādiem atskaitījumiem, kas noteikti atbilstoši Regulas Nr. 2015/35 68. pantam.
123. Ja visu citu dalību kredītiestādēs un finanšu iestādēs, kas nav Regulas Nr. 2015/35 68. panta 1. punktā minētā dalība, kopsumma nepārsniedz 10 procentu no Regulas Nr. 2015/35 69. panta a) punkta i), ii), iv) un vi) apakšpunktā iekļauto posteņu kopsummas, dalības sabiedrība neveic atskaitījumus no pašu kapitāla, kas noteikti Regulas Nr. 2015/35 68. panta 2. punktā, un piemēro šo noteikumu 127. punkta prasības.
124. Dalības sabiedrība piemēro Regulas Nr. 2015/35 68. panta 3. punkta prasības tikai tad, ja ir izpildīti šādi nosacījumi:
124.1. līdzdalība atbilst šo noteikumu XI nodaļā noteiktajiem stratēģiskas līdzdalības kritērijiem un prasībām;
124.2. dalības sabiedrība un līdzdalība ir ietverta finanšu konglomerāta veiktajos kapitāla pietiekamības aprēķinos, izmantojot Latvijas Bankas noteikumos par finanšu konglomerāta kapitāla pietiekamības aprēķināšanas kārtību un papildu uzraudzībai nepieciešamās informācijas sniegšanas kārtību noteikto konsolidācijas metodi, vai dalības sabiedrība un līdzdalība atbilstoši Apdrošināšanas un pārapdrošināšanas likuma prasībām ir ietverta grupas maksātspējas aprēķinā, izmantojot konsolidētā finanšu pārskata metodi.
125. Ja Regulas Nr. 2015/35 68. panta 1. un 2. punktā noteiktos pašu kapitāla atskaitījumus nav iespējams veikt no attiecīgā līmeņa atbilstoši Regulas Nr. 2015/35 68. panta 5. punktā noteiktajām prasībām, apdrošinātājs vai pārapdrošinātājs piemēro šādas pieejas:
125.1. ja atskaitāmie posteņi nav klasificēti līmeņos atbilstoši Regulas Nr. 2015/35 68. panta 5. punktā noteiktajam, viss pašu kapitāla atskaitījumu apmērs tiek atskaitīts no Regulas Nr. 2015/35 69. panta a) punkta i), ii), iv) un vi) apakšpunktā iekļauto dalības sabiedrības pašu kapitāla posteņu kopsummas;
125.2. ja pašu kapitāla atskaitījumu apmērs pārsniedz attiecīgo pašu kapitāla posteņu apmēru, no kā jāveic atskaitījums atbilstoši Regulas Nr. 2015/35 68. panta 5. punkta prasībām, pārsnieguma apmēra atskaitījums tiek veikts šādi:
125.2.1. papildu 1. līmeņa pašu kapitāla instrumentus, kas pārsniedz Regulas Nr. 2015/35 69. panta a) punkta iii) un v) apakšpunktā un b) punktā iekļauto pašu kapitāla posteņu apmēru, atskaita no Regulas Nr. 2015/35 69. panta a) punkta i), ii), iv) un vi) apakšpunktā iekļauto pašu kapitāla posteņu kopsummas;
125.2.2. ieguldījumus 2. līmeņa pašu kapitāla instrumentos, kas pārsniedz Regulas Nr. 2015/35 72. pantā iekļauto pašu kapitāla posteņu apmēru, vispirms atskaita no Regulas Nr. 2015/35 69. panta a) punkta iii) un v) apakšpunktā un b) punktā iekļautajiem pašu kapitāla posteņiem un atlikušo daļu atskaita no Regulas Nr. 2015/35 69. panta a) punkta i), ii), iv) un vi) apakšpunktā iekļautajiem pašu kapitāla posteņiem, līdz visi attiecīgie ieguldījumi ir atskaitīti pilnībā.
126. Ja atbilstoši Regulas Nr. 2015/35 68. pantam tiek veikts pilnīgs vai daļējs netieša ieguldījuma kredītiestādē vai finanšu iestādē atskaitījums no dalības sabiedrības pašu kapitāla, dalības sabiedrība (tikai maksātspējas kapitāla prasības aprēķina vajadzībām) veic šādas korekcijas:
126.1. tāda dalības sabiedrības aktīva vērtība, kas ir ieguldījums saistītajā sabiedrībā, ar kuras starpniecību ir veikts netiešs ieguldījums kredītiestādē vai citā finanšu iestādē, tiek samazināta par attiecīgā atskaitījuma vērtību;
126.2. veicot šo noteikumu 126.1. apakšpunktā noteiktās korekcijas, dalības sabiedrība ievēro Regulas Nr. 2015/35 68. panta 5. punkta un šo noteikumu 125. punkta nosacījumus.
127. Ja dalības sabiedrības aktīvi ietver saistītās sabiedrības pašu kapitāla posteņus un šo posteņu vērtība nav atskaitīta vai ir tikai daļēji atskaitīta no dalības sabiedrības pašu kapitāla atbilstoši Regulas Nr. 2015/35 68. pantam, atlikušajai ieguldījumu vērtībai tiek noteiktas attiecīgās kapitāla prasības, izmantojot standarta formulu vai iekšējo modeli. Veicot maksātspējas kapitāla prasības aprēķinu saskaņā ar standarta formulu:
127.1. ieguldījumi saistītās sabiedrības parastajā vai priekšrocību akciju kapitālā tiek uzskatīti par ieguldījumiem kapitāla vērtspapīros un tiem tiek piemērots kapitāla vērtspapīru riska apakšmodulis;
127.2. ieguldījumi saistītās sabiedrības subordinētajās saistībās, ņemot vērā līguma noteikumus, tiek uzskatīti par finanšu instrumentiem un tiem tiek piemēroti atbilstošie tirgus riska apakšmoduļi;
127.3. ieguldījumiem, kam raksturīgas gan kapitāla vērtspapīru iezīmes, gan parāda vērtspapīru iezīmes, tiek piemērots standarta formulas attiecīgais riska apakšmodulis atbilstoši šo noteikumu 87. punkta prasībām.
XVIII. Pašu kapitāla posteņu iedalījums
128. Pašu kapitāla posteņus klasificē trijos līmeņos. Šo posteņu klasifikācija ir atkarīga no tā, vai tie ir pamata pašu kapitāla vai papildu pašu kapitāla posteņi un cik lielā mērā tiem piemīt šādas pazīmes:
128.1. postenis ir pieejams vai to var izmantot pēc pieprasījuma, lai pilnībā segtu apdrošinātāja vai pārapdrošinātāja darbības rezultātā radušos zaudējumus, vienlaikus turpinot darbību, kā arī likvidācijas gadījumā (pastāvīga pieejamība);
128.2. likvidācijas gadījumā posteņa (instrumenta) kopsumma ir pieejama zaudējumu segšanai un posteņa (instrumenta) atmaksu tā turētājam atsaka, līdz ir izpildītas visas pārējās saistības, tostarp apdrošināšanas un pārapdrošināšanas saistības attiecībā uz apdrošinājuma ņēmējiem un apdrošināšanas un pārapdrošināšanas līgumu atlīdzības saņēmējiem (subordinācija).
129. Novērtējot to, cik lielā mērā pašu kapitāla posteņiem (instrumentiem) piemīt šo noteikumu 128.1. un 128.2. apakšpunktā norādītās pazīmes (gan novērtēšanas brīdī, gan turpmāk), ņem vērā šādas pazīmes:
129.1. posteņa (instrumenta) ilgumu (duration), īpaši to, vai postenis (instruments) ir atmaksājams noteiktā termiņā vai tas ir beztermiņa. Ja pašu kapitāla postenis (instruments) ir atmaksājams noteiktā termiņā, ņem vērā posteņa (instrumenta) relatīvo ilgumu salīdzinājumā ar apdrošinātāja vai pārapdrošinātāja apdrošināšanas vai pārapdrošināšanas saistību ilgumu;
129.2. vai posteņa (instrumenta) līguma noteikumi neparedz prasības vai stimulu atmaksāt nominālvērtības summu (atmaksas stimulu neesamība);
129.3. vai posteņa (instrumenta) līguma noteikumi neparedz obligātus fiksētus maksājumus (obligāto apkalpošanas izmaksu neesamība);
129.4. vai postenim (instrumentam) nav apgrūtinājumu (apgrūtinājumu neesamība).
130. Galvenie kritēriji klasificēšanai līmeņos:
130.1. 1. līmenī klasificē pamata pašu kapitāla posteņus, ja tiem atbilstoši Regulā Nr. 2015/35 noteiktajām prasībām lielā mērā piemīt pazīmes, kas norādītas šo noteikumu 128.1. un 128.2. apakšpunktā, ņemot vērā šo noteikumu 129. punktā norādītās pazīmes;
130.2. 2. līmenī klasificē šādus posteņus:
130.2.1. pamata pašu kapitāla posteņus, ja tiem atbilstoši Regulā Nr. 2015/35 noteiktajām prasībām lielā mērā piemīt pazīmes, kas norādītas šo noteikumu 128.2. apakšpunktā, ņemot vērā šo noteikumu 129. punktā norādītās pazīmes;
130.2.2. papildu pašu kapitāla posteņus, ja tiem atbilstoši Regulā Nr. 2015/35 noteiktajām prasībām lielā mērā piemīt pazīmes, kas norādītas šo noteikumu 128.1. un 128.2. apakšpunktā, ņemot vērā šo noteikumu 129. punktā norādītās pazīmes;
130.3. 3. līmenī atbilstoši Regulā Nr. 2015/35 noteiktajām prasībām klasificē jebkādus pamata un papildu pašu kapitāla posteņus, kas neatbilst šo noteikumu 130.1. un 130.2. apakšpunktā minētajiem kritērijiem.
131. Pašu kapitālu klasificē līmeņos, ievērojot šādas prasības:
131.1. pašu kapitāla posteņu klasificēšanai apdrošinātājs vai pārapdrošinātājs ievēro Regulā Nr. 2015/35 noteikto pašu kapitāla posteņu sarakstu;
131.2. ja pašu kapitāla postenis nav iekļauts šo noteikumu 131.1. apakšpunktā minētajā sarakstā, apdrošinātājs vai pārapdrošinātājs to novērtē un klasificē saskaņā ar šo noteikumu 130. punkta, XIX, XX, XXI, XXII un XXIII nodaļas prasībām, kā arī Regulas Nr. 2015/35 71., 73. un 77. panta prasībām. Apdrošinātājam vai pārapdrošinātājam ir atļauts klasificēt pašu kapitāla posteni attiecīgajā līmenī, ja saņemta Latvijas Bankas atļauja.
XIX. Papildu prasības pašu kapitāla posteņu klasificēšanai 1. līmenī
132. Regulas Nr. 2015/35 69. panta a) punkta i) apakšpunktā minētais apmaksātais akciju kapitāls vai daļas tiek klasificētas 1. līmenī, ja tās atbilst šādām pazīmēm:
132.1. akcijas vai daļas ir tieši emitējis apdrošinātājs vai pārapdrošinātājs ar iepriekšēju akcionāru vai valdes apstiprinājumu;
132.2. likvidācijas gadījumā akcijas vai daļas to īpašniekiem dod tiesības uz apdrošinātāja vai pārapdrošinātāja atlikušajiem aktīviem proporcionāli katra daļu īpašnieka vai akcionāra daļai, nepiemērojot ierobežojumus.
133. Ja sabiedrībai ir vairāk par vienu akciju kategoriju, apdrošinātājs vai pārapdrošinātājs:
133.1. atbilstoši Regulas Nr. 2015/35 71. panta 1. punkta a) apakšpunkta i) punkta un 3. punkta a) apakšpunkta prasībām nosaka atšķirības starp kategorijām, kas nodrošina vienai kategorijai augstāku līmeni nekā citai vai kas rada priekšrocības attiecībā uz peļņas sadali. 1. līmeņa akciju kapitālā klasificē tikai to akciju kategoriju, kura tajā ierindojas pēc visām citām prasībām un kurai nav priekšrocību;
133.2. visas akciju kategorijas, kas ierindojas augstāk nekā visvairāk subordinētā kategorija vai kam piemīt citas priekšrocību pazīmes, kuras neļauj tās klasificēt kā 1. līmeņa akciju kapitālu saskaņā ar šo noteikumu 133.1. apakšpunktu, uzskata par priekšrocību akcijām un klasificē attiecīgajā pašu kapitāla līmenī atbilstoši šo posteņu pazīmēm.
134. Nosakot 1. līmenī iekļaujamās saskaņošanas rezerves samazinājumu atbilstoši Regulas Nr. 2015/35 70. panta 1. punkta a) apakšpunktam, apdrošinātājs vai pārapdrošinātājs ņem vērā gan tieši, gan netieši sabiedrības turējumā esošās pašu akcijas vai daļas.
135. Nosakot 1. līmenī iekļaujamās saskaņošanas rezerves samazinājumu atbilstoši Regulas Nr. 2015/35 70. panta 1. punkta b) apakšpunktam, tiek ņemti vērā šādi nosacījumi:
135.1. dividendes un peļņas sadale tiek uzskatīta par paredzamu, vēlākais, tad, kad sabiedrības valde ir apstiprinājusi priekšlikumu par dividenžu izmaksu vai peļņas sadali, neatkarīgi no termiņa, kādā tiek pieņemts dalībnieku sapulces lēmums;
135.2. ja dalības sabiedrībai ir līdzdalība citā sabiedrībā, kas ir noteikusi paredzamās dividendes, dalības sabiedrības saskaņošanas rezerve netiek samazināta par šādu paredzamo dividenžu apmēru;
135.3. par paredzamajām maksām, kas atskaitāmas no saskaņošanas rezerves, uzskata:
135.3.1. nodokļu summu, kas ir paredzama, bet nav atzīta kā saistības apdrošinātāja vai pārapdrošinātāja bilancē;
135.3.2. jebkuru saistību palielinājuma vai aktīvu samazinājuma summu, kas būtu attiecināma uz pārskata periodu un varētu ietekmēt sabiedrības peļņu vai zaudējumus, ja Latvijas Banka norādījusi, ka tā nav pienācīgi atzīta bilancē atbilstoši aktīvu un saistību vērtēšanas prasībām maksātspējas aprēķina vajadzībām.
136. Attiecībā uz Regulas Nr. 2015/35 69. panta a) punkta i), ii) un iv) apakšpunktā minētajiem 1. līmeņa pašu kapitāla posteņiem, novērtējot pazīmes, kas nosaka šo posteņu klasificēšanu, tiek ņemtas vērā pazīmes, kas var radīt maksātnespēju vai paātrināt sabiedrības maksātnespējas procesu, tai skaitā:
136.1. pašu kapitāla instrumenta turētājs ir tiesīgs iesniegt maksātnespējas procesa pieteikumu pret instrumenta emitentu, ja netiek veikti peļņas sadales maksājumi;
136.2. pašu kapitāla instrumenta turētājs peļņas sadales atcelšanas vai maksājumu neveikšanas gadījumā ir tiesīgs pieprasīt pilnīgu vai daļēju ieguldītās summas atmaksu vai arī pieprasīt soda naudas vai jebkuras citas kompensācijas samaksu, kā rezultātā pašu kapitāls varētu samazināties.
137. Novērtējot, vai Regulas Nr. 2015/35 69. panta a) punkta i) un ii) apakšpunktā minētajiem 1. līmeņa pašu kapitāla posteņiem tiek nodrošināta Regulas Nr. 2015/35 71. panta 3. punktā minētā pilnīgā elastība attiecībā uz peļņas sadali, tiek ņemti vērā šādi nosacījumi:
137.1. nosakot posteņus, kas paredzēti peļņas sadalei, ņem vērā nesadalīto peļņu, tai skaitā iepriekšējo gadu peļņu vai zaudējumus, kārtējā finanšu gada zaudējumus, kā arī rezerves, ja atbilstoši apdrošināšanas vai pārapdrošināšanas sabiedrības statūtos noteiktajam tās paredzētas sadalei;
137.2. posteņu, kas paredzēti peļņas sadalei, apmērs tiek noteikts, pamatojoties uz individuālajiem apdrošināšanas vai pārapdrošināšanas sabiedrības pārskatiem, nevis uz konsolidētajiem pārskatiem;
137.3. līgumiskie noteikumi, kas regulē Regulas Nr. 2015/35 69. panta a) punkta i) apakšpunktā minēto pašu kapitāla posteni (kā arī jebkuru citu pašu kapitāla posteni), neierobežo peļņas sadales līmeni vai sadalāmās summas apmēru attiecībā uz šo posteni, tostarp neierobežo peļņas sadali līdz nullei;
137.4. līgumiskie noteikumi, kas regulē kādu pašu kapitāla posteni, nenosaka peļņas sadali attiecībā uz šo posteni, ja peļņas sadale tiek veikta attiecībā uz jebkuru citu pašu kapitāla instrumentu, ko emitējusi sabiedrība.
138. Pirms Regulas Nr. 2015/35 69. panta a) punkta i) un ii) apakšpunktā minētie pašu kapitāla posteņi tiek klasificēti 1. līmenī, apdrošinātājs vai pārapdrošinātājs nosaka juridisko pamatojumu peļņas sadales maksājumu atcelšanai saskaņā ar Regulas Nr. 2015/35 71. panta 1. punkta l) apakšpunkta i) punktu.
139. Klasificējot 1. līmenī Regulas Nr. 2015/35 69. panta a) punkta iii) un v) apakšpunktā un b) punktā minētos pašu kapitāla posteņus, ņem vērā šādus papildu kritērijus:
139.1. novērtējot pazīmes, kas nosaka šo posteņu klasificēšanu, tiek ņemtas vērā pazīmes, kas var radīt maksātnespēju vai paātrināt apdrošināšanas vai pārapdrošināšanas sabiedrības maksātnespējas procesu, tai skaitā:
139.1.1. pašu kapitāla instrumenta turētājs ir tiesīgs iesniegt maksātnespējas procesa pieteikumu pret instrumenta emitentu, ja netiek veikti peļņas sadales maksājumi;
139.1.2. līgumiskie noteikumi, kas regulē pašu kapitāla posteni, nosaka apstākļus vai noteikumus, kuru izpildes gadījumā rodas tiesības iesniegt maksātnespējas procesa pieteikumu vai apdrošināšanas vai pārapdrošināšanas sabiedrība vairs neatbilst darbības turpināšanas principam;
139.1.3. pašu kapitāla instrumenta turētājs peļņas sadales atcelšanas vai maksājumu neveikšanas gadījumā ir tiesīgs pieprasīt pilnīgu vai daļēju ieguldītās summas atmaksu vai arī pieprasīt soda naudu vai jebkuru citu kompensāciju, kā rezultātā pašu kapitāls varētu samazināties;
139.2. šiem posteņiem piemīt Regulas Nr. 2015/35 71. panta 1. punkta d) apakšpunktā noteiktās iezīmes (postenis absorbē zaudējumus vismaz vienreiz, ja pastāv neatbilstība maksātspējas kapitāla prasībai, un tas nekavē apdrošinātāja vai pārapdrošinātāja rekapitalizāciju), ja līgumiskie noteikumi, kas regulē pašu kapitāla posteni, vai kādas citas saistītas vienošanās atbilst šādiem nosacījumiem:
139.2.1. tie neaizliedz emitēt jaunus vai papildu tādus pašus instrumentus vai instrumentus ar augstāku priekšrocību pakāpi;
139.2.2. tie neietver prasību, ka stresa vai citos apstākļos, kuros var būt nepieciešams papildu pašu kapitāls, visiem jauniem apdrošinātāja vai pārapdrošinātāja emitētiem pašu kapitāla instrumentiem ir zemāka priekšrocību pakāpe nekā attiecīgajam instrumentam;
139.2.3. tie neietver noteikumus, kas neatļauj citu pašu kapitāla instrumentu peļņas sadales maksājumus;
139.2.4. tie nenosaka posteņa automātisku konvertēšanu par posteni, kas saskaņā ar subordināciju ierindojas augstāk stresa apstākļos vai citos apstākļos, kad pašu kapitāls var būt nepieciešams, vai strukturālu izmaiņu rezultātā, ieskaitot apvienošanos vai pārņemšanu;
139.3. šiem posteņiem piemīt Regulas Nr. 2015/35 71. panta 1. punkta f) apakšpunkta ii) punktā noteiktā iezīme (tuvākā līgumiskā iespēja atmaksāt vai izpirkt pamata pašu kapitāla instrumentu ir pēc pieciem gadiem no emisijas dienas), ja līgumiskie noteikumi, kas regulē pašu kapitāla posteni, neietver instrumenta atsaukšanas iespēju (call option) agrāk par pieciem gadiem no emisijas datuma, tai skaitā instrumenta atsaukšanas iespēju, kas balstīta uz neparedzētiem apstākļiem, ko sabiedrība nevar kontrolēt;
139.4. instrumenta atsaukšanas iespēja, kas balstīta uz neparedzētiem apstākļiem, ko apdrošināšanas vai pārapdrošināšanas sabiedrība nevar kontrolēt un kā rezultātā tiek veiktas darbības un darījumi, kas netiek uzskatīti par atmaksāšanu vai izpirkšanu, tiek uzskatīta par pieļaujamu līgumisko noteikumu klasificēšanai 1. līmenī, kā noteikts Regulas Nr. 2015/35 71. panta 2. punktā, ja ir izpildīti visi attiecīgie klasificēšanas nosacījumi un ir saņemta Latvijas Bankas atļauja;
139.5. šiem posteņiem piemīt Regulas Nr. 2015/35 71. panta 1. punkta m) apakšpunktā noteiktā iezīme (atbrīvojums no aizlieguma veikt peļņas sadali), ja ir izpildīti šādi nosacījumi:
139.5.1. jebkāds alternatīvs dividenžu izmaksas mehānisms ir iekļauts līgumiskajos noteikumos, kas regulē pašu kapitāla posteni, tikai tad, ja šis mehānisms aizstāj jebkādus peļņas sadales maksājumus skaidrā naudā ar pamatkapitāla emitēšanu;
139.5.2. jebkāds alternatīvs dividenžu izmaksas mehānisms atbilst tādai pašai zaudējumu absorbēšanas pakāpei kā aizliegums izmaksāt dividendes, kā arī izmaksas rezultātā nesamazinās pašu kapitāla apmērs;
139.5.3. jebkāda alternatīvā dividenžu izmaksas mehānismā paredzēta peļņas sadale var tikt veikta, līdzko ir saņemts Latvijas Bankas atbrīvojums no aizlieguma veikt peļņas sadali un apdrošināšanas vai pārapdrošināšanas sabiedrības statūtos ir paredzēta pamatkapitāla emitēšana kā dividenžu izmaksas mehānisms;
139.5.4. jebkāds alternatīvs dividenžu izmaksas mehānisms neparedz iespēju izmantot apdrošināšanas vai pārapdrošināšanas sabiedrības pašas īpašumā esošās akcijas vai pajas, kas iegūtas atpirkšanas rezultātā;
139.5.5. līgumiskie noteikumi, kas regulē pašu kapitāla posteni:
139.5.5.1. paredz, ka alternatīvs dividenžu izmaksas mehānisms var tikt piemērots, ja katrā atsevišķā peļņas sadales gadījumā ir saņemts Latvijas Bankas atbrīvojums no aizlieguma veikt peļņas sadali;
139.5.5.2. nenosaka pienākumu apdrošināšanas vai pārapdrošināšanas sabiedrībai piemērot alternatīvo dividenžu sadales mehānismu;
139.6. šiem posteņiem piemīt Regulas Nr. 2015/35 71. panta 4. punktā noteiktā iezīme (pilnīga elastība attiecībā uz peļņas sadali), ja līguma noteikumi, kas regulē pašu kapitāla posteni, atbilst šādiem nosacījumiem:
139.6.1. tie nenosaka obligātu peļņas sadali attiecībā uz noteiktu instrumentu, ja peļņas sadale tiek veikta attiecībā uz kādu citu instrumentu;
139.6.2. ja peļņas sadale attiecībā uz noteiktu instrumentu netiek veikta, līguma noteikumi nenosaka peļņas sadales maksājumu atcelšanu vai atlikšanu attiecībā uz kādu citu instrumentu;
139.6.3. tie nepiesaista peļņas sadales maksājumu veikšanu jebkuram citam notikumam vai darījumam, kam ir tāda pati ekonomiskā ietekme kā šo noteikumu 139.6.1. vai 139.6.2. apakšpunktā noteiktajam;
139.7. šiem posteņiem piemīt Regulas Nr. 2015/35 71. panta 1. punkta e) apakšpunktā, 5., 5.a, 6., 6.a un 8. punktā noteiktā iezīme (galvenie zaudējumu absorbcijas mehānismi), ja:
139.7.1. zaudējumu absorbcijas mehānisms, tai skaitā izraisītājnotikums, ir juridiski noteikts un skaidri definēts līgumiskajos noteikumos, ar kuriem regulē pašu kapitāla posteni;
139.7.2. izraisītājnotikuma iestāšanās gadījumā zaudējumu absorbcijas mehānisms ir efektīvs nekavējoties neatkarīgi no apdrošināšanas vai pārapdrošināšanas sabiedrības saistībām informēt pašu kapitāla instrumenta turētājus;
139.7.3. jebkāds norakstīšanas mehānisms, kas nepieļauj turpmāko atjaunošanu, nodrošina, ka saskaņā ar Regulas Nr. 2015/35 71. panta 5. punkta a) apakšpunkta prasībām norakstītās summas nevar tikt atjaunotas;
139.7.4. jebkāds norakstīšanas mehānisms, kas ļauj turpmāku nominālās vai pamatsummas atjaunošanu, nodrošina, ka:
139.7.4.1. atjaunošana ir pieļaujama tikai pēc tam, kad sabiedrība ir nodrošinājusi atbilstību maksātspējas kapitāla prasībai;
139.7.4.2. atjaunošana netiek izmantota pašu kapitāla posteņiem, kuri emitēti vai kuru vērtība paaugstināta, lai atjaunotu atbilstību maksātspējas kapitāla prasībai;
139.7.4.3. atjaunošana notiek, tikai pamatojoties uz peļņu, kas nodrošina ieguldījumus posteņos, kam paredzēta peļņas sadale pēc tam, kad atjaunota atbilstība maksātspējas kapitāla prasībai, nemazinot posteņa zaudējumu segšanas spēju, ko nodrošina Regulas Nr. 2015/35 71. panta 5. punkta prasības;
139.7.5. jebkāds konvertēšanas mehānisms nodrošina, ka:
139.7.5.1. līgumiskajos noteikumos, kas regulē pašu kapitāla posteni, ir ietverts pamatojums šo pašu kapitāla instrumentu konvertēšanai par pamatkapitālu, ja tiek konstatēta būtiska neatbilstība maksātspējas kapitāla prasībai;
139.7.5.2. konvertēšanas noteikumi pilnībā nekompensē ieguldījumu nominālvērtību, pieļaujot neierobežotu konvertēšanas likmi tad, ja krītas akciju cena;
139.7.5.3. nosakot instrumentu konvertēšanas diapazonu, maksimālais akciju skaits, kādu vērtspapīru turētājs var saņemt, ir noteikts jau vērtspapīru emisijas brīdī un šo skaitu var ietekmēt tikai korekcijas, kas varētu rasties, atspoguļojot jebkādu iespējamu akciju dalījumu pēc šo instrumentu emisijas;
139.7.5.4. konvertēšana izveido situāciju, ka zaudējumi tiek segti, ievērojot darbības turpināšanas principu, un pamata pašu kapitāla posteņi, kas rodas konvertēšanas rezultātā, netraucē rekapitalizācijai;
139.7.6. ja apdrošinātāja vai pārapdrošinātāja pašu kapitālā ir posteņi ar konversijas mehānismiem, tas nodrošina, ka apdrošināšanas vai pārapdrošināšanas sabiedrības statūti nepieciešamības gadījumā paredz attiecīgu akciju emisiju.
140. Regulas Nr. 2015/35 69. panta a) punkta i), ii), iii) un v) punktā, kā arī b) punktā minētie pašu kapitāla posteņi ir nekavējoties pieejami, lai absorbētu zaudējumus, ja postenis ir pilnībā apmaksāts un nepastāv nosacījumi vai iespējami apstākļi attiecībā uz tā spēju segt zaudējumus.
141. Nosakot, vai Regulas Nr. 2015/35 69. panta a) punkta i), ii), iii) un v) apakšpunktā, kā arī b) punktā minētie pašu kapitāla posteņi ir atmaksājami vai izpērkami tikai pēc apdrošināšanas vai pārapdrošināšanas sabiedrības izvēles, ņem vērā šādus papildu kritērijus un prasības:
141.1. Regulas Nr. 2015/35 69. panta a) punkta i), ii), iii) un v) apakšpunktā, kā arī b) punktā minētajiem pašu kapitāla posteņiem piemīt Regulas Nr. 2015/35 71. panta 1. punkta h) un i) apakšpunktā noteiktās iezīmes klasificēšanai 1. līmenī, ja apdrošināšanas vai pārapdrošināšanas sabiedrība:
141.1.1. nodrošina, ka līgumiskajos noteikumos, kas regulē pašu kapitāla posteni, vai jebkuros saistītos līgumiskajos noteikumos nav paredzēti nekādi izpirkšanas stimuli (incentives to redeem), kas noteikti šo noteikumu 168. punktā;
141.1.2. nedod iemeslu prognozēt posteņa izpirkšanu vai atcelšanu, kā arī līgumiskie noteikumi, kas regulē pašu kapitāla posteni, neietver noteikumus, kas dotu iemeslu izdarīt līdzīgus secinājumus;
141.2. pašu kapitāla postenis tiek uzskatīts par atmaksātu vai izpirktu no datuma, kad par to tiek paziņots instrumenta turētājiem, vai, ja šāds paziņojums nav nepieciešams, tad no datuma, kad Latvijas Banka izsniegusi apstiprinājumu, un postenis tiek izslēgts no pašu kapitāla ar minēto datumu;
141.3. Regulas Nr. 2015/35 69. panta a) punkta iii) un v) apakšpunktā, kā arī b) punktā minētajiem pašu kapitāla posteņiem piemīt Regulas Nr. 2015/35 71. panta 1. punkta j) apakšpunktā noteiktā iezīme (iespēja apturēt minētā posteņa atmaksu vai izpirkšanu) klasificēšanai 1. līmenī, ja līgumiskie noteikumi, kas regulē pašu kapitāla posteni, ietver noteikumu, kas apdrošināšanas vai pārapdrošināšanas sabiedrībai dod iespēju apturēt minētā posteņa atmaksu vai izpirkšanu jebkurā brīdī, tai skaitā tad, ja atmaksāšanas vai izpirkšanas paziņojums jau ir sniegts, ja nav panākta atbilstība maksātspējas kapitāla prasībai vai ja atmaksāšana vai izpirkšana radītu šādu neatbilstību, izņemot gadījumus, kad izņēmuma kārtā ir piešķirts atbrīvojums no minētā posteņa atmaksas vai izpirkšanas apturēšanas atbilstoši šo noteikumu 191. un 192. punkta prasībām;
141.4. ja apdrošināšanas vai pārapdrošināšanas sabiedrība ir apturējusi posteņa atmaksu vai izpirkšanu, kā noteikts Regulas Nr. 2015/35 71. panta 1. punkta j) apakšpunktā, apdrošināšanas vai pārapdrošināšanas sabiedrības turpmākās darbības tiek iekļautas Apdrošināšanas un pārapdrošināšanas likuma 141. panta otrajā daļā minētajā atveseļošanas plānā.
142. Lai saņemtu Regulas Nr. 2015/35 71. panta 1. punkta h) apakšpunktā minēto Latvijas Bankas atļauju (apstiprinājumu) īstenot Regulas Nr. 2015/35 71. panta 1. punkta g) apakšpunktā paredzēto līgumisko iespēju un veikt pašu kapitāla posteņa atmaksu vai izpirkšanu laikposmā no pieciem līdz desmit gadiem pēc emisijas datuma, apdrošināšanas vai pārapdrošināšanas sabiedrība iesniedz Latvijas Bankai informāciju par rezerves apmēru, kādā pēc posteņa atmaksas vai izpirkšanas tiks pārsniegta maksātspējas kapitāla prasība apdrošināšanas vai pārapdrošināšanas sabiedrības kapitāla pārvaldības vidēja termiņa plāna periodā vai, ja tas garāks, laika posmā starp atmaksas vai izpirkuma datumu un datumu desmit gadu pēc emisijas datuma.
143. Piemērojot konversiju kā galveno zaudējumu absorbcijas mehānismu atbilstoši Regulas Nr. 2015/35 71. panta 1. punkta e) apakšpunkta ii) punktā noteiktajām iezīmēm, padomes un valdes locekļi, kā arī personas, kuras faktiski vada sabiedrību vai kuras pilda citas pamatfunkcijas, ir informētas par instrumenta konversijas potenciālo ietekmi uz kapitāla struktūru un sabiedrības īpašumtiesību sadali, kā arī veic šīs ietekmes uzraudzību, īstenojot sabiedrības pārvaldības sistēmas darbību.
XX. Papildu kritēriji un prasības pašu kapitāla posteņu klasificēšanai 2. līmenī
144. Ja apdrošinātāja vai pārapdrošinātāja otrā līmeņa pašu kapitālā ir Regulas Nr. 2015/35 72. panta a) punkta i), ii) un iv) apakšpunktā noteiktie posteņi, tas nodrošina, ka:
144.1. laika posms starp aicinājumu akcionāriem vai dalībniekiem veikt pašu kapitāla instrumenta apmaksu un brīdi, kad instruments tiek apmaksāts, nav ilgāks par trim mēnešiem. Šajā laika posmā tiek uzskatīts, ka pašu kapitāla instrumenta apmaksa ir pieprasīta, bet tas nav apmaksāts, un instruments tiek klasificēts 2. līmenī, ja visi citi attiecīgie kritēriji un prasības ir izpildītas;
144.2. ja pašu kapitāla instrumenta apmaksa ir pieprasīta, bet tas nav apmaksāts, akcionāram vai dalībniekam, kuram pieder instruments, ir pienākums veikt apmaksu arī apdrošinātāja vai pārapdrošinātāja maksātnespējas vai likvidācijas gadījumā, un attiecīgā summa ir pieejama, lai segtu zaudējumus.
145. Novērtējot, vai Regulas Nr. 2015/35 72. panta a) punkta i) un ii) apakšpunktā minētajiem 2. līmeņa pašu kapitāla posteņiem nepiemīt pazīmes, kas var radīt maksātnespēju vai paātrināt apdrošināšanas vai pārapdrošināšanas sabiedrības maksātnespējas procesu, kā noteikts Regulas Nr. 2015/35 73. panta 1. punkta b) apakšpunktā, ir piemērojamas šo noteikumu 136. punkta prasības.
146. Attiecībā uz Regulas Nr. 2015/35 72. panta a) punkta iii) un iv) apakšpunktā un b) punktā minētajiem 2. līmeņa pašu kapitāla posteņiem, novērtējot pazīmes, kas nosaka šo posteņu klasificēšanu, tiek ņemtas vērā pazīmes, kas var radīt maksātnespēju vai paātrināt sabiedrības maksātnespējas procesu, tai skaitā:
146.1. pašu kapitāla instrumenta turētājs ir tiesīgs iesniegt maksātnespējas procesa pieteikumu pret instrumenta emitentu, ja peļņas sadale attiecībā uz pašu kapitāla instrumentu ir atlikta, jo nav nodrošināta atbilstība maksātspējas kapitāla prasībai vai peļņas sadale radītu šādu neatbilstību;
146.2. līgumiskie noteikumi, kas regulē pašu kapitāla posteni, nosaka apstākļus vai noteikumus, kuru izpildes gadījumā rodas tiesības iesniegt maksātnespējas procesa pieteikumu vai apdrošināšanas vai pārapdrošināšanas sabiedrība vairs neatbilst darbības turpināšanas principam;
146.3. ja peļņas sadale attiecībā uz pašu kapitāla instrumentu ir atlikta, jo nav nodrošināta atbilstība maksātspējas kapitāla prasībai vai peļņas sadale radītu šādu neatbilstību, pašu kapitāla instrumenta turētājs ir tiesīgs pieprasīt pilnīgu vai daļēju ieguldītās summas atmaksu vai arī pieprasīt soda naudas vai jebkuras citas kompensācijas samaksu, kā rezultātā pašu kapitāls varētu samazināties.
147. 2. līmeņa pašu kapitāla posteņiem piemīt Regulas Nr. 2015/35 73. panta 1. punkta c) apakšpunktā noteiktā iezīme (tuvākā līgumiskā iespēja atmaksāt vai izpirkt pamata pašu kapitāla instrumentu ir pēc pieciem gadiem no emisijas dienas), ja līgumiskie noteikumi, kas regulē pašu kapitāla posteni, neietver instrumenta atsaukšanas iespēju agrāk par pieciem gadiem no emisijas datuma, tai skaitā instrumenta atsaukšanas iespēju, kas balstīta uz neparedzētiem apstākļiem, ko sabiedrība nevar kontrolēt.
148. Instrumenta atsaukšanas iespēja, kas balstīta uz neparedzētiem apstākļiem, ko apdrošinātājs vai pārapdrošinātājs nevar kontrolēt un kā rezultātā tiek veiktas darbības un darījumi, kas netiek uzskatīti par atmaksāšanu vai izpirkšanu, tiek uzskatīta par pieļaujamu līgumisko nosacījumu pašu kapitāla posteņu klasificēšanai 2. līmenī, kā noteikts Regulas Nr. 2015/35 73. panta 2. punktā, ja ir izpildīti visi attiecīgie klasificēšanas nosacījumi un ir saņemta Latvijas Bankas atļauja.
149. Pašu kapitāla posteņiem piemīt Regulas Nr. 2015/35 73. panta 1. punkta e) apakšpunktā noteiktās iezīmes klasificēšanai 2. līmenī, ja apdrošinātājs vai pārapdrošinātājs nodrošina, ka līgumiskajos noteikumos, kas regulē pašu kapitāla posteni, vai jebkuros saistītos līgumiskajos noteikumos ir iekļauti tikai ierobežoti izpirkšanas stimuli (incentives to redeem), kas noteikti šo noteikumu 168. punktā.
150. 2. līmeņa pašu kapitāla postenis tiek uzskatīts par atmaksātu vai izpirktu no datuma, kad par to tiek paziņots instrumenta turētājiem, vai, ja šāds paziņojums nav nepieciešams, no datuma, kad Latvijas Banka izsniegusi apstiprinājumu, un postenis tiek izslēgts no pašu kapitāla ar minēto datumu.
151. Pašu kapitāla posteņiem piemīt Regulas Nr. 2015/35 73. panta 1. punkta f) apakšpunktā noteiktā iezīme (iespēja apturēt minētā posteņa atmaksu vai izpirkšanu) klasificēšanai 2. līmenī, ja līgumiskie noteikumi, kas regulē pašu kapitāla posteni, ietver noteikumu, kas apdrošināšanas vai pārapdrošināšanas sabiedrībai dod iespēju apturēt minētā posteņa atmaksu vai izpirkšanu jebkurā brīdī, tai skaitā tad, ja atmaksāšanas vai izpirkšanas paziņojums jau ir sniegts, ja nav panākta atbilstība maksātspējas kapitāla prasībai vai ja atmaksāšana vai izpirkšana radītu šādu neatbilstību, izņemot gadījumus, kad izņēmuma kārtā ir piešķirts Latvijas Bankas atbrīvojums no minētā posteņa atmaksas vai izpirkšanas apturēšanas atbilstoši šo noteikumu 191. un 192. punkta prasībām.
152. Pašu kapitāla posteņiem piemīt Regulas Nr. 2015/35 73. panta 1. punkta g) apakšpunktā noteiktā iezīme (iespēja atlikt peļņas sadali) klasificēšanai 2. līmenī, ja līgumiskie noteikumi, kas regulē pašu kapitāla posteni, ietver noteikumu, kas apdrošināšanas vai pārapdrošināšanas sabiedrībai dod iespēju atlikt peļņas sadali jebkurā brīdī, ja nav panākta atbilstība maksātspējas kapitāla prasībai vai ja peļņas sadale radītu šādu neatbilstību.
153. Ja apdrošinātājs vai pārapdrošinātājs ir apturējis posteņa atmaksu vai izpirkšanu, kā noteikts Regulas Nr. 2015/35 73. panta 1. punkta f) apakšpunktā, apdrošinātāja vai pārapdrošinātāja turpmākās darbības tiek iekļautas Apdrošināšanas un pārapdrošināšanas likuma 141. panta otrajā daļā minētajā atveseļošanas plānā.
XXI. Papildu kritēriji un prasības pašu kapitāla posteņu klasificēšanai 3. līmenī
154. Attiecībā uz Regulas Nr. 2015/35 76. panta a) punkta i) un ii) apakšpunktā un b) punktā minētajiem 3. līmeņa pašu kapitāla posteņiem, novērtējot pazīmes, kas nosaka šo posteņu klasificēšanu, tiek ņemtas vērā pazīmes, kas var izraisīt maksātnespēju vai paātrināt sabiedrības maksātnespējas procesu, tai skaitā:
154.1. pašu kapitāla instrumenta turētājs ir tiesīgs iesniegt maksātnespējas procesa pieteikumu pret instrumenta emitentu, ja peļņas sadale attiecībā uz pašu kapitāla instrumentu ir atlikta, jo nav nodrošināta atbilstība minimālajai kapitāla prasībai vai peļņas sadale radītu šādu neatbilstību;
154.2. līgumiskie noteikumi, kas regulē pašu kapitāla posteni, nosaka apstākļus vai noteikumus, kuru izpildes gadījumā rodas tiesības iesniegt maksātnespējas procesa pieteikumu vai apdrošināšanas vai pārapdrošināšanas sabiedrība vairs neatbilst darbības turpināšanas principam;
154.3. ja peļņas sadale attiecībā uz pašu kapitāla instrumentu ir atlikta, jo nav nodrošināta atbilstība minimālajai kapitāla prasībai vai peļņas sadale radītu šādu neatbilstību, pašu kapitāla instrumenta turētājs ir tiesīgs pieprasīt pilnīgu vai daļēju ieguldītās summas atmaksu vai arī pieprasīt soda naudas vai jebkuras citas kompensācijas samaksu, kā rezultātā pašu kapitāls varētu samazināties.
155. 3. līmeņa pašu kapitāla posteņiem piemīt Regulas Nr. 2015/35 77. panta 1. punkta c) apakšpunktā noteiktā iezīme (tuvākā līgumiskā iespēja atmaksāt vai izpirkt pamata pašu kapitāla instrumentu ir pēc pieciem gadiem no emisijas dienas), ja līgumiskie noteikumi, kas regulē pašu kapitāla posteni, neietver instrumenta atsaukšanas iespēju agrāk par pieciem gadiem no emisijas datuma, tai skaitā instrumenta atsaukšanas iespēju, kas balstīta uz neparedzētiem apstākļiem, ko apdrošināšanas vai pārapdrošināšanas sabiedrība nevar kontrolēt.
156. Instrumenta atsaukšanas iespēja, kas balstīta uz neparedzētiem apstākļiem, ko apdrošināšanas vai pārapdrošināšanas sabiedrība nevar kontrolēt un kā rezultātā tiek veiktas darbības un darījumi, kas netiek uzskatīti par atmaksāšanu vai izpirkšanu, tiek uzskatīta par pieļaujamu līgumisko noteikumu pašu kapitāla posteņu klasificēšanai 3. līmenī atbilstoši Regulas Nr. 2015/35 77. panta 2. punktam, ja ir izpildīti visi attiecīgie klasificēšanas nosacījumi un ir saņemta Latvijas Bankas atļauja.
157. Pašu kapitāla posteņiem piemīt Regulas Nr. 2015/35 77. panta 1. punkta e) apakšpunktā noteiktās iezīmes klasificēšanai 3. līmenī, ja apdrošināšanas vai pārapdrošināšanas sabiedrība nodrošina, ka līgumiskajos noteikumos, kas regulē pašu kapitāla posteni, vai jebkuros saistītos līgumiskajos noteikumos ir iekļauti tikai ierobežoti izpirkšanas stimuli (incentives to redeem), kas noteikti šo noteikumu 168. punktā.
158. 3. līmeņa pašu kapitāla postenis tiek uzskatīts par atmaksātu vai izpirktu no datuma, kad par to tiek paziņots instrumenta turētājiem, vai, ja šāds paziņojums nav nepieciešams, no datuma, kad Latvijas Banka izsniegusi apstiprinājumu, un postenis tiek izslēgts no pašu kapitāla ar minēto datumu.
159. Attiecībā uz Regulas Nr. 2015/35 76. panta a) punkta i) un ii) apakšpunktā un b) punktā noteiktajiem pašu kapitāla posteņiem apdrošināšanas vai pārapdrošināšanas sabiedrība ievēro šādas papildu prasības:
159.1. šiem pašu kapitāla posteņiem piemīt Regulas Nr. 2015/35 77. panta 1. punkta f) apakšpunktā noteiktā iezīme (iespēja apturēt minētā posteņa atmaksu vai izpirkšanu) klasificēšanai 3. līmenī, ja līgumiskie noteikumi, kas regulē pašu kapitāla posteni, ietver noteikumu, kas apdrošināšanas vai pārapdrošināšanas sabiedrībai dod iespēju apturēt minētā posteņa atmaksu vai izpirkšanu jebkurā brīdī, tai skaitā tad, ja atmaksāšanas vai izpirkšanas paziņojums jau ir sniegts, ja nav panākta atbilstība maksātspējas kapitāla prasībai vai ja atmaksāšana vai izpirkšana radītu šādu neatbilstību, izņemot gadījumus, kad izņēmuma kārtā ir piešķirts Latvijas Bankas atbrīvojums no minētā posteņa atmaksas vai izpirkšanas apturēšanas atbilstoši šo noteikumu 191. un 192. punktam;
159.2. šiem pašu kapitāla posteņiem piemīt Regulas Nr. 2015/35 77. panta 1. punkta g) apakšpunktā noteiktā iezīme (iespēja atlikt peļņas sadali) klasificēšanai 3. līmenī, ja līgumiskie noteikumi, kas regulē pašu kapitāla posteni, ietver noteikumu, kas apdrošināšanas vai pārapdrošināšanas sabiedrībai dod iespēju atlikt peļņas sadali jebkurā brīdī, ja nav panākta atbilstība minimālajai kapitāla prasībai vai ja peļņas sadale radītu šādu neatbilstību.
160. Ja apdrošināšanas vai pārapdrošināšanas sabiedrība ir apturējusi posteņa atmaksu vai izpirkšanu atbilstoši Regulas Nr. 2015/35 77. panta 1. punkta f) apakšpunktam, apdrošināšanas vai pārapdrošināšanas sabiedrības turpmākās darbības tiek iekļautas Apdrošināšanas un pārapdrošināšanas likuma 141. panta otrajā daļā minētajā atveseļošanas plānā.
XXII. Papildu kritēriji un prasības attiecībā uz visiem pašu kapitāla posteņiem
161. Regulas Nr. 2015/35 71., 73. un 77. pantā norādīto klasificēšanas iezīmju piemērošanas vajadzībām atmaksāšana vai izpirkšana ietver jebkura pašu kapitāla instrumenta atmaksāšanu, izpirkšanu (dzēšanu), atpirkšanu vai jebkuru citu pēc ekonomiskās būtības līdzīgu darījumu (akciju atpirkšanu, izsoles, atpirkšanas plānus un pamatsummas atmaksu datēto instrumentu termiņa beigās, kā arī atmaksāšanu vai izpirkšanu, izmantojot emitenta atsaukšanas iespēju (call option)), izņemot darījumus, kas atbilstoši Regulas Nr. 2015/35 71. panta 2. punktam, 73. panta 2. punktam un 77. panta 2. punktam netiek uzskatīti par atmaksāšanu vai izpirkšanu.
162. Novērtējot, vai pašu kapitāla postenim piemīt Regulas Nr. 2015/35 attiecīgi 71. panta 1. punkta o) apakšpunktā, 73. panta 1. punkta i) apakšpunktā vai 77. panta 1. punkta h) apakšpunktā minētās iezīmes, tiek ņemti vērā šādi nosacījumi:
162.1. novērtējot, vai pašu kapitāla postenis ir brīvs no apgrūtinājumiem, tiek ņemta vērā apgrūtinājuma ekonomiskā būtība un tā ietekme uz pašu kapitāla posteni;
162.2. tiek ņemti vērā vismaz šādi apgrūtinājumi:
162.2.1. tiesības veikt darījumu savstarpēju ieskaitu;
162.2.2. ierobežojumi;
162.2.3. saistītās izmaksas vai garantijas;
162.2.4. apdrošinātāja vai pārapdrošinātāja turējumā esošie pašu kapitāla posteņi;
162.2.5. darījums vai vairāki saistīti darījumi, kam ir tāda pati ietekme kā šo noteikumu 162.2.1., 162.2.2., 162.2.3. un 162.2.4. apakšpunktā minētajiem apgrūtinājumiem;
162.2.6. atsevišķi darījumi vai vairāki saistīti darījumi, kas jebkādā veidā varētu mazināt pašu kapitāla posteņa atbilstību attiecīgajām pašu kapitāla posteņu klasificēšanas iezīmēm;
162.3. tiek ņemti vērā apgrūtinājumi, ko rada atsevišķi darījumi vai vairāki saistīti darījumi, kas ir līdzvērtīgi pašu akciju vai daļu turēšanai, tostarp gadījumi, kad apdrošinātāja vai pārapdrošinātāja turējumā ir 1. līmeņa, 2. līmeņa vai 3. līmeņa pašu kapitāla posteņi.
163. Ja apgrūtinājums ir līdzvērtīgs pašu akciju vai daļu turējumam, apdrošinātājs vai pārapdrošinātājs samazina izlīdzināšanas rezervi atbilstoši apgrūtinātā posteņa summas apmēram.
164. Ja pašu kapitāla postenim ir apgrūtinājumi kas minēti Regulas Nr. 2015/35 attiecīgi 71. panta 1. punkta o) apakšpunktā, 73. panta 1. punkta i) apakšpunktā vai 77. panta 1. punkta h) apakšpunktā, tomēr šis postenis, ņemot vērā apgrūtinājumu, atbilst zemāka pašu kapitāla līmeņa iezīmēm, apdrošinātājs vai pārapdrošinātājs veic šādas darbības:
164.1. identificē, vai apgrūtinātais postenis ir iekļauts zemāka līmeņa pašu kapitāla posteņu sarakstos, kas noteikti Regulas Nr. 2015/35 72. un 76. pantā;
164.2. veic pašu kapitāla posteņu sarakstos iekļauto posteņu klasifikāciju atbilstoši Regulas Nr. 2015/35 73. un 77. pantā noteiktajām attiecīgajām klasificēšanas iezīmēm;
164.3. ja postenis nav iekļauts pašu kapitāla posteņu sarakstos, klasificē posteni attiecīgajā līmenī pēc tam, kad ir saņemta Latvijas Bankas apstiprinājums atbilstoši Regulas Nr. 2015/35 79. pantam.
165. Postenis netiek klasificēts kā pašu kapitāls, ja tas ir apgrūtināts tādā mērā, ka vairs neatbilst pašu kapitāla klasificēšanas iezīmēm.
166. Novērtējot, vai pastāv pašu kapitāla instrumenta atsaukšanas iespēja, kas balstīta uz neparedzētiem apstākļiem, ko apdrošināšanas vai pārapdrošināšanas sabiedrība nevar kontrolēt, kā noteikts šo noteikumu 139.3., 139.4. apakšpunktā, 147., 148., 155. un 156. punktā, apdrošinātājs vai pārapdrošinātājs ņem vērā šādus apstākļus:
166.1. izmaiņas normatīvajos aktos, kas attiecas uz apdrošināšanas vai pārapdrošināšanas sabiedrības pašu kapitāla posteņiem jebkurā jurisdikcijā vai attiecīgo tiesas normatīvo aktu interpretāciju;
166.2. izmaiņas piemērotajā nodokļu režīmā, normatīvajos aktos noteiktajā pašu kapitāla klasifikācijā vai ārējo kredītu novērtēšanas institūciju pašu kapitāla posteņu vērtēšanas metodikā.
167. Ja apdrošinātājs vai pārapdrošinātājs ir saņēmis šo noteikumu 196. punktā minēto Latvijas Bankas atļauju (apstiprinājumu), tiek ievērotas šādas prasības:
167.1. apdrošinātājs vai pārapdrošinātājs atkārtoti izvērtē nepieciešamību izmantot atsaukšanas iespēju vai citu līgumiskajos noteikumos, kas regulē pašu kapitāla posteni, paredzēto atmaksāšanas vai izpirkšanas iespēju;
167.2. atmaksājamais vai izpērkamais pašu kapitāla instruments tiek izslēgts no pašu kapitāla, samazinot attiecīgā līmeņa kapitālu (vienlaikus neveicot izlīdzināšanas rezerves korekcijas vai pārrēķinu), ar datumu, kad sniegts paziņojums pašu kapitāla instrumenta turētājiem, vai ar datumu, kad saņemta Latvijas Bankas atļauja, ja šādu paziņojumu neparedz līgumiskie noteikumi, kas regulē pašu kapitāla posteni;
167.3. maksātspējas stāvoklis tiek pastāvīgi kontrolēts, lai konstatētu jebkādu neatbilstību vai iespējamu neatbilstību maksātspējas kapitāla prasībai, kas radītu pašu kapitāla instrumenta atmaksāšanas vai izpirkšanas atcelšanu līdz atmaksāšanas vai izpirkšanas dienai;
167.4. atmaksāšanas vai izpirkšanas darījumu nav atļauts veikt, ja tas var izraisīt neatbilstību maksātspējas kapitāla prasībai, tai skaitā tad, ja par izpirkšanu vai atmaksāšanu jau ir paziņots instrumentu turētājiem;
167.5. ja atmaksāšana vai izpirkšana ir apturēta atbilstoši šo noteikumu 167.4. apakšpunktam, apdrošināšanas vai pārapdrošināšanas sabiedrība var atjaunot posteni kā pieejamu pašu kapitālu un Latvijas Bankas izsniegtā atmaksāšanas vai izpirkšanas darījuma atļauja zaudē spēku.
168. Kā minēts Regulas Nr. 2015/35 71. panta 1. punkta i) apakšpunktā, 73. panta 1. punkta e) apakšpunktā un 77. panta 1. punkta e) apakšpunktā apdrošinātājs vai pārapdrošinātājs novērtē, vai līgumiskie noteikumi, kas regulē pašu kapitāla posteni, neietver neierobežotu stimulu kapitāla instrumenta izpirkšanai, kas nav atļauts nevienā kapitāla līmenī, tai skaitā novērtē:
168.1. norēķinus par akcijām apvienojumā ar pirkšanas iespēju, ja norēķini par akcijām ir ietverti līgumiskajos noteikumos, kas regulē pašu kapitāla posteni, un tie pieprasa pašu kapitāla instrumenta turētājam saņemt parastās akcijas, ja netiek izmantota izpirkšanas iespēja;
168.2. obligātu konversiju apvienojumā ar izpirkšanas iespēju;
168.3. pašu kapitāla instrumenta pamatsummas palielinājumu, kas piemērojams pēc izmantošanas datuma, apvienojumā ar izpirkšanas iespēju;
168.4. jebkādus citus nosacījumus, kas varētu radīt ekonomisku pamatojumu pašu kapitāla instrumenta iespējamai izpirkšanai.
XXIII. Papildu kritēriji papildu pašu kapitāla posteņu klasificēšanai
169. Klasificējot 2. līmenī posteņus, kas minēti Regulas Nr. 2015/35 74. panta a), b), c), d), f) un i) punktā, kā izpildāmus pēc pieprasījuma (callable on demand), apdrošinātājs vai pārapdrošinātājs nodrošina, ka attiecīgā līguma izpildes pieprasījums nav atkarīgs no:
169.1. kāda notikuma iestāšanās vai kritēriju izpildes;
169.2. vienošanās ar līguma slēdzēju vai jebkuru trešo personu;
169.3. tādas vienošanās, līgumiskajiem noteikumiem vai stimula, kas ierobežotu apdrošinātāja vai pārapdrošinātāja tiesības vai ietekmētu lēmumu pieprasīt posteņa (instrumenta) apmaksu;
169.4. jebkuriem citiem nosacījumiem vai nosacījumu kopuma, kam būtu tāda pati ietekme kā šo noteikumu 169.1., 169.2. un 169.3. apakšpunktā minētajiem.
170. Ja izpilde tiktu pieprasīta un papildu pašu kapitāla postenis kļūtu par papildu pašu kapitāla instrumentu, apdrošinātājs vai pārapdrošinātājs klasificē papildu pašu kapitāla posteni, novērtējot papildu pašu kapitāla instrumenta pazīmes un nosakot, kuram līmenim papildu pašu kapitāla instruments piederētu, ja izpilde tiktu pieprasīta.
171. Ja izpilde tiktu pieprasīta un papildu pašu kapitāla postenis tiktu atspoguļots bilances aktīvos (piemēram, prasības uz pieprasījumu pret kredītiestādēm), šis pamata pašu kapitāla postenis tiktu uzskatīts par iemaksām (contributions) tikai tādā gadījumā, ja izpildes pieprasījuma rezultātā nevarētu tikt atzīts papildu pašu kapitāla instruments vai saistības (vai iespējamās saistības).
172. Papildu pašu kapitāla postenis tiek uzskatīts par iemaksu, ja:
172.1. maksājums ir beznosacījuma dāvinājums vai ziedojums pašu kapitāla palielināšanai;
172.2. maksājumu veic mātes sabiedrība vai cita trešā persona vai maksājumu kā papildu iemaksu veic apdrošināšanas kooperatīvo sabiedrību biedri;
172.3. maksājums neatkarīgi no atspoguļošanas finanšu uzskaitē tiek attiecināts uz peļņu vai zaudējumiem vai tieši uz bilances rezervju posteņiem.
173. Iemaksas, kas atbilst attiecīgajiem pašu kapitāla klasificēšanas kritērijiem, bilancē tiek atspoguļotas kā aktīvu pieaugums un attiecīgs saskaņošanas rezervju apmēra palielinājums (tās netiek attiecinātas uz kādu papildu pašu kapitāla instrumentu vai saistībām vai kādu citu pamata pašu kapitāla posteni). Šīs iemaksas tiek klasificētas kā 2. līmeņa papildu pašu kapitāla postenis.
174. Līgumiskas vienošanās, kas pēc to izpildes pieprasījuma sedz zaudējumus trešajām pusēm, izpildot apdrošinātāja vai pārapdrošinātāja saistības, klasificē kā 2. līmeņa papildu pašu kapitāla posteni, ja tās palielina apdrošinātāja vai pārapdrošinātāja kreditora aktīvu apmēru, vienlaikus neradot attiecīgas saistības apdrošinātājam vai pārapdrošinātājam.
175. Līgumiskas vienošanās, kas uzliek trešajai pusei pienākumu segt zaudējumus apdrošinātāja vai pārapdrošinātāja kreditoram, vienlaikus neradot saistības apdrošinātājam vai pārapdrošinātājam atmaksāt šīs summas trešajai pusei, klasificē kā papildu pašu kapitāla posteni, ja saņemta Latvijas Bankas atļauja.
176. Apdrošinātājs vai pārapdrošinātājs nekavējoties informē Latvijas Banku, ja ir pamats uzskatīt, ka papildu pašu kapitāla posteņa zaudējumu segšanas spēja nākotnē varētu mazināties, piemēram, iepriekš veikta instrumenta apmaksas pieprasījuma rezultātā.
XXIV. Izmantojamais pašu kapitāls
177. Izmantojamā pašu kapitāla apmērs, ar ko tiek nodrošināta maksātspējas kapitāla prasības izpilde, ir vienāds ar 1. līmeņa summas, 2. līmeņa izmantojamās summas un 3. līmeņa izmantojamās summas kopsummu atbilstoši Regulā Nr. 2015/35 noteiktajiem kvantitatīvajiem ierobežojumiem.
178. Izmantojamā pamata pašu kapitāla apmērs, ar ko tiek nodrošināta minimālās kapitāla prasības izpilde, ir vienāda ar 1. līmeņa summas un 2. līmeņa pamata pašu kapitāla posteņu izmantojamās summas kopsummu atbilstoši Regulā Nr. 2015/35 noteiktajiem kvantitatīvajiem ierobežojumiem.
179. Ja apdrošinātājs saņēmis licences atbilstoši Apdrošināšanas un pārapdrošināšanas likuma 16. panta otrās daļas prasībām, tas, izmantojot apdrošinātāja darbības pārskatus, kuros dzīvības apdrošināšanas darbība nodalīta no nedzīvības apdrošināšanas darbības, sagatavo ziņojumu, norādot izmantojamā pamata pašu kapitāla posteņus, kas sedz nosacīto dzīvības apdrošināšanas minimālo kapitāla prasību un nosacīto nedzīvības apdrošināšanas minimālo kapitāla prasību saskaņā ar šo noteikumu 178. punkta prasībām.
180. Nosakot izmantojamā pašu kapitāla apmēru atbilstoši Regulas Nr. 2015/35 82. pantā noteiktajiem kvantitatīvajiem ierobežojumiem, lai segtu maksātspējas kapitāla prasību, tiek ievērotas šādas prasības:
180.1. visi Regulas Nr. 2015/35 69. panta a) punkta i), ii), iv) un vi) apakšpunktā noteiktie 1. līmeņa posteņi tiek uzskatīti par izmantojamiem, lai segtu maksātspējas kapitāla prasību;
180.2. Regulas Nr. 2015/35 82. panta 3. punktā minētie ierobežotie 1. līmeņa kapitāla posteņi, kas pārsniedz 20 procentu ierobežojuma limitu, ir iekļaujami 2. līmeņa pašu kapitālā.
181. Nosakot izmantojamā pamata pašu kapitāla apmēru atbilstoši Regulas Nr. 2015/35 82. pantā noteiktajiem kvantitatīvajiem ierobežojumiem, lai segtu minimālo kapitāla prasību, tiek ievērotas šādas prasības:
181.1. visi Regulas Nr. 2015/35 69. panta a) punkta i), ii), iv) un vi) apakšpunktā noteiktie 1. līmeņa posteņi tiek uzskatīti par izmantojamiem, lai segtu minimālo kapitāla prasību;
181.2. Regulas Nr. 2015/35 82. panta 3. punktā minētie ierobežotie 1. līmeņa kapitāla posteņi, kas pārsniedz 20 procentu ierobežojuma limitu, ir iekļaujami 2. līmeņa pašu kapitālā;
181.3. piemērojot šo noteikumu 181.1. un 181.2. apakšpunktu, tiek ievērots Regulas Nr. 2015/35 82. panta 2. punktā minētais kvantitatīvais ierobežojums, ka kopējā 2. līmeņa kapitāla posteņu izmantojamā summa nepārsniedz 20 procentu no minimālās kapitāla prasības.
XXV. Atļauju saņemšanas kārtība
182. Iesniedzamos dokumentus, lai apdrošinātājs vai pārapdrošinātājs saņemtu šo noteikumu 101. punktā minēto Latvijas Bankas atļauju apdrošinātāja vai pārapdrošinātāja īpašo parametru izmantošanai, nosaka Komisijas 2015. gada 24. marta īstenošanas regula (ES) 2015/498, ar ko nosaka īstenošanas tehniskos standartus attiecībā uz uzraudzības iestāžu apstiprinājuma procedūru sabiedrības īpašo parametru izmantošanai saskaņā ar Eiropas Parlamenta un Padomes direktīvu 2009/138/EK.
183. Iesniedzamo informāciju un dokumentus, lai apdrošinātājs vai pārapdrošinātājs saņemtu šo noteikumu 115. punktā minēto Latvijas Bankas atļauju papildu pašu kapitāla posteņa iekļaušanai pašu kapitālā, nosaka Komisijas 2015. gada 24. marta īstenošanas regula (ES) 2015/499, ar ko nosaka īstenošanas tehniskos standartus attiecībā uz procedūrām, kas jāizmanto, lai piešķirtu uzraudzības iestādes apstiprinājumu papildu pašu kapitāla posteņu izmantošanai saskaņā ar Eiropas Parlamenta un Padomes direktīvu 2009/138/EK. Ja Latvijas Banka izsniedz atļauju lietot metodi, ar ko tiek noteikta papildu pašu kapitāla katra posteņa summa, atļauja pēc šīs metodes noteiktās summas iekļaušanai pašu kapitālā tiek piešķirta uz noteiktu laiku.
184. Lai saņemtu šo noteikumu 131.2. apakšpunktā minēto Latvijas Bankas atļauju katra atsevišķa pašu kapitāla posteņa klasificēšanai attiecīgajā līmenī atbilstoši Regulas Nr. 2015/35 79. panta prasībām, apdrošinātājs vai pārapdrošinātājs iesniedz Latvijas Bankai apdrošināšanas vai pārapdrošināšanas sabiedrības valdes apstiprinātu rakstveida iesniegumu, kam pievienoti šo noteikumu 187. punktā minētie dokumenti.
185. Šo noteikumu 184. punktā minētais iesniegums ietver apliecinājumu, ka:
185.1. visi juridiskie vai līgumiskie noteikumi, kas regulē pašu kapitāla posteni, vai citas saistītas vienošanās ir nepārprotami un skaidri formulētas;
185.2. ņemot vērā iespējamo turpmāko attīstību, kā arī apstākļus iesnieguma iesniegšanas brīdī, pamata pašu kapitāla postenis gan pēc ekonomiskās būtības, gan pēc juridiskās formas atbilst šo noteikumu XVIII, XIX, XX, XXI, XXII un XXIII nodaļā noteiktajiem kritērijiem un Regulas Nr. 2015/35 71., 73. un 77. pantā noteiktajām klasifikācijas iezīmēm;
185.3. nav noklusēti nekādi fakti, kas spētu ietekmēt Latvijas Bankas lēmumu attiecībā uz novērtēšanu un pašu kapitāla posteņa klasifikāciju.
186. Šo noteikumu 184. punktā minētajā iesniegumā norāda citus iesniegumus, ko apdrošinātājs vai pārapdrošinātājs iesniedzis vai ko plāno iesniegt nākamo sešu mēnešu laikā, lai saņemtu šo noteikumu 115. punktā minēto Latvijas Bankas atļauju papildu pašu kapitāla posteņa iekļaušanai pašu kapitālā, kā arī norāda šo atļauju spēkā stāšanās datumus, ja šāda informācija jau nav Latvijas Bankas rīcībā.
187. Šo noteikumu 184. punktā minētie atbilstošie dokumenti ietver:
187.1. informāciju par to, kā tiek izpildīti šo noteikumu XVIII, XIX, XX, XXI, XXII un XXIII nodaļā noteiktie kritēriji un Regulas Nr. 2015/35 71., 73. un 77. pantā noteiktās klasifikācijas iezīmes, tostarp, kādu ieguldījumu postenis dos apdrošināšanas vai pārapdrošināšanas sabiedrības esošajā kapitāla struktūrā un kā postenis palīdzēs nodrošināt apdrošināšanas vai pārapdrošināšanas sabiedrības esošās un turpmākās kapitāla prasības izpildi;
187.2. informāciju, kas apliecina pamata pašu kapitāla posteņa zaudējumu segšanas spēju, tostarp:
187.2.1. līgumisko noteikumu, kas regulē pašu kapitāla posteni, un visu saistīto vienošanos noteikumus;
187.2.2. apliecinājumu, ka darījuma partneris ir noslēdzis attiecīgo līgumu vai vienošanos;
187.2.3. apliecinājumu, ka līgums un atbilstošās vienošanās ir juridiski saistošas un ir izpildāmas visās attiecīgajās jurisdikcijās;
187.3. apliecinājumu, ka pašu kapitāla postenis (instruments) ir pilnībā apmaksāts.
188. Šo noteikumu 184. punktā minētā iesnieguma novērtēšanas un atļaujas izsniegšanas procedūra ir šāda:
188.1. Latvijas Banka informē apdrošinātāju vai pārapdrošinātāju par iesnieguma saņemšanu;
188.2. Latvijas Banka uzskata iesniegumu par iesniegtu, ja tajā ir ietverta visa šo noteikumu 184., 185., 186. un 187. punktā noteiktā informācija;
188.3. Latvijas Banka 30 dienu laikā no iesnieguma saņemšanas datuma informē apdrošinātāju vai pārapdrošinātāju par to, vai iesniegums tiek uzskatīts iesniegtu;
188.4. Latvijas Banka pieņem lēmumu par atļaujas izsniegšanu triju mēnešu laikā no iesnieguma iesniegšanas datuma, izņemot gadījumus, kad pastāv ārkārtas apstākļi, par ko apdrošinātājam vai pārapdrošinātājam tiek rakstveidā laikus paziņots ;
188.5. ārkārtas apstākļu gadījumā Latvijas Banka pieņem lēmumu par atļaujas izsniegšanu sešu mēnešu laikā no iesnieguma iesniegšanas datuma;
188.6. ja tas ir nepieciešams, lai veiktu pašu kapitāla posteņa novērtējumu, Latvijas Banka ir tiesīga pieprasīt apdrošinātājam vai pārapdrošinātājam papildu informāciju pēc tam, kad iesniegums uzskatāms par iesniegtu. Latvijas Banka norāda, kāda papildu informācija ir nepieciešama un pamato pieprasījumu. Laika posms no datuma, kad Latvijas Banka pieprasa šādu informāciju, līdz datumam, kad Latvijas Banka ir saņēmusi šo informāciju, netiek iekļauts šo noteikumu 188.4. un 188.5. apakšpunktā noteiktajos termiņos;
188.7. apdrošinātājs vai pārapdrošinātājs informē Latvijas Banku par jebkādām izmaiņām iesniegumā norādītajā informācijā un šādā gadījumā to uzskata par jauna iesnieguma iesniegšanu, ja vien šīs izmaiņas nav izraisījis Latvijas Bankas papildu informācijas pieprasījums vai Latvijas Banka uzskata, ka šīs izmaiņas neietekmēs iesnieguma izskatīšanu;
188.8. apdrošinātājs vai pārapdrošinātājs ir tiesīgs atsaukt iesniegumu, par to rakstveidā paziņojot Latvijas Bankai jebkurā iesnieguma izskatīšanas posmā pirms Latvijas Bankas lēmuma pieņemšanas. Ja apdrošinātājs vai pārapdrošinātājs pēc tam atkārtoti iesniedz iesniegumu vai iesniedz atjauninātu iesniegumu, tas tiek uzskatīts par jaunu iesniegumu.
189. Latvijas Banka par savu lēmumu attiecībā uz pašu kapitāla posteņa klasificēšanu rakstveidā paziņo apdrošinātājam vai pārapdrošinātājam, sniedzot pamatojumu, ja atļaujas izsniegšana tiek atteikta.
190. Apstiprinot pašu kapitāla posteņu novērtēšanu un klasificēšanu attiecīgajā līmenī, Latvijas Banka pamatojas uz Regulā Nr. 2015/35 noteiktajiem kritērijiem.
191. Lai saņemtu Latvijas Bankas izņēmuma kārtā piešķirtu atbrīvojumu no pašu kapitāla posteņa atmaksāšanas vai izpirkšanas apturēšanas, kā noteikts Regulas Nr. 2015/35 71. panta 1. punkta k) apakšpunkta i) punktā, 73. panta 1. punkta otrajā daļā un 77. panta 1. punkta otrajā daļā, apdrošinātājs vai pārapdrošinātājs iesniedz Latvijas Bankai:
191.1. informāciju par plānoto pašu kapitāla instrumenta apmaiņu vai konvertēšanu un tās ietekmi uz pašu kapitālu, kā arī informāciju par līgumiskajiem noteikumiem, kas regulē attiecīgo pašu kapitāla posteni;
191.2. informāciju par to, kā plānotā pašu kapitāla instrumenta apmaiņa vai konvertēšana atbilst Apdrošināšanas un pārapdrošināšanas likuma 141. panta otrajā daļā minētajam atveseļošanas plānam.
192. Lai saņemtu atbrīvojumu no pašu kapitāla posteņa atmaksāšanas vai izpirkšanas apturēšanas, ievēro šo noteikumu 195. punktā noteikto kārtību.
193. Lai saņemtu Latvijas Bankas izņēmuma kārtā piešķirtu atbrīvojumu no peļņas sadales atcelšanas, kā noteikts Regulas Nr. 2015/35 71. panta 1. punkta m) apakšpunktā un 73. panta 1. punkta h) apakšpunktā, apdrošinātājs vai pārapdrošinātājs iesniedz Latvijas Bankai:
193.1. informāciju, kas apliecina, ka peļņas sadale nepasliktina apdrošinātāja vai pārapdrošinātāja maksātspējas stāvokli un pēc peļņas sadales tiks panākta atbilstība minimālajai kapitāla prasībai;
193.2. informāciju par to, kā plānotā pašu kapitāla instrumenta apmaiņa vai konvertēšana atbilst Apdrošināšanas un pārapdrošināšanas likuma 141. panta otrajā daļā minētajam atveseļošanas plānam.
194. Ja apdrošinātājs vai pārapdrošinātājs vēlas saņemt Latvijas Bankas izņēmuma kārtā piešķirtu atbrīvojumu no peļņas sadales atcelšanas, lai izmantotu alternatīvu dividenžu izmaksas mehānismu, tas iesniedz Latvijas Bankai informāciju par:
194.1. plānoto emitējamā pamatkapitāla apmēru;
194.2. nepieciešamo līdzekļu piesaistes apmēru, lai atjaunotu atbilstību maksātspējas kapitāla prasībai;
194.3. to, kā papildu pamatkapitāla emisija alternatīva dividenžu izmaksas mehānisma mērķiem ietekmēs sabiedrības spēju piesaistīt nepieciešamos papildu līdzekļus.
195. Lai saņemtu Latvijas Bankas atļauju pašu kapitāla instrumentu atmaksāšanai vai izpirkšanai, kā noteikts Regulas Nr. 2015/35 71. panta 1. punkta h) apakšpunktā, 73. panta 1. punkta d) apakšpunktā un 77. panta 1. punkta d) apakšpunktā, vai darījumam, kas nav uzskatāms par atmaksāšanu vai izpirkšanu, kā noteikts Regulas Nr. 2015/35 71. panta 2. punktā, 73. panta 2. punktā un 77. panta 2. punktā, apdrošinātājs vai pārapdrošinātājs iesniedz Latvijas Bankai iesniegumu un atmaksāšanas vai izpirkšanas ietekmes novērtējumu, tai skaitā:
195.1. informāciju gan par pašreizējo, gan īstermiņa un vidēja termiņa ietekmi uz apdrošināšanas vai pārapdrošināšanas sabiedrības maksātspējas vispārējo stāvokli un atmaksāšanas vai izpirkšanas darbību atbilstību apdrošināšanas vai pārapdrošināšanas sabiedrības vidēja termiņa kapitāla pārvaldības plānam un risku un maksātspējas pašu novērtējumam;
195.2. informāciju par apdrošināšanas vai pārapdrošināšanas sabiedrības spēju nepieciešamības gadījumā piesaistīt pašu kapitālu, ņemot vērā plašākus ekonomiskos apstākļus un tās pieeju kapitāla tirgiem un citiem pašu kapitāla avotiem;
195.3. informāciju par apdrošināšanas vai pārapdrošināšanas sabiedrības ierosinātiem vairākiem kapitāla instrumentu atmaksas vai izpirkšanas darījumiem īsā laika periodā, ja tādi plānoti.
196. Apdrošinātājs vai pārapdrošinātājs šo noteikumu 195. punktā minēto iesniegumu un informāciju iesniedz Latvijas Bankai trīs mēnešus pirms tuvākā no šādiem datumiem – līgumā noteiktā paziņojuma datuma atmaksas vai izpirkšanas instrumenta turētājiem vai līgumā noteiktā atmaksāšanas vai izpirkšanas datuma. Latvijas Banka pieņem lēmumu par atļaujas izsniegšanu triju mēnešu laikā no iesnieguma un informācijas saņemšanas datuma.
XXVI. Noslēguma jautājumi
197. Atzīt par spēku zaudējušiem Finanšu un kapitāla tirgus komisijas 2020. gada 22. decembra normatīvos noteikumus Nr. 248 "Apdrošinātāju un pārapdrošinātāju maksātspējas kapitāla prasības un pašu kapitāla aprēķināšanas normatīvie noteikumi" (Latvijas Vēstnesis, 2021, Nr. 7).
198. Neatkarīgi no šo noteikumu 130. punkta prasībām pamata pašu kapitāla posteņus (instrumentus) no 2016. gada 1. janvāra līdz 2026. gada 1. janvārim klasificē kā 1. līmeņa pamata pašu kapitālu ar nosacījumu, ka minētie instrumenti:
198.1. emitēti pirms 2015. gada 18. janvāra;
198.2. 2015. gada 31. decembrī varēja tikt iekļauti pašu līdzekļos līdz 50 procentu apmēram no maksātspējas normas vai pašu līdzekļiem atbilstoši attiecīgajā periodā spēkā esošajiem Finanšu un kapitāla tirgus komisijas normatīvajiem noteikumiem, kas noteica prasības dzīvības un nedzīvības apdrošinātāju, kā arī pārapdrošinātāju maksātspējas normas un pašu līdzekļu aprēķināšanai, tai skaitā instrumenti, kas 2015. gada 31. decembrī netika iekļauti pašu līdzekļos tikai tāpēc, ka ir ticis piemērots attiecīgajā periodā spēkā esošajos Finanšu un kapitāla tirgus komisijas normatīvajos noteikumos, kas noteica prasības dzīvības un nedzīvības apdrošinātāju, kā arī pārapdrošinātāju maksātspējas normas un pašu līdzekļu aprēķināšanai, noteiktais kvantitatīvais ierobežojums;
198.3. citādi netiktu klasificēti 1. līmenī vai 2. līmenī atbilstoši šo noteikumu 130. punkta prasībām.
199. Neatkarīgi no šo noteikumu 130. punkta prasībām pamata pašu kapitāla posteņus (instrumentus) no 2016. gada 1. janvāra līdz 2026. gada 1. janvārim klasificē kā 2. līmeņa pamata pašu kapitālu ar nosacījumu, ka minētie instrumenti:
199.1. emitēti pirms 2015. gada 18. janvāra;
199.2. 2015. gada 31. decembrī varēja tikt iekļauti pašu līdzekļos līdz 25 procentu apmēram no maksātspējas normas vai pašu līdzekļiem atbilstoši attiecīgajā periodā spēkā esošajiem Finanšu un kapitāla tirgus komisijas normatīvajiem noteikumiem, kas noteica prasības dzīvības un nedzīvības apdrošinātāju, kā arī pārapdrošinātāju maksātspējas normas un pašu līdzekļu aprēķināšanai, tai skaitā instrumenti, kas 2015. gada 31. decembrī netika iekļauti pašu līdzekļos tikai tāpēc, ka ir ticis piemērots attiecīgajā periodā spēkā esošajos Finanšu un kapitāla tirgus komisijas normatīvajos noteikumos, kas noteica prasības dzīvības un nedzīvības apdrošinātāju, kā arī pārapdrošinātāju maksātspējas normas un pašu līdzekļu aprēķināšanai, noteiktais kvantitatīvais ierobežojums.
200. Ja posteņi, kas tiek klasificēti kā pamata pašu kapitāla posteņi saskaņā ar šo noteikumu 198. un 199. punktu, tiek apmainīti vai konvertēti par citu pamata pašu kapitāla posteni pēc 2015. gada 18. janvāra, postenis, uz kuru notiek maiņa vai konvertēšana, tiek uzskatīts par jaunu posteni, kas neatbilst šo noteikumu 198.1. un 199.1. apakšpunkta prasībām.
201. Noteikumi stājas spēkā 2025. gada 1. janvārī.
Informatīva atsauce uz Eiropas Savienības tiesību aktiem
Noteikumos iekļautas tiesību normas, kas izriet no:
1) Eiropas Parlamenta un Padomes 2009. gada 25. novembra direktīvas 2009/138/EK par uzņēmējdarbības uzsākšanu un veikšanu apdrošināšanas un pārapdrošināšanas jomā (Maksātspēja II) (pārstrādāta versija);
2) Eiropas Parlamenta un Padomes 2014. gada 16. aprīļa direktīvas 2014/51/ES, ar ko groza direktīvu 2003/71/EK un direktīvu 2009/138/EK un regulas (EK) Nr. 1060/2009, (ES) Nr. 1094/2010 un (ES) Nr. 1095/2010 attiecībā uz Eiropas Uzraudzības iestādes (Eiropas Apdrošināšanas un fondēto pensiju iestādes) un Eiropas Uzraudzības iestādes (Eiropas Vērtspapīru un tirgu iestādes) pilnvarām;
3) Eiropas Apdrošināšanas un aroda pensiju iestādes pamatnostādnēm Nr. EIOPA-BoS-15/113 LV "Pamatnostādnes par aktīvu un saistību, kas nav tehniskās rezerves, atzīšanu un vērtēšanu";
4) Eiropas Apdrošināšanas un aroda pensiju iestādes pamatnostādnēm Nr. EIOPA-BoS-14/167 LV "Pamatnostādnes par papildu pašu kapitālu";
5) Eiropas Apdrošināšanas un aroda pensiju iestādes pamatnostādnēm Nr. EIOPA-BoS-14/168 LV "Pamatnostādnes par pašu kapitāla klasificēšanu";
6) Eiropas Apdrošināšanas un aroda pensiju iestādes pamatnostādnēm EIOPA-BoS-14/170 LV "Pamatnostādnes par rīcību attiecībā uz saistītām sabiedrībām, tostarp līdzdalību";
7) Eiropas Apdrošināšanas un aroda pensiju iestādes pamatnostādnēm EIOPA-BoS-14/171 LV "Pamatnostādnes par caurskatāmības pieeju";
8) Eiropas Apdrošināšanas un aroda pensiju iestādes pamatnostādnēm EIOPA-BoS-14/172 LV "Pamatnostādnes par bāzes risku";
9) Eiropas Apdrošināšanas un aroda pensiju iestādes pamatnostādnēm EIOPA-BoS-14/173 LV "Pamatnostādnes attiecībā uz nodotās pārapdrošināšanas līgumu piemērošanu nedzīvības apdrošināšanas parakstīšanas riska apakšmodulim";
10) Eiropas Apdrošināšanas un aroda pensiju iestādes pamatnostādnēm EIOPA-BoS-14/174 LV "Pamatnostādnes par tirgus un darījuma partneru riska darījumu apstrādi standarta formulā";
11) Eiropas Apdrošināšanas un aroda pensiju iestādes pamatnostādnēm EIOPA-BoS-14/175 LV "Pamatnostādnes attiecībā uz dzīvības apdrošināšanas parakstīšanas riska moduļa piemērošanu";
12) Eiropas Apdrošināšanas un aroda pensiju iestādes pamatnostādnēm EIOPA-BoS-14/176 LV "Pamatnostādnes attiecībā uz veselības apdrošināšanas katastrofu riska apakšmoduli";
13) Eiropas Apdrošināšanas un aroda pensiju iestādes pamatnostādnēm EIOPA-BoS-14/177 LV "Pamatnostādnes par tehnisko rezervju un atlikto nodokļu zaudējumu segšanas spēju";
14) Eiropas Apdrošināšanas un aroda pensiju iestādes pamatnostādnēm EIOPA-BoS-14/178 LV "Pamatnostādnes par sabiedrības īpašajiem parametriem";
15) Eiropas Apdrošināšanas un aroda pensiju iestādes pamatnostādnēm EIOPA-BoS-15/111 LV "Pamatnostādnes par ilgtermiņa garantijas pasākumu īstenošanu".
Latvijas Bankas prezidents M. Kazāks
1. pielikums
Latvijas Bankas 2024. gada 16. decembra
noteikumiem Nr. 376
Lēmuma pieņemšanas shēma attiecībā uz dalības iekļaušanu pašu kapitāla aprēķinā vai maksātspējas kapitāla prasības aprēķinā
Latvijas Bankas prezidents M. Kazāks
2. pielikums
Latvijas Bankas 2024. gada 16. decembra
noteikumiem Nr. 376
Nedzīvības apdrošināšanas parakstīšanas riska moduļa shēma
Nedzīvības apdrošināšanas parakstīšanas riska moduļa shēmā atspoguļoti šādi nedzīvības apdrošināšanas katastrofas riska agregācijas līmeņi atbilstoši Regulas Nr. 2015/35 prasībām:
|
Agregācijas līmenis |
Skaidrojums |
|
5. |
Nedzīvības apdrošināšanas katastrofas riska, nedzīvības apdrošināšanas prēmijas un rezerves riska un nedzīvības apdrošināšanas polises apturēšanas riska agregācija nedzīvības apdrošināšanas parakstīšanas riska moduļa vajadzībām |
|
4. |
Apakšmoduļu agregācija nedzīvības apdrošināšanas katastrofas riska kapitāla prasības noteikšanas vajadzībām atbilstoši Regulas Nr. 2015/35 119. panta 2. punktam |
|
3. |
Apakšmoduļu agregācija nedzīvības apdrošināšanas katastrofas riska kapitāla prasības noteikšanas vajadzībām atbilstoši Regulas Nr. 2015/35 119. panta 2. punktam |
|
2. |
Agregācija, lai aprēķinātu atsevišķus risku apakšmoduļus dabas katastrofu riskam un atsevišķus risku apakšmoduļus cilvēka radītas katastrofas riskam, t. i., vētras, zemestrīces, plūdu, krusas, zemes nogruvumu, kā arī sauszemes transportlīdzekļu īpašnieku civiltiesiskās atbildības, jūras, aviācijas, ugunsgrēku, civiltiesiskās atbildības, kredītu un galvojumu riska apakšmoduļus |
|
1. |
Vētras, zemestrīces, plūdu, krusas un zemes nogruvumu riska reģionu agregācija atbilstoši tam, vai tie ir Eiropas Ekonomikas zonas (EEZ) vai ārpus Eiropas Ekonomikas zonas (ne-EEZ), saskaņā ar Regulas Nr. 2015/35 121., 122., 123., 124. un 125. pantu |
|
0. |
Vētras, zemestrīces, plūdu, krusas un zemes nogruvumu riska agregācija individuāla reģiona līmenī atbilstoši Regulas Nr. 2015/35 121. 122., 123., 124. un 125. pantam |
Latvijas Bankas prezidents M. Kazāks
3. pielikums
Latvijas Bankas 2024. gada 16. decembra
noteikumiem Nr. 376
Cedētās pārapdrošināšanas līgumu piemērošana nedzīvības apdrošināšanas parakstīšanas riska moduļa ietvaros
Šajā pielikumā norādītās metodes ir piemērojamas nedzīvības apdrošināšanas katastrofas riska apakšmoduļa kapitāla prasību aprēķina vajadzībām, lai veiktu neto pašu kapitāla zuduma agregāciju atbilstoši šo noteikumu 61. punkta prasībām. Apdrošinātājs vai pārapdrošinātājs piemēro atbilstošāko metodi.
1. metode
Novērtējot atgūstamās summas atbilstoši cedētās pārapdrošināšanas līgumiem ar agregējošu segumu, katra atsevišķa apakšmoduļa aprēķina rezultātiem tiek piemērots kopējs pārapdrošināšanas segums, nodrošinot, ka atgūstamās summas nepārsniedz pārapdrošināšanas līguma robežas.
2. metode
Novērtējot atgūstamās summas atbilstoši cedētās pārapdrošināšanas līgumiem ar agregējošu segumu, saskaņā ar šo noteikumu 2. pielikumā pievienoto "Nedzīvības apdrošināšanas parakstīšanas riska moduļa shēmu" tiek noteikta visdetalizētākā moduļa komponente, kas apkopo attiecīgos apakšmoduļus.
Piemēram: agregējošam pārapdrošināšanas segumam pret vētras un krusas nodarītiem zaudējumiem šī moduļa komponente ir dabas katastrofu riska apakšmodulis, bet agregējošam pārapdrošināšanas segumam pret vētras un sauszemes transportlīdzekļu īpašnieku civiltiesiskās atbildības zaudējumiem šī moduļa komponente ir nedzīvības apdrošināšanas katastrofas riska apakšmodulis.
Visdetalizētākajai apkopojošajai moduļa komponentei tiek aprēķināts bruto diversificētais pašu kapitāla zudums, kas savukārt tiek attiecināts uz vēl detalizētākām moduļa komponentēm, lai varētu piemērot agregējoša pārapdrošināšanas līguma noteikumus.
Metožu piemērošana notiek atbilstoši šādiem skaidrojošiem piemēriem:
1. Vētras risks – pārapdrošināšanas segums Eiropas Ekonomikas zonas reģiona (valsts) līmenī:
1) vētras riska apakšmodulim tiek aprēķināts diversificēts bruto pašu kapitāla zudums Eiropas Ekonomikas zonas līmenī, ņemot vērā diversifikācijas ietekmi starp reģioniem;
2) aprēķināto diversificēto bruto pašu kapitāla zudumu (dezagregācija, ievērojot šo noteikumu 59.2. apakšpunkta prasības) attiecina uz atsevišķiem Eiropas Ekonomikas zonas reģioniem;
3) bruto diversificētajam Eiropas Ekonomikas zonas reģiona līmeņa kapitāla zudumam piemēro pārapdrošināšanas segumu Eiropas Ekonomikas zonas reģiona (valsts) līmenī;
4) iegūtās neto diversificētās moduļa komponentes summē, lai iegūtu vētras riska neto pašu kapitāla zudumu Eiropas Ekonomikas zonas līmenī.
2. Vētras risks – pārapdrošināšanas segums Eiropas Ekonomikas zonas reģiona un ārpus Eiropas Ekonomikas zonas esoša reģiona līmenī, ko papildina agregējošs segums visiem reģioniem kopumā:
1) veic 1. piemērā noteiktos aprēķinus, lai noteiktu neto pašu kapitāla zudumu Eiropas Ekonomikas zonas reģioniem kopumā;
2) veic 1. piemērā noteiktos aprēķinus (aizstājot Eiropas Ekonomikas zonas reģionus ar reģioniem ārpus Eiropas Ekonomikas zonas un šo noteikumu 59.2. apakšpunkta prasību vietā piemērojot 59.3. apakšpunkta prasības), lai noteiktu neto pašu kapitāla zudumu kopumā reģioniem ārpus Eiropas Ekonomikas zonas;
3) aprēķina bruto diversificēto vētras riska pašu kapitāla zudumu (ņemot vērā pārapdrošināšanas segumu atsevišķu Eiropas Ekonomikas zonas vai ārpus Eiropas Ekonomikas zonas esošu reģionu līmenī un diversifikāciju starp Eiropas Ekonomikas zonas reģioniem un reģioniem ārpus Eiropas Ekonomikas zonas);
4) piemēro pārapdrošināšanas segumu, kas attiecas uz visiem reģioniem kopumā, lai iegūtu vētras riska apakšmoduļa neto pašu kapitāla zudumu.
3. Vētras risks – pārapdrošināšanas segums reģiona līmenī, ko papildina agregējošs segums, kurš attiecas uz vētras risku un krusas risku kopumā (šajā gadījumā atbilstošāka ir 2. metode, un 1. metodes piemērojums sniegts tikai skaidrojumam).
2. metodes piemērojums:
1) veic 2. piemērā noteiktos aprēķinus, kuros ņemts vērā pārapdrošināšanas segums reģiona līmenī, lai noteiktu neto pašu kapitāla zudumu vētras riskam un krusas riskam atsevišķi (ja nav agregējoša seguma Eiropas Ekonomikas zonas vai ārpus Eiropas Ekonomikas zonas esošu reģionu līmenī kopumā, tad pietiekami ir 1. piemērā norādītie aprēķini);
2) aprēķina diversificēto bruto pašu kapitāla zudumu dabas katastrofu riska līmenī, ņemot vērā pārapdrošināšanu reģiona līmenī un diversifikāciju starp dabas katastrofu riska apakšmoduļiem, bet neņemot vērā agregējošo pārapdrošināšanas segumu vētras riskam un krusas riskam;
3) piemērojot proporcionālo metodi, dezagregē diversificēto dabas katastrofu riska bruto pašu kapitāla zudumu, attiecinot to uz vētras risku un krusas risku, kā arī citiem dabas katastrofas riskiem, ja tādi ir, un piemēro agregējošo pārapdrošināšanas segumu, kas attiecas uz vētras un krusas risku kopumā;
4) apkopo visu dabas katastrofu risku apakšmoduļus, lai iegūtu dabas katastrofas risku apakšmoduļa neto pašu kapitāla zudumu.
1. metodes piemērojums:
1) veic 2. piemērā noteiktos aprēķinus vētras riskam un krusas riskam atsevišķi, lai iegūtu neto diversificēto vētras un krusas riska pašu kapitāla zudumu;
2) piemēro agregējošo pārapdrošināšanas segumu vētras riskam un krusas riskam atsevišķi;
3) piemērojot diversifikāciju, apkopo visu dabas katastrofu risku apakšmoduļus, lai iegūtu dabas katastrofas risku apakšmoduļa neto pašu kapitāla zudumu;
4) veic pārbaudi, vai kopējās atbilstoši pārapdrošināšanas līgumiem atgūstamās summas nepārsniedz līgumos ietvertos ierobežojumus;
5) ja aprēķinātās atgūstamās summas pārsniedz ierobežojumus, tiek piemērota 2. metode.
4. Pārapdrošināšanas segums reģiona līmenī vētras riskam un segums riska līmenī sauszemes transportlīdzekļu īpašnieku civiltiesiskās atbildības riskam, kas papildināts ar agregējošu segumu vētras riskam un sauszemes transportlīdzekļu īpašnieku civiltiesiskās atbildības riskam kopumā.
2. metodes piemērojums:
1) veic 2. piemērā noteiktos aprēķinus, kuros ņemts vērā pārapdrošināšanas segums reģiona līmenī, lai noteiktu neto pašu kapitāla zudumu vētras riskam atsevišķi (SCRwind) (ja nav agregējoša seguma Eiropas Ekonomikas zonas vai ārpus Eiropas Ekonomikas zonas esošu reģionu līmenī kopumā, tad pietiekami ir 1. piemērā norādītie aprēķini);
2) sauszemes transportlīdzekļu īpašnieku civiltiesiskās atbildības riskam piemēro pārapdrošināšanas segumu riska līmenī, lai iegūtu neto pašu kapitāla zudumu sauszemes transportlīdzekļu īpašnieku civiltiesiskās atbildības riskam (SCRmotorTPL);
3) ņemot vērā arī citu dabas katastrotofu riska apakšmoduļu un cilvēka radītas katastrofas riska apakšmoduļu rezultātus, aprēķina diversificēto pašu kapitāla zudumu dabas katastrofu riska apakšmodulim (SCRnatCAT) un cilvēka radītas katastrofas apakšmodulim (SCRman-madeCAT), kuros ņemts vērā pārapdrošināšanas segums reģiona un riska līmenī;
4) aprēķina diversificēto pašu kapitāla zudumu nedzīvības apdrošināšanas katastrofas riska apakšmodulim (SCRCAT(before aggregate cover)), ņemot vērā diversifikāciju starp katastrofu riska apakšmoduli (SCRnatCAT) un cilvēka radītas katastrofas apakšmoduli (SCRman-madeCAT), un iegūto rezultātu attiecina atkal uz SCRnatCAT un SCRman-madeCAT (veic dezagregāciju, izmantojot proporcionālo metodi) un tālāk attiecina uz netSCRwind un netSCRmotorTPL;
5) SCRwind* un SCRmotorTPL*, kam piemērota diversifikācija nedzīvības apdrošināšanas katastrofas riska apakšmoduļa ietvaros, piemēro agregējošo pārapdrošināšanas segumu, lai iegūtu neto pašu kapitāla zudumu vētras riskam un sauszemes transportlīdzekļu īpašnieku civiltiesiskās atbildības riskam kopumā (netSCRwind/motor (after aggregate cover));
6) pašu kapitāla zudumu nedzīvības apdrošināšanas katastrofas riska apakšmodulim, kurā piemērots arī agregējošs segums vētras riskam un sauszemes transportlīdzekļu īpašnieku civiltiesiskās atbildības riskam kopumā, aprēķina šādi:
SCRCAT(after aggregate cover) = SCRCAT(before aggregate cover) – SCRwind – SCRmotorTPL + netSCRwind/motor (after aggregate cover).
Latvijas Bankas prezidents M. Kazāks