
Finanšu un kapitāla tirgus komisijas noteikumi: Šajā laidienā 10 Pēdējās nedēļas laikā 0 Visi
Finanšu un kapitāla tirgus komisijas normatīvie noteikumi Nr. 248
Rīgā 2020. gada 22. decembrī
(Finanšu un kapitāla tirgus komisijas padomes
sēdes protokols Nr. 54 9. p.)
Apdrošinātāju un pārapdrošinātāju maksātspējas kapitāla prasības un pašu kapitāla aprēķināšanas normatīvie noteikumi
Izdoti saskaņā ar Apdrošināšanas un pārapdrošināšanas
likuma 118. pantu un 119. panta astoto daļu
I. Vispārīgie jautājumi
1. "Apdrošinātāju un pārapdrošinātāju maksātspējas kapitāla prasības un pašu kapitāla aprēķināšanas normatīvie noteikumi" (tālāk tekstā – noteikumi) nosaka maksātspējas kapitāla prasības aprēķināšanas kārtību saskaņā ar standarta formulu un izmantojamā pašu kapitāla aprēķināšanas kārtību, kā arī aktīvu un saistību, izņemot tehniskās rezerves, vērtēšanas kārtību maksātspējas aprēķina vajadzībām.
2. Noteikumi ir saistoši apdrošināšanas sabiedrībām un ārvalstu apdrošinātāju filiālēm (tālāk tekstā – apdrošinātājs), kā arī pārapdrošināšanas sabiedrībām (tālāk tekstā – pārapdrošinātājs).
3. Noteikumos lietotie termini:
3.1. parakstīšanas risks (underwriting risk) – zaudējumu vai apdrošināšanas saistību vērtības palielināšanās risks, ko izraisījusi neatbilstīga apdrošināšanas prēmiju noteikšana un pieņēmumi tehnisko rezervju aprēķinā;
3.2. prēmijas un rezerves risks (premium and reserve risk) – zaudējumu risks vai apdrošināšanas saistību vērtības palielināšanās risks, kas rodas no svārstībām apdrošināšanas gadījumu iestāšanās laikā, biežumā un smaguma pakāpē, kā arī apdrošināšanas atlīdzību prasību izskatīšanas laikā un izmaksu apmērā;
3.3. katastrofas risks (catastrophe risk) – zaudējumu risks vai apdrošināšanas saistību vērtības palielināšanās risks, kas rodas no ievērojamas nenoteiktības cenu noteikšanā un rezervju veidošanas pieņēmumos par ekstremāliem vai ārkārtējiem gadījumiem;
3.4. mirstības risks (mortality risk) – zaudējumu risks vai apdrošināšanas saistību vērtības palielināšanās risks, kas rodas no pārmaiņām mirstības rādītāju līmenī, tendencē vai nepastāvībā, ja mirstības rādītāju palielināšanās noved pie apdrošināšanas saistību vērtības palielināšanās;
3.5. ilgdzīvošanas risks (longevity risk) – zaudējumu risks vai apdrošināšanas saistību vērtības palielināšanās risks, kas rodas no pārmaiņām mirstības rādītāju līmenī, tendencē vai nepastāvībā, ja mirstības rādītāju samazināšanās noved pie apdrošināšanas saistību vērtības palielināšanās;
3.6. invaliditātes un saslimstības risks (disability-morbidity risk) – zaudējumu risks vai apdrošināšanas saistību vērtības palielināšanās risks, kas rodas no pārmaiņām invaliditātes, slimības un saslimstības rādītāju līmenī, tendencē vai nepastāvībā;
3.7. izdevumu risks (expense risk) – zaudējumu risks vai apdrošināšanas saistību vērtības palielināšanās risks, kas rodas no pārmaiņām to izdevumu līmenī, tendencē vai nepastāvībā, kas rodas, apkalpojot apdrošināšanas vai pārapdrošināšanas līgumus;
3.8. pārskatīšanas risks (revision risk) – zaudējumu risks vai apdrošināšanas saistību vērtības palielināšanās risks, kas rodas no svārstībām to pārskatīšanas rādītāju līmenī, tendencē vai nepastāvībā, ko piemēro mūža rentei (annuities), saistībā ar pārmaiņām tiesiskajā vidē vai apdrošinātās personas veselības stāvoklī;
3.9. polises apturēšanas risks (lapse risk) – zaudējumu risks vai apdrošināšanas saistību vērtības palielināšanās risks, kas rodas no izmaiņām polišu neturpināšanas (tai skaitā polišu neturpināšanas iespēju izmantošanas vai turpināšanas iespēju neizmantošanas) gadījumu apmērā vai no polises apturēšanas rādītāju pastāvīga pieauguma vai samazinājuma;
3.10. tirgus risks (market risk) – zaudējumu vai finanšu stāvokļa negatīvu izmaiņu risks, kas tieši vai netieši rodas aktīvu, saistību un finanšu instrumentu tirgus cenu līmeņa svārstību un nepastāvības rezultātā;
3.11. procentu likmju risks (interest rate risk) – aktīvu, pasīvu un finanšu instrumentu vērtību jutīgums pret izmaiņām procentu likmju termiņstruktūrā vai procentu likmju svārstīgumā;
3.12. kapitāla vērtspapīru risks (equity risk) – aktīvu, pasīvu un finanšu instrumentu vērtību jutīgums pret izmaiņām kapitāla vērtspapīru tirgus cenu līmenī vai svārstīgumā;
3.13. īpašuma risks (property risk) – aktīvu un finanšu instrumentu vērtību jutīgums pret izmaiņām nekustamā īpašuma tirgus cenu līmenī vai svārstīgumā;
3.14. likmju starpības risks (spread risk) – aktīvu, pasīvu un finanšu instrumentu vērtību jutīgums pret izmaiņām ienesīguma likmju starpības līmenī vai svārstīgumā attiecībā pret bezriska procentu likmju termiņstruktūru;
3.15. ārvalstu valūtas risks (currency risk) – aktīvu, pasīvu un finanšu instrumentu vērtību jutīgums pret izmaiņām vai svārstībām valūtas maiņas kursa līmenī;
3.16. tirgus riska koncentrācijas (market risk concentrations) – apdrošinātāja vai pārapdrošinātāja papildu riski, kas izriet vai nu no diversifikācijas trūkuma aktīvu portfelī, vai no pārmērīgi liela saistību nepildīšanas riska, ko rada atsevišķs vērtspapīru emitents vai saistītu emitentu grupa;
3.17. darījuma partneru saistību nepildīšanas risks (counterparty default risk) – zaudējumu vai negatīvu izmaiņu finanšu stāvoklī risks, kas rodas darījuma partneru un debitoru kredītstāvokļa svārstību rezultātā, kam pakļauts apdrošinātājs vai pārapdrošinātājs;
3.18. nemateriālo aktīvu risks (intangible asset risk) – zaudējumu vai negatīvu izmaiņu finanšu stāvoklī risks, kas rodas nemateriālo aktīvu vērtības svārstību rezultātā;
3.19. operacionālais risks (operational risk) – zaudējumu risks, ko rada prasībām neatbilstošas vai nepilnīgas iekšējo procesu norises, personāla kļūdas vai iekšēji krāpnieciski darījumi, sistēmu darbība vai ārējo apstākļu ietekme;
3.20. riska mazināšanas metodes – visas metodes, kas apdrošinātājam vai pārapdrošinātājam ļauj nodot daļu risku vai visus riskus citai pusei;
3.21. diversifikācijas ietekme – apdrošinātāja, pārapdrošinātāja un grupas riska darījumu vērtības samazināšanās saistībā ar uzņēmējdarbības diversifikāciju atbilstoši iespējai kāda riska negatīvo rezultātu kompensēt ar cita riska labvēlīgāku rezultātu, ja šie riski nav pilnībā savstarpēji saistīti;
3.22. papildu pašu kapitāla instruments – pašu kapitāla instruments, kas, ja tiek pieprasīta tā apmaksa, tiek vienlaikus atspoguļots bilancē aktīvu postenī (piemēram, prasības uz pieprasījumu pret kredītiestādēm) un pasīvu postenī, kas atspoguļo apmaksātāja līdzdalību apdrošinātāja vai pārapdrošinātāja kapitālā (piemēram, akciju kapitāls vai pajas, vai subordinētais kapitāls);
3.23. bruto pašu kapitāla zudums – nedzīvības apdrošināšanas katastrofas riska apakšmoduļu noteikts pamata pašu kapitāla zudums, kas aprēķināts šādi:
3.23.1. nedzīvības apdrošināšanas katastrofas riska apakšmoduļiem, kas neietver savā aprēķinā citu apakšmoduli, – izmantojot attiecīgā apakšmoduļa aprēķina formulu;
3.23.2. nedzīvības apdrošināšanas katastrofas riska apakšmoduļiem, kas savā aprēķinā ietver citus apakšmoduļus, – izmantojot attiecīgā apakšmoduļa aprēķina formulu un iekļaujot formulā kā izejas datus citu attiecīgo apakšmoduļu aprēķina formulas rezultātus, ņemot vērā riska mazināšanas metožu ietekmi;
3.24. summējošs katastrofas notikums – katastrofas notikums, kura ietekme akumulējas un ietekmē apdrošināšanas līgumu grupu kopumā un kura ietekme uz atsevišķiem apdrošināšanas līgumiem nav nosakāma;
3.25. atsevišķs katastrofas notikums – katastrofas notikums, kas ietekmē atsevišķi identificējamus apdrošināšanas līgumus vai vienu apdrošināšanas līgumu;
3.26. dezagregācija (disaggregation) – sadalīšana elementos vai sastāvdaļās atbilstoši kontekstam;
3.27. bruto notikums – katastrofas notikums atbilstošā detalizācijas pakāpē, lai tam piemērotu cedētās pārapdrošināšanas programmu, t.i., bruto pašu kapitāla zudums pēc dezagregācijas;
3.28. katastrofu apakšmoduļa atzari – jebkura Eiropas Komisijas Deleģētās regulas (ES) 2015/35 (2014. gada 10. oktobris), ar ko papildina Eiropas Parlamenta un Padomes Direktīvu 2009/138/EK par uzņēmējdarbības uzsākšanu un veikšanu apdrošināšanas un pārapdrošināšanas jomā (Maksātspēja II), (tālāk tekstā – ES regula Nr. 2015/35) 119. pantā minētā galvenā nedzīvības apdrošināšanas katastrofas riska apakšmoduļa apakšmoduļi;
3.29. ienākošā atjaunināšanas prēmija – pārapdrošināšanas seguma atjaunināšanas prēmija, kas atbilstoši pārapdrošināšanas līguma nosacījumiem var tikt maksāta apdrošinātājam vai pārapdrošinātājam;
3.30. vienlaicīga zaudējuma segums (clash cover) – zaudējumu pārsnieguma (excess of loss) pārapdrošināšanas līgums, kurš nodrošina pārapdrošināšanas segumu, ja viena un tā paša notikuma rezultātā ir radušies zaudējumi attiecībā uz diviem vai vairākiem viena apdrošinātāja apdrošināšanas līgumiem, un kurā pārapdrošināšanas seguma piemērošanas robežsumma parasti ir augstāka par atsevišķa apdrošināšanas līguma apdrošinājuma summu;
3.31. moduļa komponente – nedzīvības apdrošināšanas katastrofas riska apakšmoduļa aprēķina vienība (apakšmoduļa, reģiona vai zonas detalizācijas līmenī), kam var tikt aprēķināta maksātspējas kapitāla prasība;
3.32. īsā kapitāla vērtspapīru pozīcija – īsā pozīcija attiecībā uz kapitāla vērtspapīriem īsās pārdošanas rezultātā (Eiropas Parlamenta un Padomes Regulas (ES) Nr. 236/2012 (2012. gada 14. marts) par īso pārdošanu un dažiem kredītriska mijmaiņas darījumu aspektiem 2. panta 1.b) punkta izpratnē);
3.33. nosacītie atliktie nodokļi – summa, kas iekļaujama maksātspējas kapitāla prasības aprēķinā, lai atspoguļotu korekciju atbilstoši atlikto nodokļu zaudējumu segšanas spējai, un kas aprēķināta, summējot atbilstošo nodokļu likmju reizinājumu ar attiecīgajām ar nodokli apliekamo summu izmaiņām, kas rodas kā pagaidu atšķirība starp apliekamajām summām, vērtēšanā piemērojot Apdrošināšanas un pārapdrošināšanas likuma 98. panta prasības, un apliekamajām summām, vērtēšanā ņemot vērā ES regulas Nr. 2015/35 207. panta 1. punktā noteiktā tūlītējā pašu kapitāla zuduma ietekmi. Apdrošinātājs vai pārapdrošinātājs izvērtē apmēru, kādā nosacītie atliktie nodokļi varētu tikt atzīti bilancē pēc tūlītēja pašu kapitāla zuduma saskaņā ar maksātspējas kapitāla prasības aprēķinā noteiktajiem scenārijiem;
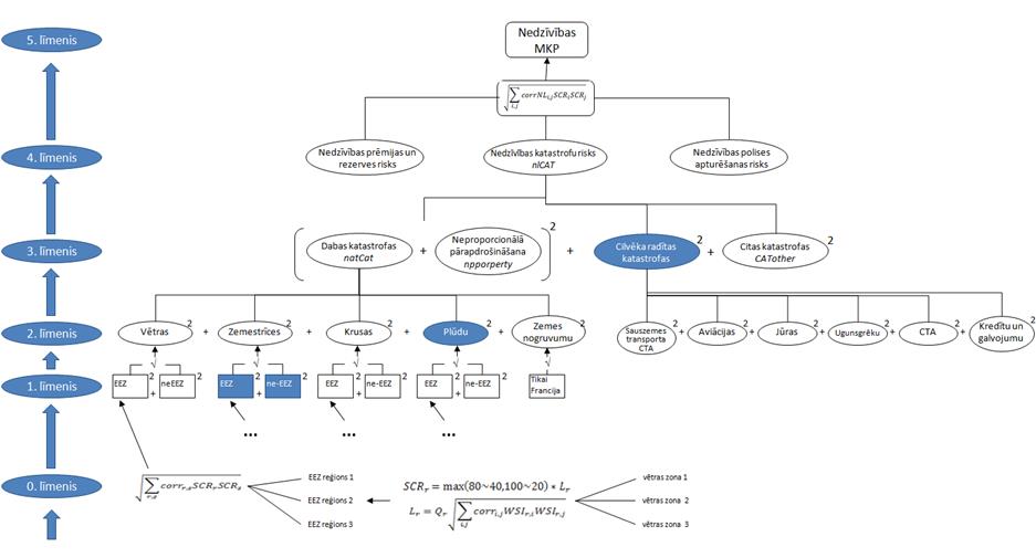
3.34. pārējo terminu lietojums šajos noteikumos atbilst Finanšu un kapitāla tirgus komisijas (tālāk tekstā – Komisija) 2020. gada 4. augusta normatīvajos noteikumos Nr. 114 "Apdrošināšanas un pārapdrošināšanas sabiedrību un ārvalsts apdrošinātāju filiāļu gada pārskata un konsolidētā gada pārskata sagatavošanas normatīvie noteikumi" lietotajiem terminiem.
II. Aktīvu un saistību, izņemot tehniskās rezerves, vērtēšana un vērtējumu pamatojumi
4. Apdrošinātājs vai pārapdrošinātājs aktīvu un saistību, izņemot tehniskās rezerves, vērtēšanu (tālāk tekstā – aktīvu un saistību vērtēšana) maksātspējas aprēķina vajadzībām, kas ietver maksātspējas kapitāla prasības, minimālās kapitāla prasības un pašu kapitāla aprēķinu, veic saskaņā ar ES regulas Nr. 2015/35 I sadaļas II nodaļā noteiktajām prasībām un šajā nodaļā minēto.
5. Apdrošinātājs vai pārapdrošinātājs aktīvu un saistību vērtēšanai piemēro būtiskuma principu saskaņā ar ES regulas Nr. 2015/35 1. apsvērumā minēto. Piemērojot būtiskuma principu, ceturkšņa maksātspējas aprēķina datu vērtējumā uz aplēsēm un aplēšu metodēm var paļauties lielākā mērā nekā gada maksātspējas aprēķina datu vērtējumā, ņemot vērā 34. Starptautiskā Grāmatvedības standarta "Starpperioda finanšu pārskati" 23.–25. punktā minēto.
6. Apdrošinātājs vai pārapdrošinātājs vērtēšanas metodes piemēro konsekventi. Vienlaikus apdrošinātājs vai pārapdrošinātājs izvērtē, vai, ņemot vērā 13. Starptautiskā Finanšu pārskatu standarta "Patiesās vērtības novērtēšana" 65. punktā minēto apstākļu izmaiņas, nav nepieciešams veikt izmaiņas vērtēšanas metodēs vai to piemērošanā, lai vērtējums būtu atbilstīgs Apdrošināšanas un pārapdrošināšanas likuma 98. pantā noteiktajam.
7. Ja apdrošinātājs vai pārapdrošinātājs, ievērojot ES regulas Nr. 2015/35 10. pantā minēto novērtēšanas hierarhiju, izvēlas piemērot alternatīvas novērtēšanas metodes ieguldījumu īpašuma un materiālo aktīvu, kas paredzēti pašu darbības nodrošināšanai, vērtēšanai, tas izvēlas ES regulas Nr. 2015/35 10. panta 7. punktā minēto metodi, kura sniedz visatbilstošāko aplēsi par vērtību, kādā aktīvu varētu apmainīt labi informētu, ieinteresētu un savstarpēji nesaistītu pušu darījumā. Piemērojot alternatīvas novērtēšanas metodes saskaņā ar ES regulas Nr. 2015/35 10. panta 6. punktu, apdrošinātājs vai pārapdrošinātājs izvērtē informāciju no dažādiem avotiem saskaņā ar 40. Starptautiskā Grāmatvedības standarta "Ieguldījumu īpašums" 46. punktā minēto.
8. Atsevišķos gadījumos šo noteikumu 7. punktā minētās informācijas izmantošanas rezultātā var iegūt atšķirīgus īpašuma vērtības novērtējumus. Apdrošinātājs vai pārapdrošinātājs kritiski izvērtē šādu atšķirību iemeslus un nosaka visticamāko īpašuma vērtību novērtējuma aplēšu diapazonā.
9. Apdrošinātājs vai pārapdrošinātājs, nosakot materiālo aktīvu, kas paredzēti pašu darbības nodrošināšanai, vērtību, ņem vērā apdrošinātāja vai pārapdrošinātāja spēju izmantot materiālo aktīvu tā visplašākajā un vislabākajā izmantošanas veidā vai pārdodot to citam tirgus dalībniekam, kas izmantotu materiālo aktīvu tā visplašākajā un vislabākajā izmantošanas veidā, saskaņā ar 13. Starptautisko Finanšu pārskatu standartu "Patiesās vērtības novērtēšana".
10. Ja ieguldījumu īpašuma un materiālo aktīvu, kas paredzēti pašu darbības nodrošināšanai, vērtības novērtējums pārskata datumā pamatots ar neatkarīga nekustamā īpašuma vērtētāja sagatavotu novērtējumu vai citu informāciju, kas iegūta pirms pārskata datuma, apdrošinātājs vai pārapdrošinātājs dokumentē un uzglabā pierādījumus, ka ir veiktas visas nepieciešamās korekcijas, lai ņemtu vērā vērtības izmaiņas, kādas ir notikušas laika periodā starp vērtējuma sagatavošanas datumu vai citas informācijas iegūšanas datumu un pārskata sagatavošanas datumu, vai pamato, ka korekcijas nav nepieciešamas, piemēram, ja vērtējuma vai citas informācijas iegūšanas datuma atšķirība no pārskata sagatavošanas datuma ir neliela.
11. Finanšu saistību vērtēšanai piemēro ES regulas Nr. 2015/35 14. panta 1. punktu, t.i., izmanto metodes, kuru rezultātā iegūst vērtību, kādā saistības varētu nodot vai nokārtot labi informētu, ieinteresētu un savstarpēji nesaistītu pušu darījumā, un neveic korekcijas par izmaiņām apdrošinātāja vai pārapdrošinātāja pašu kredītstāvoklī (own credit standing) pēc finanšu saistību sākotnējās atzīšanas. Apdrošinātājs vai pārapdrošinātājs nosaka finanšu saistību patieso vērtību saskaņā ar ES regulas Nr. 2015/35 9. panta 1. punktu un pēc sākotnējās atzīšanas izslēdz turpmākās vērtības korekcijas, kas attiecas uz izmaiņām apdrošinātāja vai pārapdrošinātāja pašu kredītstāvoklī. Nosakot patiesās vērtības izmaiņu apmēru, kas attiecināms uz pašu kredītrisku, izmanto vienu no 7. Starptautiskā Finanšu pārskatu standarta "Finanšu instrumenti: informācijas atklāšana" 10. punktā minētajām metodēm.
12. Ja apdrošinātājs vai pārapdrošinātājs vērtē līdzdalību saistīto sabiedrību pamatkapitālā, piemērojot pašu kapitāla metodi saskaņā ar ES regulas Nr. 2015/35 9. panta 1. punktu un 13. panta 5. punktu, bet saistītā sabiedrība grāmatvedības kārtošanai piemēro atšķirīgus grāmatvedības pamatprincipus (nepiemēro Starptautiskos Finanšu pārskatu standartus), tad maksātspējas aprēķina vajadzībām apdrošinātājs vai pārapdrošinātājs veic korekcijas, lai atzītu šādas saistītās sabiedrības aktīvus un saistības saskaņā ar Starptautiskajiem Finanšu pārskatu standartiem.
13. Ja, piemērojot ES regulas Nr. 2015/35 13. panta 5. punktu, apdrošinātājs vai pārapdrošinātājs neveic saistīto sabiedrību aktīvu un saistību vērtības starpību aprēķinu saskaņā ar ES regulas Nr. 2015/35 13. panta 4. punktu, tas dokumentē un uzglabā pamatojumu, kādēļ tas nav veikts.
14. Ja apdrošinātājs vai pārapdrošinātājs vērtē līdzdalību saistīto sabiedrību pamatkapitālā, izmantojot alternatīvas vērtēšanas metodes saskaņā ar ES regulas Nr. 2015/36 13. panta 1. punkta c) apakšpunktu, tas dokumentē un uzglabā pamatojumu, kāpēc nav iespējams pārvērtēt saistītās sabiedrības aktīvus un saistības, izmantojot standarta vērtēšanas metodi vai pielāgotu pašu kapitāla metodi.
15. Slēdzot darījumu, kas apdrošinātājam vai pārapdrošinātājam rada papildu pašu kapitāla posteni (instrumentu), tas izvērtē, vai atzīt attiecīgās iespējamās saistības kā saistības saskaņā ar ES regulas Nr. 2015/35 11. pantu. Iespējamo saistību apmēra noteikšanā ņem vērā visas apdrošinātājam vai pārapdrošinātājam pieejamās prognozes par iespējamām naudas plūsmām un risku, ka faktiskās izejošās naudas plūsmas var būt lielākas un atšķirties no prognozētajām. Apdrošinātājs vai pārapdrošinātājs dokumentē un uzglabā pamatojumu, ja tas nav atzinis iespējamās saistības apstākļos, kad ir noslēgta vienošanās ar citu sabiedrību, t.sk. ar citu grupas sabiedrību, un par šo vienošanos apdrošinātājs vai pārapdrošinātājs ir saņēmis Komisijas atļauju iekļaut to pašu kapitāla aprēķinā kā papildu pašu kapitāla posteni.
16. Atliktā nodokļa atzīšanu un vērtēšanu apdrošinātājs vai pārapdrošinātājs veic saskaņā ar ES regulas Nr. 2015/35 15. pantu, ņemot vērā tālāk minēto:
16.1. atliktā nodokļa aktīvu un atliktā nodokļa saistību diskontēšana netiek pieļauta maksātspējas aprēķina vajadzībām;
16.2. atliktā nodokļa aktīvus un atliktā nodokļa saistības savstarpēji ieskaita vienīgi tad, ja apdrošinātājam vai pārapdrošinātājam ir juridiski pamatotas tiesības veikt pārskata perioda nodokļa aktīvu ieskaitu pret pārskata perioda nodokļa saistībām, kā arī ja atliktā nodokļa aktīvi un atliktā nodokļa saistības attiecas uz apdrošinātāja vai pārapdrošinātāja ienākuma nodokļa summu, kuras iekasēšanu administrē viena un tā pati nodokļu iestāde;
16.3. ja apdrošinātājam vai pārapdrošinātājam ar nodokli apliekamās pagaidu starpības ir nepietiekamas, tad atliktā nodokļa aktīvu atzīst, ņemot vērā 12. Starptautiskā Grāmatvedības standarta "Ienākuma nodokļi" 29. punkta a) apakšpunktā minētos nosacījumus;
16.4. izstrādājot ar nodokli apliekamās peļņas prognozes un vērtējot iespējamību, ka nākotnē radīsies pietiekama ar nodokli apliekamā peļņa, apdrošinātājs vai pārapdrošinātājs:
16.4.1. ņem vērā, ka pat stabilu ienākumu vēsture nenodrošina pietiekami objektīvu pierādījumu par nākotnes peļņas gūšanu;
16.4.2. ņem vērā, ka nenoteiktības pakāpe attiecībā uz nākotnē sagaidāmo ar nodokli apliekamo peļņu atkarīga no sagaidāmā apdrošināšanas darbības apjoma pieauguma, kad prognožu periods palielinās, un šī prognozētā peļņa ir sagaidāma periodos, kas pārsniedz parasto apdrošinātāja vai pārapdrošinātāja darbības plānošanas ciklu;
16.4.3. izvērtē iespēju, ka izmaiņas nodokļu likumos var aizkavēt vai ierobežot neizmantoto nodokļa zaudējumu un neizmantoto nodokļa kredītu atgūšanu;
16.4.4. izvairās no dubultās uzskaites, t.i., ar nodokli apliekamo peļņu, kas rodas ar nodokli apliekamās pagaidu starpības apvērses rezultātā, izslēdz no sagaidāmās ar nodokli apliekamās nākotnes peļņas, ja tā tikusi izmantota, lai pamatotu atliktā nodokļa aktīva atzīšanu;
16.4.5. nodrošina, ka, izstrādājot ar nodokli apliekamās peļņas prognozes, tās ir gan ticamas, gan saskaņotas ar pieņēmumiem, kas iekļauti citās prognozēs. Prognožu pamatā esošie pieņēmumi īpaši tiek saskaņoti ar maksātspējas aprēķina vajadzībām sagatavotajos pārskatos atzīto tehnisko rezervju un aktīva posteņu vērtējuma pamatā esošajiem pieņēmumiem.
17. Par šo noteikumu 16. punktā minēto vērtēšanu apdrošinātājs vai pārapdrošinātājs dokumentē un uzglabā pierādījumus, kas satur vismaz šādu informāciju:
17.1. pagaidu starpību avotus, kas var izraisīt atliktā nodokļa atzīšanu;
17.2. atliktā nodokļa atzīšanas un vērtēšanas principus;
17.3. atzīto atliktā nodokļa aktīvu vai atliktā nodokļa saistību summu aprēķinu un tā pamatā esošos pieņēmumus par katru pagaidu starpības veidu, t.i., ar nodokli apliekamo pagaidu starpību un atskaitāmo pagaidu starpību, un par katru neizmantotā nodokļa zaudējuma un neizmantotā nodokļa kredīta veidu;
17.4. aprakstu par atliktā nodokļa aktīvu atzīšanu, kas ietver vismaz tālāk norādīto:
17.4.1. informāciju, vai apdrošinātājam vai pārapdrošinātājam pastāv ar nodokli apliekamas pagaidu starpības, kuras attiecas uz ienākuma nodokli, kura iekasēšanu administrē viena un tā pati nodokļu iestāde, un kuru apvērse sagaidāma tajā pašā pārskata periodā, kad sagaidāma atskaitāmās pagaidu starpības apvērse, vai kuras radīs ar nodokli apliekamas summas, pret kurām var izmantot neizmantotos nodokļa zaudējumus vai neizmantotos nodokļa kredītus, pirms ir beidzies to termiņš;
17.4.2. ja apdrošinātājam vai pārapdrošinātājam pastāv nepietiekamas ar nodokli apliekamas pagaidu starpības, kuras attiecas uz ienākuma nodokli, kura iekasēšanu administrē viena un tā pati nodokļu iestāde, pierādījumus pamatojumam, ka apdrošinātājam vai pārapdrošinātājam būs pietiekama ar nodokli apliekama peļņa tajā pašā pārskata periodā, kurā apvērstas atskaitāmās pagaidu starpības, vai pārskata periodos, kuros nodokļa zaudējumus, kas izriet no atliktā nodokļa aktīva, var pārnest uz iepriekšējiem vai nākamajiem pārskata periodiem, vai pastāv iespēja, ka apdrošinātājam vai pārapdrošinātājam radīsies ar nodokli apliekama peļņa, pirms būs beidzies neizmantoto nodokļa zaudējumu vai neizmantoto nodokļa kredītu termiņš;
17.5. atskaitāmo pagaidu starpību, neizmantoto nodokļa zaudējumu un neizmantoto nodokļa kredītu, kuriem ir vai nav atzīti atliktā nodokļa aktīvi, apmēru un to termiņa beigu datumus.
18. Ja līdzdalība saistītajās sabiedrībās tiek izslēgta no grupas uzraudzības saskaņā ar Apdrošināšanas un pārapdrošināšanas likuma 199. panta pirmo daļu, apdrošinātājs vai pārapdrošinātājs piemēro šādus principus, atzīstot atlikto nodokli:
18.1. ja līdzdalība saistītajās sabiedrībās tiek izslēgta no grupas uzraudzības saskaņā ar Apdrošināšanas un pārapdrošināšanas likuma 199. panta pirmās daļas 1. punktu, atliktais nodoklis, kas saistīts ar šo izslēgto sabiedrību, nav jāatzīst ne individuālā, ne grupas līmenī;
18.2. ja līdzdalība saistītajās sabiedrībās tiek izslēgta no grupas uzraudzības saskaņā ar Apdrošināšanas un pārapdrošināšanas likuma 199. panta pirmās daļas 2. vai 3. punktu, atliktais nodoklis, kas saistīts ar šo izslēgto sabiedrību, nav jāatzīst grupas līmenī.
III. Dalība un saistītās sabiedrības
19. Lai noteiktu apdrošinātāja vai pārapdrošinātāja dalību (participation) finanšu iestādēs un kredītiestādēs pašu kapitāla aprēķina vajadzībām atbilstoši šo noteikumu 116. punkta un ES regulas Nr. 2015/35 68. panta prasībām, kā arī lai noteiktu saistītās sabiedrības maksātspējas kapitāla prasības aprēķina vajadzībām atbilstoši ES regulas Nr. 2015/35 168. un 171. panta prasībām, apdrošinātājs vai pārapdrošinātājs identificē dalību vai saistīto sabiedrību, pamatojoties uz savu individuālās dalības sabiedrības vērtējumu, neņemot vērā iespējamo kopējās līdzdalības vērtējumu grupas līmenī. Dalība finanšu iestādēs un kredītiestādēs tiek iekļauta vai nu pašu kapitāla aprēķinā, vai maksātspējas kapitāla prasības aprēķinā atbilstoši šo noteikumu 1. pielikumā noteiktajai lēmuma pieņemšanas shēmai.
20. Lai identificētu saistīto sabiedrību, pamatojoties uz tiešā vai kontroles veidā iegūtām balsstiesībām vai līdzdalību, dalības sabiedrība nosaka:
20.1. savā turējumā esošās balsstiesības procentuāli no kopējām citas komercsabiedrības balsstiesībām;
20.2. savā turējumā esošās citas komercsabiedrības visu veidu akcijas vai daļas procentuāli no kopējā citas sabiedrības emitētā pamatkapitāla neatkarīgi no balsstiesīgo akciju skaita.
21. Ieguldījums citā komercsabiedrībā tiek uzskatīts par dalību, ja šo noteikumu 20.1. vai 20.2. punktā noteiktais procentuālais apmērs ir 20 procentu vai vairāk. Ja apdrošinātājam vai pārapdrošinātājam ir dalība apdrošināšanas vai pārapdrošināšanas komersantā, šo noteikumu 20.1. punktā minētās balsstiesības attiecas uz apmaksāto parasto akciju kapitālu, kā noteikts ES regulas Nr. 2015/35 69. panta (a) punkta i) apakšpunktā, un šo noteikumu 20.2. punktā minētās akcijas attiecas uz apmaksāto parasto akciju kapitālu, kā arī apmaksātajām priekšrocību akcijām, kā noteikts ES regulas Nr. 2015/35 69. panta (a) punkta v) apakšpunktā.
22. Apdrošinātājs vai pārapdrošinātājs novērtē savas līdzdalības procentuālo apmēru, kā noteikts šo noteikumu 19., 20. un 21. punktā, ik reizi, kad tiek aprēķināta maksātspējas kapitāla prasība atbilstoši Latvijas Republikas un Eiropas Savienības normatīvo aktu prasībām.
23. Identificējot saistīto sabiedrību atbilstoši Apdrošināšanas un pārapdrošināšanas likuma 1. panta pirmās daļas 37. un 38. punkta prasībām, pamatojoties uz to, ka apdrošinātājam vai pārapdrošinātājam ir izšķiroša vai būtiska ietekme citā komercsabiedrībā, tiek novērtēti šādi apstākļi:
23.1. apdrošinātāja vai pārapdrošinātāja esošā līdzdalība citā komercsabiedrībā un iespējamā līdzdalības palielināšanās saistībā ar turējumā esošiem iespēju līgumiem vai citiem instrumentiem;
23.2. apdrošinātāja vai pārapdrošinātāja biedra pajas savstarpējās apdrošināšanas kooperatīvajā biedrībā vai savstarpējās apdrošināšanas tipa sabiedrībā un iespējamā biedra paju apmēra palielināšanās;
23.3. apdrošinātāja vai pārapdrošinātāja pārstāvniecība citas komercsabiedrības valdē vai citā pārvaldes institūcijā;
23.4. apdrošinātāja vai pārapdrošinātāja iesaistīšanās sabiedrības politikas veidošanas procesos, tostarp lēmumu pieņemšanā par dividendēm vai citu peļņas sadali;
23.5. būtiski darījumi starp apdrošinātāju vai pārapdrošinātāju un citu komercsabiedrību;
23.6. apdrošinātāja vai pārapdrošinātāja un citas komercsabiedrības savstarpēja apmaiņa ar jebkuras pārvaldes institūcijas locekļiem;
23.7. komercsabiedrības nodrošināšana ar būtisku tehnisku informāciju;
23.8. vienota apdrošinātāja vai pārapdrošinātāja un citas komercsabiedrības vadība.
IV. Caurskatīšanas pieeja
24. Papildus ES regulas Nr. 2015/35 84. pantā noteiktajām prasībām attiecībā uz caurskatīšanas pieejas piemērošanu maksātspējas kapitāla prasības aprēķinā apdrošinātājs vai pārapdrošinātājs ievēro šādas prasības:
24.1. caurskatīšanas pieeja tiek piemērota arī ieguldījumiem naudas tirgus fondos;
24.2. nepieciešamības gadījumā, tai skaitā gadījumos, kad fonds ir veicis ieguldījumus citā fondā, apdrošinātājs vai pārapdrošinātājs veic vairākkārtīgu caurskatīšanu, līdz tiek aptverti visi būtiskie riski.
25. Ieguldījumiem, kas saistīti ar nekustamo īpašumu, apdrošinātājs vai pārapdrošinātājs piemēro šādus nosacījumus:
25.1. īpašuma riska apakšmoduļa prasības attiecas uz šādiem ieguldījumiem:
25.1.1. īpašuma tiesībām uz zemi, ēkām un nekustamo īpašumu;
25.1.2. ieguldījumiem īpašumā pašu vajadzībām;
25.2. ieguldījumiem tādas komercsabiedrības kapitāla vērtspapīros, kuras darbība ietver tikai nekustamā īpašuma pārvaldīšanu vai administrēšanu, nekustamā īpašuma projektu attīstīšanu vai līdzīgu darbību, tiek piemērotas kapitāla vērtspapīru riska apakšmoduļa prasības;
25.3. ieguldījumiem nekustamajā īpašumā, kas tiek veikti, izmantojot kolektīvo ieguldījumu fondus, tiek piemērota caurskatīšanas pieeja.
26. Ja caurskatīšanas pieejas piemērošana nav iespējama un apdrošinātājs vai pārapdrošinātājs maksātspējas kapitāla prasības aprēķinā izmanto kolektīvo ieguldījumu uzņēmumu vai fondu pamatā esošo plānoto aktīvu sadali noteiktās datu grupās atbilsoši ES regulas Nr. 2015/35 84. panta 3. punkta prasībām, tiek ievēroti šādi nosacījumi:
26.1. ja šīs datu grupas likmju starpības riska un procentu likmju riska noteikšanas vajadzībām tiek grupētas, pamatojoties uz ilguma (duration) intervāliem vai kredītkvalitātes pakāpi, apdrošinātājs vai pārapdrošinātājs spēj pamatot, ka, nosakot ilgumu vai kredītkvalitātes pakāpi grupām, ir piemērota piesardzīga pieeja;
26.2. ja, piemērojot grupēšanu, apdrošinātājs vai pārapdrošinātājs tirgus riska koncetrācijas apakšmoduļa aprēķināšanas vajadzībām nevar pierādīt, ka attiecīgās aktīvu grupas neietver viena un tā paša nosaukuma riska darījumus, tad visi grupētie aktīvi tiek uzskatīti par viena nosaukuma riska darījumu;
26.3. šo noteikumu 26.2. punkta prasības nav spēkā, ja ieguldījumu fonds tiek pārvaldīts, ievērojot viena nosaukuma riska darījumu vērtībai noteiktus ierobežojumus;
26.4. lai noteiktu tirgus riska koncentrācijas kapitāla prasības aprēķina bāzi, noteiktas datu grupas ietvaros tiek apkopoti visi attiecīgie aktīvi no visiem kolektīvajiem ieguldījumu fondiem, kuros tie ir izvietoti, un tiem tiek pievienoti pārējie apdrošinātāja vai pārapdrošinātāja aktīvi, kam ir identificējami viena nosaukuma riska darījumi un kas atbilst attiecīgās datu grupas pazīmēm.
27. Aprēķinot maksātspējas kapitāla prasību attiecībā uz netiešiem katastrofas riska darījumiem, tai skaitā ieguldījumiem katastrofu obligācijās, kuros pamatsummas vai procentu maksājuma apmērs ir atkarīgs no noteikta katastrofas notikuma iestāšanās, tiek ņemts vērā gan riska darījumā ietvertais kredītrisks, gan katastrofas risks. Katastrofas risks tiek ietverts attiecīgajā katastofas riska apakšmodulī līdzīgi kā apdrošinātāja vai pārapdrošinātāja tiešā turējumā esošs katastrofas riska darījums.
28. Ja apdrošinātājs vai pārapdrošinātājs emitē katastrofu obligācijas, kas neatbilst ES regulas Nr. 2015/35 208.–215. pantā riska mazināšanas metodēm noteiktajām prasībām, šīs obligācijas nevar tikt uzskatītas par riska mazināšanas metodi maksātspējas kapitāla prasības aprēķina vajadzībām.
29. Ja apdrošinātājs vai pārapdrošinātājs ir iegādājies ilgdzīvošanas obligācijas, kurās kupona maksājuma apmērs ir proporcionāls izdzīvojušo personu skaitam noteiktā vecuma grupā (jo vairāk izdzīvojušo, jo augstāks kupona apmērs), bet kuras neatbilst ES regulas Nr. 2015/35 208.–215. pantā riska mazināšanas metodēm noteiktajām prasībām, tas aprēķina mirstības riska kapitāla prasību un likmju starpības riska kapitāla prasību, ievērojot šādus nosacījumus:
29.1. standarta formulas mirstības riska apakšmoduļa kapitāla prasību aprēķina, pamatojoties uz terminēto dzīvības apdrošināšanas līgumu teorētisko portfeli, kas atbilst šādiem nosacījumiem:
29.1.1. līgumos paredzēta noteiktas summas izmaksa nāves gadījumā;
29.1.2. portfelis aptver tādu apdrošināto personu grupu, kas ir līdzīga ilgdzīvošanas indeksa pamatā esošajai atsauces iedzīvotāju grupai;
29.1.3. katra apdrošināšanas līguma termiņš ir līdzīgs kupona izmaksas termiņam;
29.1.4. teorētiskais portfelis tiek veidots tā, lai kopējie izmaksājamie labumi būtu līdzvērtīgi kopējai kuponu summai;
29.2. standarta formulas likmju starpības riska apakšmoduļa kapitāla prasību aprēķina, pamatojoties tādām obligācijām vai aizdevumiem, kuru tirgus vērtība, ilgums un kredīta kvalitātes pakāpe ir līdzīga attiecīgajam ilgdzīvošanas instrumentam.
30. Ja apdrošinātājs vai pārapdrošinātājs emitē ilgdzīvošanas obligācijas, tas aprēķina ilgdzīvošanas riska apakšmoduļa kapitāla prasību, pamatojoties uz teorētisku uzkrājošās dzīvības apdrošināšanas līgumu portfeli, kurā noteiktas summas izmaksa tiek veikta, sasniedzot noteiktu vecumu, un kura naudas plūsma kopumā ir līdzīga emitēto ilgdzīvošanas obligāciju naudas plūsmai.
V. Bāzes risks
31. Ja apdrošinātājs vai pārapdrošinātājs ir pakļauts bāzes riskam (basis risk), ko rada parakstīšanas riska valūtas un riska mazināšanas metodes valūtas nesakritība, šis risks tiek ņemts vērā maksātspējas kapitāla prasības aprēķina attiecīgajā parakstīšanas riska modulī atbilstoši ES regulas Nr. 2015/35 prasībām.
32. Atbilstoši ES regulas Nr. 2015/35 210. pantā noteiktajam riska mazināšanas metodes nerada būtisku bāzes risku, ja ir ievēroti šādi nosacījumi:
32.1. riska darījumi, kurus sedz riska mazināšanas metode, ir būtībā līdzīgi apdrošinātāja vai pārapdrošinātāja riska darījumiem;
32.2. riska darījuma vērtības izmaiņas, ko sedz riska mazināšanas metode, ir līdzvērtīgas apdrošinātāja vai pārapdrošinātāja riska darījumu izmaiņām visaptverošu stresa scenāriju, tai skaitā scenāriju, kas atbilst ticamības līmenim 99.5 procentu apmērā viena gada laikā, piemērošanas rezultātā.
33. Lai finanšu riska mazināšanas metodes varētu tikt ņemtas vērā maksātspējas kapitāla prasības aprēķinā atbilstoši ES regulas Nr. 2015/35 212. pantā noteiktajam, apdrošinātājs vai pārapdrošinātājs novērtē šādus faktorus:
33.1. bāzes riska būtiskumu attiecībā uz riska mazināšanas metodes segto riska darījumu un apdrošinātāja vai pārapdrošinātāja riska darījumiem, neņemot vērā citus bilances posteņus, ja vien nav konstatēta pastāvīga un konsekventa saikne starp citiem bilances posteņiem un sabiedrības riska darījumiem;
33.2. šo noteikumu 32. punktā noteikto riska darījumu būtības līdzību, ņemot vērā attiecīgo instrumentu vai vienošanās noteikumus un nosacījumus un prasības, kas regulē finanšu tirgus, kuros tiek kotētas šo instrumentu cenas, vai kas nodrošina datus to vērtēšanai;
33.3. šo noteikumu 32. punktā noteikto riska darījumu izmaiņas, piemērojot visaptverošus riska scenārijus, tai skaitā maksātspējas kapitāla prasības standarta formulas moduļos un apakšmoduļos ietvertos scenārijus, ņemot vērā:
33.3.1. simetrijas pakāpi starp abiem riska darījumiem;
33.3.2. jebkādas nelineāras savstarpējas atkarības, piemērojot scenārijus;
33.3.3. jebkādu būtisku asimetriju rezultātos, piemērojot riska apakšmoduļos ietvertos augšupējos un lejupējos stresa scenārijus;
33.3.4. katra attiecīgā riska darījuma diversifikācijas līmeņus;
33.3.5. riskus, kas nav aptverti maksātspējas kapitāla prasības standarta formulā;
33.3.6. izmaksu sadalījumu, kas raksturīgs piemērotajai riska mazināšanas metodei.
34. Ja šo noteikumu 33. punktā minētais novērtējums nesniedz pārliecinošu apstiprinājumu, ka riska darījuma vērtības izmaiņas, ko sedz riska mazināšanas metode, ir līdzvērtīgas apdrošinātāja vai pārapdrošinātāja riska darījumu izmaiņām, finanšu riska mazināšanas metodes piemērošana rada būtisku bāzes risku.
35. Ja atbilstoši finanšu riska mazināšanas metodes noteikumiem un nosacījumiem maksimālajai aizsardzībai pret zaudējumiem tiek noteikta robežvērtība, balstoties uz proporciju no sākotnējās riska darījuma vērtības, apdrošinātājs vai pārapdrdošinātājs novērtē būtiska bāzes riska pastāvēšanu tikai attiecībā uz proporcionālo riska darījumu vērtību, ko sedz attiecīgā riska mazināšanas metode.
36. Lai apdrošināšanas riska mazināšanas metodes varētu tikt ņemtas vērā maksātspējas kapitāla prasības aprēķinā atbilstoši ES regulas Nr. 2015/35 211. pantā noteiktajam, apdrošinātājs vai pārapdrošinātājs novērtē, vai, piemērojot visaptverošu riska scenāriju kopumu, pārapdrošināšanas līgumi vai līgumi ar īpašam nolūkam dibinātām sabiedrībām uzrāda atšķirīgus rezultātus nekā noslēgie apdrošināšanas līgumi saistībā ar atšķirībām minēto līgumu noteikumos un nosacījumos.
37. Ja riska darījums, ko sedz apdrošināšanas riska mazināšanas metode, ir denominēts citā valūtā nekā apdrošinātāja vai pārapdrošinātāja riska darījums, bāzes risks, ko rada valūtu neatbilstība, tiek uzskatīts par būtisku, ja vien attiecīgās valūtas nav piesaistītas ar pietiekami šauru svārstību koridoru vai pārapdrošināšanas līgumā nav noteikts fiksēts valūtas maiņas kurss.
38. Ja atbilstoši šo noteikumu 37. punkta prasībām valūtas neatbilstība ir radījusi būtisku bāzes risku, apdrošināšanas riska mazināšanas metode netiek ņemta vērā maksātspējas kapitāla prasības aprēķinā, ja vien nav piemērotas ES regulas Nr. 2015/35 86. pantā noteiktās prasības attiecībā uz būtiska bāzes riska iekļaušanu maksātspējas kapitāla aprēķinā.
VI. Maksātspējas kapitāla prasības struktūra un uzbūve
39. Maksātspējas kapitāla prasību, pamatojoties uz standarta formulu, nosaka šādi:
MKP=PamataMKP+MKPoperac+KOREKCTR;ATLNOD,
kur:
MKP – maksātspējas kapitāla prasība;
PamataMKP – pamata maksātspējas kapitāla prasība, ko nosaka saskaņā ar šo noteikumu 40. un 46. punkta prasībām;
MKPoperac – kapitāla prasība operacionālajam riskam, ko nosaka saskaņā ar šo noteikumu 90.–92. punkta prasībām;
KOREKCTR;ATLNOD – korekcija atbilstoši tehnisko rezervju un atlikto nodokļu zaudējumu segšanas spējai, ko nosaka saskaņā ar šo noteikumu XIV nodaļas prasībām.
40. Pamata maksātspējas kapitāla prasības aprēķins ietver atsevišķus riska moduļus, kas apkopoti, ņemot vērā korelācijas koeficientus, saskaņā ar šo noteikumu 46. punktu. To veido šādi riska moduļi:
40.1. nedzīvības apdrošināšanas parakstīšanas risks;
40.2. dzīvības apdrošināšanas parakstīšanas risks;
40.3. veselības apdrošināšanas parakstīšanas risks;
40.4. tirgus risks;
40.5. darījuma partneru saistību nepildīšanas risks;
40.6. nemateriālo aktīvu risks.
41. Apdrošināšanas vai pārapdrošināšanas darījumus attiecina uz to šo noteikumu 40.1.–40.3. punktā minēto parakstīšanas riska moduli, kas vislabāk atspoguļo darījumu pamatā esošo risku tehniskās īpašības.
42. Nosakot maksātspējas kapitāla prasību atbilstoši Apdrošināšanas un pārapdrošināšanas likuma 119. pantā noteiktajiem principiem, šo noteikumu 40. punktā minēto risku apkopošanai tiek izmantoti korelācijas koeficienti, kas norādīti šo noteikumu 46. punktā.
43. Katru no šo noteikumu 40. punktā minētajiem riska moduļiem kalibrē, izmantojot riskam pakļautās vērtības (VaR) mēru ar ticamības līmeni 99.5 procentu apmērā viena gada laikā. Riska moduļu uzbūvē tiek ņemta vērā diversifikācijas ietekme atbilstoši ES regulas Nr. 2015/35 prasībām.
44. Apdrošinātājs vai pārapdrošinātājs piemēro šo noteikumu prasības attiecībā uz riska moduļu uzbūvi un specifikācijām, gan aprēķinot pamata maksātspējas kapitāla prasību, gan veicot jebkuru vienkāršotu aprēķinu atbilstoši šo noteikumu 99. punkta prasībām.
45. Attiecībā uz katastrofas risku dzīvības, nedzīvības un veselības apdrošināšanas parakstīšanas riska moduļu aprēķinā ņem vērā ģeogrāfisko specifiku atbilstoši ES regulas Nr. 2015/35 prasībām.
VII. Pamata maksātspējas kapitāla prasības aprēķins
46. Pamata maksātspējas kapitāla prasību aprēķina šādi:
kur ar MKPi apzīmē riska moduli "i" un ar MKPj apzīmē riska moduli "j" un kur "i, j" nozīmē, ka dažādu rādītāju summai jāaptver visas iespējamās "i" un "j" kombinācijas. Aprēķinā MKPi un MKPj aizstāj ar šādiem moduļiem:
— ar MKPnedzīvības apzīmē nedzīvības apdrošināšanas parakstīšanas riska moduli;
— ar MKPdzīvības apzīmē dzīvības apdrošināšanas parakstīšanas riska moduli;
— ar MKPveselības apzīmē veselības apdrošināšanas parakstīšanas riska moduli;
— ar MKPtirgus apzīmē tirgus riska moduli;
— ar MKPsaistību neizpildes apzīmē darījuma partneru saistību neizpildes riska moduli.
Ar koeficientu Corri,j apzīmē "i" rindā un "j" slejā norādīto vienību šajā korelācijas matricā:
|
j
i |
Tirgus | Saistību neizpildes | Dzīvības | Veselības | Nedzīvības |
| Tirgus |
1 |
0.25 |
0.25 |
0.25 |
0.25 |
| Saistību neizpildes |
0.25 |
1 |
0.25 |
0.25 |
0.5 |
| Dzīvības |
0.25 |
0.25 |
1 |
0.25 |
0 |
| Veselības |
0.25 |
0.25 |
0.25 |
1 |
0 |
| Nedzīvības |
0.25 |
0.5 |
0 |
0 |
1 |
Ar MKPnemater akt apzīmē nemateriālo aktīvu risku.
47. Nedzīvības apdrošināšanas parakstīšanas riska modulis atspoguļo risku, kas izriet no nedzīvības apdrošināšanas saistībām attiecībā uz segtajiem riskiem un apdrošinātāja darbībā izmantotajām riska parakstīšanas metodēm. Šajā modulī ņem vērā apdrošinātāja vai pārapdrošinātāja darbības rezultātu nenoteiktību saistībā ar esošajām apdrošināšanas un pārapdrošināšanas saistībām, kā arī ar jaunām apdrošināšanas un pārapdrošināšanas saistībām, ko plānots uzņemties turpmāko 12 mēnešu laikā. To aprēķina atbilstoši ES regulas Nr. 2015/35 prasībām kā kapitāla prasību kombināciju nedzīvības apdrošināšanas prēmijas un rezerves riska, nedzīvības apdrošināšanas katastrofas riska un polises apturēšanas riska apakšmoduļiem. Nedzīvības apdrošināšanas katastrofas riska aprēķinā tiek ievērotas šo noteikumu VIII nodaļas papildu prasības.
48. Dzīvības apdrošināšanas parakstīšanas riska modulis atspoguļo risku, kas izriet no dzīvības apdrošināšanas saistībām attiecībā uz segtajiem riskiem un apdrošinātāja darbībā izmantotajām riska parakstīšanas metodēm. To aprēķina atbilstoši ES regulas Nr. 2015/35 prasībām, kā arī šo noteikumu IX nodaļas papildu prasībām kā kapitāla prasību kombināciju mirstības riska, ilgdzīvošanas riska, invaliditātes un saslimstības riska, dzīvības apdrošināšanas izdevumu riska, pārskatīšanas riska, polises apturēšanas riska un dzīvības apdrošināšanas katastrofas riska apakšmoduļiem.
49. Veselības apdrošināšanas parakstīšanas riska modulis atspoguļo risku, kas izriet no veselības apdrošināšanas līgumu saistību parakstīšanas, izvērtējot gan segtos riskus, gan riska parakstīšanas metodes, ko izmanto apdrošinātāja darbībā, neatkarīgi no tā, vai parakstīšanā piemēro vai nepiemēro dzīvības apdrošināšanas tehniskos principus. To aprēķina atbilstoši ES regulas Nr. 2015/35 prasībām kā kapitāla prasību kombināciju šādiem apakšmoduļiem:
49.1. veselības apdrošināšanas, kam nav piemēroti dzīvības apdrošināšanas tehniskie principi, parakstīšanas riska apakšmodulim;
49.2. veselības apdrošināšanas, kam piemēroti dzīvības apdrošināšanas tehniskie principi, parakstīšanas riska apakšmodulim;
49.3. veselības apdrošināšanas katastrofas riska apakšmodulim, kura aprēķinā tiek ievērotas šo noteikumu X nodaļas papildu prasības.
50. Tirgus riska modulis atspoguļo risku, kas izriet no to finanšu instrumentu tirgus cenu līmeņa vai svārstīguma, kas ietekmē apdrošinātāja vai pārapdrošinātāja aktīvu un saistību vērtību. Tirgus riska modulis atspoguļo aktīvu un saistību strukturālo nesaskaņotību, īpaši ņemot vērā aktīvu un saistību ilgumu (duration). To aprēķina atbilstoši ES regulas Nr. 2015/35 prasībām kā kapitāla prasību kombināciju procentu likmju riska, kapitāla vērtspapīru riska, īpašuma riska, likmju starpības riska, ārvalstu valūtas riska un tirgus riska koncentrācijas apakšmoduļiem. Tirgus riska aprēķinā tiek ievērotas šo noteikumu XI un XII nodaļas papildu prasības.
51. Tirgus riska kapitāla vērtspapīru riska apakšmodulī, kuru aprēķina saskaņā ar standarta formulu, tiek iekļauta simetriskā korekcija (symetric adjustment) kapitāla prasībai, kas noteikta, lai segtu akciju cenu līmeņa izmaiņu risku. Apdrošinātājs vai pārapdrošinātājs piemēro simetrisko korekciju, ko atbilstoši ES regulas Nr. 2015/35 prasībām nosaka Eiropas Apdrošināšanas un aroda pensiju iestāde un kas periodiski tiek publicēta tās mājaslapā.
52. Darījuma partneru saistību nepildīšanas riska modulis atspoguļo apdrošinātāja vai pārapdrošinātāja iespējamos zaudējumus saistībā ar darījuma partneru un debitoru kredītstāvokļa neparedzētu pasliktināšanos vai saistību nepildīšanas gadījumiem nākamo 12 mēnešu laikā. To aprēķina atbilstoši ES regulas Nr. 2015/35 prasībām, kā arī šo noteikumu XII nodaļas papildu prasībām:
52.1. darījuma partneru saistību nepildīšanas riska modulī ņem vērā riska mazināšanas līgumus, piemēram, pārapdrošināšanas līgumus, vērtspapīrošanas darījumus un atvasinātos instrumentus, starpnieku debitoru parādus, kā arī citu veidu kredītriskus, uz kuriem neattiecas likmju starpības riska apakšmodulis. Šajā modulī ņem vērā apdrošinātāja vai pārapdrošinātāja rīcībā esošu vai tā labā noformētu nodrošinājumu vai citu garantiju un ar to saistītos riskus;
52.2. attiecībā uz katru darījuma partneri šajā modulī ņem vērā attiecīgā apdrošinātāja vai pārapdrošinātāja darījuma partnera kopējo riska darījumu vērtību attiecībā pret šo darījuma partneri neatkarīgi no tā līgumsaistību juridiskās formas attiecībā pret šo apdrošinātāju vai pārapdrošinātāju.
53. Apdrošinātājs vai pārapdrošinātājs aprēķina nemateriālo aktīvu risku atbilstoši ES regulas Nr. 2015/35 prasībām.
VIII. Papildu prasības nedzīvības apdrošināšanas katastrofas riska apakšmoduļa kapitāla prasības aprēķinam
54. Nedzīvības apdrošināšanas katastrofas riska apakšmoduļa kapitāla prasību aprēķina, ievērojot ES regulas Nr. 2015/35 prasības, šo noteikumu 2. pielikumā pievienoto "Nedzīvības apdrošināšanas parakstīšanas riska moduļa shēmu", kā arī šo noteikumu 55.–63. punktā noteiktās papildu prasības.
55. Lai novērtētu riska mazināšanas metožu ietekmi uz nedzīvības apdrošināšanas katastrofas risku, šo noteikumu 56.–59. punkta prasības tiek ievērotas secīgā kārtībā.
56. Lai noteiktu bruto notikumu, kas izraisa katra ES regulas Nr. 2015/35 119.–135. pantā minētā katastrofas riska apakšmoduļa bruto pašu kapitāla zudumu, tiek piemērotas šādas prasības:
56.1. katastrofas notikums tiek identificēts pietiekamā detalizācijas pakāpē, lai tam varētu piemērot riska mazināšanas metodes, un ņemot vērā pamatā esošos riskus, zaudējumu rašanās potenciālu, pastāvošos tirgus apstākļus un piemērojamo riska mazināšanas metožu detaļas;
56.2. katastrofas riska apakšmoduļos noteiktie zaudējumi tiek iedalīti kā summējoši katastrofas notikumi vai kā atsevišķi katastrofas notikumi (šajā gadījumā tiek precizēts, vai katastrofas notikums ietekmē atsevišķus identificējamus apdrošināšanas līgumus) un piemērojami šādā kārtībā:
56.2.1. zaudējumi vētras, zemestrīces, plūdu, krusas un zemes nogruvumu riska apkšmoduļos ir uzskatāmi par summējošiem katastrofas notikumiem;
56.2.2. zaudējumi sauszemes transportlīdzekļu īpašnieku civiltiesiskās atbildības riska apkšmodulī ir uzskatāmi par vienu apdrošināšanas līgumu ietekmējošu atsevišķu katastrofas notikumu;
56.2.3. zaudējumi jūras, aviācijas, ugunsgrēku un civiltiesiskās atbildības riska apkšmoduļos ir uzskatāmi par atsevišķu katastrofas notikumu, kas ietekmē identificējamus apdrošināšanas līgumus;
56.2.4. nosakot zaudējumu veidu kredītu un galvojumu riska apakšmodulī, tiek ņemtas vērā šo noteikumu 57.6. punkta prasības;
56.2.5. nosakot zaudējumu veidu neproporcionālas īpašuma pārapdrošināšanas katastrofas riska apakšmodulī, tiek ņemtas vērā šo noteikumu 57.4. punkta prasības;
56.3. dabas katastrofu riska apakšmodulī atbilstoši ES regulas Nr. 2015/35 prasībām tiek noteikts viens vai divi (ne vairāk) katastrofas notikumi katrā Eiropas Ekonomikas zonas (tālāk tekstā – EEZ) reģionā;
56.4. dabas katastrofu riska apakšmodulī reģioniem ārpus EEZ riska mazināšanas metožu ietekmes noteikšanas vajadzībām tiek piemērots divu notikumu scenārijs vētras, plūdu un krusas riska apkšmoduļos un viena notikuma scenārijs zemestrīces riska apakšmodulī, piemērojot procentuālos pašu kapitāla zuduma rādītājus, kas attiecīgajam apakšmodulim ES regulā Nr. 2015/35 noteikti attiecībā uz EEZ reģioniem;
56.5. katastrofu riska apakšmoduļos, kuros netiek piemērota reģionālu scenāriju pieeja, riska mazināšanas metožu ietekmes noteikšanas vajadzībām tiek novērtēti tādi iespējamie katastrofas notikumi, kas visvairāk atbilst apdrošinātāja vai pārapdrošinātāja riska profilam, un piemēroti notikumi, kuru rezultātā pēc riska mazināšanas metožu piemērošanas kapitāla prasība būtu visaugstākā;
56.6. lai noteiktu individuālo prasību apmēru civiltiesiskās atbildības riska apakšmoduļa riska mazināšanas metožu ietekmes novērtēšanas vajadzībām atbilstoši ES regulas Nr. 2015/35 133. panta prasībām, tiek piemērota šāda kārtība:
56.6.1. katrā riska grupā tiek identificēti ni riska darījumi ar lielākajām atlīdzību robežvērtībām. Nosakot riska darījuma apmēru, tiek ņemti vērā visi vienlaicīgi spēkā esošie viena apdrošinājuma ņēmēja apdrošināšanas līgumi ar saistītu risku segumu;
56.6.2. atlīdzību robežvērtībām tiek piemērots koeficients 1.15;
56.6.3. šo noteikumu 56.6.2. punktā noteikto aprēķinu rezultātā iegūtās ni vērtības tiek summētas un atskaitītas no attiecīgās riska grupas pašu kapitāla zuduma L(liability,i) un jebkāds radies atlikums tiek proporcionāli attiecināts uz ni vērtībām atbilstoši faktiskajām robežvērtībām;
56.6.4. šo noteikumu 56.6.1.–56.6.3. punktā noteikto aprēķinu rezultātā iegūtās ni vērtības tiek uzskatītas par viena katastrofas notikuma atsevišķām prasībām, kas katra attiecināma uz saistīto risku;
56.7. katrai šo noteikumu 56.6. punktā noteiktajai ni atlīdzību prasībai tiek piemērota atbilstīgā cedētās pārapdrošināšanas programma, balstoties uz saistīto risku;
56.8. apdrošinātājs vai pārapdrošinātājs spēj pamatot, ka cedētās pārapdrošināšanas programmas piesaistes lēmumu nav būtiski ietekmējusi šo noteikumu 56.6. un 56.7. punktā noteiktā riska mazināšanas metožu ietekmes novērtēšanas kārtība un neto paturētā riska daļa ni riska darījumiem un citām prasībām būtiski neatšķiras.
57. Veicot katastrofu riska apakšmoduļa bruto pašu kapitāla zuduma dezagregāciju, lai noteiktu neto pašu kapitāla zudumu, tiek piemērotas šādas prasības:
57.1. gadījumos, kad cedētās pārapdrošināšanas ietekme uz atsevišķiem apdrošināšanas līgumiem nav nosakāma, veicot pašu kapitāla zuduma dezagregāciju atsevišķu valstu vai citu moduļa komponenšu līmenī, tiek piemērota viena no šādām metodēm:
57.1.1. maksimuma metode, kurā bruto pašu kapitāla zudums tiek attiecināts uz to moduļa komponenti, kam ir bijis vislielākais bruto pašu kapitāla zudums pirms diversifikācijas;
57.1.2. proporcionālā metode, kurā bruto pašu kapitāla zudums tiek attiecināts uz attiecīgajām moduļa komponentēm proporcionāli to pašu kapitāla zudumam pirms diversifikācijas;
57.1.3. jauktā metode, kurā, piemērojot gan maksimuma, gan proporcionālo metodi, izvēlas lielāko neto pašu kapitāla zudumu no abām piemērotajām metodēm;
57.2. veicot bruto pašu kapitāla zuduma dezagregāciju dabas katastrofas riska apakšmoduļa ietvaros attiecībā uz EEZ valstīm, tiek piemērotas šādas metodes:
57.2.1. veicot dezagregāciju attiecībā uz reģioniem, vētras un plūdu riska apakšmoduļiem tiek piemērota jauktā metode, bet zemestrīces un krusas riska apakšmoduļiem tiek piemērota maksimuma metode;
57.2.2. veicot dezagregāciju attiecībā uz darījumdarbības vienībām, atsevišķām sabiedrībām un darījumdarbības virzieniem, tiek piemērota proporcionālā metode;
57.2.3. ja šo noteikumu 57.2.1. un 57.2.2. punktā noteiktā metožu piemērošanas kārtība nav atbilstoša apdrošinātāja vai pārapdrošinātāja riska profilam, ir atļauts piemērot citu metodi, ja apdrošinātājs vai pārapdrošinātājs spēj sniegt Komisijai pamatotu skaidrojumu;
57.3. veicot bruto pašu kapitāla zuduma dezagregāciju dabas katastrofas riska apakšmoduļa ietvaros attiecībā uz valstīm ārpus EEZ, tiek ievērota šo noteikumu 57.2.1. un 57.2.2. punktā noteiktā metožu piemērošanas kārtība. Ja noteiktā kārtība nav atbilstoša apdrošinātāja vai pārapdrošinātāja riska profilam, ir atļauts piemērot citu metodi, ja apdrošinātājs vai pārapdrošinātājs spēj sniegt Komisijai pamatotu skaidrojumu;
57.4. veicot bruto pašu kapitāla zuduma dezagregāciju atbilstoši reģioniem neproporcionālās īpašuma pārapdrošināšanas katastrofas riska apakšmoduļa ietvaros, tiek piemērota maksimuma metode. Tad secīgi tiek noteikts lielākais segtais dabas katastrofas risks reģionā un summējošo katastrofas notikumu skaits atbilstoši to notikumu skaitam, kuri noteikti attiecīgajā dabas katastrofu riska apakšmodulī, kas piemērojams pārapdrošināšanas pamatā esošajiem apdrošināšanas līgumiem. Ja attiecīgais dabas katastrofas riska apakšmodulis nosaka divu summējošu katastrofas notikumu piemērošanu, tad šie notikumi attiecināmi uz vienu un to pašu reģionu. Ja noteiktā kārtība nav atbilstoša apdrošinātāja vai pārapdrošinātāja riska profilam, ir atļauts piemērot citu metodi, ja apdrošinātājs vai pārapdrošinātājs spēj sniegt Komisijai pamatotu skaidrojumu;
57.5. veicot bruto pašu kapitāla zuduma dezagregāciju cilvēka radītu katastrofas riska apakšmoduļu (sauszemes transportlīdzekļu īpašnieku civiltiesiskās atbildības, jūras, aviācijas, ugunsgrēku un civiltiesiskās atbildības riska apakšmoduļi) ietvaros, tiek ievērotas šādas prasības:
57.5.1. lai civiltiesiskās atbildības riska apakšmodulī identificētu atsevišķus apdrošināšanas līgumus, kurus ietekmē bruto katastrofas riska notikums, tiek piemērotas šo noteikumu 63. punkta prasības. Jūras, aviācijas un ugunsgrēku riska apakšmoduļos tiek identificēti atsevišķie riski un tiek novērtēts, kāds cedētās pārapdrošināšanas segums (tai skaitā zaudējumu pārsnieguma pārapdrošināšanas līgumi) tiem piemērojams;
57.5.2. sauszemes transportlīdzekļu īpašnieku civiltiesiskās atbildības riska apakšmoduļa bruto pašu kapitāla zudumu izraisa viens katastrofas notikums un tiek pieņemts, ka tas notiek tajā reģionā vai darījumdarbības vienībā, kur ir noteikts lielākais bruto pašu kapitāla zudums pirms diversifikācijas;
57.5.3. apdrošinātājs vai pārapdrošinātājs spēj pamatot, ka cedētās pārapdrošināšanas programmas piesaistes lēmumu nav būtiski ietekmējušas šo noteikumu 57.5.1. un 57.5.2. punktā noteiktās bruto katastrofas notikuma noteikšanas metodes un pārapdrošināšanas segums bruto katastrofas notikumam būtiski neatšķiras no citiem iespējamiem katastrofas notikumiem;
57.6. veicot bruto pašu kapitāla zuduma dezagregāciju kredītu un galvojumu riska apakšmoduļa ietvaros, tiek ievērotas šādas prasības:
57.6.1. nosakot divus lielākos riska darījumus apjomīgas kredītsaistību nepildīšanas riska vajadzībām, tiek ņemta vērā riska darījumu akumulēšanās komercsabiedrību grupas ietvaros;
57.6.2. lai piemērotu riska mazināšanas metodes recesijas riskam, bruto pašu kapitāla zudums tiek attiecināts uz atbilstošo reģionu, industriju vai produkta veidu (vai kādu citu vienību atbilstoši cedētās pārapdrošināšanas līguma nosacījumiem) proporcionāli bruto nopelnītajām apdrošināšanas prēmijām nākamo 12 mēnešu laikā.
58. Piemērojot cedēto pārapdrošināšanu katastrofu riska apakšmoduļa ietvaros, tiek ievērotas šādas prasības:
58.1. cedētās pārapdrošināšanas līgumu seguma piemērošanas jomā:
58.1.1. katrs cedētās pārapdrošināšanas līgums tiek piemērots vienam no šādiem līmeņiem, kas atspoguļoti šo noteikumu 2. pielikumā pievienotajā "Nedzīvības apdrošināšanas parakstīšanas riska moduļa shēmā":
58.1.1.1. viena katastrofas apakšmoduļa atzara viena reģiona dažādām zonām,
58.1.1.2. viena katastrofas apakšmoduļa atzara dažādiem reģioniem,
58.1.1.3. kopumā EEZ reģioniem vai kopumā reģioniem ārpus EEZ viena katastrofas apakšmoduļa ietvaros, kā arī dažādiem katastrofas apakšmoduļa atzariem katastrofas apakšmoduļa ietvaros,
58.1.1.4. dažādiem katastrofas riska apakšmoduļiem (piemēram, zaudējumu apturēšanas (stop loss) līgumi vai kopējā zaudējumu pārsnieguma (aggregate excess of loss) līgumi);
58.1.2. apdrošinātājam vai pārapdrošinātājam ir atļauts piemērot arī īpašus cedētās pārapdrošināšanas līgumus, kuru segums attiecas uz kādu noteiktu darījumdarbības veidu vai darījumdarbības vienību;
58.1.3. ja cedētās pārapdrošināšanas līguma nosacījumi attiecas ne tikai uz katastrofas risku, bet arī uz citiem riskiem (piemēram, zaudējumu apturēšanas līgums, kas attiecas uz darījumdarbības veidu), šis apstāklis tiek ņemts vērā, nosakot riska mazināšanas metodes ietekmi uz katastrofas risku;
58.1.4. cedētās pārapdrošināšanas līgumu nosacījumi tiek piemēroti, ņemot vērā ES regulas Nr. 2015/35 209.–214. panta prasības, kas attiecas uz riska mazināšanas metodēm, nodrošinot, ka riska mazināšanas ietekme netiek uzskaitīta dubulti, kā noteikts ES regulas Nr. 2015/35 209. panta 1. punkta e) apakšpunktā, kā arī nodrošinot, ka kopējā riska mazināšanas metožu ietekme uz bruto pašu kapitāla zudumu nepārsniedz atgūstamo summu apmēru atbilstoši noslēgtajiem cedētās pārapdrošināšanas līgumiem;
58.2. attiecībā uz ienākošās atjaunināšanas prēmijas atzīšanu atbilstoši noslēgtajiem katastrofas riska pārapdrošināšanas līgumiem tiek piemēroti šādi nosacījumi:
58.2.1. apdrošinātājs vai pārapdrošinātājs atzīst ienākošo atjaunināšanas prēmiju tikai tādā gadījumā, ja pārapdrošināšanas līgums nosaka šādas prēmijas maksājumu gadījumā, kad iestājas katastrofas apakšmoduļa noteiktais bruto katastrofas notikums;
58.2.2. ja apdrošinātājs vai pārapdrošinātājs ir atzinis ienākošo atjaunināšanas prēmiju, bruto pašu kapitāla zuduma noteikšanā tiek ņemti vērā arī papildu bruto katastrofas notikumi, kas sedzami atbilstoši ienākošajai atjaunināšanas prēmijai;
58.3. katastrofas riska apakšmodulī tiek atzītas arī atjaunināšanas prēmijas vai citi papildu maksājumi, ja tādus nosaka cedētās pārapdrošināšanas līgumi;
58.4. katastrofas riska apakšmodulī riska mazināšanas metodes tiek piemērotas tādā kārtībā, kādā to paredz noslēgto cedētās pārapdrošināšanas līgumu nosacījumi;
58.5. apdrošinātājs vai pārapdrošinātājs katastrofas riska apakšmodulī piemēro proporcionālās pārapdrošināšanas līgumus, ievērojot šādus nosacījumus:
58.5.1. kvotas daļas (quota share), pārpalikuma (surplus) vai proporcionāla brīvprātīga (proportional facultative) pārapdrošināšanas līguma gadījumā bruto katastrofas notikums tiek attiecināts uz šiem līgumiem, ņemot vērā šo līgumu nosacījumos ietverto proporcionālo riska mazināšanas ietekmi;
58.5.2. ja proporcionālās pārapdrošināšanas līguma nosacījumi ietver viena notikuma seguma ierobežojumu vai kādu citu seguma ierobežojumu, bruto pašu kapitāla zudums, kas tiek attiecināts uz šo līgumu, nedrīkst pārsniegt šo ierobežojumu un pārsniegums tiek attiecināts uz apdrošinātāja vai pārapdrošinātāja paturēto riska daļu;
58.6. zaudējuma pārsnieguma un neproporcionālas brīvprātīgas (non-proportional facultative) pārapdrošināšanas līgumu riska mazināšanas ietekme tiek ņemta vērā katastrofas riska apakšmodulī, ja atbilstoši šo noteikumu 56.2. punkta prasībām ir iespējams identificēt atsevišķus apdrošināšanas līgumus, uz kuriem ir attiecināms pārapdrošināšanas segums;
58.7. neproporcionālās pārapdrošināšanas līgumu risku mazināšanas ietekme tiek ņemta vērā, ja attiecīgais katastrofas notikums var tikt atbilstoši detalizēti sadalīts, lai piemērotu pārapdrošināšanas līguma nosacījumus;
58.8. tādi pārapdrošināšanas līgumi, kuru segums atkarīgs ne tikai no kompensējamā zaudējuma apmēra, bet arī no blakus faktoriem, piemēram, faktiskajiem vai modelētajiem apdrošināšanas industrijas kopējiem zaudējumiem, kas savukārt rada bāzes risku, tiek ņemti vērā katastrofas riska apakšmodulī tikai tādā gadījumā, ja atbilstoši ES regulas Nr. 2015/35 210. panta 2. punkta prasībām šis bāzes risks nav būtisks;
58.9. agregējoši pārapdrošināšanas līgumi un vienlaicīga zaudējuma seguma pārapdrošināšanas līgumi tiek piemēroti, ņemot vērā šādus nosacījumus:
58.9.1. novērtējot, kādā nedzīvības apdrošināšanas katastrofas riska apakšmoduļa līmenī būtu piemērojama agregējošu pārapdrošināšanas līgumu (zaudējumu apturēšanas līgumu vai kopējā zaudējumu pārsnieguma līgumu) risku mazinošā ietekme, tiek ņemta vērā risku mazināšanas mehānisma būtība un tas, kurā līmenī ir sagaidāma pārapdrošināšanas seguma aktivizēšanās, notiekot bruto katastrofas notikumam;
58.9.2. vienlaicīga zaudējuma seguma pārapdrošināšanas līgumi tiek ņemti vērā tikai tādā gadījumā, ja šo līgumu segums attiecas uz katastrofas riska apakšmodulī formulētajiem katastrofas notikumiem;
58.9.3. apdrošinātājs vai pārapdrošinātājs nodrošina, ka pārapdrošināšanas segums netiek uzskaitīts dubulti, un spēj pamatot riska mazināšanas metožu piemērošanas mehānismu;
58.10. gadījumos, kad apdrošinātājs vai pārapdrošinātājs ir noslēdzis kopīgu cedētās pārapdrošināšanas līgumu ar citu apdrošinātāju vai pārapdrošinātāju, nosakot piemērojamo pārapdrošināšanas seguma daļu, tiek ņemtas vērā šo noteikumu 62.2. punkta prasības;
58.11. agregējot maksātspējas kapitāla prasību nedzīvības apdrošināšanas katastrofas riska apakšmoduļa ietvaros, tiek atsevišķi izvērtētas pārapdrošināšanas seguma atjaunināšanas izmaksas un atbilstoši pārapdrošināšanas līgumiem atgūstamās summas. Ja pārapdrošināšanas segums neattiecas uz attiecīgo līmeni, tad atjaunināšanas izmaksas ir attiecīgi sadalāmas, izmantojot proporcionālo metodi;
58.12. novērtējot jebkura cita pārapdrošināšanas līguma, kas nav atsevišķi minēts šajos noteikumos, riska mazināšanas ietekmi, tiek attiecīgi piemēroti šo noteikumu 58.1.–58.11. punktā ietvertie principi.
59. Lai agregētu neto pašu kapitāla zudumu un noteiktu katastrofu riska apakšmoduļu ietekmi uz kopējo pašu kapitāla zudumu, tiek piemērotas šādas prasības:
59.1. ja apdrošinātājs vai pārapdrošinātājs ir attiecinājis diversificēto bruto pašu kapitāla zudumu uz detalizētākiem līmeņiem (identificējot bruto katastrofas notikumu), lai varētu noteikt summas, kas atgūstamas atbilstoši pārapdrošināšanas līgumiem, neto komponentes ir summējamas, lai noteiktu maksātspējas kapitāla prasību;
59.2. ja apdrošinātāja vai pārapdrošinātāja maksātspējas kapitāla prasība tiek noteikta, balstoties uz dažādu līmeņu aprēķina rezultātiem, neto komponentes tiek apkopotas, lai iegūtu nedzīvības apdrošināšanas katastrofas riska kapitāla prasību;
59.3. neto pašu kapitāla zudums tiek agregēts, ievērojot šo noteikumu 2. pielikumā pievienotajā "Nedzīvības apdrošināšanas parakstīšanas riska moduļa shēmā" noteiktos agregācijas līmeņus un 3. pielikumā aprakstītās agregācijas metodes.
60. Izvēlētais dezagregācijas mehānisms (disaggregation mechanism), kas pielietots, lai piemērotu pārapdrošināšanas programmu attiecīgajos apakšmoduļos, tiek dokumentēts, ietverot vismaz šādu informāciju:
60.1. izvēlētās pieejas pamatojumu;
60.2. citu iespējamo alternatīvo metožu aprakstu, ja tādas ir pieejamas;
60.3. dezagregācijas mehānisma piemērošanā veiktos aprēķinus.
61. Bruto katastrofas notikuma neto vērtības noteikšanas un atkārtotas agregācijas process tiek dokumentēts, ietverot vismaz:
61.1. apdrošinātāja vai pārapdrošinātāja pārapdrošināšanas programmu;
61.2. neto vērtības noteikšanas aprēķinus;
61.3. detalizētu informāciju par jebkuru atgūstamo summu attiecināšanu uz atbilstošo apdrošināšanas apakšmoduli;
61.4. detalizētu informāciju par atkārtotas agregācijas veikšanu, lai iegūtu nedzīvības apdrošināšanas katastrofas riska apakšmoduļa kapitāla prasību;
61.5. pamatojumu, kas ietver apliecinājumu, ka atgūstamās summas netiek dubulti uzskaitītas;
61.6. ja apdrošinātājs vai pārapdrošinātājs ir atzinis koriģējamas pārapdrošināšanas prēmijas komponentes (ienākošās un maksājamās pārapdrošināšanas seguma atjaunināšanas prēmijas), dokumentācija ietver šo prēmiju apmēra noteikšanā izmantoto metodoloģiju un pieņēmumus.
62. Apdrošinātājs vai pārapdrošinātājs, kas ir grupas sastāvā ietilpstoša komercsabiedrība, nedzīvības apdrošināšanas katastrofas riska apakšmoduļa riska mazināšanas metožu piemērošanā ievēro šādas papildu prasības:
62.1. cedētās pārapdrošināšanas līgumi, kurus individuālas sabiedrības ir noslēgušas ar citām grupas komercsabiedrībām (grupas iekšējā pārapdrošināšana), tiek uzskatīti par tādiem, kas noslēgti ar trešajām pusēm;
62.2. lai individuāla sabiedrība noteiktu atgūstamās summas atbilstoši agregējošiem grupas cedētās pārapdrošināšanas līgumiem, kas sedz vairāku grupas komercsabiedrību zaudējumus summējoša katastrofas notikuma gadījumā, tiek ievērota šāda kārtība:
62.2.1. tiek noteikts katastrofas riska bruto pašu kapitāla zudums individuālai sabiedrībai;
62.2.2. tiek noteikts katastrofas riska bruto pašu kapitāla zudums grupai;
62.2.3. tiek noteikta grupas cedētās pārapdrošināšanas līguma kopējā riska mazināšanas ietekme;
62.2.4. no pārapdrošināšanas atgūstamās summas tiek attiecinātas uz grupas komercsabiedrībām atbilstoši līgumiskajiem nosacījumiem. Ja līgumiskie nosacījumi nenosaka pārapdrošināšanas seguma attiecināšanu grupas ietvaros, individuāla sabiedrība nosaka savu pārapdrošināšanas segumu šādi: grupas cedētās pārapdrošināšanas līguma kopējās riska mazināšanas ietekmi reizina ar koeficientu, kas aprēķināts kā individuālas sabiedrības katastrofas riska bruto pašu kapitāla zuduma attiecība pret grupas katastrofas riska bruto pašu kapitāla zudumu;
62.3. lai individuāla sabiedrība noteiktu atgūstamās summas atbilstoši grupas cedētās pārapdrošināšanas līgumiem, kas sedz vairāku grupas komercsabiedrību zaudējumus atsevišķu katastrofas notikumu gadījumā, tiek ievērota šāda kārtība:
62.3.1. tiek noteikts, vai atsevišķi katastrofas notikumi, kas izraisa pašu kapitāla zudumu individuālas sabiedrības līmenī, ir tādi paši kā atsevišķi katastrofas notikumi, kas izraisa pašu kapitāla zudumu grupas līmenī;
62.3.2. ja individuālas sabiedrības atsevišķi katastrofas notikumi atbilst grupas atsevišķiem katastrofas notikumiem, tiek noteikta cedētās pārapdrošināšanas seguma daļa, kas attiecas uz individuālu sabiedrību atbilstoši noslēgtajam grupas pārapdrošināšanas līgumam.
63. Attiecinot atsevišķus apdrošināšanas līgumus uz civiltiesiskās atbildības riska grupām cilvēka radītas katastrofas civiltiesiskās atbildības riska apakšmodulī, tiek ievēroti šādi nosacījumi:
63.1. ES regulas Nr. 2015/35 XI pielikumā minētajā civiltiesiskās atbildības 1. riska grupā tiek iekļauti profesionālās civiltiesiskās atbildības apdrošināšanas līgumi, kas sedz praktizējošu profesionāļu atbildību potenciālu civiltiesisku prasību gadījumā, tai skaitā šādi civiltiesiskās atbildības apdrošināšanas produkti:
63.1.1. apdrošināšana, kas sedz speciālistu vai ģimenes ārstu, slimnīcu vai citu medicīnas pakalpojumu sniedzēju civiltiesisko atbildību neatbilstīgu medicīnas pakalpojumu sniegšanas gadījumā;
63.1.2. apdrošināšana, kas sedz apdrošinājuma ņēmēja, kura pienākums ir sniegt pakalpojumus trešajai pusei, (tai skaitā notāru, nekustamā īpašuma mākleru, novērtētāju, vadības konsultantu, interneta mājaslapu izstrādātāju, inspektoru, grāmatvežu un juristu) civiltiesisko atbildību kļūdainu, nepilnīgu vai neatbilstīgu pakalpojumu sniegšanas gadījumā;
63.1.3. apdrošināšana, kas sedz pakalpojumus sniedzošas komercsabiedrības līgumu neizpildi un tās rezultātā trešajai personai radītos finansiālos zaudējumus;
63.1.4. apdrošināšana, kas sedz izsniegto garantiju nosacījumus un intelektuālā īpašuma tiesību pārkāpumus;
63.1.5. apdrošināšana, kas sedz civiltiesisko atbildību saistībā ar profesionālas darbības veikšanas laikā nodarītiem miesas vai īpašuma bojājumiem, radītiem finansiāliem zaudējumiem un ar to saistītās aizstāvības izmaksas;
63.2. ES regulas Nr. 2015/35 XI pielikumā minētajā civiltiesiskās atbildības 2. riska grupā tiek iekļauti darba devēja civiltiesiskās atbildības apdrošināšanas līgumi, kas sedz jebkādu darba devēja iespējamo civiltiesisko atbildību gadījumā, ja darba ņēmējs ir ticis savainots nodarbinātības laikā, tai skaitā šādi civiltiesiskās atbildības apdrošināšanas produkti:
63.2.1. apdrošināšana, kas sedz preventīvu vai dziedniecisku ārstēšanu vai aprūpi saistībā ar negadījumu darbā, darba traumām vai profesionālām saslimšanām;
63.2.2. apdrošināšana, kas sedz finansiālu kompensāciju par šo noteikumu 63.2.1. punktā minēto ārstēšanos;
63.2.3. apdrošināšana, kas sedz finansiālu kompensāciju par negadījumu darbā, darba traumām vai profesionālām saslimšanām;
63.3. ES regulas Nr. 2015/35 XI pielikumā minētajā civiltiesiskās atbildības 3. riska grupā tiek iekļauta direktoru un amatpersonu civiltiesiskā apdrošināšana, kas sedz komercsabiedrības direktoru vai amatpersonu civiltiesisko atbildību un aizstāvības izmaksas vai kas sedz komercsabiedrībai radītos zaudējumus par tiesāšanos saistībā ar direktoru un amatpersonu nodarītiem zaudējumiem trešajai pusei, veicot direktora un amatpersonas darba pienākumus, tai skaitā aizstāvības izmaksas saistībā ar krimināllietas vai administratīvās lietas izmeklēšanu un tiesas prāvām. Šajā grupā tiek ietverti arī apdrošināšanas līgumi, kas sedz vadības civiltiesisko atbildību un civiltiesisko atbildību saistībā ar darba ņēmēju nodarbinātību;
63.4. ES regulas Nr. 2015/35 XI pielikumā minētajā civiltiesiskās atbildības 4. riska grupā tiek iekļauti apdrošināšanas līgumi, kas sedz jebkādu civiltiesisko atbildību saistībā ar neuzmanīgām darbībām vai nolaidību, kā rezultātā trešajai pusei ir nodarīti miesas vai īpašuma bojājumi, tai skaitā produktu, pasākumu vai ceļojumu organizētāju, kibernoziegumu, namīpašnieku, īpašumu pārvaldnieku, visu celtniecības risku, celtniecības projektu, kodolelektrostaciju operatoru, vides piesārņojuma vai bojājumu civiltiesisko atbildību, izņemot šādus gadījumus:
63.4.1. mehāniskā transportlīdzekļa īpašnieka civiltiesisko atbildību un civiltiesisko atbildību, kas ietverta kuģniecības, aviācijas un transporta jomas apdrošināšanā;
63.4.2. civiltiesisko atbildību, kas ietverta ES regulas Nr. 2015/35 XI pielikumā minētajā 1., 2., 3. un 5. riska grupā;
63.4.3. mājsaimniecību, privātpersonu (tai skaitā mednieku) un pašnodarbinātu amatnieku civiltiesisko atbildību;
63.4.4. civiltiesisko atbildību saistībā ar mājdzīvnieku nodarītiem bojājumiem vai ievainojumiem;
63.5. ES regulas Nr. 2015/35 XI pielikumā minētajā civiltiesiskās atbildības 5. riska grupā tiek iekļauti neproporcionālās pārapdrošināšanas līgumi, kas sedz visas ES regulas Nr. 2015/35 XI pielikumā minētās civiltiesiskās atbildības riska grupas;
63.6. ja apdrošināšanas līgums ietver vairākus apdrošināšanas produktus, kas attiecas uz vairākām ES regulas Nr. 2015/35 XI pielikumā minētajām civiltiesiskās atbildības riska grupām, šie produkti tiek nodalīti un attiecīgā riska prēmija atbilstoši pamatotiem apsvērumiem, ievērojot proporcionalitātes principu, tiek attiecināta uz atbilstošo riska grupu.
IX. Papildu nosacījumi dzīvības apdrošināšanas parakstīšanas riska moduļa kapitāla prasības aprēķinam
64. Mirstības riska apakšmodulī piemērojamais mirstības rādītāju pieaugums, kā noteikts ES regulas Nr. 2015/35 137. pantā, ir attiecināms uz jebkāda laika intervāla (gada, mēneša vai cita) mirstības rādītājiem, kuri izmantoti tehnisko rezervju aprēķinā un kuru pieaugums izraisa palielinājumu tehniskajās rezervēs bez riska rezerves. Pēc pieauguma piemērošanas mirstības rādītāju vērtība nedrīkst būt augstāka par 1.
65. Ilgdzīvošanas riska apakšmodulī piemērojamais mirstības rādītāju samazinājums, kā noteikts ES regulas Nr. 2015/35 138. pantā, ir attiecināms uz jebkāda laika intervāla (gada, mēneša vai cita) mirstības rādītājiem, kuri izmantoti tehnisko rezervju aprēķinā un kuru samazinājums izraisa palielinājumu tehniskajās rezervēs bez riska rezerves.
66. Invaliditātes un saslimstības riska apakšmodulī:
66.1. piemērojamais invaliditātes un saslimstības rādītāju pieaugums, kā noteikts ES regulas Nr. 2015/35 139. panta a) un b) apakšpunktā, ir attiecināms uz jebkāda laika intervāla (gada, mēneša vai cita) invaliditātes un saslimstības rādītājiem. Pēc pieauguma piemērošanas rādītāju vērtība nedrīkst būt augstāka par 1;
66.2. piemērojamais invaliditātes un saslimstības riska atveseļošanās rādītāja samazinājums, kā noteikts ES regulas Nr. 2015/35 139. panta c) apakšpunktā, ir attiecināms uz jebkāda laika intervāla (gada, mēneša vai cita) izmantotajiem rādītājiem. Samazinājums netiek piemērots, ja atveseļošanās rādītāja vērtība ir 1;
66.3. ja tehnisko rezervju aprēķinā ir izmantoti vairāki rādītāji, kas atspoguļo pāreju starp dažādiem veselības stāvokļiem, ES regulas Nr. 2015/35 139. pantā noteiktā invaliditātes un saslimstības riska apakšmoduļa kapitāla prasības aprēķina mērķiem neatkarīgi no tā, kādā stāvoklī ir apdrošinātais, attiecībā uz kuru tiek aprēķinātas tehniskās rezerves, visi pārejas rādītāji no kāda labāka veselības stāvokļa uz sliktāku veselības stāvokli tiek uzskatīti par invaliditātes un saslimstības rādītājiem un visi pārejas rādītāji no sliktāka veselības stāvokļa uz labāku veselības stāvokli (tai skaitā – vesels) tiek uzskatīti par atveseļošanās rādītājiem. Lai pēc stresa faktora piemērošanas pārejas rādītāju kopsummas vērtība būtu 1, pamatrādītāju, kas neatspoguļo pāreju starp dažādiem veselības stāvokļiem un kam netiek piemēroti stresa faktori, vērtība tiek koriģēta.
X. Papildu nosacījumi veselības apdrošināšanas katastrofas riska apakšmoduļa kapitāla prasības aprēķinam
67. Maksātspējas kapitāla prasības aprēķinā tiek ņemti vērā visi veselības apdrošināšanas katastrofas riska apakšmodelī ietvertie katastrofu scenāriji, neskatoties uz to, ka apdrošināšanas līguma nosacījumi izslēdz kādu no iespējamiem katastrofas scenārija cēloņiem, piemēram, terorismu.
68. Nosakot ES regulas Nr. 2015/35 161. panta 3. punkta b) apakšpunktā un 162. panta 4. punkta c) apakšpunktā ietverto labumu vērtību, kas apdrošinātājam vai pārapdrošinātājam jāmaksā apdrošinātajai personai nelaimes gadījuma izraisītas nāves rezultātā, tiek ņemti vērā šādi nosacījumi:
68.1. gadījumos, kad apdrošināšanas līguma nosacījumi paredz gan apdrošināšanas atlīdzības izmaksu nāves gadījumā neatkarīgi no nāves cēloņa, gan papildu labumu izmaksu, ja nāve iestājas nelaimes gadījuma rezultātā, ir atļauts ņemt vērā tikai papildu labumus, ja:
68.1.1. labumu apmērs nāves gadījumā neatkarīgi no nāves cēloņa un labumu apmērs, ja nāve iestājas nelaimes gadījuma rezultātā, apdrošināšanas līgumā noteikts atsevišķi;
68.1.2. riski, kas saistīti ar labumu izmaksu nāves gadījumā neatkarīgi no cēloņiem, ir ietverti dzīvības apdrošināšanas parakstīšanas riska moduļa kapitāla prasības aprēķinā;
68.2. ja nelaimes gadījuma izraisītas nāves gadījumā paredzēti periodiski labumu maksājumi, apdrošinātājs vai pārapdrošinātājs, nosakot labumu vērtību, pamatojas uz tehniskās rezerves vislābākās aplēses aprēķinā izmantotajiem parametriem (mirstības tabulas un diskontēšanā piemēroto procentu likmju termiņstruktūra), ņemot vērā atbilstošās demogrāfiskās iezīmes (tai skaitā precējušos personu īpatsvaru, bērnu skaitu, labuma guvēju vecumu un dzimumu), kā arī apdrošināšanas līgumā paredzēto labumu izmaksu ilgumu;
68.3. gadījumos, kad demogrāfiskie dati nav pieejami vai tie ir nepietiekami, labumu vērtības noteikšanā tiek izmantoti reālistiski un pamatoti pieņēmumi, kas balstīti uz apdrošinātāja vai pārapdrošinātāja iekšējiem vai publiski pieejamiem statistikas datiem;
68.4. nosakot labumu vērtību, tiek ņemts vērā sagaidāmais labumu vērtības apmēra pieaugums un atlīdzību noregulēšanas izdevumi.
69. Nosakot ES regulas Nr. 2015/35 161. panta 3. punkta b) apakšpunktā un 162. panta 4. punkta c) apakšpunktā ietverto labumu vērtību, kas apdrošinātājam vai pārapdrošinātājam jāmaksā apdrošinātajai personai nelaimes gadījuma izraisītas neatgriezeniskas invaliditātes rezultātā, tiek ņemti vērā šādi nosacījumi:
69.1. gadījumā, kad labumu izmaksa var tikt veikta vai nu vienā maksājumā, vai periodisku labumu maksājumu veidā, labumu vērtības noteikšanā tiek piemērota šāda kārtība:
69.1.1. tiek noteikts sagaidāmais viena maksājuma labumu apmēra īpatsvars kopējā labumu apmērā;
69.1.2. katrai apdrošinātajai personai tiek noteikta labumu vērtība viena maksājuma gadījumā un labumu maksājumu vislabākā aplēse periodisku maksājumu gadījumā;
69.1.3. tiek aprēķināta šo noteikumu 69.1.2. punktā noteikto lielumu vidējā vērtība un šai vērtībai tiek piemērots šo noteikumu 69.1.1. punktā noteiktais koeficients;
69.2. nosakot sagaidāmo viena maksājuma labumu apmēra īpatsvaru kopējā labumu apmērā, apdrošinātājs vai pārapdrošinātājs izmanto visu pieejamo un atbilstošo apdrošināšanas līgumos ietverto un statistikas informāciju, tai skaitā:
69.2.1. nosacījumus, kad labumi var tikt izmaksāti viena maksājuma veidā;
69.2.2. apdrošinātāja vai pārapdrošinātāja izvēles iespējas veikt labumu maksājumus viena vai periodisku maksājumu veidā;
69.2.3. katra labumu maksājumu veida atbilstību scenārija pamatā esošajiem pieņēmumiem un apstāklim, ka cietušajām personām ir neatgriezeniska invaliditāte;
69.2.4. vēsturisko proporciju, kādā neatgriezeniskas invaliditātes labumu maksājumi veikti viena maksājuma veidā;
69.3. gadījumā, kad labumu maksājumu veids ir atkarīgs no labuma guvēja izvēles, labumu vērtības noteikšanā tiek izmantota nevis svērtā vidējā vērtība, bet gan lielākā no šo noteikumu 69.1.2. punktā noteiktajām vērtībām;
69.4. apdrošinātājs vai pārapdrošinātājs spēj pamatot pieņēmumus, kas izmantoti šo noteikumu 69.1.1. punktā minētā īpatsvara apmēra noteikšanā. Ja apdrošinātājs vai pārapdrošinātājs nespēj sniegt īpatsvara apmēra aprēķina pienācīgu pamatojumu, labumu vērtība tiek noteikta, izvēloties maksimālo no iespējamajām labumu vērtībām: apdrošinājuma summu viena maksājuma gadījumā vai vislabāko aplēsi periodisku maksājumu gadījumā;
69.5. ja invaliditātes labumu maksājumi ir atkarīgi no cietušo personu invaliditātes pakāpes, vidējās labumu vērtības noteikšanā visām apdrošinātajām personām tiek piemērota šāda kārtība:
69.5.1. tiek noteikts cietušo personu invalititātes pakāpju procentuālais sadalījums;
69.5.2. tiek noteikts labumu maksājumu apmērs attiecībā uz katru invaliditātes pakāpi;
69.5.3. invaliditātes pakāpju sadalījums tiek piemērots atbilstošajam labumu maksājumu apmēram;
69.6. apdrošinātājs vai pārapdrošinātājs spēj pamatot pieņēmumus, kas izmantoti šo noteikumu 69.5.1. punktā minētā invalititātes pakāpju sadalījuma noteikšanā. Ja apdrošinātājs vai pārapdrošinātājs nespēj sniegt invalititātes pakāpju sadalījuma pienācīgu pamatojumu, visām apdrošinātajām personām tiek piemērota maksimālā labumu vērtība visās invaliditātes pakāpēs;
69.7. periodisku labumu maksājumu vislabākās aplēses aprēķinā ES regulas Nr. 2015/35 XVI pielikumā minētajam notikuma tipam "nelaimes gadījuma izraisīta neatgriezeniska invaliditāte" tiek pieņemts, ka labumu maksājumi tiks veikti visā apdrošināšanas līgumā noteiktajā periodā, pieļaujot iespējamu maksājumu perioda saīsināšanos apdrošinātās personas nāves gadījumā. Vislabākās aplēses aprēķinā tiek izmantoti reālistiski pieņēmumi par personu, kam ir neatgriezeniska invaliditāte, mirstības rādītājiem, pamatojoties uz apdrošinātāja vai pārapdrošinātāja iekšējo vai publiski pieejamo statistiku. Apdrošinātājs vai pārapdrošinātājs spēj pamatot izmantotos pieņēmumus;
69.8. nosakot labumu vērtību, tiek ņemts vērā sagaidāmais periodisku labumu vērtības apmēra pieaugums un atlīdzību noregulēšanas izdevumi.
70. Nosakot ES regulas Nr. 2015/35 161. panta 3. punkta b) apakšpunktā un 162. panta 4. punkta c) apakšpunktā noteikto labumu vērtību, kas apdrošinātājam vai pārapdrošinātājam jāmaksā apdrošinātajai personai ES regulas Nr. 2015/35 XVI pielikumā minēto notikuma tipu "nelaimes gadījuma izraisīta invaliditāte, kas ilgst 10 gadus" un "nelaimes gadījuma izraisīta invaliditāte, kas ilgst 12 mēnešus" gadījumā, tiek ņemti vērā šādi nosacījumi:
70.1. notikuma tipu "nelaimes gadījuma izraisīta invaliditāte, kas ilgst 10 gadus" un "nelaimes gadījuma izraisīta invaliditāte, kas ilgst 12 mēnešus" scenārijs tiek piemērots arī tajos gadījumos, kad apdrošināšanas seguma periods ir īsāks par minētajiem periodiem;
70.2. ja labumu guvējs var saņemt labumus vai nu viena, vai periodisku maksājumu veidā, nosakot labumu vērtību, tiek ievērotas šo noteikumu 69. punkta prasības;
70.3. ja labumu apmērs ir atkarīgs no invaliditātes pakāpes, nosakot labumu vērtību, tiek ievērotas šo noteikumu 69.5. un 69.6. punkta prasības;
70.4. aprēķinot periodisku labumu maksājumu vislabāko aplēsi notikumu tipiem "nelaimes gadījuma izraisīta invaliditāte, kas ilgst 10 gadus" un "nelaimes gadījuma izraisīta invaliditāte, kas ilgst 12 mēnešus", tiek izslēgta jebkāda maksājumu perioda saīsināšanas iespēja (netiek izmantoti atveseļošanās un mirstības rādītāji) un tiek ņemti vērā visi nākotnes labumu maksājumi laika periodā no apdrošināšanas līgumā noteiktā perioda, kura laikā labumu izmaksa ir atlikta, beigām līdz 10 gadu vai 12 mēnešu perioda beigām (vai apdrošināšanas seguma perioda beigām, ja tās iestājas ātrāk);
70.5. nosakot labumu vērtību, tiek ņemts vērā sagaidāmais periodisku labumu vērtības apmēra pieaugums un atlīdzību noregulēšanas izdevumi.
71. Nosakot ES regulas Nr. 2015/35 161. panta 3. punkta b) apakšpunktā un 162. panta 4. punkta c) apakšpunktā noteikto labumu vērtību, kas apdrošinātājam vai pārapdrošinātājam jāmaksā apdrošinātajai personai ES regulas Nr. 2015/35 XVI pielikumā minētā notikuma tipa "nelaimes gadījuma izraisīta nepieciešamība pēc ārstēšanas" gadījumā, tiek ņemti vērā šādi nosacījumi:
71.1. izmaksājamās vidējās summas tiek aprēķinātas, iepriekšējos periodos izmaksāto labumu kopsummu, tai skaitā ar to izmaksu saistītos izdevumus, dalot ar atsevišķu apdrošināšanas atlīdzību prasību (vienas noteiktas apdrošinātās personas atsevišķa apdrošināšanas gadījuma rezultātā pieteikta apdrošināšanas atlīdzības prasība) skaitu;
71.2. apdrošinātājs vai pārapdrošinātājs nodrošina, ka iepriekšējo novērojumu periods ir pietiekami garš, lai novērstu statistikas kļūdas;
71.3. aprēķinot izmaksājamās vidējās summas, vēsturiskie dati tiek koriģēti, ņemot vērā medicīnas pakalpojumiem novēroto inflāciju;
71.4. ja ir sagaidāms, ka ārstēšana varētu būt ilgāka par vienu gadu, aprēķinot izmaksājamās vidējās summas, tiek ņemta vērā medicīnas pakalpojumu sagaidāmā inflācija;
71.5. nosakot iepriekšējos periodos izmaksāto labumu apmēru, nelaimes gadījumu izraisītu ārtsniecības izmaksu kompensācija tiek nodalīta no jebkādu citu iemeslu izraisītu ārstniecības izmaksu kompensācijām. Ja nepieciešams, nelaimes gadījumu izraisītu ārtsniecības izmaksu kompensāciju nodalīšanai tiek izmantots arī eksperta atzinums. Aplēses par izmaksājamajām vidējām summām tiek balstītas uz apdrošinātāja vai pārapdrošinātāja iekšējo vai publiski pieejamo statistiku. Apdrošinātājs vai pārapdrošinātājs spēj pamatot veiktās aplēses.
72. Gadījumos, kad uz vienu apdrošināto personu attiecas divu vai vairāku apdrošināšanas līgumu savstarpēji neizslēdzošs apdrošināšanas segums, kas nosaka labumu izmaksu noteikta notikumu tipa gadījumā, nosakot ES regulas Nr. 2015/35 162. panta 4. punkta c) apakšpunktā ietverto labumu vērtību nelaimes gadījumu koncentrācijas riska apakšmoduļa vajadzībām, labumi tiek summēti.
73. Nosakot pandēmijas riska apakšmoduļa kapitāla prasību gadījumos, kad apdrošināšanas līgums nosaka periodiskus labumu maksājumus, ES regulas Nr. 2015/35 163. panta 2. punkta b) apakšpunktā ietverto labumu maksājumu vislabākā aplēse infekcijas slimības izraisītas darbnespējas gadījumā tiek aprēķināta, ievērojot šo noteikumu 69. punkta prasības attiecībā uz labumu maksājumu vislabāko aplēsi notikumu tipam "nelaimes gadījuma izraisīta neatgriezeniska invaliditāte".
74. Nosakot to summu vislabāko aplēsi, kuras apdrošinātājam vai pārapdrošinātājam pandēmijas gadījumā jāmaksā par h tipa veselības aprūpes izmantošanu atbilstoši ES regulas Nr. 2015/35 163. panta prasībām, tiek ņemti vērā šādi nosacījumi:
74.1. veselības aprūpes izdevumu summas vislabākā aplēse tiek aprēķināta kā šādu lielumu reizinājums:
74.1.1. sagaidāmais h tipa veselības aprūpes pakalpojumu skaits attiecībā uz apdrošināto personu;
74.1.2. viena h tipa veselības aprūpes pakalpojuma sagaidāmais vidējais apdrošināšanas atlīdzības prasības apmērs, ja sagaidāmais veselības aprūpes pakalpojumu skaits ir vismaz viens;
74.2. sagaidāmā h tipa veselības aprūpes pakalpojumu skaita un viena h tipa veselības aprūpes pakalpojuma sagaidāmā vidējā apdrošināšanas atlīdzības prasības apmēra precīzas aplēses noteikšanai tiek izmantoti apdrošinātāja vai pārapdrošinātāja vēsturiskās pieredzes dati;
74.3. ja apdrošinātājs vai pārapdrošinātājs var pamatot, ka vēsturiskās pieredzes dati nav pietiekami, lai veiktu precīzas aplēses, ES regulas Nr. 2015/35 XVI pielikumā noteiktajiem veselības aprūpes izmantošanas tipiem "hospitalizācija" un "nav izmantota nekāda oficiālā medicīniskā aprūpe" sagaidāmais veselības aprūpes pakalpojumu izmantošanas reižu skaits ir viena, bet veselības aprūpes izmantošanas tipam "ārsta konsultācija" pakalpojumu izmantošanas reižu skaits ir divas;
74.4. ja ir sagaidāms, ka ārstēšana varētu būt ilgāka par vienu gadu, nosakot vidējās izmaksājamās summas (tai skaitā veselības aprūpes izmantošanas tipam "nav izmantota nekāda oficiālā medicīniskā aprūpe"), tiek ņemta vērā medicīnas pakalpojumu sagaidāmā inflācija. Ja vēsturiskie dati nav pietiekami, aplēses noteikšanā tiek izmantots eksperta atzinums. Novērojumu periodam jābūt pietiekami ilgam, lai izvairītos no statistikas kļūdām.
XI. Papildu nosacījumi stratēģiska rakstura ieguldījumu noteikšanai kapitāla vērtspapīru riska apakšmoduļa vajadzībām
75. Tirgus riska kapitāla vērtspapīru riska apakšmodulī, kuru aprēķina saskaņā ar standarta formulu, atbilstoši ES regulas Nr. 2015/35 169. panta prasībām tiek noteikta samazināta kapitāla prasība tiem apdrošinātāja vai pārapdrošinātāja ieguldījumiem kapitāla vērtspapīros, kam ir stratēģisks raksturs, (tālāk tekstā – stratēģiska līdzdalība). Dalības sabiedrība identificē stratēģisku līdzdalību atbilstoši ES regulas Nr. 2015/35 171. panta prasībām neatkarīgi no tā, vai ieguldījums veikts apdrošināšanas vai pārapdrošināšanas sabiedrībā, finanšu iestādē, kredītiestādē vai jebkurā citā saistītā sabiedrībā.
76. Lai noteiktu līdzdalības atbilstību ES regulas Nr. 2015/35 171. panta prasībām, dalības sabiedrības līdzdalība netiek dalīta atsevišķās daļās. Stratēģiskas līdzdalības pazīmes, ja tādas tiek identificētas, tiek attiecinātas uz līdzdalību kopumā:
76.1. līdzdalības finanšu iestādē vai kredītiestādē gadījumā visi ieguldījumi pašu kapitālā tiek uzskatīti par stratēģisku līdzdalību;
76.2. jebkuru citu saistīto sabiedrību gadījumā visi ieguldījumi kapitāla vērtspapīros tiek uzskatīti par stratēģisku līdzdalību.
77. Atbilstoši ES regulas Nr. 2015/35 171. panta a) apakšpunkta prasībām, pamatojot to, ka attiecīgā kapitāla vērtspapīru ieguldījuma vērtībai būs raksturīgs būtiski mazāks svārstīgums nekā citu kapitāla vērtspapīru vērtībai tajā pašā periodā:
77.1. gan stratēģiskai līdzdalībai, gan citiem kapitāla vērtspapīriem, kas izvēlēti salīdzinājumam, attiecīgajā laika periodā tiek piemēroti konsekventi un atbilstoši vērtēšanas paņēmieni;
77.2. tiek ņemts vērā apdrošinātāja vai pārapdrošinātāja ietekmes uz līdzdalības vērtību efekts.
78. Lai atbilstoši ES regulas Nr. 2015/35 171. panta b) apakšpunkta i), ii) un iii) daļas prasībām pamatotu to, ka ieguldījumu raksturs ir stratēģisks, apdrošinātājs vai pārapdrošinātājs:
78.1. norāda laika periodu, kurā ir plānots piemērot līdzdalības paturēšanas stratēģiju;
78.2. ņem vērā tirgus nosacījumu ietekmi uz galvenajām politikām;
78.3. identificē jebkurus būtiskus faktorus, kas ietekmē vai ierobežo dalības sabiedrības spēju rīkoties saskaņā ar savu stratēģiju, un to, kā šos faktorus iespējams mazināt.
79. Lai atbilstoši ES regulas Nr. 2015/35 171. panta b) apakšpunkta iv) daļas prasībām pamatotu noturīgas saiknes pastāvēšanu, apdrošinātājs vai pārapdrošinātājs ņem vērā šādus kritērijus:
79.1. stabilas attiecības starp sabiedrībām pastāv ilgākā laika periodā;
79.2. stabilu attiecību rezultātā ir radusies cieša ekonomiska saikne, tiek dalīti riski vai ieguvumi vai arī savstarpēji viena sabiedrība ir pakļauta otras sabiedrības riskiem;
79.3. savstarpējo attiecību forma ietver īpašumtiesības, kopīgus produktus vai izplatīšanas kanālus, kombinēto pārdošanu (cross selling), kopuzņēmumu veidošanu vai citas ilgtermiņa darbības vai finansiālās saiknes.
80. Lai novērtētu ES regulas Nr. 2015/35 171. panta b) apakšpunkta v) daļā noteikto faktoru, apdrošinātājs vai pārapdrošinātājs, kas ietilpst grupā, par galvenajām politikas nostādnēm, kas virza vai ierobežo grupas rīcību, uzskata tās nostādnes, ko formulējusi galējā mātes sabiedrība vai cita sabiedrība, ja tā nosaka grupas politiku kopumā.
81. Apdrošinātājs vai pārapdrošinātājs spēj dokumentāri apstiprināt ES regulas Nr. 2015/35 171. panta un šo noteikumu 76.–80. punkta prasību, kas nosaka stratēģisku līdzdalību, izpildi.
XII. Papildu nosacījumi tirgus riska moduļa un darījuma partneru saistību nepildīšanas riska moduļa kapitāla prasības aprēķinam
82. Ja, piemērojot ES regulas Nr. 2015/35 II nodaļas prasības attiecībā uz aktīvu un saistību vērtēšanu, apdrošinātājs vai pārapdrošinātājs ir atzinis uzskaitē darbinieku pensiju pabalstu saistības, šīs saistības tiek ņemtas vērā, aprēķinot tirgus riska moduļa un darījuma partneru saistību nepildīšanas riska moduļa maksātspējas kapitāla prasību, ievērojot šādus nosacījumus:
82.1. tiek ņemts vērā darbinieku papildpensiju veids un līguma, kuru apdrošinātājs vai pārapdrošinātājs ir noslēdzis ar privāto pensiju fondu, kas nodrošina papildpensiju izmaksu, nosacījumi;
82.2. ja darbinieku pensiju pabalstu saistībām atbilstošo aktīvu pārvaldība ir nodota ārpakalpojuma sniedzējam, apdrošinātājs vai pārapdrošinātājs ņem vērā šos aktīvus, aprēķinot tirgus riska moduļa un darījuma partneru saistību nepildīšanas riska moduļa maksātspējas kapitāla prasību, ja tas ir atbildīgs par šo aktīvu vērtības samazināšanos.
83. Nosakot parāda vērtspapīru un aizdevumu, kas ietver atsaukšanas iespēju, ilgumu, apdrošinātājs vai pārapdrošinātājs ņem vērā, ka emitents var neizmantot atsaukšanas iespēju, ja tā kredītspēja pasliktinās, kredītriska ienesīguma starpība (credit spread) palielinās vai procentu likmes pieaug.
84. Procentu likmju riska apakšmoduļa maksātspējas kapitāla prasības aprēķinā tiek ietverti visi aktīvi un saistības, kuru vērtību ietekmē procentu likmju izmaiņas, ņemot vērā šādus nosacījumus:
84.1. tehniskās rezerves tiek aprēķinātas, piemērojot stresa scenāriju, kurā tiek izmantota bezriska procentu likmju termiņstruktūra, kam piemērots stresa faktors. Šo procentu likmi nosaka, piemērojot stresa faktoru pamata bezriska procentu likmju termiņstruktūrai, pēc tam pievienojot Apdrošināšanas un pārapdrošināšanas likuma 112. pantā noteikto atbilstības korekciju vai 114. pantā noteikto svārstīguma korekciju, vai pārejas noteikumu 10. punktā noteikto pārejas korekciju, ja tādas attiecīgi tiek piemērotas;
84.2. aktīvu vērtība tiek aprēķināta, piemērojot scenāriju, kurā stresa faktors tiek piemērots tikai pamata bezriska procentu likmju termiņstruktūrai, neietekmējot procentu likmju starpību virs pamata bezriska procentu likmju termiņstruktūras, tai skaitā šādas aktīvu vērtības noteikšanā izmantojot modeļa vērtēšanas paņēmienus;
84.3. apdrošinātājs vai pārapdrošinātājs nodrošina, ka aktīvu vērtība pirms stresa faktoru piemērošanas, kas iegūta, piemērojot modeļa vērtēšanas paņēmienus, pamatojas uz līdzīgu aktīvu kotētām tirgus cenām aktīvā tirgū.
85. Ja ieguldījumiem piemīt gan parāda, gan kapitāla instrumenta iezīmes, apdrošinātājs vai pārapdrošinātājs izvērtē abas šīs iezīmes, lai noteiktu, kurš standarta formulas apakšmodulis ir piemērojams attiecīgajam instrumentam, ievērojot šādus nosacījumus:
85.1. tiek ņemta vērā instrumenta ekonomiskā būtība;
85.2. ja instruments apvieno divas nodalāmas komponentes, attiecīgie stresa faktori tiek piemēroti katrai komponentei atsevišķi;
85.3. ja instrumenta komponentes nav iespējams nodalīt atsevišķi, apdrošinātājs vai pārapdrošinātājs izvērtē, kura iezīme (kapitāla vai parāda instrumenta iezīme) ir noteicošā instrumenta ekonomiskās būtības atspoguļošanā, un piemēro attiecīgo standarta formulas maksātspējas kapitāla prasības apakšmoduli.
86. Ja apdrošinātājs vai pārapdrošinātājs ir īso kapitāla vērtspapīru pozīciju turētājs, kompensēt garās kapitāla vērtspapīru pozīcijas ar šīm pozīcijām kapitāla vērtspapīru riska maksātspējas kapitāla prasības aprēķinā ir atļauts tikai tad, ja tiek ievērotas ES regulas Nr. 2015/35 208.–215. panta prasības attiecībā uz riska mazināšanas paņēmienu piemērošanu. Jebkāda cita īsā kapitāla vērtspapīru pozīcija netiek ņemta vērā kapitāla vērtspapīru riska maksātspējas kapitāla prasības aprēķinā, un, piemērojot stresa faktoru kapitāla vērtspapīriem, šo pozīciju vērtība nepalielinās.
87. Nosakot tirgus riska koncentrācijas apakšmoduļa maksātspējas kapitāla prasību, tirgus riska koncentrācijas riska koeficients gi 0 procentu apmērā, kā noteikts ES regulas Nr. 2015/35 187. panta 3. punkta otrajā daļā, neattiecas uz ieguldījumiem tādās komercsabiedrībās, kuru tiešs vai netiešs īpašnieks ir ES regulas Nr. 2015/35 187. panta 3. punkta (a) līdz (d) apakšpunktā noteiktie subjekti.
88. Ja apdrošinātājs vai pārapdrošinātājs ir iesaistījies vērtspapīru aizdevumu un aizņēmumu darījumos, līgumos par aktīvu pārdošanu ar atpirkšanu vai līgumos par aktīvu pirkšanu ar atpārdošanu, tai skaitā likviditātes mijmaiņas līgumos, šie apmainītie aktīvi tiek attiecīgi atspoguļoti bilancē, ņemot vērā darījuma nosacījumus, kā arī tiek noteikta šo darījumu riskam atbilstošā maksātspējas kapitāla prasība, ievērojot šādus nosacījumus:
88.1. ja aktīvi, kurus apdrošinātājs vai pārapdrošinātājs ir aizdevis, tiek atzīti apdrošinātāja vai pārapdrošinātāja bilancē, bet saņemtie aktīvi netiek atzīti bilancē:
88.1.1. aizdotajiem aktīviem tiek piemērota attiecīgā tirgus riska apakšmoduļa kapitāla prasība;
88.1.2. aizdotie aktīvi tiek iekļauti darījuma partneru saistību nepildīšanas riska moduļa kapitāla prasības aprēķinā kā 1. tipa riska darījumi, ņemot vērā riska mazināšanas efektu, ko nodrošina saņemtie aktīvi, ja tie tiek atzīti par nodrošinājumu atbilstoši ES regulas Nr. 2015/35 214. panta prasībām;
88.2. ja saņemtie aktīvi tiek atzīti apdrošinātāja vai pārapdrošinātāja bilancē, bet aizdotie aktīvi netiek atzīti bilancē:
88.2.1. saņemtajiem aktīviem tiek piemērota attiecīgā tirgus riska apakšmoduļa kapitāla prasība;
88.2.2. ja darījuma līgumiskie nosacījumi vai tiesību normas ietver risku, ka darījuma partnera maksātnespējas gadījumā aizdotie aktīvi var netikt atmaksāti, kaut arī saņemtie aktīvi ir atmaksāti darījuma partnerim, aizdotie aktīvi tiek iekļauti darījuma partneru saistību nepildīšanas riska moduļa kapitāla prasības aprēķinā kā 1. tipa riska darījumi, ņemot vērā to bilances vērtību apmaiņas brīdī;
88.3. ja gan aizdotie, gan saņemtie aktīvi tiek atzīti apdrošinātāja vai pārapdrošinātāja bilancē:
88.3.1. aizdotajiem un saņemtajiem aktīviem tiek piemērota attiecīgā tirgus riska apakšmoduļa kapitāla prasība;
88.3.2. aizdotie aktīvi tiek iekļauti darījuma partneru saistību nepildīšanas riska moduļa kapitāla prasības aprēķinā kā 1. tipa riska darījumi, ņemot vērā riska mazināšanas efektu, ko nodrošina saņemtie aktīvi, ja tie tiek atzīti par nodrošinājumu atbilstoši ES regulas Nr. 2015/35 214. panta prasībām;
88.3.3. saistības, kas tiek atzītas apdrošinātāja vai pārapdrošinātāja bilancē aizdevuma darījuma rezultātā, tiek ietvertas procentu likmju riska apakšmoduļa kapitāla prasības aprēķinā.
89. Juridiskas saistības, kuras apdrošinātājs vai pārapdrošinātājs ir uzņēmies vai par kurām ir vienojies un kuras atkarībā no kredītstāvokļa vai saistību neizpildes var radīt maksājuma saistības darījuma partnerim (tostarp sniegtās garantijas, kredītvēstules), atbilstoši ES regulas Nr. 2015/35 189. panta 2. punkta e) apakšpunkta prasībām tiek iekļautas darījuma partneru saistību nepildīšanas riska moduļa kapitāla prasības aprēķinā kā 1. tipa riska darījumi, ievērojot šādus nosacījumus:
89.1. ja saistību līgumā nav minēta noteikta saistību nominālvērtība, to nepildīšanas zaudējumi tiek noteikti atbilstoši ES regulas Nr. 2015/35 192. panta 5. punkta prasībām, pamatojoties uz aplēsto nominālvērtību;
89.2. aplēstā nominālvērtība ir maksimālā summa, kas apdrošinātājam vai pārapdrošinātājam būtu jāmaksā darījuma partnera saistību neizpildes gadījumā.
XIII. Kapitāla prasība operacionālajam riskam
90. Kapitāla prasība operacionālajam riskam tiek aprēķināta atbilstoši ES regulas Nr. 2015/35 prasībām.
91. Ja dzīvības apdrošināšanas līgumu ieguldījumu risku uzņemas apdrošinājuma ņēmēji, operacionālā riska kapitāla prasības aprēķinā ņem vērā gada izdevumu summu par šīm apdrošināšanas saistībām.
92. Attiecībā uz apdrošināšanas un pārapdrošināšanas darījumiem, kas nav šo noteikumu 91. punktā norādītie darījumi, operacionālā riska kapitāla prasības aprēķinā ņem vērā minēto darījumu apmēru nopelnīto prēmiju un tehnisko rezervju izteiksmē. Šajā gadījumā operacionālā riska kapitāla prasība nepārsniedz 30 procentus no pamata maksātspējas kapitāla prasības attiecībā uz šiem apdrošināšanas un pārapdrošināšanas darījumiem.
XIV. Korekcija atbilstoši tehnisko rezervju un atlikto nodokļu zaudējumu segšanas spējai
93. Korekcija atbilstoši tehnisko rezervju un atlikto nodokļu zaudējumu segšanas spējai (adjustment for the loss-absorbing capacity of technical provisions and deferred taxes), ko nosaka atbilstoši ES regulas Nr. 2015/35 prasībām, atspoguļo neparedzēto zaudējumu potenciālo kompensāciju, vienlaikus samazinoties tehniskajām rezervēm vai atliktajiem nodokļiem, vai abiem.
94. Nosakot korekciju atbilstoši tehnisko rezervju zaudējumu segšanas spējai, ņem vērā riska mazināšanas efektu, ko sniedz apdrošināšanas līgumu nākotnes diskrecionārie labumi (future discretionary benefits), ja apdrošinātājs vai pārapdrošinātājs var konstatēt, ka šādu labumu samazinājumu var izmantot, lai segtu neparedzētos zaudējumus, kad tie rodas. Riska mazināšanas efekts, ko sniedz nākotnes diskrecionārie labumi, nav lielāks par tehnisko rezervju un atlikto nodokļu summu, kas attiecas uz šiem nākotnes diskrecionārajiem labumiem.
95. Piemērojot šo noteikumu 94. punktu, nākotnes diskrecionāros labumus nelabvēlīgos apstākļos salīdzina ar šādu labumu vērtību saskaņā ar tehnisko rezervju vislabākās aplēses (best estimate) aprēķina pamatā esošajiem pieņēmumiem.
96. Nosakot korekciju atbilstoši tehnisko rezervju zaudējumu segšanas spējai, tiek ņemtas vērā šādas papildu prasības:
96.1. attiecībā uz pamata maksātspējas kapitāla prasības aprēķinu:
96.1.1. nosakot ES regulas Nr. 2015/35 83. pantā minēto scenārija ietekmi uz pamata pašu kapitālu:
96.1.1.1. naudas plūsmas, kas attiecas uz nākotnes diskrecionārajiem labumiem, paliek nemainīgas un tām netiek piemērota atkārtota diskontēšana,
96.1.1.2. ja attiecīgais scenārijs ietekmē bezriska procentu likmju termiņstruktūru, jo īpaši procentu likmju stresa scenārija gadījumā, atkārtota diskontēšana tiek piemērota tikai naudas plūsmām, kas attiecas uz garantētajiem labumiem;
96.1.2. šo noteikumu 96.1.1. punkta prasības tiek ņemtas vērā, nosakot vadības turpmākos pasākumus (future management actions) atbilstoši ES regulas Nr. 2015/35 83. panta 2. punkta a) apakšpunkta prasībām;
96.2. ja attiecīgā pamata maksātspējas kapitāla prasības moduļa vai apakšmoduļa aprēķins ir balstīts uz stresa scenārija piemērošanu, moduļa vai apakšmoduļa kapitāla prasība tiek noteikta, pamatojoties uz attiecīgo kapitāla prasību, kas iegūta, lai noteiktu neto pamata maksātspējas kapitāla prasību, šādā kārtībā:
96.2.1. tiek aprēķināta nākotnes diskrecionāro labumu vērtība, ņemot vērā stresa scenārija ietekmi;
96.2.2. tiek aprēķināta starpība starp nākotnes diskrecionāro labumu vērtību, kas atspoguļota apdrošinātāja vai pārapdrošinātāja bilancē, un vērtību, kas noteikta atbilstoši šo noteikumu 96.2.1. punkta prasībām;
96.2.3. šo noteikumu 96.2.2. punktā noteiktā starpība tiek attiecināta uz atbilstošo moduli vai apakšmoduli, kas izmantots, lai aprēķinātu neto pamata maksātspējas kapitāla prasību;
96.3. neto pamata maksātspējas kapitāla prasības aprēķinā, nosakot stresa scenārija ietekmi uz tehniskajās rezervēs iekļautajiem nākotnes diskrecionārajiem labumiem, kā noteikts ES regulas Nr. 2015/35 83. panta 2. punkta b) apakšpunktā, tiek ņemta vērā:
96.3.1. stresa scenārija ietekme uz nākotnes peļņu, kā arī vadības turpmākie pasākumi (lēmumi) attiecībā uz nākotnes diskrecionāro labumu sadali pēc stresa scenārija piemērošanas;
96.3.2. stresa scenārija ietekme uz procentu likmēm, tai skaitā jebkādas izmaiņas attiecīgajā bezriska procentu likmju termiņstruktūrā, kas izmantota nākotnes diskrecionāro labumu naudas plūsmu diskontēšanā;
96.4. ja pieņēmumi par vadības turpmākajiem pasākumiem, kā noteikts ES regulas Nr. 2015/35 83. panta 2. punkta b) apakšpunktā, ietver izmaiņas nākotnes diskrecionāro labumu likmēs, šo izmaiņu noteikšanā tiek ņemts vērā piemērotā stresa scenārija veids un apmērs;
96.5. izdarot pieņēmumus par vadības turpmākajiem pasākumiem (lēmumiem) saistībā ar nākotnes diskrecionāro labumu sadali:
96.5.1. apdrošinātājs vai pārapdrošinātājs ņem vērā līdzšinējo uzņēmējdarbības pieredzi;
96.5.2. pieņēmumi tiek izdarīti tādā detalizācijas līmenī, kas atspoguļo visus atbilstošos un būtiskos juridiskos, līgumiskos un normatīvajos aktos noteiktos ierobežojumus attiecībā uz nākotnes diskrecionāro labumu sadali.
97. Aprēķinot korekciju atbilstoši atlikto nodokļu zaudējumu segšanas spējai, tiek ņemtas vērā šādas papildu prasības:
97.1. aprēķins tiek veikts tādā detalizācijas līmenī, kas atspoguļo visas atbilstošās un būtiskās normatīvo aktu prasības visos piemērojamajos nodokļu režīmos;
97.2. apdrošinātājs vai pārapdrošinātājs piemēro šādus vērtēšanas principus un metodes:
97.2.1. korekcija atbilstoši atlikto nodokļu zaudējumu segšanas spējai tiek aprēķināta, piemērojot stresa scenārijus apdrošinātāja vai pārapdrošinātāja bilances, kas sagatavota, vērtēšanā piemērojot Apdrošināšanas un pārapdrošināšanas likuma 98. panta prasības, posteņiem un nosakot šo scenāriju ietekmi uz apdrošinātāja vai pārapdrošinātāja nodokļu apmēru. Korekciju aprēķina, pamatojoties uz pagaidu atšķirībām starp apliekamajām summām, vērtēšanā piemērojot Apdrošināšanas un pārapdrošināšanas likuma 98. panta prasības, un apliekamajām summām, vērtēšanā ņemot vērā maksātspējas kapitāla prasības aprēķinā noteiktos stresa scenārijus;
97.2.2. atbilstoši ES regulas Nr. 2015/35 15. panta 1. punkta prasībām korekcija atbilstoši atlikto nodokļu zaudējumu segšanas spējai tiek aprēķināta, ņemot vērā visus aktīvus un saistības, kas atzītas maksātspējas vai nodokļu vajadzībām;
97.2.3. nosakot pašu kapitāla zuduma ietekmi uz atlikto nodokļu vērtības izmaiņām atbilstoši ES regulas Nr. 2015/35 207. panta 1. punkta prasībām, ir atļauts piemērot vidējās nodokļu likmes, ja apdrošinātājs vai pārapdrošinātājs spēj pamatot, ka šīs likmes ir noteiktas atbilstošā līmenī, un šāda metode nerada būtiskas novirzes korekcijas apmērā;
97.3. pašu kapitāla zuduma attiecināšanā uz tā rašanās iemesliem tiek ievēroti šādi nosacījumi:
97.3.1. ja apdrošinātājs vai pārapdrošinātājs korekcijas apmēra noteikšanā izmanto vidējās nodokļu likmes, pašu kapitāla zudums tiek attiecināts uz tā rašanās iemesliem atbilstoši ES regulas Nr. 2015/35 207. panta 5. punkta prasībām tikai gadījumos, kad atliktā nodokļa korekcijas aprēķins vispārīgā līmenī neatspoguļo visas atbilstošās un būtiskās normatīvo aktu prasības visos piemērojamajos nodokļu režīmos;
97.3.2. ja atbilstoši šo noteikumu 97.3.1. punktā noteiktajam aprēķins neatspoguļo visas atbilstošās un būtiskās normatīvo aktu prasības visos piemērojamajos nodokļu režīmos, pašu kapitāla zudums tiek attiecināts uz bilances posteņiem tādā detalizācijas pakāpē, lai atbilstošās normatīvo aktu prasības tiktu ņemtas vērā;
97.4. ja apdrošinātājam vai pārapdrošinātājam ir saistoši līgumiskie nosacījumi vai normatīvo aktu prasības attiecībā uz peļņas vai zaudējumu pārnešanu uz citu komercsabiedrību, šādus nosacījumus vai prasības ņem vērā, aprēķinot korekciju atbilstoši atlikto nodokļu zaudējumu segšanas spējai, ievērojot šādus nosacījumus:
97.4.1. ja ir noslēgta līgumiska vienošanās, kas paredz iespējamu vai obligātu zaudējumu pārnešanu uz citu komercsabiedrību, vai zaudējumu pārnešana notiek, zaudējumus kompensējot ar citas komercsabiedrības (iegūstošās sabiedrības) peļņu, pēc tam, kad apdrošinātājs vai pārapdrošinātājs (pārvedošā sabiedrība) ir cietis tūlītēju pašu kapitāla zudumu, kā noteikts ES regulas Nr. 2015/35 207. panta 1. punktā, pārvedošā sabiedrība atzīst ar zaudējumu pārnešanu saistīto atlikto nodokļu korekciju tikai tādā apmērā, kādā tā saņemtu maksājumu vai citu kompensāciju par nosacīto atlikto nodokļu zaudējumu pārnešanu;
97.4.2. pārvedošā sabiedrība atzīst saņemamo maksājumu vai citu kompensāciju tikai tādā apmērā, kādā tā atzītu atliktā nodokļa korekciju, ievērojot piemērojamo nodokļu režīmu attiecībā uz pieļaujamo atlikto nodokļu aktīvu un saistību savstarpējo ieskaitu, pieņemot, ka nodokļu zaudējumi netiktu pārnesti uz citu komercsabiedrību. Ja apdrošinātājs vai pārapdrošinātājs nespēj sniegt pierādījumus sagaidāmām nodokļu saistībām vai nākotnes peļņai, pret ko veikt atlikto nodokļu aktīvu savstarpējo ieskaitu, atlikto nodokļu zaudējumu segšanas spēja netiek ņemta vērā maksātspējas kapitāla prasības aprēķinā, neskatoties uz noslēgtu līgumisku vienošanos, kas paredz iespējamu vai obligātu zaudējumu pārnešanu uz citu komercsabiedrību;
97.4.3. pārvedošā sabiedrība atzīst saņemamo maksājumu vai citu kompensāciju tikai tādā gadījumā, ja līgumiskie nosacījumi attiecībā uz posteņu pārnešanu ir juridiski saistoši un izpildāmi pēc pārvedošās sabiedrības iniciatīvas;
97.4.4. ja saņemamā maksājuma vai citas kompensācijas apmērs ir atkarīgs no iegūstošās sabiedrības situācijas nodokļu jomā vai maksātspējas stāvokļa, pārvedošā sabiedrība nosaka saņemamā maksājuma vai citas kompensācijas apmēru, balstoties uz pamatotiem pieņēmumiem par maksājuma vai citas kompensācijas sagaidāmo vērtību;
97.4.5. pārvedošā sabiedrība spēj apliecināt, ka iegūstošā sabiedrība spēs izpildīt savas saistības arī ārkārtēja nelabvēlīga finanšu stāvokļa apstākļos, tai skaitā pēc maksātspējas kapitāla prasības aprēķinā noteikto stresa scenāriju piemērošanas;
97.4.6. pārvedošās sabiedrības nosacīto atlikto nodokļu apmērā tiek atspoguļoti visi nodokļi, kas tiek piemēroti atzītajai saņemamā maksājuma vai citas kompensācijas summai;
97.4.7. pārnestie zaudējumi netiek ņemti vērā, nosakot iegūstošās sabiedrības, ja tā ir apdrošināšanas vai pārapdrošināšanas sabiedrība, korekciju atbilstoši atlikto nodokļu zaudējumu segšanas spējai.
98. Atzīstot korekciju atbilstoši atlikto nodokļu zaudējumu segšanas spējai, tiek ņemtas vērā šādas papildu prasības:
98.1. nosacīto atlikto nodokļu aktīvi tiek atzīti, ņemot vērā to pagaidu raksturu. Atlikto nodokļu atzīšana pamatojas uz to, cik lielā mērā piemērojamie normatīvie akti nodokļu jomā pieļauj atlikto nodokļu savstarpēju ieskaitu, tai skaitā ieskaitu pret iepriekšējo periodu, pašreizējām vai turpmākajos periodos iespējamām nodokļu saistībām;
98.2. lai novērstu atlikto nodokļu dubultu uzskaiti, apdrošinātājs vai pārapdrošinātājs ievēro šādus nosacījumus:
98.2.1. atlikto nodokļu aktīvu atzīšana, vērtēšanā ņemot vērā ES regulas Nr. 2015/35 207. panta 1. punktā noteiktā tūlītējā pašu kapitāla zuduma ietekmi, netiek pamatota ar tām pašām atlikto nodokļu saistībām vai ar nodokli apliekamo nākotnes peļņu, kas jau pamato atlikto nodokļu aktīvu atzīšanu, vērtēšanā piemērojot Apdrošināšanas un pārapdrošināšanas likuma 98. panta prasības;
98.2.2. nosacīto atlikto nodokļu aktīvu, kas rodas, vērtēšanā ņemot vērā ES regulas Nr. 2015/35 207. panta 1. punktā noteiktā tūlītējā pašu kapitāla zuduma ietekmi, atzīšanā tiek piemēroti ES regulas Nr. 2015/35 15. pantā noteiktie principi;
98.3. ja nosacīto atlikto nodokļu aktīvu atzīšana pamatota ar nākotnes peļņu, kas apliekama ar nodokli, atzīšanā tiek ievēroti šādi nosacījumi:
98.3.1. nosacīto atlikto nodokļu aktīvi tiek atzīti tikai tādā gadījumā, ja apdrošinātājs vai pārapdrošinātājs spēj pamatot, ka pēc ES regulas Nr. 2015/35 207. panta 1. punktā noteiktā tūlītējā pašu kapitāla zuduma scenārija iestāšanās tas spēs gūt pietiekamu ar nodokli apliekamo peļņu;
98.3.2. lai novērtētu nosacīto atlikto nodokļu aktīvu pagaidu raksturu un termiņus, kādos tiek plānots gūt ar nodokli apliekamo peļņu nākotnē, apdrošinātājs vai pārapdrošinātājs izmanto metodes, kas atbilst šādiem nosacījumiem:
98.3.2.1. novērtējums atbilst ES regulas Nr. 2015/35 15. panta 3. punkta prasībām,
98.3.2.2. novērtējumā tiek ņemts vērā apdrošinātāja vai pārapdrošinātāja finanšu stāvoklis pēc ES regulas Nr. 2015/35 207. panta 1. punktā noteiktā tūlītējā pašu kapitāla zuduma scenārija iestāšanās;
98.4. nosacīto atlikto nodokļu aktīvi netiek ņemti vērā zaudējumu segšanas spējas korekcijas aprēķinā, ja apdrošinātājs vai pārapdrošinātājs uzskata par pārāk apgrūtinošu sniegt pamatojumu atlikto nodokļu zaudējumu segšanas spējas atzīšanai;
98.5. aprēķinot korekciju atbilstoši atlikto nodokļu zaudējumu segšanas spējai, tiek ņemtas vērā nosacīto atlikto nodokļu saistības, kas rodas, vērtēšanā ņemot vērā ES regulas Nr. 2015/35 207. panta 1. punktā noteiktā tūlītējā pašu kapitāla zuduma ietekmi.
XV. Standarta formulas vienkāršojumi
99. Atbilstoši ES regulas Nr. 2015/35 nosacījumiem apdrošinātājam vai pārapdrošinātājam ir atļauts izmantot vienkāršotu aprēķinu, kas attiecīgi noteikts ES regulā Nr. 2015/35 atsevišķam apakšmodulim vai riska modulim, ja riska veids, apjoms un sarežģītība to attaisno un ja būtu nesamērīgi pieprasīt apdrošinātājam vai pārapdrošinātājam piemērot standartizētu aprēķina metodi.
XVI. Apdrošinātājam vai pārapdrošinātājam īpašo parametru izmantošana
100. Ja saņemta Komisijas atļauja, apdrošinātājs vai pārapdrošinātājs, izmantojot standarta formulas uzbūvi, var aizstāt standarta formulas parametru apakšgrupu ar attiecīgajam apdrošinātājam vai pārapdrošinātājam īpašajiem parametriem (undertaking specific parameters), aprēķinot dzīvības, nedzīvības un veselības apdrošināšanas parakstīšanas riska moduļus.
101. Apdrošinātājam vai pārapdrošinātājam īpašos parametrus kalibrē, pamatojoties uz attiecīgā apdrošinātāja vai pārapdrošinātāja iekšējiem datiem vai datiem, kas tieši attiecas uz minētā apdrošinātāja vai pārapdrošinātāja darījumiem, izmantojot standartizētas metodes.
102. Ja ir pamats uzskatīt, ka maksātspējas kapitāla prasība, kas aprēķināta saskaņā ar standarta formulu, nav atbilstoša, jo apdrošinātāja vai pārapdrošinātāja riska profils būtiski atšķiras no standarta formulas aprēķina pamatā esošajiem pieņēmumiem, Komisija ir tiesīga pieprasīt attiecīgajam apdrošinātājam vai pārapdrošinātājam aizstāt standarta formulas aprēķinā izmantoto parametru apakšgrupu (norādot noteiktu ES regulas Nr. 2015/35 218. pantā minētu parametru) ar šim apdrošinātājam vai pārapdrošinātājam īpašajiem parametriem, aprēķinot dzīvības, nedzīvības un veselības apdrošināšanas parakstīšanas riska moduļus. Komisija, vienojoties ar apdrošinātāju vai pārapdrošinātāju, nosaka termiņu, kādā tas iesniedz pieteikumu īpašo parametru lietošanas atļaujas saņemšanai. Apdrošinātājs vai pārapdrošinātājs īpašo parametru aprēķināšanai izvēlas piemērotāko no ES regulā Nr. 2015/35 noteiktajām standartizētajām metodēm.
103. Apdrošinātājam vai pārapdrošinātājam īpašie parametri tiek aprēķināti, ievērojot Apdrošināšanas un pārapdrošināšanas likuma 119. panta trešās un ceturtās daļas prasības, ES regulas Nr. 2015/35 prasības, kā arī šādas papildu prasības:
103.1. pieņēmumus, kas pamatojas uz ekspertu atzinumu, ir atļauts izmantot:
103.1.1. tikai esošo datu koriģēšanā, ja tie ir pilnīgi, un ekspertu atzinumu nav atļauts izmantot, lai aizstātu neesošus datus (papildinātu datu rindu garumu vai detalizāciju);
103.1.2. tikai tādā gadījumā, ja ekspertu atzinuma rezultātā koriģētie dati lielākā mērā atbilst ES regulas Nr. 2015/35 219. pantā noteiktajiem kritērijiem un apdrošinātājs vai pārapdrošinātājs spēj šo atbilstību pamatot;
103.2. ES regulas Nr. 2015/35 219. pantā noteikto datu kvalitātes kritēriju ievērošanā netiek piemērots proporcionalitātes princips un datu kritēriji tiek ievēroti pilnā apmērā neatkarīgi no attiecīgo risku veida, apjoma un sarežģītības vai segmenta, kurā apdrošinātājam vai pārapdrošinātājam īpašie parametri tiek piemēroti, būtiskuma;
103.3. veicot korekcijas, lai paaugstinātu datu atbilstīguma līmeni, nepieciešamības gadījumā vēsturiskie dati tiek koriģēti, lai novērstu nebūtisku risku ietekmi vismaz turpmāko 12 mēnešu periodā;
103.4. koriģējot vēsturiskos datus, lai novērstu katastrofas notikumu ietekmi un atspoguļotu spēkā esošos pārapdrošināšanas līgumus:
103.4.1. apdrošinātājs vai pārapdrošinātājs nosaka iekšējās politikas un procedūras:
103.4.1.1. tādu zaudējumu identificēšanai, ko rada katastrofas notikumi,
103.4.1.2. datu pielāgošanai atbilstoši ES regulas Nr. 2015/35 XVII pielikuma B. daļas (2) punkta (d) un (e) apakšpunkta, C. daļas (2) punkta (c) apakšpunkta un D. daļas (2) punkta (f) apakšpunkta prasībām;
103.4.2. neproporcionālo pārapdrošināšanas līgumu gadījumā tiek ņemtas vērā izmaiņas apdrošinātāja vai pārapdrošinātāja paturētā riska apmērā, ja tas ietekmē rezerves riska svārstīgumu;
103.5. nosakot ES regulas Nr. 2015/35 218. panta 1. punkta a) apakšpunkta iii) daļā un c) apakšpunkta iii) daļā neproporcionālajai pārapdrošināšanai noteikto korekcijas koeficientu prēmiju riskam, gan bruto dati, gan neto dati, kuros ņemta vērā neproporcionālās pārapdrošināšanas ietekme, turpmāko 12 mēnešu periodā atbilst šo noteikumu 103.1.–103.4. punkta prasībām, tai skaitā:
103.5.1. neto datu noteikšanā tiek ņemts vērā pārapdrošināšanas segums turpmāko 12 mēnešu periodā. Lai ievērotu atbilstīguma kritēriju, neto datos tiek ņemtas vērā atgūstamās summas atbilstoši proporcionālās pārapdrošināšanas līgumiem, kas ir bijuši spēkā vēsturisko datu iegūšanas periodā, un tiek veiktas korekcijas, lai izslēgtu tādu vēsturisko datu iegūšanas periodā spēkā esošu neproporcionālās pārapdrošināšanas līgumu ietekmi, kas atšķiras no spēkā esošajiem neproporcionālās pārapdrošināšanas līgumiem. Papildu korekcijas tiek veiktas, lai atspoguļotu spēkā esošo neproporcionālās pārapdrošināšanas līgumu ietekmi;
103.5.2. gan bruto dati, gan neto dati tiek sagatavoti vienā un tajā pašā detalizācijas līmenī. Korekcijas, kas tiek veiktas, lai iegūtu neto datus, nemazina bruto datu detalizācijas līmeni;
103.5.3. neto dati tiek uzskatīti par pilnīgiem, ja tie ir iegūti pietiekami ilgā laika periodā, kad ir bijis spēkā atbilstošas pārapdrošināšanas programmas segums, un šajos datos ietvertais prēmiju riska svārstīgums atspoguļo turpmāko 12 mēnešu perioda svārstīgumu. Ja šādi dati nav pieejami, apdrošinātājs vai pārapdrošinātājs spēj sniegt pamatojumu, ka veiktās vēsturisko datu korekcijas pienācīgi atspoguļo turpmāko 12 mēnešu perioda pārapdrošināšanas programmas seguma ietekmi;
103.6. apdrošinātājs vai pārapdrošinātājs kontrolē pastāvīgu atbilstību īpašo parametru izmantošanas prasībām, ievērojot šādus nosacījumus:
103.6.1. apdrošinātājs vai pārapdrošinātājs novērtē pastāvīgu atbilstību īpašo parametru piemērošanas prasībām risku un maksātspējas pašu novērtējuma ietvaros;
103.6.2. risku un maksātspējas pašu novērtējuma uzraudzības pārskata ietvaros apdrošinātājs vai pārapdrošinātājs sniedz informāciju par to, vai ir bijušas būtiskas izmaiņas īpašo parametru lietošanas pieteikumā sniegtajā informācijā (tai skaitā būtiskas izmaiņas riska profilā vai izmaiņas īpašo parametru aprēķinā piemērotajos apsvērumos), kā arī sniedz detalizētu informāciju par jebkādām būtiskām izmaiņām;
103.6.3. ja jaunu datu izmantošanas rezultātā rodas būtiskas izmaiņas īpašo parametru lietošanas pieteikumā norādītajā informācijā, apdrošinātājs vai pārapdrošinātājs pēc Komisijas pieprasījuma iesniedz detalizētu apdrošinātājam vai pārapdrošinātājam īpašo parametru aprēķinu, izmantojot jaunos datus, kā arī nepieciešamo informāciju, kas pamato aprēķina atbilstību prasībām;
103.6.4. ja apdrošinātājs vai pārapdrošinātājs konstatē, ka cita standartizēta metode īpašo parametru aprēķināšanā nodrošina precīzākus rezultātus, lai nodrošinātu atbilstību Apdrošināšanas un pārapdrošināšanas likuma 119. panta trešajā un ceturtajā daļā noteiktajām kalibrēšanas prasībām, tas iesniedz Komisijai jaunu pieteikumu, lai saņemtu atļauju citas standartizētas metodes lietošanai;
103.7. ja tiek konstatēta neatbilstība apdrošinātājam vai pārapdrošinātājam īpašo parametru izmantošanas prasībām:
103.7.1. apdrošinātājs vai pārapdrošinātājs iesniedz Komisijai apstiprināšanai darbības plānu atbilstības atjaunošanai trīs mēnešu laikā no neatbilstības konstatēšanas datuma;
103.7.2. ja darbības plāns atbilstības atjaunošanai netiek apstiprināts, Komisija atbilstoši Eiropas Komisijas Īstenošanas regulas (ES) Nr. 2015/498 (2015. gada 24. marts), ar ko nosaka īstenošanas tehniskos standartus attiecībā uz uzraudzības iestāžu apstiprinājuma procedūru apdrošinātāja vai pārapdrošinātāja īpašo parametru izmantošanai saskaņā ar Eiropas Parlamenta un Padomes Direktīvu 2009/138/EK, (tālāk tekstā – ES regula Nr. 2015/498) 6. panta prasībām atsauc izsniegto apstiprinājumu sabiedrībai īpašo parametru izmantošanai;
103.7.3. ja Komisija ir atsaukusi izsniegto apstiprinājumu sabiedrībai īpašo parametru izmantošanai, apdrošinātājs vai pārapdrošinātājs aprēķina maksātspējas kapitāla prasību, izmantojot standarta parametrus, un iesniedz Komisijai jaunu pieteikumu, ja aprēķinā atkārtoti vēlas izmantot sabiedrībai īpašos parametrus.
XVII. Maksātspējas kapitāla prasības un minimālās kapitāla prasības noteikšana, ja piemērota atbilstības korekcija, svārstīguma korekcija vai pārejas pasākumi attiecībā uz tehnisko rezervju aprēķinu
104. Ja, aprēķinot tehniskās rezerves, apdrošinātājs vai pārapdrošinātājs piemēro Apdrošināšanas un pārapdrošināšanas likuma 112. pantā noteikto atbilstības korekciju, 114. pantā noteikto svārstīguma korekciju vai pārejas noteikumu 10. punktā noteikto bezriska procentu likmju termiņstruktūras pārejas korekciju, šo korekciju apmērs pēc ES regulas Nr. 2015/35 166. un 167. pantā noteiktā procentu likmju riska apakšmodeļa stresa scenārija piemērošanas pamata procentu likmju termiņstruktūrai paliek nemainīgs.
105. Ja, aprēķinot tehniskās rezerves, apdrošinātājs vai pārapdrošinātājs piemēro Apdrošināšanas un pārapdrošināšanas likuma 114. pantā noteikto svārstīguma korekciju un pārejas noteikumu 10. punktā noteikto bezriska procentu likmju termiņstruktūras pārejas korekciju vai tikai vienu no šīm korekcijām, šo korekciju apmērs pēc ES regulas Nr. 2015/35 176. panta 1. punktā, 178. panta 1. punktā un 179. panta 1. punktā noteiktā procentu likmju starpības riska apakšmodeļa stresa scenārija piemērošanas paliek nemainīgs.
106. Ja, aprēķinot tehniskās rezerves, apdrošinātājs vai pārapdrošinātājs piemēro Apdrošināšanas un pārapdrošināšanas likuma pārejas noteikumu 14. punktā noteikto pārejas perioda atskaitījumu, tā apmērs, piemērojot maksātspējas kapitāla prasības aprēķina stresa scenārijus, paliek nemainīgs.
107. Ja, aprēķinot tehniskās rezerves, apdrošinātājs vai pārapdrošinātājs piemēro Apdrošināšanas un pārapdrošināšanas likuma pārejas noteikumu 14. punktā noteikto pārejas perioda atskaitījumu, tad maksātspējas kapitāla prasības operacionālā riska aprēķins tiek veikts, ievērojot šādus nosacījumus:
107.1. nosakot ES regulas Nr. 2015/35 204. panta 4. punktā minētos apjoma mēra parametrus TPlife, TPlife-ul un TPnon-life, tiek ņemtas vērā tehniskās rezerves pirms pārejas perioda atskaitījuma piemērošanas, no kurām tiek atskaitīts lielākais no šādiem lielumiem – riska rezerve vai pārejas perioda atskaitījums;
107.2. ja pārejas perioda atskaitījums ir lielāks par riska rezervi, apmērs, kādā pārejas perioda atskaitījums pārsniedz riska rezervi, tiek attiecināts uz apjoma mēra parametriem TPlife, TPlife-ul un TPnon-life proporcionāli tam, kādā apmērā šie parametri ir ietekmējuši pārejas perioda atskaitījuma apmēru.
108. Ja, aprēķinot tehniskās rezerves, apdrošinātājs vai pārapdrošinātājs piemēro Apdrošināšanas un pārapdrošināšanas likuma pārejas noteikumu 14. punktā noteikto pārejas perioda atskaitījumu, tad minimālās kapitāla prasības aprēķins tiek veikts, ievērojot šādus nosacījumus:
108.1. nosakot ES regulas Nr. 2015/35 250. panta 1. punktā un 251. panta 1. punktā minētos apjoma mēra parametrus TP(nl,s), TP(life, 1), TP(life, 2), TP(life, 3) un TP(life, 4), tiek ņemtas vērā tehniskās rezerves pirms pārejas perioda atskaitījuma piemērošanas, no kurām tiek atskaitīts lielākais no šādiem lielumiem – riska rezerve vai pārejas perioda atskaitījums;
108.2. ja pārejas perioda atskaitījums ir lielāks par riska rezervi, apmērs, kādā pārejas perioda atskaitījums pārsniedz riska rezervi, tiek attiecināts uz apjoma mēra parametriem TP(nl,s), TP(life, 1), TP(life, 2), TP(life, 3) un TP(life, 4) proporcionāli tam, kādā apmērā šie parametri ir ietekmējuši pārejas perioda atskaitījuma apmēru.
XVIII. Pašu kapitāla noteikšana
109. Pašu kapitālu veido šo noteikumu 110. punktā minētā pamata pašu kapitāla (basic own funds) un 111. punktā minētā papildu pašu kapitāla (ancillary own funds) summa.
110. Pamata pašu kapitālu veido aktīvu un saistību, kas novērtētas atbilstoši Apdrošināšanas un pārapdrošināšanas likuma 98.–115. panta prasībām, starpība un subordinētās saistības. Pamata pašu kapitāls tiek samazināts par apdrošinātāja vai pārapdrošinātāja turēto pašu akciju vai daļu summu. Pamata pašu kapitāla posteņi tiek noteikti atbilstoši ES regulas Nr. 2015/35 prasībām.
111. Papildu pašu kapitāls sastāv no ES regulā Nr. 2015/35 noteiktajiem ārpusbilances posteņiem, kuri nav pamata pašu kapitāls un kuru apmaksu var pieprasīt, lai segtu apdrošinātāja vai pārapdrošinātāja darbības rezultātā radušos zaudējumus:
111.1. ja papildu pašu kapitāla postenis (instruments) ir apmaksāts vai tā apmaksa ir pieprasīta, to uzskaitē atzīst par aktīvu un izslēdz no papildu pašu kapitāla posteņiem;
111.2. summa, kas tiek attiecināta uz katru papildu pašu kapitāla posteni, atspoguļo šim postenim piemītošo zaudējumu segšanas potenciālu, un tās novērtēšanas pamatā ir piesardzīgi un reālistiski pieņēmumi. Ja papildu pašu kapitāla postenim (instrumentam) ir fiksēta nominālvērtība, šā posteņa (instrumenta) apmēram jābūt vienādam ar tā nominālvērtību, ja tas attiecīgi atspoguļo šā posteņa (instrumenta) zaudējumu segšanas potenciālu.
112. Papildu pašu kapitāla posteņa summu iekļauj pašu kapitālā, ja ir saņemta Komisijas atļauja vai nu par naudas summu katram papildu pašu kapitāla postenim, vai par metodi, ar ko nosaka katra papildu pašu kapitāla posteņa summu.
113. Ja papildu pašu kapitāla postenis (instruments) pēc tā apmaksas pieprasījuma neatbilst pašu kapitāla posteņiem, kas minēti ES regulas Nr. 2015/35 69., 72. un 76. pantā noteiktajos pašu kapitāla posteņu sarakstos, apdrošinātājs vai pārapdrošinātājs pirms iesnieguma iesniegšanas Komisijā, lai saņemtu šo noteikumu 112. punktā minēto atļauju, saņem šo noteikumu 128.2. punktā minēto Komisijas atļauju pašu kapitāla posteņa klasificēšanai attiecīgajā līmenī.
114. Ja atbilstoši Eiropas Komisijas Īstenošanas regulas (ES) Nr. 2015/499 (2015. gada 24. marts), ar ko nosaka īstenošanas tehniskos standartus attiecībā uz procedūrām, kas jāizmanto, lai piešķirtu uzraudzības iestādes apstiprinājumu papildu pašu kapitāla posteņu izmantošanai saskaņā ar Eiropas Parlamenta un Padomes Direktīvu 2009/138/EK, (tālāk tekstā – ES regula Nr. 2015/499) 6. panta prasībām Komisija ir izsniegusi atļauju papildu pašu kapitāla posteņa iekļaušanai pašu kapitālā ar nosacījumu, ka nekavējoties tiek noslēgts līgums, attiecīgais līgums ir jānoslēdz 15 darba dienu laikā pēc atļaujas saņemšanas. Izsniedzot atļauju papildu pašu kapitāla posteņa iekļaušanai pašu kapitālā, Komisija ir tiesīga noteikt ilgāku termiņu attiecīgā līguma noslēgšanai.
115. Papildu fondi (surplus funds):
115.1. apdrošinātāja vai pārapdrošinātāja pamata pašu kapitālā tiek iekļauti papildu fondi, t.i., uzkrātā peļņa, kas nav bijusi pieejama sadalei apdrošinājuma ņēmējiem un labuma guvējiem. Šajā pašu kapitāla postenī atspoguļo summu, kas atbilstoši Komisijas 2020. gada 4. augusta normatīvajiem noteikumiem Nr. 114 "Apdrošināšanas un pārapdrošināšanas sabiedrību un ārvalsts apdrošinātāju filiāļu gada pārskata un konsolidētā gada pārskata sagatavošanas normatīvie noteikumi" ietverta bilances postenī "Rezerve aplēses dalībai peļņā";
115.2. rezervi aplēses dalībai peļņā neuzskata par apdrošināšanas vai pārapdrošināšanas saistībām, bet uzskata par pamata pašu kapitāla posteni tikai tad, ja tā atbilst kritērijiem, kas noteikti šo noteikumu 127.1. punktā.
116. Pašu kapitālā atbilstoši ES regulas Nr. 2015/35 prasībām tiek iekļauts samazinājums par apdrošinātāja vai pārapdrošinātāja dalību (participation) finanšu iestādēs un kredītiestādēs. Dalība finanšu iestādēs un kredītiestādēs ietver:
116.1. apdrošinātāja vai pārapdrošinātāja tiešus vai netiešus ieguldījumus tādu kredītiestāžu, finanšu iestāžu (Eiropas Parlamenta un Padomes Regulas (ES) Nr. 575/2013 (2013. gada 26. jūnijs) par prudenciālajām prasībām attiecībā uz kredītiestādēm un ieguldījumu brokeru sabiedrībām un ar ko groza Regulu (ES) Nr. 648/2012 (tālāk tekstā – ES regula Nr. 575/2013) izpratnē) un ieguldījumu brokeru sabiedrību (Finanšu instrumentu tirgus likuma izpratnē) pamatkapitālā, kurās tiešā vai kontroles veidā iegūtas 20 vai vairāk procentu balsstiesības vai arī tiešā vai kontroles veidā iegūta līdzdalība, kas aptver 20 un vairāk procentu no pamatkapitāla vai balsstiesīgo akciju skaita;
116.2. apdrošinātāja vai pārapdrošinātāja tiešus vai netiešus ieguldījumus šo noteikumu 116.1. punktā norādīto kredītiestāžu, finanšu iestāžu un ieguldījumu brokeru sabiedrību subordinētajā kapitālā un 2. līmeņa pašu kapitāla instrumentos, kas minēti ES regulā Nr. 575/2013.
117. Par dalību finanšu iestādēs un kredītiestādēs atbilstoši šo noteikumu 116. punkta prasībām tiek uzskatīta arī apdrošinātāja vai pārapdrošinātāja dalība tādās kredītiestādēs, finanšu iestādēs vai ieguldījumu brokeru sabiedrībās (tostarp ārvalstīs reģistrētās), kurām nav saistošas ES regulas Nr. 575/2013 vai Finanšu instrumentu tirgus likuma prasības, bet kuru darbība atbilst šajos normatīvajos aktos definētajai kredītiestādes, finanšu iestādes vai ieguldījumu brokeru sabiedrības uzņēmējdarbībai.
118. Nosakot līdzdalības vērtību ES regulas Nr. 2015/35 68. panta prasību izpildes vajadzībām, dalības sabiedrība ņem vērā tieši vai netieši veiktus ieguldījumus kapitāla vērtspapīros, kā arī citos pašu kapitāla instrumentos un piemēro šādas pieejas:
118.1. tiešā turējumā esošas dalības finanšu iestādē un kredītiestādē vērtību dalības sabiedrība nosaka atbilstoši Apdrošināšanas un pārapdrošināšanas likuma 98. pantā noteiktajiem novērtēšanas principiem un ievērojot šo noteikumu 119.–122. punkta prasības;
118.2. ja apdrošinātājam vai pārapdrošinātājam ir netieša dalība finanšu iestādē vai kredītiestādē, kā pastarpinātu dalības sabiedrību izmantojot citu finanšu iestādi vai kradītiestādi, šāda dalība netiek atskaitīta no pašu kapitāla atbilstoši ES regulas Nr. 2015/35 68. panta nosacījumiem, jo tā jau tikusi atskaitīta atbilstoši šo noteikumu 118.1. punkta prasībām;
118.3. netiešā turējumā esoša dalība finanšu iestādē vai kredītiestādē tiek atskaitīta no pašu kapitāla tikai tad, ja pastarpinātā saistītā sabiedrība nav finanšu iestāde vai kredītiestāde;
118.4. ja netiešā turējumā esoša dalība finanšu iestādē vai kredītiestādē tiek atskaitīta no pašu kapitāla, tās vērtība tiek noteikta, ievērojot ES regulas Nr. 2015/35 13. panta nosacījumus;
118.5. ES regulas Nr. 2015/35 68. panta prasību izpildes vajadzībām noteiktā dalības vērtība atspoguļo dalības sabiedrības tiešu vai netiešu proporcionālu līdzdalību finanšu iestādē vai kredītiestādē.
119. Lai atbilstoši ES regulas Nr. 2015/35 68. panta prasībām aprēķinātu 10 procentus no ES regulas Nr. 2015/35 69. panta a) punkta i), ii), iv) un vi) daļā norādītajiem pašu kapitāla posteņiem, dalības sabiedrība izmanto šo pašu kapitāla posteņu apmēru pirms jebkādiem atskaitījumiem, kas noteikti atbilstoši ES regulas Nr. 2015/35 68. panta prasībām.
120. Ja visu citu dalību kredītiestādēs un finanšu iestādēs, kas nav ES regulas Nr. 2015/35 68. panta 1. punktā minētā dalība, kopsumma nepārsniedz 10 procentus no ES regulas Nr. 2015/35 69. panta a) punkta i), ii), iv) un vi) apakšpunktā iekļauto posteņu kopsummas, dalības sabiedrība neveic atskaitījumus no pašu kapitāla, kas noteikti ES regulas Nr. 2015/35 68. panta 2. punktā, un piemēro šo noteikumu 124. punkta nosacījumus.
121. Dalības sabiedrība piemēro ES regulas Nr. 2015/35 68. panta 3. punkta prasības tikai tad, ja ir izpildīti šādi nosacījumi:
121.1. līdzdalība atbilst šo noteikumu 75.–81. punktā noteiktajiem stratēģiskas līdzdalības kritērijiem un prasībām;
121.2. dalības sabiedrība un līdzdalība ir ietverta finanšu konglomerāta veiktajos kapitāla pietiekamības aprēķinos, izmantojot Komisijas 2020. gada 27. jūlija normatīvajos noteikumos Nr. 108 "Normatīvie noteikumi par finanšu konglomerāta kapitāla pietiekamības aprēķināšanas kārtību un par informācijas sniegšanu par nozīmīgiem riska koncentrācijas gadījumiem un nozīmīgiem grupas iekšējiem darījumiem" noteikto konsolidācijas metodi, vai dalības sabiedrība un līdzdalība atbilstoši Apdrošināšanas un pārapdrošināšanas likuma prasībām ir ietverta grupas maksātspējas aprēķinā, izmantojot konsolidētā finanšu pārskata metodi.
122. Ja ES regulas Nr. 2015/35 68. panta 1. un 2. punktā noteiktos pašu kapitāla atskaitījumus nav iespējams veikt no attiecīgā līmeņa atbilstoši ES regulas Nr. 2015/35 68. panta 5. punktā noteiktajām prasībām, apdrošinātājs vai pārapdrošinātājs piemēro šādas pieejas:
122.1. ja atskaitāmie posteņi nav klasificēti līmeņos atbilstoši ES regulas Nr. 2015/35 68. panta 5. punktā noteiktajam, viss pašu kapitāla atskaitījumu apmērs tiek atskaitīts no ES regulas Nr. 2015/35 69. panta a) punkta i), ii), iv) un vi) apakšpunktā iekļauto dalības sabiedrības pašu kapitāla posteņu kopsummas;
122.2. ja pašu kapitāla atskaitījumu apmērs pārsniedz attiecīgo pašu kapitāla posteņu apmēru, no kā jāveic atskaitījums atbilstoši ES regulas Nr. 2015/35 68. panta 5. punkta prasībām, pārsnieguma apmēra atskaitījums tiek veikts šādi:
122.2.1. papildu 1. līmeņa pašu kapitāla instrumentus, kas pārsniedz ES regulas Nr. 2015/35 69. panta a) punkta iii) un v) apakšpunktā un b) punktā iekļauto pašu kapitāla posteņu apmēru, atskaita no ES regulas Nr. 2015/35 69. panta a) punkta i), ii), iv) un vi) apakšpunktā iekļauto pašu kapitāla posteņu kopsummas;
122.2.2. ieguldījumus 2. līmeņa pašu kapitāla instrumentos, kas pārsniedz ES regulas Nr. 2015/35 72. pantā iekļauto pašu kapitāla posteņu apmēru, vispirms atskaita no ES regulas Nr. 2015/35 69. panta a) punkta iii) un v) apakšpunktā un b) punktā iekļautajiem pašu kapitāla posteņiem un atlikušo daļu atskaita no ES regulas Nr. 2015/35 69. panta a) punkta i), ii), iv) un vi) apakšpunktā iekļautajiem pašu kapitāla posteņiem, līdz visi attiecīgie ieguldījumi ir atskaitīti pilnībā.
123. Ja atbilstoši ES regulas Nr. 2015/35 68. panta prasībām tiek veikts pilnīgs vai daļējs netieša ieguldījuma kredītiestādē vai finanšu iestādē atskaitījums no dalības sabiedrības pašu kapitāla, dalības sabiedrība (tikai maksātspējas kapitāla prasības aprēķina vajadzībām) veic šādas korekcijas:
123.1. dalības sabiedrības aktīva, kas ir ieguldījums saistītajā sabiedrībā, ar kuras starpniecību ir veikts netiešs ieguldījums kredītiestādē vai citā finanšu iestādē, vērtība tiek samazināta par attiecīgā atskaitījuma vērtību;
123.2. veicot šo noteikumu 123.1. punktā noteiktās korekcijas, dalības sabiedrība ievēro ES regulas Nr. 2015/35 68. panta 5. punkta un šo noteikumu 122. punkta nosacījumus.
124. Ja dalības sabiedrības aktīvi ietver saistītās sabiedrības pašu kapitāla posteņus un šo posteņu vērtība nav atskaitīta vai ir tikai daļēji atskaitīta no dalības sabiedrības pašu kapitāla atbilstoši ES regulas Nr. 2015/35 68. panta prasībām, atlikušajai ieguldījumu vērtībai tiek noteiktas attiecīgās kapitāla prasības, izmantojot standarta formulu vai iekšējo modeli. Veicot maksātspējas kapitāla prasības aprēķinu saskaņā ar standarta formulu:
124.1. ieguldījumi saistītās sabiedrības parastajā vai priekšrocību akciju kapitālā tiek uzskatīti par ieguldījumiem kapitāla vērtspapīros un tiem tiek piemērots kapitāla vērtspapīru riska apakšmodulis;
124.2. ieguldījumi saistītās sabiedrības subordinētajās saistībās, ņemot vērā līguma nosacījumus, tiek uzskatīti par finanšu instrumentiem un tiem tiek piemēroti atbilstošie tirgus riska apakšmoduļi;
124.3. ieguldījumiem, kam raksturīgas gan kapitāla vērtspapīru iezīmes, gan parāda vērtspapīru iezīmes, tiek piemērots standarta formulas attiecīgais riska modulis atbilstoši šo noteikumu 85. punkta prasībām.
XIX. Pašu kapitāla posteņu iedalījums
125. Pašu kapitāla posteņus klasificē trīs līmeņos. Šo posteņu klasifikācija ir atkarīga no tā, vai tie ir pamata pašu kapitāla vai papildu pašu kapitāla posteņi un cik lielā mērā tiem piemīt šādas pazīmes:
125.1. postenis ir pieejams vai to var izmantot pēc pieprasījuma, lai pilnībā segtu apdrošinātāja vai pārapdrošinātāja darbības rezultātā radušos zaudējumus, vienlaikus turpinot darbību, kā arī likvidācijas gadījumā (pastāvīga pieejamība);
125.2. likvidācijas gadījumā posteņa (instrumenta) kopsumma ir pieejama zaudējumu segšanai un posteņa (instrumenta) atmaksu tā turētājam atsaka, līdz ir izpildītas visas pārējās saistības, tostarp apdrošināšanas un pārapdrošināšanas saistības attiecībā uz apdrošinājuma ņēmējiem un apdrošināšanas un pārapdrošināšanas līgumu atlīdzības saņēmējiem (subordinācija).
126. Novērtējot to, cik lielā mērā pašu kapitāla posteņiem (instrumentiem) piemīt šo noteikumu 125.1. un 125.2. punktā norādītās pazīmes (gan novērtēšanas brīdī, gan turpmāk), ņem vērā šādas pazīmes:
126.1. posteņa (instrumenta) ilgumu (duration), īpaši to, vai postenis (instruments) ir atmaksājams noteiktā termiņā vai tas ir beztermiņa. Ja pašu kapitāla postenis (instruments) ir atmaksājams noteiktā termiņā, ņem vērā posteņa (instrumenta) relatīvo ilgumu salīdzinājumā ar apdrošinātāja vai pārapdrošinātāja apdrošināšanas vai pārapdrošināšanas saistību ilgumu;
126.2. vai posteņa (instrumenta) līguma nosacījumi neparedz prasības vai stimulu atmaksāt nomināla summu (atmaksas stimulu neesamība);
126.3. vai posteņa (instrumenta) līguma nosacījumi neparedz obligātus fiksētus maksājumus (obligāto apkalpošanas izmaksu neesamība);
126.4. vai postenim (instrumentam) nav apgrūtinājumu (apgrūtinājumu neesamība).
127. Galvenie kritēriji klasificēšanai līmeņos:
127.1. 1. līmenī klasificē pamata pašu kapitāla posteņus, ja tiem atbilstoši ES regulā Nr. 2015/35 noteiktajām prasībām lielā mērā piemīt pazīmes, kas norādītas šo noteikumu 125.1. un 125.2. punktā, ņemot vērā šo noteikumu 126. punktā norādītās pazīmes;
127.2. 2. līmenī klasificē:
127.2.1. pamata pašu kapitāla posteņus, ja tiem atbilstoši ES regulā Nr. 2015/35 noteiktajām prasībām lielā mērā piemīt pazīmes, kas norādītas šo noteikumu 125.2. punktā, ņemot vērā šo noteikumu 126. punktā norādītās pazīmes;
127.2.2. papildu pašu kapitāla posteņus, ja tiem atbilstoši ES regulā Nr. 2015/35 noteiktajām prasībām lielā mērā piemīt pazīmes, kas norādītas šo noteikumu 125.1. un 125.2. punktā, ņemot vērā šo noteikumu 126. punktā norādītās pazīmes;
127.3. 3. līmenī atbilstoši ES regulā Nr. 2015/35 noteiktajām prasībām klasificē jebkādus pamata un papildu pašu kapitāla posteņus, kas neatbilst šo noteikumu 127.1. un 127.2. punktā minētajiem kritērijiem.
128. Pašu kapitāla klasificēšana līmeņos:
128.1. pašu kapitāla posteņu klasificēšanas nolūkam apdrošinātājs vai pārapdrošinātājs ievēro ES regulā Nr. 2015/35 noteikto pašu kapitāla posteņu sarakstu;
128.2. ja pašu kapitāla postenis nav iekļauts šo noteikumu 128.1. punktā minētajā sarakstā, apdrošinātājs vai pārapdrošinātājs to novērtē un klasificē saskaņā ar šo noteikumu 127. punkta un XX, XXI, XXII, XXIII un XXIV nodaļas prasībām, kā arī ES regulas Nr. 2015/35 71., 73. un 77. panta prasībām. Apdrošinātājam vai pārapdrošinātājam ir atļauts klasificēt pašu kapitāla posteni attiecīgajā līmenī, ja saņemta Komisijas atļauja.
XX. Papildu kritēriji un prasības pašu kapitāla posteņu klasificēšanai 1. līmenī
129. ES regulas Nr. 2015/355 69. panta (a) apakšpunkta i) daļā minētais apmaksātais akciju kapitāls vai daļas tiek klasificētas 1. līmenī, ja tās atbilst šādām pazīmēm:
129.1. akcijas vai daļas ir tieši emitējis apdrošinātājs vai pārapdrošinātājs ar iepriekšēju akcionāru vai valdes apstiprinājumu;
129.2. likvidācijas gadījumā akcijas vai daļas to īpašniekiem dod tiesības uz apdrošinātāja vai pārapdrošinātāja atlikušajiem aktīviem proporcionāli katra daļu īpašnieka vai akcionāra daļai, nepiemērojot ierobežojumus.
130. Ja sabiedrībai ir vairāk par vienu akciju kategoriju, apdrošinātājs vai pārapdrošinātājs:
130.1. atbilstoši ES regulas Nr. 2015/35 71. panta 1. punkta a) apakšpunkta i) daļas un 3. punkta a) apakšpunkta prasībām nosaka atšķirības starp kategorijām, kas nodrošina vienai kategorijai augstāku līmeni nekā citai vai kas rada priekšrocības attiecībā uz peļņas sadali. 1. līmeņa akciju kapitālā klasificē tikai to akciju kategoriju, kura ierindojas pēc visām citām prasībām un kurai nav priekšrocību;
130.2. visas akciju kategorijas, kas ierindojas augstāk nekā visvairāk subordinētā kategorija vai kam piemīt citas priekšrocību pazīmes, kuras neļauj tās klasificēt kā 1. līmeņa apmaksāto akciju kapitālu saskaņā ar šo noteikumu 130.1. punktu, uzskata par priekšrocību akcijām un klasificē attiecīgajā pašu kapitāla līmenī atbilstoši šo posteņu pazīmēm.
131. Nosakot 1. līmenī iekļaujamās saskaņošanas rezerves samazinājuma apmēru atbilstoši ES regulas Nr. 2015/35 70. panta 1. punkta a) apakšpunkta prasībām, apdrošinātājs vai pārapdrošinātājs ņem vērā gan tieši, gan netieši sabiedrības turējumā esošās pašu akcijas vai daļas.
132. Nosakot 1. līmenī iekļaujamās saskaņošanas rezerves samazinājuma apmēru atbilstoši ES regulas Nr. 2015/35 70. panta 1. punkta b) apakšpunkta prasībām, tiek ņemti vērā šādi nosacījumi:
132.1. dividendes un peļņas sadale tiek uzskatīta par paredzamu, vēlākais, tad, kad sabiedrības valde ir apstiprinājusi priekšlikumu par dividenžu izmaksu vai peļņas sadali, neatkarīgi no termiņa, kādā tiek pieņemts dalībnieku sapulces lēmums;
132.2. ja dalības sabiedrībai ir līdzdalība citā sabiedrībā, kas ir noteikusi paredzamās dividendes, dalības sabiedrības saskaņošanas rezerve netiek samazināta par šādu paredzamo dividenžu apmēru;
132.3. par paredzamajām maksām, kas atskaitāmas no saskaņošanas rezerves, uzskata:
132.3.1. nodokļu summu, kas ir paredzama, bet nav atzīta kā saistības apdrošinātāja vai pārapdrošinātāja bilancē;
132.3.2. jebkuru saistību palielinājuma vai aktīvu samazinājuma summu, kas būtu attiecināma uz pārskata periodu un varētu ietekmēt sabiedrības peļņu vai zaudējumus, ja Komisija norādījusi, ka tā nav pienācīgi atzīta bilancē atbilstoši aktīvu un saistību vērtēšanas prasībām maksātspējas aprēķina vajadzībām.
133. Attiecībā uz ES regulas Nr. 2015/35 69. panta a) apakšpunkta i), ii) un iv) daļā minētajiem 1. līmeņa pašu kapitāla posteņiem, novērtējot pazīmes, kas nosaka šo posteņu klasificēšanu, tiek ņemtas vērā pazīmes, kas var radīt maksātnespēju vai paātrināt sabiedrības maksātnespējas procesu, tai skaitā:
133.1. pašu kapitāla instrumenta turētājs ir tiesīgs iesniegt maksātnespējas procesa pieteikumu pret instrumenta emitentu, ja netiek veikti peļņas sadales maksājumi;
133.2. pašu kapitāla instrumenta turētājs peļņas sadales atcelšanas vai maksājumu neveikšanas gadījumā ir tiesīgs pieprasīt pilnīgu vai daļēju ieguldītās summas atmaksu vai arī pieprasīt soda naudas vai jebkuras citas kompensācijas apmaksu, kā rezultātā pašu kapitāls varētu samazināties.
134. Novērtējot, vai ES regulas Nr. 2015/35 69. panta a) apakšpunkta i) un ii) daļā minētajiem 1. līmeņa pašu kapitāla posteņiem tiek nodrošināta pilnīga elastība attiecībā uz peļņas sadali, kā noteikts ES regulas Nr. 2015/35 71. panta 3. punktā, tiek ņemti vērā šādi nosacījumi:
134.1. nosakot posteņus, kas paredzēti peļņas sadalei, ņem vērā nesadalīto peļņu, tai skaitā iepriekšējo gadu peļņu vai zaudējumus, kārtējā finanšu gada zaudējumus, kā arī rezerves, ja atbilstoši sabiedrības statūtos noteiktajam tās paredzētas sadalei;
134.2. posteņu, kas paredzēti peļņas sadalei, apmērs tiek noteikts, pamatojoties uz individuālajiem sabiedrības pārskatiem, nevis uz konsolidētajiem pārskatiem;
134.3. līgumiskie noteikumi, kas regulē ES regulas Nr. 2015/35 69. panta a) apakšpunkta i) daļā minēto pašu kapitāla posteni (kā arī jebkuru citu pašu kapitāla posteni), neierobežo peļņas sadales līmeni vai sadalāmās summas apmēru attiecībā uz šo posteni, tostarp neierobežo peļņas sadali līdz nullei;
134.4. līgumiskie noteikumi, kas regulē kādu pašu kapitāla posteni, nenosaka peļņas sadali attiecībā uz šo posteni gadījumā, ja peļņas sadale tiek veikta attiecībā uz jebkuru citu pašu kapitāla instrumentu, ko emitējusi sabiedrība.
135. Pirms ES regulas Nr. 2015/35 69. panta a) apakšpunkta i) un ii) daļā minētie pašu kapitāla posteņi tiek klasificēti 1. līmenī, apdrošinātājs vai pārapdrošinātājs nosaka juridisko pamatojumu peļņas sadales maksājumu atcelšanai saskaņā ar ES regulas Nr. 2015/35 71. panta 1. punkta l) apakšpunkta i) daļu.
136. Klasificējot 1. līmenī ES regulas Nr. 2015/35 69. panta a) apakšpunkta iii) un v) daļā un b) apakšpunktā minētos pašu kapitāla posteņus, ņem vērā šādus papildu kritērijus:
136.1. novērtējot pazīmes, kas nosaka šo posteņu klasificēšanu, tiek ņemtas vērā pazīmes, kas var radīt maksātnespēju vai paātrināt sabiedrības maksātnespējas procesu, tai skaitā:
136.1.1. pašu kapitāla instrumenta turētājs ir tiesīgs iesniegt maksātnespējas procesa pieteikumu pret instrumenta emitentu, ja netiek veikti peļņas sadales maksājumi;
136.1.2. līgumiskie noteikumi, kas regulē pašu kapitāla posteni, nosaka apstākļus vai nosacījumus, kuru izpildes gadījumā rodas tiesības iesniegt maksātnespējas procesa pieteikumu vai sabiedrība vairs neatbilst darbības turpināšanas principam;
136.1.3. pašu kapitāla instrumenta turētājs peļņas sadales atcelšanas vai maksājumu neveikšanas gadījumā ir tiesīgs pieprasīt pilnīgu vai daļēju ieguldītās summas atmaksu vai arī pieprasīt soda naudu vai jebkuru citu kompensāciju, kā rezultātā pašu kapitāls varētu samazināties;
136.2. šiem posteņiem piemīt ES regulas Nr. 2015/35 71. panta d) apakšpunktā noteiktās iezīmes (postenis absorbē zaudējumus, ja pastāv neatbilstība maksātspējas kapitāla prasībai, un tas nekavē apdrošinātāja vai pārapdrošinātāja rekapitalizāciju), ja līgumiskie noteikumi, kas regulē pašu kapitāla posteni, vai kādas citas saistītas vienošanās atbilst šādiem nosacījumiem:
136.2.1. tās neaizliedz emitēt jaunus vai papildu tādus pašus instrumentus vai instrumentus ar augstāku priekšrocību pakāpi;
136.2.2. tās neietver prasību, ka stresa vai citos apstākļos, kuros var būt nepieciešams papildu pašu kapitāls, visiem jauniem sabiedrības emitētiem pašu kapitāla instrumentiem ir zemāka priekšrocību pakāpe nekā attiecīgajam instrumentam;
136.2.3. tās neietver noteikumus, kas neatļauj citu pašu kapitāla instrumentu peļņas sadales maksājumus;
136.2.4. tās nenosaka posteņa automātisku konvertēšanu par posteni, kas saskaņā ar subordināciju ierindojas augstāk stresa apstākļos vai citos apstākļos, kad pašu kapitāls var būt nepieciešams, vai strukturālu izmaiņu rezultātā, ieskaitot apvienošanos vai pārņemšanu;
136.3. šiem posteņiem piemīt ES regulas Nr. 2015/35 71. panta f) apakšpunkta ii) daļā noteiktā iezīme (tuvākā līgumiskā iespēja atmaksāt vai izpirkt pamata pašu kapitāla instrumentu ir pēc pieciem gadiem no emisijas dienas), ja līgumiskie noteikumi, kas regulē pašu kapitāla posteni, neietver instrumenta atsaukšanas iespēju (call option) ātrāk par pieciem gadiem no emisijas datuma, tai skaitā instrumenta atsaukšanas iespēju, kas balstīta uz neparedzētiem apstākļiem, ko sabiedrība nevar kontrolēt;
136.4. instrumenta atsaukšanas iespēja, kas balstīta uz neparedzētiem apstākļiem, ko sabiedrība nevar kontrolēt un kā rezultātā tiek veiktas darbības un darījumi, kas netiek uzskatīti par atmaksāšanu vai izpirkšanu, tiek uzskatīta par pieļaujamu līgumisko nosacījumu klasificēšanai 1. līmenī atbilstoši ES regulas Nr. 2015/35 71. panta 2. punkta prasībām, ja ir izpildīti visi attiecīgie klasificēšanas nosacījumi un ir saņemta Komisijas atļauja;
136.5. šiem posteņiem piemīt ES regulas Nr. 2015/35 71. panta m) apakšpunktā noteiktā iezīme (tiek noteikts atbrīvojums no aizlieguma veikt peļņas sadali), ja ir izpildīti šādi nosacījumi:
136.5.1. jebkāds alternatīvs dividenžu izmaksas mehānisms ir iekļauts līgumiskajos noteikumos, kas regulē pašu kapitāla posteni, tikai tādā gadījumā, ja šis mehānisms aizstāj jebkādus peļņas sadales maksājumus skaidrā naudā ar pamatkapitāla emitēšanu;
136.5.2. jebkāds alternatīvs dividenžu izmaksas mehānisms atbilst tādai pašai zaudējumu absorbēšanas pakāpei kā aizliegums izmaksāt dividendes, kā arī izmaksas rezultātā nesamazinās pašu kapitāla apmērs;
136.5.3. jebkāda alternatīvā dividenžu izmaksas mehānismā paredzēta peļņas sadale var tikt veikta, līdzko ir saņemts Komisijas atbrīvojums no aizlieguma veikt peļņas sadali un sabiedrības statūtos ir paredzēta pamatkapitāla emitēšana kā dividenžu izmaksas mehānisms;
136.5.4. jebkāds alternatīvs dividenžu izmaksas mehānisms neparedz iespēju izmantot sabiedrības pašas īpašumā esošās akcijas vai pajas, kas iegūtas atpirkšanas rezultātā;
136.5.5. līgumiskie noteikumi, kas regulē pašu kapitāla posteni:
136.5.5.1. paredz, ka alternatīvs dividenžu izmaksas mehānisms var tikt piemērots, ja katrā atsevišķā peļņas sadales gadījumā ir saņemts atbrīvojums no aizlieguma veikt peļņas sadali,
136.5.5.2. nenosaka pienākumu sabiedrībai piemērot alternatīvo dividenžu sadales mehānismu;
136.6. šiem posteņiem piemīt ES regulas Nr. 2015/35 71. panta 4. punktā noteiktā iezīme (pilnīga elastība attiecībā uz peļņas sadali), ja noteikumi, kas regulē pašu kapitāla posteni, atbilst šādiem nosacījumiem:
136.6.1. tie nenosaka obligātu peļņas sadali attiecībā uz noteiktu instrumentu, ja peļņas sadale tiek veikta attiecībā uz kādu citu instrumentu;
136.6.2. ja peļņas sadale attiecībā uz noteiktu instrumentu netiek veikta, noteikumi nenosaka peļņas sadales maksājumu atcelšanu vai atlikšanu attiecībā uz kādu citu instrumentu;
136.6.3. tie nepiesaista peļņas sadales maksājumu veikšanu jebkuram citam notikumam vai darījumam, kam ir tāda pati ekonomiskā ietekme kā šo noteikumu 136.6.1. vai 136.6.2. punktā noteiktajam;
136.7. šiem posteņiem piemīt ES regulas Nr. 2015/35 71. panta 1. punkta e) apakšpunktā, 5., 6. un 8. punktā noteiktā iezīme (galvenie zaudējumu absorbcijas mehānismi), ja:
136.7.1. zaudējumu absorbcijas mehānisms, ieskaitot izraisītājnotikumu, ir juridiski noteikts un skaidri definēts līgumiskajos noteikumos, ar kuriem regulē pašu kapitāla posteni;
136.7.2. izraisītājnotikuma iestāšanās gadījumā zaudējumu absorbcijas mehānisms ir efektīvs nekavējoties neatkarīgi no sabiedrības saistībām informēt pašu kapitāla instrumenta turētājus;
136.7.3. jebkāds norakstīšanas mehānisms, kas nepieļauj turpmāko atjaunošanu, nodrošina, ka saskaņā ar ES regulas Nr. 2015/35 71. panta 5. punkta a) apakšpunkta prasībām norakstītās summas nevar tikt atjaunotas;
136.7.4. jebkurš norakstīšanas mehānisms, kas ļauj turpmāku nominālās vai pamatsummas atjaunošanu, nodrošina, ka:
136.7.4.1. atjaunošana ir pieļaujama tikai pēc tam, kad sabiedrība ir nodrošinājusi atbilstību maksātspējas kapitāla prasībai,
136.7.4.2. atjaunošana netiek izmantota pašu kapitāla posteņiem, kuri emitēti vai kuru vērtība paaugstināta, lai atjaunotu atbilstību maksātspējas kapitāla prasībai,
136.7.4.3. atjaunošana notiek, tikai pamatojoties uz peļņu, kas nodrošina ieguldījumus posteņos, kam paredzēta peļņas sadale pēc tam, kad atjaunota atbilstība maksātspējas kapitāla prasībai, nemazinot posteņa zaudējumu segšanas spēju, ko nodrošina ES regulas Nr. 2015/35 71. panta 5. punkta prasības;
136.7.5. jebkāds konvertēšanas mehānisms nodrošina, ka:
136.7.5.1. līgumiskajos noteikumos, kas regulē pašu kapitāla posteni, ir ietverts pamatojums šo pašu kapitāla instrumentu konvertēšanai par pamatkapitālu gadījumā, ja tiek konstatēta būtiska neatbilstība maksātspējas kapitāla prasībai,
136.7.5.2. konvertēšanas noteikumi pilnībā nekompensē ieguldījumu nominālo vērtību, pieļaujot neierobežotu konvertēšanas likmi gadījumā, ja krītas akciju cena,
136.7.5.3. nosakot instrumentu konvertēšanas diapazonu, maksimālais akciju skaits, kādu vērtspapīru turētājs var saņemt, ir noteikts jau vērtspapīru emisijas brīdī un šo skaitu var ietekmēt tikai korekcijas, kas varētu rasties, atspoguļojot jebkādu iespējamu akciju dalījumu pēc šo instrumentu emisijas,
136.7.5.4. konvertēšana izveido situāciju, ka zaudējumi tiek segti, ievērojot darbības turpināšanas principu, un pamata pašu kapitāla posteņi, kas rodas konvertēšanas rezultātā, netraucē rekapitalizācijai;
136.7.6. ja apdrošinātāja vai pārapdrošinātāja pašu kapitālā ir posteņi ar konversijas mehānismiem, tas nodrošina, ka sabiedrības statūti nepieciešamības gadījumā paredz attiecīgu akciju emisiju.
137. ES regulas Nr. 2015/35 69. panta a) apakšpunkta i), ii), iii) un v) daļā, kā arī b) apakšpunktā minētie pašu kapitāla posteņi ir nekavējoties pieejami, lai absorbētu zaudējumus, ja postenis ir pilnībā apmaksāts un nepastāv nosacījumi vai iespējami apstākļi attiecībā uz tā spēju segt zaudējumus.
138. Nosakot, vai ES regulas Nr. 2015/35 69. panta a) apakšpunkta i), ii), iii) un v) daļā, kā arī b) apakšpunktā minētie pašu kapitāla posteņi ir atmaksājami vai izpērkami tikai pēc apdrošināšanas vai pārapdrošināšanas sabiedrības izvēles, ņem vērā šādus papildu kritērijus un prasības:
138.1. ES regulas Nr. 2015/35 69. panta a) apakšpunkta i), ii), iii) un v) daļā, kā arī b) apakšpunktā minētajiem pašu kapitāla posteņiem piemīt ES regulas Nr. 2015/35 71. panta 1. punkta h) un i) apakšpunktā noteiktās iezīmes klasificēšanai 1. līmenī, ja apdrošināšanas vai pārapdrošināšanas sabiedrība:
138.1.1. nodrošina, ka līgumiskajos noteikumos, kas regulē pašu kapitāla posteni, vai jebkuros saistītos līgumiskajos noteikumos nav paredzēti jebkādi izpirkšanas stimuli (incentives to redeem), kas noteikti šo noteikumu 165. punktā;
138.1.2. nedod iemeslu prognozēt posteņa izpirkšanu vai atcelšanu, kā arī līgumiskie noteikumi, kas regulē pašu kapitāla posteni, neietver nosacījumus, kas dotu iemeslu izdarīt līdzīgus secinājumus;
138.2. pašu kapitāla postenis tiek uzskatīts par atmaksātu vai izpirktu no datuma, kad par to tiek paziņots instrumenta turētājiem, vai, ja šāds paziņojums nav nepieciešams, no datuma, kad Komisija izsniegusi apstiprinājumu, un postenis tiek izslēgts no pašu kapitāla ar minēto datumu;
138.3. ES regulas Nr. 2015/35 69. panta a) apakšpunkta iii) un v) daļā, kā arī b) apakšpunktā minētajiem pašu kapitāla posteņiem piemīt ES regulas Nr. 2015/35 71. panta 1. punkta j) apakšpunktā noteiktā iezīme (iespēja apturēt minētā posteņa atmaksu vai izpirkšanu) klasificēšanai 1. līmenī, ja līgumiskie noteikumi, kas regulē pašu kapitāla posteni, ietver nosacījumu, kas apdrošināšanas vai pārapdrošināšanas sabiedrībai dod iespēju apturēt minētā posteņa atmaksu vai izpirkšanu jebkurā brīdī, tai skaitā tad, ja atmaksāšanas vai izpirkšanas paziņojums jau ir sniegts, ja nav panākta atbilstība maksātspējas kapitāla prasībai vai ja atmaksāšana vai izpirkšana radītu šādu neatbilstību, izņemot gadījumus, kad izņēmuma kārtā ir piešķirts atbrīvojums no minētā posteņa atmaksas vai izpirkšanas apturēšanas atbilstoši šo noteikumu 189. un 190. punkta prasībām;
138.4. ja apdrošināšanas vai pārapdrošināšanas sabiedrība ir apturējusi posteņa atmaksu vai izpirkšanu atbilstoši ES regulas Nr. 2015/35 71. panta 1. punkta j) apakšpunkta prasībām, apdrošināšanas vai pārapdrošināšanas sabiedrības turpmākās darbības tiek iekļautas Apdrošināšanas un pārapdrošināšanas likuma 141. panta otrajā daļā minētajā atveseļošanas plānā.
139. Lai saņemtu ES regulas Nr. 2015/35 71. panta 1. punkta h) apakšpunktā minēto Komisijas atļauju (apstiprinājumu) realizēt ES regulas Nr. 2015/35 71. panta 1. punkta g) apakšpunktā paredzēto līgumisko iespēju un veikt pašu kapitāla posteņa atmaksu vai izpirkšanu laikposmā no pieciem līdz desmit gadiem pēc emisijas datuma, apdrošināšanas vai pārapdrošināšanas sabiedrība iesniedz Komisijai informāciju par rezerves apmēru, kādā pēc posteņa atmaksas vai izpirkšanas tiks pārsniegta maksātspējas kapitāla prasība apdrošināšanas vai pārapdrošināšanas sabiedrības kapitāla pārvaldības vidēja termiņa plāna periodā vai, ja tas garāks, laika posmā starp atmaksas vai izpirkuma datumu un datumu desmit gadus pēc emisijas datuma.
140. Piemērojot konversiju kā galveno zaudējumu absorbcijas mehānismu atbilstoši ES regulas Nr. 2015/35 71. panta 1. punkta e) apakšpunkta ii) daļā noteiktajām iezīmēm, padomes un valdes locekļi, kā arī personas, kuras faktiski vada sabiedrību vai kuras pilda citas pamatfunkcijas, ir informētas par instrumenta konversijas potenciālo ietekmi uz kapitāla struktūru un sabiedrības īpašumtiesību sadali, kā arī veic šīs ietekmes uzraudzību, īstenojot sabiedrības pārvaldības sistēmas darbību.
XXI. Papildu kritēriji un prasības pašu kapitāla posteņu klasificēšanai 2. līmenī
141. Ja apdrošinātāja vai pārapdrošinātāja 2. līmeņa pašu kapitālā ir ES regulas Nr. 2015/35 72. panta a) apakšpunkta i), ii) un iv) daļā noteiktie posteņi, tas nodrošina, ka:
141.1. laika posms starp aicinājumu akcionāriem vai dalībniekiem veikt pašu kapitāla instrumenta apmaksu un brīdi, kad instruments tiek apmaksāts, nav ilgāks par trim mēnešiem. Šajā laika posmā tiek uzskatīts, ka pašu kapitāla instrumenta apmaksa ir pieprasīta, bet tas nav apmaksāts, un instruments tiek klasificēts 2. līmenī, ja visi citi attiecīgie kritēriji un prasības ir izpildītas;
141.2. ja pašu kapitāla instrumenta apmaksa ir pieprasīta, bet tas nav apmaksāts, akcionāram vai dalībniekam, kuram pieder instruments, ir pienākums veikt apmaksu arī apdrošinātāja vai pārapdrošinātāja maksātnespējas vai likvidācijas gadījumā, un attiecīgā summa ir pieejama, lai segtu zaudējumus.
142. Novērtējot, vai ES regulas Nr. 2015/35 72. panta a) apakšpunkta i) un ii) daļā minētajiem 2. līmeņa pašu kapitāla posteņiem nepiemīt pazīmes, kas var radīt maksātnespēju vai paātrināt sabiedrības maksātnespējas procesu, kā noteikts ES regulas Nr. 2015/35 73. panta 1. punkta b) apakšpunktā, ir piemērojamas šo noteikumu 133. punkta prasības.
143. Attiecībā uz ES regulas Nr. 2015/35 72. panta a) apakšpunkta iii) un iv) daļā un b) apakšpunktā minētajiem 2. līmeņa pašu kapitāla posteņiem, novērtējot pazīmes, kas nosaka šo posteņu klasificēšanu, tiek ņemtas vērā pazīmes, kas var radīt maksātnespēju vai paātrināt sabiedrības maksātnespējas procesu, tai skaitā:
143.1. pašu kapitāla instrumenta turētājs ir tiesīgs iesniegt maksātnespējas procesa pieteikumu pret instrumenta emitentu, ja peļņas sadale attiecībā uz pašu kapitāla instrumentu ir atlikta, jo nav nodrošināta atbilstība maksātspējas kapitāla prasībai vai peļņas sadale radītu šādu neatbilstību;
143.2. līgumiskie noteikumi, kas regulē pašu kapitāla posteni, nosaka apstākļus vai nosacījumus, kuru izpildes gadījumā rodas tiesības iesniegt maksātnespējas procesa pieteikumu vai sabiedrība vairs neatbilst darbības turpināšanas principam;
143.3. ja peļņas sadale attiecībā uz pašu kapitāla instrumentu ir atlikta, jo nav nodrošināta atbilstība maksātspējas kapitāla prasībai vai peļņas sadale radītu šādu neatbilstību, pašu kapitāla instrumenta turētājs ir tiesīgs pieprasīt pilnīgu vai daļēju ieguldītās summas atmaksu vai arī pieprasīt soda naudas vai jebkuras citas kompensācijas apmaksu, kā rezultātā pašu kapitāls varētu samazināties.
144. 2. līmeņa pašu kapitāla posteņiem piemīt ES regulas Nr. 2015/35 73. panta 1. punkta c) apakšpunktā noteiktā iezīme (tuvākā līgumiskā iespēja atmaksāt vai izpirkt pamata pašu kapitāla instrumentu ir pēc pieciem gadiem no emisijas dienas), ja līgumiskie noteikumi, kas regulē pašu kapitāla posteni, neietver instrumenta atsaukšanas iespēju ātrāk par pieciem gadiem no emisijas datuma, tai skaitā instrumenta atsaukšanas iespēju, kas balstīta uz neparedzētiem apstākļiem, ko sabiedrība nevar kontrolēt.
145. Instrumenta atsaukšanas iespēja, kas balstīta uz neparedzētiem apstākļiem, ko apdrošinātājs vai pārapdrošinātājs nevar kontrolēt un kā rezultātā tiek veiktas darbības un darījumi, kas netiek uzskatīti par atmaksāšanu vai izpirkšanu, tiek uzskatīta par pieļaujamu līgumisko nosacījumu pašu kapitāla posteņu klasificēšanai 2. līmenī atbilstoši ES regulas Nr. 2015/35 73. panta 2. punkta prasībām, ja ir izpildīti visi attiecīgie klasificēšanas nosacījumi un ir saņemta Komisijas atļauja.
146. Pašu kapitāla posteņiem piemīt ES regulas Nr. 2015/35 73. panta 1. punkta e) apakšpunktā noteiktās iezīmes klasificēšanai 2. līmenī, ja apdrošinātājs vai pārapdrošinātājs nodrošina, ka līgumiskajos noteikumos, kas regulē pašu kapitāla posteni, vai jebkuros saistītos līgumiskajos noteikumos ir iekļauti tikai ierobežoti izpirkšanas stimuli (incentives to redeem), kas noteikti šo noteikumu 165. punktā.
147. 2. līmeņa pašu kapitāla postenis tiek uzskatīts par atmaksātu vai izpirktu no datuma, kad par to tiek paziņots instrumenta turētājiem, vai, ja šāds paziņojums nav nepieciešams, no datuma, kad Komisija izsniegusi apstiprinājumu, un postenis tiek izslēgts no pašu kapitāla ar minēto datumu.
148. Pašu kapitāla posteņiem piemīt ES regulas Nr. 2015/35 73. panta 1. punkta f) apakšpunktā noteiktā iezīme (iespēja apturēt minētā posteņa atmaksu vai izpirkšanu) klasificēšanai 2. līmenī, ja līgumiskie noteikumi, kas regulē pašu kapitāla posteni, ietver nosacījumu, kas apdrošināšanas vai pārapdrošināšanas sabiedrībai dod iespēju apturēt minētā posteņa atmaksu vai izpirkšanu jebkurā brīdī, tai skaitā tad, ja atmaksāšanas vai izpirkšanas paziņojums jau ir sniegts, ja nav panākta atbilstība maksātspējas kapitāla prasībai vai ja atmaksāšana vai izpirkšana radītu šādu neatbilstību, izņemot gadījumus, kad izņēmuma kārtā ir piešķirts atbrīvojums no minētā posteņa atmaksas vai izpirkšanas apturēšanas atbilstoši šo noteikumu 189. un 190. punkta prasībām.
149. Pašu kapitāla posteņiem piemīt ES regulas Nr. 2015/35 73. panta 1. punkta g) apakšpunktā noteiktā iezīme (iespēja atlikt peļņas sadali) klasificēšanai 2. līmenī, ja līgumiskie noteikumi, kas regulē pašu kapitāla posteni, ietver nosacījumu, kas apdrošināšanas vai pārapdrošināšanas sabiedrībai dod iespēju atlikt peļņas sadali jebkurā brīdī, ja nav panākta atbilstība maksātspējas kapitāla prasībai vai ja peļņas sadale radītu šādu neatbilstību.
150. Ja apdrošinātājs vai pārapdrošinātājs ir apturējis posteņa atmaksu vai izpirkšanu atbilstoši ES regulas Nr. 2015/35 73. panta 1. punkta f) apakšpunkta prasībām, apdrošinātāja vai pārapdrošinātāja turpmākās darbības tiek iekļautas Apdrošināšanas un pārapdrošināšanas likuma 141. panta otrajā daļā minētajā atveseļošanas plānā.
XXII. Papildu kritēriji un prasības pašu kapitāla posteņu klasificēšanai 3. līmenī
151. Attiecībā uz ES regulas Nr. 2015/35 76. panta a) apakšpunkta i) un ii) daļā un b) apakšpunktā minētajiem 3. līmeņa pašu kapitāla posteņiem, novērtējot pazīmes, kas nosaka šo posteņu klasificēšanu, tiek ņemtas vērā pazīmes, kas var izraisīt maksātnespēju vai paātrināt sabiedrības maksātnespējas procesu, tai skaitā:
151.1. pašu kapitāla instrumenta turētājs ir tiesīgs iesniegt maksātnespējas procesa pieteikumu pret instrumenta emitentu, ja peļņas sadale attiecībā uz pašu kapitāla instrumentu ir atlikta, jo nav nodrošināta atbilstība minimālajai kapitāla prasībai vai peļņas sadale radītu šādu neatbilstību;
151.2. līgumiskie noteikumi, kas regulē pašu kapitāla posteni, nosaka apstākļus vai nosacījumus, kuru izpildes gadījumā rodas tiesības iesniegt maksātnespējas procesa pieteikumu vai sabiedrība vairs neatbilst darbības turpināšanas principam;
151.3. ja peļņas sadale attiecībā uz pašu kapitāla instrumentu ir atlikta, jo nav nodrošināta atbilstība minimālajai kapitāla prasībai vai peļņas sadale radītu šādu neatbilstību, pašu kapitāla instrumenta turētājs ir tiesīgs pieprasīt pilnīgu vai daļēju ieguldītās summas atmaksu vai arī pieprasīt soda naudas vai jebkuras citas kompensācijas apmaksu, kā rezultātā pašu kapitāls varētu samazināties.
152. 3. līmeņa pašu kapitāla posteņiem piemīt ES regulas Nr. 2015/35 77. panta 1. punkta c) apakšpunktā noteiktā iezīme (tuvākā līgumiskā iespēja atmaksāt vai izpirkt pamata pašu kapitāla instrumentu ir pēc pieciem gadiem no emisijas dienas), ja līgumiskie noteikumi, kas regulē pašu kapitāla posteni, neietver instrumenta atsaukšanas iespēju ātrāk par pieciem gadiem no emisijas datuma, tai skaitā instrumenta atsaukšanas iespēju, kas balstīta uz neparedzētiem apstākļiem, ko sabiedrība nevar kontrolēt.
153. Instrumenta atsaukšanas iespēja, kas balstīta uz neparedzētiem apstākļiem, ko sabiedrība nevar kontrolēt un kā rezultātā tiek veiktas darbības un darījumi, kas netiek uzskatīti par atmaksāšanu vai izpirkšanu, tiek uzskatīta par pieļaujamu līgumisko nosacījumu pašu kapitāla posteņu klasificēšanai 3. līmenī atbilstoši ES regulas Nr. 2015/35 77. panta 2. punkta prasībām, ja ir izpildīti visi attiecīgie klasificēšanas nosacījumi un ir saņemta Komisijas atļauja.
154. Pašu kapitāla posteņiem piemīt ES regulas Nr. 2015/35 77. panta 1. punkta e) apakšpunktā noteiktās iezīmes klasificēšanai 3. līmenī, ja apdrošināšanas vai pārapdrošināšanas sabiedrība nodrošina, ka līgumiskajos noteikumos, kas regulē pašu kapitāla posteni, vai jebkuros saistītos līgumiskajos noteikumos ir iekļauti tikai ierobežoti izpirkšanas stimuli (incentives to redeem), kas noteikti šo noteikumu 165. punktā.
155. 3. līmeņa pašu kapitāla postenis tiek uzskatīts par atmaksātu vai izpirktu no datuma, kad par to tiek paziņots instrumenta turētājiem, vai, ja šāds paziņojums nav nepieciešams, no datuma, kad Komisija izsniegusi apstiprinājumu, un postenis tiek izslēgts no pašu kapitāla ar minēto datumu.
156. Attiecībā uz ES regulas Nr. 2015/35 76. panta a) apakšpunkta i) un ii) daļā un b) apakšpunktā noteiktajiem pašu kapitāla posteņiem apdrošināšanas vai pārapdrošināšanas sabiedrība ievēro šādas papildu prasības:
156.1. šiem pašu kapitāla posteņiem piemīt ES regulas Nr. 2015/35 77. panta 1. punkta f) apakšpunktā noteiktā iezīme (iespēja apturēt minētā posteņa atmaksu vai izpirkšanu) klasificēšanai 3. līmenī, ja līgumiskie noteikumi, kas regulē pašu kapitāla posteni, ietver nosacījumu, kas apdrošināšanas vai pārapdrošināšanas sabiedrībai dod iespēju apturēt minētā posteņa atmaksu vai izpirkšanu jebkurā brīdī, tai skaitā tad, ja atmaksāšanas vai izpirkšanas paziņojums jau ir sniegts, ja nav panākta atbilstība maksātspējas kapitāla prasībai vai ja atmaksāšana vai izpirkšana radītu šādu neatbilstību, izņemot gadījumus, kad izņēmuma kārtā ir piešķirts atbrīvojums no minētā posteņa atmaksas vai izpirkšanas apturēšanas atbilstoši šo noteikumu 189. un 190. punkta prasībām;
156.2. šiem pašu kapitāla posteņiem piemīt ES regulas Nr. 2015/35 77. panta 1. punkta g) apakšpunktā noteiktā iezīme (iespēja atlikt peļņas sadali) klasificēšanai 3. līmenī, ja līgumiskie noteikumi, kas regulē pašu kapitāla posteni, ietver nosacījumu, kas apdrošināšanas vai pārapdrošināšanas sabiedrībai dod iespēju atlikt peļņas sadali jebkurā brīdī, ja nav panākta atbilstība minimālajai kapitāla prasībai vai ja peļņas sadale radītu šādu neatbilstību.
157. Ja apdrošināšanas vai pārapdrošināšanas sabiedrība ir apturējusi posteņa atmaksu vai izpirkšanu atbilstoši ES regulas Nr. 2015/35 77. panta 1. punkta f) apakšpunkta prasībām, apdrošināšanas vai pārapdrošināšanas sabiedrības turpmākās darbības tiek iekļautas Apdrošināšanas un pārapdrošināšanas likuma 141. panta otrajā daļā minētajā atveseļošanas plānā.
XXIII. Papildu kritēriji un prasības attiecībā uz visiem pašu kapitāla posteņiem
158. ES regulas Nr. 2015/35 71., 73. un 77. pantā norādīto klasificēšanas iezīmju piemērošanas vajadzībām atmaksāšana vai izpirkšana ietver jebkura pašu kapitāla instrumenta atmaksāšanu, izpirkšanu (dzēšanu), atpirkšanu vai jebkuru citu pēc ekonomiskās būtības līdzīgu darījumu (akciju atpirkšanu, izsoles, atpirkšanas plānus un pamatsummas atmaksu datēto instrumentu termiņa beigās, kā arī atmaksāšanu vai izpirkšanu, izmantojot emitenta atsaukšanas iespēju (call option)). Šā punkta prasības neattiecas uz darījumiem, kas atbilstoši ES regulas Nr. 2015/35 71. panta 2. punkta, 73. panta 2. punkta un 77. panta 2. punkta prasībām netiek uzskatīti par atmaksāšanu vai izpirkšanu.
159. Novērtējot, vai pašu kapitāla postenim piemīt ES regulas Nr. 2015/35 attiecīgi 71. panta 1. punkta o) apakšpunktā, 73. panta 1. punkta i) apakšpunktā vai 77. panta 1. punkta h) apakšpunktā minētās iezīmes, tiek ņemti vērā šādi nosacījumi:
159.1. novērtējot, vai pašu kapitāla postenis ir brīvs no apgrūtinājumiem, tiek ņemta vērā apgrūtinājuma ekonomiskā būtība un tā ietekme uz pašu kapitāla posteni;
159.2. tiek ņemti vērā vismaz šādi apgrūtinājumi:
159.2.1. tiesības veikt darījumu savstarpēju ieskaitu;
159.2.2. ierobežojumi;
159.2.3. saistītās izmaksas vai garantijas;
159.2.4. apdrošinātāja vai pārapdrošinātāja turējumā esošie pašu kapitāla posteņi;
159.2.5. darījums vai vairāki saistīti darījumi, kam ir tāda pati ietekme kā šo noteikumu 159.2.1.–159.2.4. punktā minētajiem apgrūtinājumiem;
159.2.6. atsevišķi darījumi vai vairāki saistīti darījumi, kas jebkādā veidā varētu mazināt pašu kapitāla posteņa atbilstību attiecīgajām pašu kapitāla posteņu klasificēšanas iezīmēm;
159.3. tiek ņemti vērā apgrūtinājumi, ko rada atsevišķi darījumi vai vairāki saistīti darījumi, kas ir līdzvērtīgi pašu akciju vai daļu turēšanai, tostarp gadījumi, kad apdrošinātāja vai pārapdrošinātāja turējumā ir 1. līmeņa, 2. līmeņa vai 3. līmeņa pašu kapitāla posteņi.
160. Ja apgrūtinājums ir līdzvērtīgs pašu akciju vai daļu turējumam, apdrošinātājs vai pārapdrošinātājs samazina izlīdzināšanas rezervi atbilstoši apgrūtinātā posteņa summas apmēram.
161. Ja pašu kapitāla postenim ir apgrūtinājumi atbilstoši ES regulas Nr. 2015/35 attiecīgi 71. panta 1. punkta o) apakšpunkta, 73. panta 1. punkta i) apakšpunkta vai 77. panta 1. punkta h) apakšpunkta nosacījumiem, tomēr šis postenis, ņemot vērā apgrūtinājumu, atbilst zemāka pašu kapitāla līmeņa iezīmēm, apdrošinātājs vai pārapdrošinātājs veic šādas darbības:
161.1. identificē, vai apgrūtinātais postenis ir iekļauts zemāka līmeņa pašu kapitāla posteņu sarakstos, kas noteikti ES regulas Nr. 2015/35 72. un 76. pantā;
161.2. veic posteņu, kas iekļauti sarakstos, klasifikāciju atbilstoši ES regulas Nr. 2015/35 73. un 77. pantā noteiktajām attiecīgajām klasificēšanas iezīmēm;
161.3. ja postenis nav iekļauts sarakstos, klasificē posteni attiecīgajā līmenī pēc tam, kad ir saņemta Komisijas atļauja atbilstoši ES regulas Nr. 2015/35 79. pantā noteiktajām prasībām.
162. Postenis netiek klasificēts kā pašu kapitāls, ja tas ir apgrūtināts tādā mērā, ka vairs neatbilst pašu kapitāla klasificēšanas iezīmēm.
163. Novērtējot, vai pastāv pašu kapitāla instrumenta atsaukšanas iespēja, kas balstīta uz neparedzētiem apstākļiem, ko sabiedrība nevar kontrolēt, kā noteikts šo noteikumu 136.3., 136.4., 144., 145., 152. un 153. punktā, apdrošinātājs vai pārapdrošinātājs ņem vērā šādus apstākļus:
163.1. izmaiņas likumos vai noteikumos, kas attiecas uz sabiedrības pašu kapitāla posteņiem jebkurā jurisdikcijā, vai tiesas vai valsts iestāžu veiktu attiecīgo likumu vai noteikumu interpretāciju;
163.2. izmaiņas piemērotajā nodokļu režīmā, normatīvajos aktos noteiktajā pašu kapitāla klasifikācijā vai ārējo kredītu novērtēšanas institūciju pašu kapitāla posteņu vērtēšanas metodikā.
164. Ja apdrošinātājs vai pārapdrošinātājs ir saņēmis šo noteikumu 193. punktā minēto Komisijas atļauju (apstiprinājumu) pašu kapitāla instrumentu atmaksāšanai vai izpirkšanai atbilstoši ES regulas Nr. 2015/35 71. panta 1. punkta h) apakšpunkta, 73. panta 1. punkta d) apakšpunkta un 77. panta 1. punkta d) apakšpunkta prasībām vai darījumam, kas nav uzskatāms par atmaksāšanu vai izpirkšanu saskaņā ar ES regulas Nr. 2015/35 71. panta 2. punktu, 73. panta 2. punktu un 77. panta 2. punktu, tiek ievērotas šādas prasības:
164.1. apdrošinātājs vai pārapdrošinātājs atkārtoti izvērtē nepieciešamību izmantot atsaukšanas iespēju vai citu līgumiskajos noteikumos, kas regulē pašu kapitāla posteni, paredzēto atmaksāšanas vai izpirkšanas iespēju;
164.2. atmaksājamais vai izpērkamais pašu kapitāla instruments tiek izslēgts no pašu kapitāla, samazinot attiecīgā līmeņa kapitālu (vienlaikus neveicot izlīdzināšanas rezerves korekcijas vai pārrēķinu), ar datumu, kad sniegts paziņojums pašu kapitāla instrumenta turētājiem, vai ar datumu, kad saņemta Komisijas atļauja, ja šādu paziņojumu neparedz līgumiskie noteikumi, kas regulē pašu kapitāla posteni;
164.3. maksātspējas stāvoklis tiek pastāvīgi kontrolēts, lai konstatētu jebkādu neatbilstību vai iespējamu neatbilstību maksātspējas kapitāla prasībai, kas radītu atmaksāšanas vai izpirkšanas atcelšanu laika periodā līdz atmaksāšanas vai izpirkšanas dienai;
164.4. atmaksāšanas vai izpirkšanas darījumu nav atļauts veikt, ja tas var izraisīt neatbilstību maksātspējas kapitāla prasībai, tai skaitā tad, ja par izpirkšanu vai atmaksāšanu jau ir paziņots instrumentu turētājiem;
164.5. ja atmaksāšana vai izpirkšana ir apturēta atbilstoši šo noteikumu 164.4. punkta prasībām, sabiedrība var atjaunot posteni kā pieejamu pašu kapitālu un Komisijas izsniegtā atmaksāšanas vai izpirkšanas darījuma atļauja tiks uzskatīta par spēkā neesošu.
165. Atbilstoši ES regulas Nr. 2015/35 71. panta 1. punkta i) apakšpunkta, 73. panta 1. punkta e) apakšpunkta un 77. panta 1. punkta e) apakšpunkta prasībām apdrošinātājs vai pārapdrošinātājs novērtē, vai līgumiskie noteikumi, kas regulē pašu kapitāla posteni, neietver neierobežotu stimulu kapitāla instrumenta izpirkšanai, kas nav atļauts nevienā kapitāla līmenī, tai skaitā:
165.1. norēķinus par akcijām apvienojumā ar pirkšanas iespēju, ja norēķini par akcijām ir ietverti līgumiskajos noteikumos, kas regulē pašu kapitāla posteni, un tie pieprasa pašu kapitāla instrumenta turētājam saņemt parastās akcijas gadījumā, ja netiek izmantota izpirkšanas iespēja;
165.2. obligātu konversiju apvienojumā ar izpirkšanas iespēju;
165.3. pašu kapitāla instrumenta pamatsummas palielinājumu, kas piemērojams pēc izmantošanas datuma, apvienojumā ar izpirkšanas iespēju;
165.4. jebkādus citus nosacījumus, kas varētu radīt ekonomisku pamatojumu pašu kapitāla instrumenta iespējamai izpirkšanai.
XXIV. Papildu kritēriji papildu pašu kapitāla posteņu klasificēšanai
166. Klasificējot 2. līmenī posteņus, kas minēti ES regulas Nr. 2015/35 74. panta a), b), c), d), f) un i) apakšpunktā, kā izpildāmus pēc pieprasījuma (callable on demand), apdrošinātājs vai pārapdrošinātājs nodrošina, ka attiecīgā līguma izpildes pieprasījums nav atkarīgs no:
166.1. kāda notikuma iestāšanās vai kritēriju izpildes;
166.2. vienošanās ar līguma slēdzēju vai jebkuru trešo personu;
166.3. tādas vienošanās, līgumiskajiem nosacījumiem vai stimula, kas ierobežotu apdrošinātāja vai pārapdrošinātāja tiesības vai ietekmētu lēmumu pieprasīt posteņa (instrumenta) apmaksu;
166.4. jebkuriem citiem nosacījumiem vai nosacījumu kopuma, kam būtu tāda pati ietekme kā šo noteikumu 166.1.–166.3. punktā minētajiem.
167. Ja pēc izpildes pieprasījuma papildu pašu kapitāla postenis kļūst par papildu pašu kapitāla instrumentu, apdrošinātājs vai pārapdrošinātājs klasificē papildu pašu kapitāla posteni, novērtējot papildu pašu kapitāla instrumenta pazīmes un nosakot, kuram līmenim papildu pašu kapitāla instruments piederētu, ja izpilde tiktu pieprasīta.
168. Ja pēc izpildes pieprasījuma papildu pašu kapitāla postenis tiek atspoguļots bilances aktīvos (piemēram, prasības uz pieprasījumu pret kredītiestādēm), šis pamata pašu kapitāla postenis tiek uzskatīts par iemaksām (contributions) tikai tādā gadījumā, ja izpildes pieprasījuma rezultātā nevar tikt atzīts papildu pašu kapitāla instruments vai saistības (vai iespējamās saistības).
169. Postenis tiek uzskatīts par iemaksu, ja:
169.1. maksājums ir beznosacījuma dāvinājums vai ziedojums pašu kapitāla palielināšanai;
169.2. maksājumu veic mātes sabiedrība vai cita trešā persona vai maksājumu kā papildu iemaksu veic savstarpējās apdrošināšanas kooperatīvo biedrību biedri;
169.3. maksājums neatkarīgi no atspoguļošanas uzskaitē tiek attiecināts uz peļņu vai zaudējumiem vai tieši uz bilances rezervju posteņiem.
170. Iemaksas, kas atbilst attiecīgajiem pašu kapitāla klasificēšanas kritērijiem, bilancē tiek atspoguļotas kā aktīvu pieaugums un attiecīgs saskaņošanas rezervju apmēra palielinājums (tās netiek attiecinātas uz kādu papildu pašu kapitāla instrumentu vai saistībām vai kādu citu pamata pašu kapitāla posteni). Šīs iemaksas tiek klasificētas kā 2. līmeņa papildu pašu kapitāla postenis.
171. Līgumiskas vienošanās, kas pēc to izpildes pieprasījuma sedz zaudējumus trešajām pusēm, izpildot apdrošinātāja vai pārapdrošinātāja saistības, klasificē kā 2. līmeņa papildu pašu kapitāla posteni, ja tās palielina apdrošinātāja vai pārapdrošinātāja kreditora aktīvu apmēru, vienlaikus neradot attiecīgas saistības apdrošinātājam vai pārapdrošinātājam.
172. Līgumiskas vienošanās, kas uzliek trešajai pusei pienākumu segt zaudējumus apdrošinātāja vai pārapdrošinātāja kreditoram, vienlaikus neradot saistības apdrošinātājam vai pārapdrošinātājam atmaksāt šīs summas trešajai pusei, klasificē kā papildu pašu kapitāla posteni, ja saņemta Komisijas atļauja.
173. Apdrošinātājs vai pārapdrošinātājs nekavējoties informē Komisiju, ja ir pamats uzskatīt, ka papildu pašu kapitāla posteņa zaudējumu segšanas spēja nākotnē varētu mazināties, piemēram, iepriekš veikta instrumenta apmaksas pieprasījuma rezultātā.
XXV. Izmantojamais pašu kapitāls
174. Izmantojamā pašu kapitāla summa, ar ko tiek nodrošināta maksātspējas kapitāla prasības izpilde, ir vienāda ar 1. līmeņa summas, 2. līmeņa izmantojamās summas un 3. līmeņa izmantojamās summas kopsummu atbilstoši ES regulā Nr. 2015/35 noteiktajiem kvantitatīvajiem ierobežojumiem.
175. Izmantojamā pamata pašu kapitāla summa, ar ko tiek nodrošināta minimālās kapitāla prasības izpilde, ir vienāda ar 1. līmeņa summas un 2. līmeņa pamata pašu kapitāla posteņu izmantojamās summas kopsummu atbilstoši ES regulā Nr. 2015/35 noteiktajiem kvantitatīvajiem ierobežojumiem.
176. Nosakot izmantojamā pašu kapitāla apmēru atbilstoši ES regulas Nr. 2015/35 82. pantā noteiktajiem kvantitatīvajiem ierobežojumiem, lai segtu maksātspējas kapitāla prasību, tiek ievērotas šādas prasības:
176.1. visi ES regulas Nr. 2015/35 69. panta a) apakšpunkta i), ii), iv) un vi) daļā noteiktie 1. līmeņa posteņi tiek uzskatīti par izmantojamiem, lai segtu maksātspējas kapitāla prasību;
176.2. ES regulas Nr. 2015/35 82. panta 3) apakšpunktā minētie ierobežotie 1. līmeņa kapitāla posteņi, kas pārsniedz 20 procentu ierobežojuma limitu, ir iekļaujami 2. līmeņa pašu kapitālā.
177. Nosakot izmantojamā pašu kapitāla apmēru atbilstoši ES regulas Nr. 2015/35 82. pantā noteiktajiem kvantitatīvajiem ierobežojumiem, lai segtu minimālo kapitāla prasību, tiek ievērotas šādas prasības:
177.1. visi ES regulas Nr. 2015/35 69. panta a) apakšpunkta i), ii), iv) un vi) daļā noteiktie 1. līmeņa posteņi tiek uzskatīti par izmantojamiem, lai segtu minimālo kapitāla prasību;
177.2. ES regulas Nr. 2015/35 82. panta 3) apakšpunktā minētie ierobežotie 1. līmeņa kapitāla posteņi, kas pārsniedz 20 procentu ierobežojuma limitu, ir iekļaujami 2. līmeņa pašu kapitālā;
177.3. piemērojot šo noteikumu 177.1. un 177.2. punkta prasības, tiek ievērots ES regulas Nr. 2015/35 82. panta 2) apakšpunktā minētais kvantitatīvais ierobežojums, ka kopējā 2. līmeņa kapitāla posteņu izmantojamā summa nepārsniedz 20 procentus no minimālās kapitāla prasības.
XXVI. Dzīvības un nedzīvības apdrošināšanas darbības nodalīšana
178. Ja ir izpildīta ES regulā Nr. 2015/35 noteiktā nosacītā dzīvības apdrošināšanas minimālā kapitāla prasība (notional life Minimum Capital Requirement) un ES regulā Nr. 2015/35 noteiktā nosacītā nedzīvības apdrošināšanas minimālā kapitāla prasība (notional non-life Minimum Capital Requirement), apdrošinātājs, kurš veic dzīvības un nedzīvības apdrošināšanu, izmanto atlikušos izmantojamā pašu kapitāla posteņus, lai izpildītu maksātspējas kapitāla prasību attiecībā uz dzīvības vai nedzīvības apdrošināšanas darbību kopumā.
179. Izmantojot darbības pārskatus, kas sagatavoti, nošķirot atsevišķi dzīvības un nedzīvības apdrošināšanas darbību, apdrošinātājs sagatavo pārskatu, norādot izmantojamā pamata pašu kapitāla posteņus, kas sedz nosacīto dzīvības apdrošināšanas minimālo kapitāla prasību un nosacīto nedzīvības apdrošināšanas minimālo kapitāla prasību saskaņā ar šo noteikumu 175. punkta prasībām.
XXVII. Atļauju saņemšanas kārtība
180. Lai saņemtu šo noteikumu 100. punktā minēto Komisijas atļauju apdrošinātājam vai pārapdrošinātājam īpašo parametru izmantošanai, apdrošinātājs vai pārapdrošinātājs iesniedz Komisijai motivētu iesniegumu un dokumentus atbilstoši ES regulas Nr. 2015/498 prasībām.
181. Lai saņemtu šo noteikumu 112. punktā minēto Komisijas atļauju papildu pašu kapitāla posteņa iekļaušanai pašu kapitālā, apdrošinātājs vai pārapdrošinātājs iesniedz Komisijai motivētu iesniegumu un visu nepieciešamo informāciju atbilstoši ES regulas Nr. 2015/499 prasībām. Ja Komisija izsniedz atļauju lietot metodi, ar ko tiek noteikta papildu pašu kapitāla katra posteņa summa, atļauja pēc šīs metodes noteiktās summas iekļaušanai pašu kapitālā tiek piešķirta uz noteiktu laiku.
182. Lai saņemtu šo noteikumu 128.2. punktā minēto Komisijas atļauju katra atsevišķa pašu kapitāla posteņa klasificēšanai attiecīgajā līmenī atbilstoši ES regulas Nr. 2015/35 79. panta prasībām, apdrošinātājs vai pārapdrošinātājs iesniedz Komisijai apdrošināšanas vai pārapdrošināšanas sabiedrības valdes apstiprinātu rakstveida iesniegumu, kas ietver pavadvēstuli un atbilstošos dokumentus. Iesniegums tiek sagatavots Latvijas Republikas valsts valodā vai citā valodā, par ko ir panākta vienošanās ar Komisiju.
183. Noteikumu 182. punktā minētā pavadvēstule, kuru paraksta apdrošinātāja vai pārapdrošinātāja pilnvarota persona, ietver apliecinājumu, ka:
183.1. visi juridiskie vai līgumiskie noteikumi, kas regulē pašu kapitāla posteni, vai citas saistītas vienošanās ir nepārprotami un skaidri formulētas;
183.2. ņemot vērā iespējamo turpmāko attīstību, kā arī apstākļus iesnieguma iesniegšanas brīdī, pamata pašu kapitāla postenis gan pēc ekonomiskās būtības, gan pēc juridiskās formas atbilst šo noteikumu XIX, XX, XXI, XXII, XXIII un XXIV nodaļā noteiktajiem kritērijiem un ES regulas Nr. 2015/35 71., 73. un 77. pantā noteiktajām klasifikācijas iezīmēm;
183.3. nav noklusēti nekādi fakti, kas spētu ietekmēt Komisijas lēmumu attiecībā uz novērtēšanu un pašu kapitāla posteņa klasifikāciju.
184. Noteikumu 182. punktā minētajā pavadvēstulē norāda citus pieteikumus, ko apdrošinātājs vai pārapdrošinātājs iesniedzis vai ko plāno iesniegt nākamo sešu mēnešu laikā, lai saņemtu Komisijas atļauju papildu pašu kapitāla posteņa iekļaušanai pašu kapitālā, kā noteikts šo noteikumu 112. punktā, kā arī norāda šo atļauju spēkā stāšanās datumus.
185. Noteikumu 182. punktā minētie dokumenti ietver:
185.1. informāciju par to, kā tiek izpildīti šo noteikumu XIX, XX, XXI, XXII, XXIII un XXIV nodaļā noteiktie kritēriji un ES regulas Nr. 2015/35 71., 73. un 77. pantā noteiktās klasifikācijas iezīmes, tostarp, kādu ieguldījumu postenis dos sabiedrības esošajā kapitāla struktūrā un kā postenis palīdzēs nodrošināt sabiedrības esošās un turpmākās kapitāla prasības izpildi;
185.2. informāciju, kas apliecina pamata pašu kapitāla posteņa zaudējumu segšanas spēju, tostarp:
185.2.1. līgumisko noteikumu, kas regulē pašu kapitāla posteni, un visu saistīto vienošanos nosacījumus;
185.2.2. apliecinājumu, ka darījuma partneris ir noslēdzis attiecīgo līgumu vai vienošanos;
185.2.3. apliecinājumu, ka līgums un atbilstošās vienošanās ir juridiski saistošas un ir izpildāmas visās attiecīgajās jurisdikcijās;
185.3. apliecinājumu, ka pašu kapitāla postenis (instruments) ir pilnībā apmaksāts.
186. Noteikumu 182. punktā minētā iesnieguma novērtēšanas un atļaujas izsniegšanas procedūra ir šāda:
186.1. Komisija informē apdrošinātāju vai pārapdrošinātāju par iesnieguma saņemšanu;
186.2. Komisija uzskata iesniegumu par pilnībā pabeigtu, ja tajā ir ietverta visa šo noteikumu 182., 183., 184. un 185. punktā noteiktā informācija;
186.3. Komisija 30 dienu laikā no iesnieguma saņemšanas datuma informē apdrošinātāju vai pārapdrošinātāju par to, vai iesniegums tiek uzskatīts par pabeigtu;
186.4. Komisija pieņem lēmumu par atļaujas izsniegšanu trīs mēnešu laikā no pabeigta iesnieguma saņemšanas datuma, izņemot gadījumus, kad pastāv ārkārtas apstākļi, par ko apdrošinātājam vai pārapdrošinātājam tiek rakstveidā savlaicīgi paziņots;
186.5. ārkārtas apstākļu gadījumā Komisija pieņem lēmumu par atļaujas izsniegšanu sešu mēnešu laikā no pabeigta iesnieguma saņemšanas datuma;
186.6. ja tas ir nepieciešams, lai veiktu pašu kapitāla posteņa novērtējumu, Komisija ir tiesīga pieprasīt apdrošinātājam vai pārapdrošinātājam papildu informāciju pēc tam, kad iesniegums uzskatāms par pabeigtu. Komisija norāda, kāda papildu informācija ir nepieciešama un pamato pieprasījumu. Laika posms no datuma, kad Komisija pieprasa šādu informāciju, līdz datumam, kad Komisija ir saņēmusi šo informāciju, netiek iekļauts šo noteikumu 186.4. un 186.5. punktā noteiktajos termiņos;
186.7. apdrošinātājs vai pārapdrošinātājs informē Komisiju par jebkādām izmaiņām iesniegumā norādītajā informācijā un šādā gadījumā to uzskata par jauna iesnieguma iesniegšanu, ja vien šīs izmaiņas nav izraisījis Komisijas papildu informācijas pieprasījums vai Komisija uzskata, ka šīs izmaiņas neietekmēs iesnieguma izskatīšanu;
186.8. apdrošinātājs vai pārapdrošinātājs ir tiesīgs atsaukt iesniegumu, par to rakstveidā paziņojot Komisijai jebkurā iesnieguma izskatīšanas posmā pirms Komisijas lēmuma pieņemšanas. Ja apdrošinātājs vai pārapdrošinātājs pēc tam atkārtoti iesniedz iesniegumu vai iesniedz atjauninātu iesniegumu, tas tiek uzskatīts par jaunu iesniegumu.
187. Komisija par savu lēmumu attiecībā uz pašu kapitāla posteņa klasificēšanu rakstveidā paziņo apdrošinātājam vai pārapdrošinātājam, sniedzot pamatojumu, ja atļaujas izsniegšana tiek atteikta.
188. Apstiprinot pašu kapitāla posteņu novērtēšanu un klasificēšanu attiecīgajā līmenī, Komisija pamatojas uz kritērijiem, ko nosaka ES regula Nr. 2015/35.
189. Lai saņemtu Komisijas izņēmuma kārtā piešķirtu atbrīvojumu no pašu kapitāla posteņa atmaksāšanas vai izpirkšanas apturēšanas, kā noteikts ES regulas Nr. 2015/35 71. panta 1. punkta k) apakšpunkta i) daļā, 73. panta 1. punkta otrajā apakšiedaļā un 77. panta 1. punkta otrajā apakšiedaļā, apdrošinātājs vai pārapdrošinātājs iesniedz Komisijai:
189.1. informāciju par plānoto pašu kapitāla instrumenta apmaiņu vai konvertēšanu un tās ietekmi uz pašu kapitālu, kā arī informāciju par līgumiskajiem noteikumiem, kas regulē attiecīgo pašu kapitāla posteni;
189.2. informāciju par to, kā plānotā pašu kapitāla instrumenta apmaiņa vai konvertēšana atbilst Apdrošināšanas un pārapdrošināšanas likuma 141. panta otrajā daļā minētajam atveseļošanas plānam.
190. Lai saņemtu atbrīvojumu no pašu kapitāla posteņa atmaksāšanas vai izpirkšanas apturēšanas, ievēro šo noteikumu 194. punktā noteikto kārtību.
191. Lai saņemtu Komisijas izņēmuma kārtā piešķirtu atbrīvojumu no peļņas sadales atcelšanas, kā noteikts ES regulas Nr. 2015/35 71. panta 1. punkta m) apakšpunktā un 73. panta 1. punkta h) apakšpunktā, apdrošinātājs vai pārapdrošinātājs iesniedz Komisijai:
191.1. informāciju, kas apliecina, ka peļņas sadale nepasliktina apdrošinātāja vai pārapdrošinātāja maksātspējas stāvokli un pēc peļņas sadales tiks panākta atbilstība minimālajai kapitāla prasībai;
191.2. informāciju par to, kā plānotā pašu kapitāla instrumenta apmaiņa vai konvertēšana atbilst Apdrošināšanas un pārapdrošināšanas likuma 141. panta otrajā daļā minētajam atveseļošanas plānam.
192. Ja apdrošinātājs vai pārapdrošinātājs vēlas saņemt Komisijas izņēmuma kārtā piešķirtu atbrīvojumu no peļņas sadales atcelšanas, lai izmantotu alternatīvu dividenžu izmaksas mehānismu, tas iesniedz Komisijai informāciju par:
192.1. plānoto emitējamā pamatkapitāla apmēru;
192.2. nepieciešamo līdzekļu piesaistes apmēru, lai atjaunotu atbilstību maksātspējas kapitāla prasībai;
192.3. to, kā papildu pamatkapitāla emisija alternatīva dividenžu izmaksas mehānisma mērķiem ietekmēs sabiedrības spēju piesaistīt nepieciešamos papildu līdzekļus.
193. Lai saņemtu Komisijas atļauju pašu kapitāla instrumentu atmaksāšanai vai izpirkšanai atbilstoši ES regulas Nr. 2015/35 71. panta 1. punkta h) apakšpunkta, 73. panta 1. punkta d) apakšpunkta un 77. panta 1. punkta d) apakšpunkta prasībām vai darījumam, kas nav uzskatāms par atmaksāšanu vai izpirkšanu saskaņā ar ES regulas Nr. 2015/35 71. panta 2. punktu, 73. panta 2. punktu un 77. panta 2. punktu, apdrošinātājs vai pārapdrošinātājs iesniedz Komisijai iesniegumu un atmaksāšanas vai izpirkšanas ietekmes novērtējumu, tai skaitā:
193.1. informāciju gan par pašreizējo, gan īstermiņa un vidēja termiņa ietekmi uz sabiedrības maksātspējas vispārējo stāvokli un atmaksāšanas vai izpirkšanas darbību atbilstību sabiedrības vidēja termiņa kapitāla pārvaldības plānam un risku un maksātspējas pašu novērtējumam;
193.2. informāciju par sabiedrības spēju nepieciešamības gadījumā piesaistīt pašu kapitālu, ņemot vērā plašākus ekonomiskos apstākļus un tās pieeju kapitāla tirgiem un citiem pašu kapitāla avotiem;
193.3. informāciju par sabiedrības ierosinātiem vairākiem kapitāla instrumentu atmaksas vai izpirkšanas darījumiem īsā laika periodā, ja tādi plānoti.
194. Apdrošinātājs vai pārapdrošinātājs šo noteikumu 193. punktā minēto iesniegumu un informāciju iesniedz Komisijai trīs mēnešus pirms tuvākā no šādiem datumiem – līgumā noteiktā paziņojuma datuma atmaksas vai izpirkšanas instrumenta turētājiem vai noteiktā atmaksāšanas vai izpirkšanas datuma. Komisija pieņem lēmumu par atļaujas izsniegšanu trīs mēnešu laikā no iesnieguma un informācijas saņemšanas datuma.
XXVIII. Noslēguma jautājumi
195. Apdrošinātājs vai pārapdrošinātājs iesniedz Komisijai informāciju par maksātspējas aprēķina rezultātiem, kas ietver maksātspējas kapitāla prasības, minimālās kapitāla prasības un pašu kapitāla aprēķina rezultātus, atbilstoši ES regulā Nr. 2015/35 noteiktajam pārskatu saturam un formai, kā arī atbilstoši ES regulā Nr. 2015/35 noteiktajam periodiskumam un termiņiem.
196. Neatkarīgi no šo noteikumu 127. punkta prasībām pamata pašu kapitāla posteņus (instrumentus) no 2016. gada 1. janvāra līdz 2026. gada 1. janvārim klasificē kā 1. līmeņa pamata pašu kapitālu ar nosacījumu, ka minētie instrumenti:
196.1. emitēti pirms 2015. gada 18. janvāra;
196.2. 2015. gada 31. decembrī varēja tikt iekļauti pašu līdzekļos līdz 50 procentu apmērā no maksātspējas normas vai pašu līdzekļiem atbilstoši attiecīgajā periodā spēkā esošajiem Komisijas normatīvajiem noteikumiem, kas noteica prasības dzīvības un nedzīvības apdrošinātāju, kā arī pārapdrošinātāju maksātspējas normas un pašu līdzekļu aprēķināšanai;
196.3. citādi netiktu klasificēti 1. līmenī vai 2. līmenī atbilstoši šo noteikumu 127. punkta prasībām.
197. Neatkarīgi no šo noteikumu 127. punkta prasībām pamata pašu kapitāla posteņus (instrumentus) no 2016. gada 1. janvāra līdz 2026. gada 1. janvārim klasificē kā 2. līmeņa pamata pašu kapitālu ar nosacījumu, ka minētie instrumenti:
197.1. emitēti pirms 2015. gada 18. janvāra;
197.2. 2015. gada 31. decembrī varēja tikt iekļauti pašu līdzekļos līdz 25 procentu apmērā no maksātspējas normas vai pašu līdzekļiem atbilstoši attiecīgajā periodā spēkā esošajiem Komisijas normatīvajiem noteikumiem, kas noteica prasības dzīvības un nedzīvības apdrošinātāju, kā arī pārapdrošinātāju maksātspējas normas un pašu līdzekļu aprēķināšanai.
198. Ja posteņi, kas tiek klasificēti kā pamata pašu kapitāla posteņi saskaņā ar šo noteikumu 196. un 197. punktu, tiek apmainīti vai konvertēti par citu pamata pašu kapitāla posteni pēc 2015. gada 18. janvāra, postenis, uz kuru notiek maiņa vai konvertēšana, tiek uzskatīts par jaunu posteni, kas neatbilst šo noteikumu 196.1. un 197.1. punkta prasībām.
199. Instrumenti, kas 2015. gada 31. decembrī netika iekļauti pašu līdzekļos tikai tādēļ, ka ir ticis piemērots attiecīgajā periodā spēkā esošajos Komisijas normatīvajos noteikumos, kas noteica prasības dzīvības un nedzīvības apdrošinātāju, kā arī pārapdrošinātāju maksātspējas normas un pašu līdzekļu aprēķināšanai, noteiktais kvantitatīvais ierobežojums, tiek uzskatīti par atbilstošiem šo noteikumu 196.2. un 197.2. punkta prasībām.
200. Aprēķinot kapitāla vērtspapīru riska apakšmoduli saskaņā ar standarta formulu, standarta parametrus, kas piemērojami kapitāla vērtspapīriem, kurus apdrošinātājs vai pārapdrošinātājs iegādājies 2016. gada 1. janvārī vai līdz šai dienai, aprēķina kā šādu parametru vidējos svērtos lielumus:
200.1. 22 procenti;
200.2. standarta parametrs, kas izmantojams, aprēķinot kapitāla vērtspapīru riska apakšmoduli saskaņā ar standarta formulu atbilstoši ES regulas Nr. 2015/35 169. panta prasībām.
201. Šo noteikumu 200.2. punktā minētā parametra svērums pieaug vismaz lineāri katra gada beigās, sākot no 0 procentiem gadā, kas sākas 2016. gada 1. janvārī, līdz 100 procentiem 2023. gada 1. janvārī. Kritēriji, kas jāievēro, un kapitāla vērtspapīri, kuriem var noteikt pārejas laikposmu, tiek noteikti atbilstoši ES regulas Nr. 2015/35 173. panta prasībām.
202. Ar šo noteikumu spēkā stāšanos spēku zaudē Komisijas 2017. gada 28. marta normatīvie noteikumi Nr. 58 "Apdrošinātāju un pārapdrošinātāju maksātspējas kapitāla prasības un pašu kapitāla aprēķināšanas normatīvie noteikumi".
Informatīva atsauce uz Eiropas Savienības tiesību normām
Noteikumos iekļautas tiesību normas, kas izriet no:
1) Eiropas Parlamenta un Padomes Direktīvas 2009/138/EK par uzņēmējdarbības uzsākšanu un veikšanu apdrošināšanas un pārapdrošināšanas jomā (Maksātspēja II);
2) Eiropas Apdrošināšanas un aroda pensiju iestādes pamatnostādnēm Nr. EIOPA-BoS-15/113 LV "Pamatnostādnes par aktīvu un saistību, kas nav tehniskās rezerves, atzīšanu un vērtēšanu";
3) Eiropas Apdrošināšanas un aroda pensiju iestādes pamatnostādnēm Nr. EIOPA-BoS-14/167 LV "Pamatnostādnes par papildu pašu kapitālu";
4) Eiropas Apdrošināšanas un aroda pensiju iestādes pamatnostādnēm Nr. EIOPA-BoS-14/168 LV "Pamatnostādnes par pašu kapitāla klasificēšanu";
5) Eiropas Apdrošināšanas un aroda pensiju iestādes pamatnostādnēm EIOPA-BoS-14/170 LV "Pamatnostādnes par rīcību attiecībā uz saistītām sabiedrībām, tostarp līdzdalību";
6) Eiropas Apdrošināšanas un aroda pensiju iestādes pamatnostādnēm EIOPA-BoS-14/171 LV "Pamatnostādnes par caurskatāmības pieeju";
7) Eiropas Apdrošināšanas un aroda pensiju iestādes pamatnostādnēm EIOPA-BoS-14/172 LV "Pamatnostādnes par bāzes risku";
8) Eiropas Apdrošināšanas un aroda pensiju iestādes pamatnostādnēm EIOPA-BoS-14/173 LV "Pamatnostādnes attiecībā uz nodotās pārapdrošināšanas līgumu piemērošanu nedzīvības apdrošināšanas parakstīšanas riska apakšmodulim";
9) Eiropas Apdrošināšanas un aroda pensiju iestādes pamatnostādnēm EIOPA-BoS-14/174 LV "Pamatnostādnes par tirgus un darījuma partneru riska darījumu apstrādi standarta formulā";
10) Eiropas Apdrošināšanas un aroda pensiju iestādes pamatnostādnēm EIOPA-BoS-14/175 LV "Pamatnostādnes attiecībā uz dzīvības apdrošināšanas parakstīšanas riska moduļa piemērošanu";
11) Eiropas Apdrošināšanas un aroda pensiju iestādes pamatnostādnēm EIOPA-BoS-14/176 LV "Pamatnostādnes attiecībā uz veselības apdrošināšanas katastrofu riska apakšmoduli";
12) Eiropas Apdrošināšanas un aroda pensiju iestādes pamatnostādnēm EIOPA-BoS-14/177 LV "Pamatnostādnes par tehnisko rezervju un atlikto nodokļu zaudējumu segšanas spēju";
13) Eiropas Apdrošināšanas un aroda pensiju iestādes pamatnostādnēm EIOPA-BoS-14/178 LV "Pamatnostādnes par sabiedrības īpašajiem parametriem";
14) Eiropas Apdrošināšanas un aroda pensiju iestādes pamatnostādnēm EIOPA-BoS-15/111 LV "Pamatnostādnes par ilgtermiņa garantijas pasākumu īstenošanu''.
Finanšu un kapitāla tirgus komisijas priekšsēdētāja S. Purgaile
1. pielikums
Finanšu un kapitāla tirgus komisijas
22.12.2020. normatīvajiem noteikumiem Nr. 248
Lēmuma pieņemšanas shēma attiecībā uz līdzdalības atspoguļošanu pašu kapitālā vai maksātspējas kapitāla prasības aprēķinā
2. pielikums
Finanšu un kapitāla tirgus komisijas
22.12.2020. normatīvajiem noteikumiem Nr. 248
Nedzīvības apdrošināšanas parakstīšanas riska moduļa shēma
Šajā pielikumā norādīto shēmu izmanto tikai nedzīvības apdrošināšanas katastrofas riska apakšmoduļa kapitāla prasību aprēķina vajadzībām. Shēma atspoguļo šādus nedzīvības apdrošināšanas katastrofas riska agregācijas līmeņus atbilstoši ES regulas Nr. 2015/35 prasībām:
(a) 5. agregācijas līmenis – nedzīvības apdrošināšanas katastrofas riska, nedzīvības apdrošināšanas prēmijas un rezerves riska un nedzīvības apdrošināšanas polises apturēšanas riska agregācija nedzīvības apdrošināšanas parakstīšanas riska moduļa vajadzībām;
(b) 4. agregācijas līmenis – apakšmoduļu agregācija nedzīvības apdrošināšanas katastrofas riska kapitāla prasības noteikšanas vajadzībām atbilstoši ES regulas Nr. 2015/35 119. panta 2. punkta prasībām;
(c) 3. agregācijas līmenis – apakšmoduļu agregācija dabas katastrofu riska apakšmoduļa kapitāla prasības noteikšanas vajadzībām atbilstoši ES regulas Nr. 2015/35 120. panta 2. punkta prasībām un apakšmoduļu agregācija cilvēka radītas katastrofas riska apakšmoduļa kapitāla prasības noteikšanas vajadzībām atbilstoši ES regulas Nr. 2015/35 128. panta 2. punkta prasībām;
(d) 2. agregācijas līmenis – agregācija, lai aprēķinātu atsevišķus risku apakšmoduļus dabas katastrofu riskam un atsevišķus risku apakšmoduļus cilvēka radītas katastrofas riskam, t.i., vētras, zemestrīces, plūdu, krusas, zemes nogruvumu, kā arī sauszemes transportlīdzekļu īpašnieku civiltiesiskās atbildības, jūras, aviācijas, ugunsgrēku, civiltiesiskās atbildības, kredītu un galvojumu riska apakšmoduļus;
(e) 1. agregācijas līmenis – vētras, zemestrīces, plūdu, krusas un zemes nogruvumu riska reģionu agregācija atbilstoši tam, vai tie ir EEZ vai ārpus EEZ, saskaņā ar ES regulas Nr. 2015/35 121.–125. panta prasībām;
(f) 0. agregācijas līmenis – vētras, zemestrīces, plūdu, krusas un zemes nogruvumu riska agregācija individuāla reģiona līmenī atbilstoši ES regulas Nr. 2015/35 121.–125. panta prasībām.
Nedzīvības apdrošināšanas parakstīšanas riska moduļa shēma
3. pielikums
Finanšu un kapitāla tirgus komisijas
22.12.2020. normatīvajiem noteikumiem Nr. 248
Cedētās pārapdrošināšanas līgumu piemērošana nedzīvības apdrošināšanas parakstīšanas riska moduļa ietvaros
Šajā pielikumā norādītās metodes ir piemērojamas nedzīvības apdrošināšanas katastrofas riska apakšmoduļa kapitāla prasību aprēķina vajadzībām, lai veiktu bruto pašu kapitāla zuduma dezagregāciju un atkārtotu agregāciju atbilstoši šo noteikumu 59. punkta prasībām. Apdrošinātājs vai pārapdrošinātājs piemēro atbilstošāko metodi.
1. metode
Novērtējot atgūstamās summas atbilstoši cedētās pārapdrošināšanas līgumiem ar agregējošu segumu, katra atsevišķa apakšmoduļa aprēķina rezultātiem tiek piemērots kopējs pārapdrošināšanas segums, nodrošinot, ka atgūstamās summas nepārsniedz pārapdrošināšanas līguma robežas.
2. metode
Novērtējot atgūstamās summas atbilstoši cedētās pārapdrošināšanas līgumiem ar agregējošu segumu, saskaņā ar šo noteikumu 2. pielikumā pievienoto nedzīvības apdrošināšanas parakstīšanas riska moduļa shēmu tiek noteikta visdetalizētākā moduļa komponente, kas apkopo attiecīgos apakšmoduļus.
Piemēram: agregējošam pārapdrošināšanas segumam pret vētras un krusas nodarītiem zaudējumiem šī moduļa komponente ir dabas katastrofu riska apakšmodulis, bet agregējošam pārapdrošināšanas segumam pret vētras un sauszemes transportlīdzekļu īpašnieku civiltiesiskās atbildības zaudējumiem šī moduļa komponente ir nedzīvības apdrošināšanas katastrofas riska apakšmodulis.
Šai moduļa komponentei tiek aprēķināts bruto diversificētais pašu kapitāla zudums, kas savukārt tiek attiecināts uz vēl detalizētākām moduļa komponentēm, lai varētu piemērot agregējoša pārapdrošināšanas līguma nosacījumus.
Metožu piemērošana notiek atbilstoši šādiem skaidrojošiem piemēriem:
(1) Vētras risks – pārapdrošināšanas segums EEZ reģiona (valsts) līmenī:
1) vētras riska apakšmodulim tiek aprēķināts diversificēts bruto pašu kapitāla zudums EEZ līmenī, ņemot vērā diversifikācijas ietekmi starp reģioniem;
2) aprēķināto diversificēto bruto pašu kapitāla zudumu (dezagregācija, ievērojot šo noteikumu 57.2. punkta prasības) attiecina uz atsevišķiem EEZ reģioniem;
3) bruto diversificētajam EEZ reģiona līmeņa kapitāla zudumam piemēro pārapdrošināšanas segumu EEZ reģiona (valsts) līmenī;
4) iegūtās neto diversificētās moduļa komponentes summē, lai iegūtu vētras riska neto pašu kapitāla zudumu EEZ līmenī.
(2) Vētras risks – pārapdrošināšanas segums EEZ reģiona un ārpus EEZ reģiona līmenī, ko papildina agregējošs segums visiem reģioniem kopumā:
1) veic 1. piemērā noteiktos aprēķinus, lai noteiktu neto pašu kapitāla zudumu EEZ reģioniem kopumā;
2) veic 1. piemērā noteiktos aprēķinus (aizstājot EEZ reģionus ar reģioniem ārpus EEZ un šo noteikumu 57.2. punkta prasību vietā piemērojot 57.3. punkta prasības), lai noteiktu neto pašu kapitāla zudumu kopumā reģioniem ārpus EEZ;
3) aprēķina bruto diversificēto vētras riska pašu kapitāla zudumu (ņemot vērā pārapdrošināšanas segumu atsevišķu EEZ vai ārpus EEZ reģionu līmenī un diversifikāciju starp EEZ reģioniem un reģioniem ārpus EEZ);
4) piemēro pārapdrošināšanas segumu, kas attiecas uz visiem reģioniem kopumā, lai iegūtu vētras riska apakšmoduļa neto pašu kapitāla zudumu.
(3) Vētras risks – pārapdrošināšanas segums reģiona līmenī, ko papildina agregējošs segums, kas attiecas uz vētras risku un krusas risku kopumā (šajā gadījumā atbilstošāka ir 2. metode un 1. metodes pielietojums sniegts tikai skaidrojumam).
2. metode:
1) veic 2. piemērā noteiktos aprēķinus, kuros ņemts vērā pārapdrošināšanas segums reģiona līmenī, lai noteiktu neto pašu kapitāla zudumu vētras un krusas riskiem atsevišķi (ja nav agregējoša seguma EEZ vai ārpus EEZ reģionu līmenī kopumā, tad pietiekami ir 1. piemērā norādītie aprēķini);
2) aprēķina diversificēto bruto pašu kapitāla zudumu dabas katastrofu riska līmenī, ņemot vērā pārapdrošināšanu reģiona līmenī un diversifikāciju starp dabas katastrofu riska apakšmoduļiem, bet neņemot vērā agregējošo pārapdrošināšanas segumu vētras un krusas riskiem;
3) piemērojot proporcionālo metodi, dezagregē diversificēto dabas katastrofu riska bruto pašu kapitāla zudumu, attiecinot to uz vētras risku un krusas risku, kā arī citiem dabas katastrofas riskiem, ja tādi ir, un piemēro agregējošo pārapdrošināšanas segumu, kas attiecas uz vētras un krusas risku kopumā;
4) apkopo visu dabas katastrofu risku apakšmoduļus, lai iegūtu dabas katastrofas risku apakšmoduļa neto pašu kapitāla zudumu.
1. metode:
1) veic 2. piemērā noteiktos aprēķinus vētras un krusas riskiem atsevišķi, lai iegūtu neto diversificēto vētras un krusas risku pašu kapitāla zudumu;
2) piemēro agregējošo pārapdrošināšanas segumu vētras riskam un krusas riskam atsevišķi;
3) piemērojot diversifikāciju, apkopo visu dabas katastrofu risku apakšmoduļus, lai iegūtu dabas katastrofas risku apakšmoduļa neto pašu kapitāla zudumu;
4) veic pārbaudi, vai kopējās atbilstoši pārapdrošināšanas līgumiem atgūstamās summas nepārsniedz līgumos ietvertos ierobežojumus;
5) ja aprēķinātās atgūstamās summas pārsniedz ierobežojumus, tiek piemērota 2. metode.
(4) Pārapdrošināšanas segums reģiona līmenī vētras riskam un segums riska līmenī sauszemes transportlīdzekļu īpašnieku civiltiesiskās atbildības riskam, kas papildināts ar agregējošu segumu vētras riskam un sauszemes transportlīdzekļu īpašnieku civiltiesiskās atbildības riskam kopumā.
2. metode:
1) veic 2. piemērā noteiktos aprēķinus, kuros ņemts vērā pārapdrošināšanas segums reģiona līmenī, lai noteiktu neto pašu kapitāla zudumu vētras riskam atsevišķi (SCRwind) (ja nav agregējoša seguma EEZ vai ārpus EEZ reģionu līmenī kopumā, tad pietiekami ir 1. piemērā norādītie aprēķini);
2) sauszemes transportlīdzekļu īpašnieku civiltiesiskās atbildības riskam piemēro pārapdrošināšanas segumu riska līmenī, lai iegūtu neto pašu kapitāla zudumu sauszemes transportlīdzekļu īpašnieku civiltiesiskās atbildības riskam (SCRmotorTPL);
3) ņemot vērā arī citu dabas katastrotofu riska apakšmoduļu un cilvēka radītas katastrofas riska apakšmoduļu rezultātus, aprēķina diversificēto pašu kapitāla zudumu dabas katastrofu riska apakšmodulim (SCRnatCAT) un cilvēka radītas katastrofas apakšmodulim (SCRman-madeCAT), kuros ņemts vērā pārapdrošināšanas segums reģiona un riska līmenī;
4) aprēķina diversificēto pašu kapitāla zudumu nedzīvības apdrošināšanas katastrofas riska apakšmodulim (SCRCAT(before aggregate cover)), ņemot vērā diversifikāciju starp katastrofu riska apakšmoduli (SCRnatCAT) un cilvēka radītas katastrofas apakšmoduli (SCRman-madeCAT), un iegūto rezultātu attiecina atkal uz SCRnatCAT un SCRman-madeCAT (veic dezagregāciju, izmantojot proporcionālo metodi) un tālāk attiecina uz netSCRwind un netSCRmotorTPL;
5) SCRwind* un SCRmotorTPL*, kam piemērota diversifikācija nedzīvības apdrošināšanas katastrofas riska apakšmoduļa ietvaros, piemēro agregējošo pārapdrošināšanas segumu, lai iegūtu neto pašu kapitāla zudumu vētras riskam un sauszemes transportlīdzekļu īpašnieku civiltiesiskās atbildības riskam kopumā (netSCRwind/motor (after aggregate cover));
6) pašu kapitāla zudumu nedzīvības apdrošināšanas katastrofas riska apakšmodulim, kurā piemērots arī agregējošs segums vētras riskam un sauszemes transportlīdzekļu īpašnieku civiltiesiskās atbildības riskam kopumā, aprēķina šādi:
SCRCAT(after aggregate cover) = SCRCAT(before aggregate cover) - SCRwind - SCRmotorTPL + netSCRwind/motor (after aggregate cover).