
Rīgas domes saistošie noteikumi: Šajā laidienā 7 Pēdējās nedēļas laikā 1 Visi
Rīgas domes saistošie noteikumi Nr. 72
Rīgā 2021. gada 7. jūlijā (prot. Nr. 26, 17. §)
Grozījumi Rīgas domes 2016. gada 20. decembra saistošajos noteikumos Nr. 237 "Par pašvaldības nodevu par suņa turēšanu Rīgā un suņa reģistrācijas kārtības uzraudzību un kontroli"
Izdoti saskaņā ar likuma "Par nodokļiem un nodevām" 12. panta
pirmās daļas 5. punktu, Ministru kabineta 2005. gada 28. jūnija
noteikumu Nr. 480 "Noteikumi par kārtību, kādā pašvaldības
var uzlikt pašvaldības nodevas" 16.1 punktu, Ministru kabineta
2011. gada 21. jūnija noteikumu Nr. 491 "Mājas (istabas)
dzīvnieku reģistrācijas kārtība" 3. punktu
1. Izdarīt Rīgas domes 2016. gada 20. decembra saistošajos noteikumos Nr. 237 "Par pašvaldības nodevu par suņa turēšanu Rīgā un suņa reģistrācijas kārtības uzraudzību un kontroli" (Latvijas Vēstnesis, 2017, Nr. 9; 2020, Nr. 20, Nr. 123; 2021, Nr. 28) šādus grozījumus:
1.1. izteikt 6. un 7. punktu šādā redakcijā:
"6. Gadījumā, ja suņa īpašnieks, turētājs vai valdītājs nevar izpildīt noteikumu 5. punktā noteiktās prasības, reģistrācijas fakta pārbaudes nodrošināšanai noteikumu 23. punktā minētajām amatpersonām ir tiesības pieaicināt suņa notveršanai un nofiksēšanai pakalpojuma sniedzēju, kas publiskā iepirkuma rezultātā ir ieguvis tiesības Rīgā nodrošināt klaiņojošu un bezsaimnieka dzīvnieku izķeršanu (turpmāk – pakalpojuma sniedzējs).
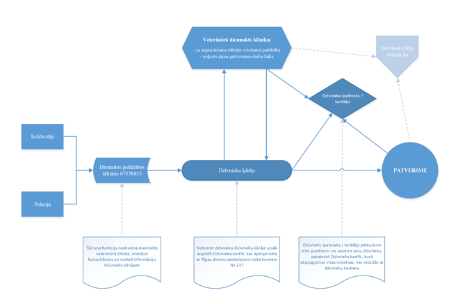
7. Suņa īpašniekam ir pienākums segt izdevumus Rīgas domes Mājokļu un vides departamentam, kas tam radušies, apmaksājot pakalpojuma sniedzējam noteikumu 6. punktā minēto pakalpojumu vai – suņa klaiņošanas gadījumā – apmaksājot pakalpojuma sniedzējam suņa izķeršanu, transportēšanu, veterinārmedicīnisko aprūpi un uzturēšanos patversmē (dzīvnieka ķeršanas un informācijas aprites shēma 1. pielikumā) atbilstoši Dzīvnieka kartītē norādītajai informācijai (2. pielikums) un saskaņā ar izcenojumiem, kas noteikti starp pakalpojuma sniedzēju un Rīgas domes Mājokļu un vides departamentu noslēgtajā līgumā par attiecīgā pakalpojuma nodrošināšanu.";
1.2. papildināt saistošos noteikumus ar 1. pielikumu šādā redakcijā:
"1. pielikums
Rīgas domes 2016. gada 20. decembra saistošajiem noteikumiem Nr. 237
Dzīvnieka ķeršanas un informācijas aprites shēma
1.3. papildināt saistošos noteikumus ar 2. pielikumu šādā redakcijā:
"2. pielikums
Rīgas domes 2016. gada 20. decembra saistošajiem noteikumiem Nr. 237
DZĪVNIEKA KARTĪTE (sunim)
| Izsaukuma saņemšana: | |||
|
Datums |
Laiks | ||
|
No kā saņemts izsaukums |
|||
| Dzīvnieka noķeršanas datums | Laiks | ||
| Dzīvnieka noķeršanas vieta | |||
| Dzīvnieku ķērāja vārds, uzvārds | Apliecības Nr. | ||
| Suņa apraksts | |||
| Informācija, kas nolasīta no mikroshēmas: | |||
|
Numurs |
|||
|
Īpašnieks/turētājs |
|||
|
Tālruņa numurs |
|||
| Informācija par saziņu ar īpašnieku | |||
Ķērāja paraksts: __________________ (vārds, uzvārds)
Veiktās manipulācijas ar dzīvnieku un to izmaksas
|
Nr. p. k. |
Pakalpojuma sniedzējs |
Pakalpojums |
Pakalpojuma izcenojums, euro ar PVN |
Pakalpojuma sniegšanas datums |
|
1. |
Dzīvnieku ķērājs |
Dzīvnieka izķeršana Rīgas pilsētas administratīvajā teritorijā | ||
|
2. |
Dzīvnieka transportēšana no notveršanas vietas uz patversmi | |||
|
3. |
Dzīvnieka transportēšana no notveršanas vietas uz veterināro klīniku | |||
|
KOPĀ: |
||||
| Piezīmes: | ||||
Ķērāja paraksts: __________________ (vārds, uzvārds)
| Dzīvnieks saņemts | Datums, laiks: | |||
| Dzīvnieka saņēmējs | paraksts | (vārds, uzvārds) | ||
|
Nr. p. k. |
Pakalpojuma sniedzējs |
Pakalpojums |
Pakalpojuma izcenojums, euro ar PVN |
Pakalpojuma sniegšanas datums |
|
1. |
Veterinārā klīnika |
Pirmās medicīniskās palīdzības sniegšana | ||
|
2. |
Kucēna eitanāzija | |||
|
3. |
Suņa eitanāzija | |||
|
4. |
Suņa diennakts uzturēšana stacionārā veterinārmedicīniskās aprūpes iestādē | |||
|
5. |
Dzīvnieka apzīmēšana ar mikroshēmu | |||
|
6. |
Dzīvnieka reģistrācija LDC* mājas (istabu) dzīvnieku reģistrā | |||
|
KOPĀ: |
||||
| Piezīmes | ||||
Veterinārās klīnikas pārstāvja paraksts: __________________ (vārds, uzvārds)
| Dzīvnieks saņemts | Datums, laiks: | |||
| Dzīvnieka saņēmējs | paraksts | (vārds, uzvārds) | ||
|
Nr. p. k. |
Pakalpojuma sniedzējs |
Pakalpojums |
Pakalpojuma izcenojums, euro ar PVN |
Pakalpojuma sniegšanas datums |
|
1. |
Dzīvnieku ķērājs |
Dzīvnieka transportēšana no veterinārās klīnikas uz patversmi |
||
|
KOPĀ: |
||||
| Piezīmes | ||||
Ķērāja paraksts: __________________ (vārds, uzvārds)
| Dzīvnieks saņemts | Datums, laiks: | ||||||
| Dzīvnieka saņēmējs | paraksts | (vārds, uzvārds) | |||||
|
Nr. p. k. |
Pakalpojuma sniedzējs |
Pakalpojums |
Dienu skaits |
Pakalpojuma izcenojums, euro ar PVN |
Summa, euro ar PVN |
Pakalpojuma sniegšanas datums |
|
|
1. |
Patversme |
Suņa (vecumā līdz 8 nedēļām) uzturēšana patversmē | |||||
|
2. |
Suņa (vecumā virs 8 nedēļām) uzturēšana patversmē | ||||||
|
3. |
Suņa vakcinācija |
- |
- |
||||
|
4. |
Kucēna atblusošana |
- |
- |
||||
|
5. |
Suņa atblusošana |
- |
- |
||||
|
6. |
Kucēna attārpošana |
- |
- |
||||
|
7. |
Suņa attārpošana |
- |
- |
||||
|
8. |
Klīniska suņa izmeklēšana |
- |
- |
||||
|
9. |
Slima suņa veterinārmedicīniskā aprūpe |
- |
- |
||||
|
10. |
Kucēna eitanāzija |
- |
- |
||||
|
11. |
Suņa eitanāzija |
- |
- |
||||
|
12. |
Dzīvnieka apzīmēšana ar mikroshēmu |
- |
- |
||||
|
13. |
Dzīvnieka reģistrācija LDC* mājas (istabu) dzīvnieku reģistrā |
- |
- |
||||
|
KOPĀ: |
- |
- |
|||||
| Piezīmes | |||||||
Patversmes pārstāvja paraksts: __________________ (vārds, uzvārds)
| Dzīvnieks saņemts | Datums, laiks: | |||
| Dzīvnieka saņēmējs | paraksts | (vārds, uzvārds) | ||
|
Nr. p. k. |
Pakalpojuma sniedzējs |
Pakalpojums |
Pakalpojuma izcenojums, euro ar PVN |
Pakalpojuma sniegšanas datums |
|
1. |
Dzīvnieka utilizācija |
Dzīvnieka līķa savākšana un utilizācija |
||
|
KOPĀ: |
||||
| Piezīmes | ||||
_____ paraksts: __________________ (vārds, uzvārds)
| KOPĒJIE izdevumi par suņa izķeršanu, transportēšanu, veterinārmedicīnisko aprūpi un uzturēšanu patversmē |
_______ euro |
Saskaņā ar Rīgas domes 2016. gada 20. decembra saistošo noteikumu Nr. 237 "Par pašvaldības nodevu par suņa turēšanu Rīgā un suņa reģistrācijas kārtības uzraudzību un kontroli" 7. punktu suņa īpašnieks samaksā Rīgas pilsētas pašvaldībai radušos izdevumus par suņa izķeršanu, transportēšanu, veterinārmedicīnisko aprūpi un uzturēšanu patversmē viena mēneša laikā no suņa saņemšanas brīža, veicot samaksu un norādot šādus rekvizītus:
Saņēmējs: Rīgas pilsētas pašvaldība
Adrese: Rātslaukums 1, Rīga, LV-1050
NMR kods: 90011524360
PVN reģistrācijas Nr. LV90011524360
Banka: AS "Luminor Bank" Latvijas filiāle
Kods: NDEALV2X
Konts: LV11RIKO0023300005090
RD iestāde: Mājokļu un vides departaments
RD iestādes adrese: Brīvības iela 49/53, Rīga, LV-1010
RD iestādes kods: 209
Maksājuma mērķī norāda: Par suņa Nr. (mikroshēmas numurs) izķeršanu un aprūpi, īpašnieka vārds, uzvārds.
| Dzīvnieka atdošana īpašniekam/turētājam: | |||
|
Atdošanas vieta |
|||
|
Datums |
Laiks | ||
|
Īpašnieka/turētāja vārds, uzvārds |
Personas kods | ||
|
Deklarētā dzīvesvieta: |
|||
|
Tālruņa numurs |
|||
|
e-pasta adrese |
|||
Īpašnieka/turētāja paraksts: __________________ (vārds, uzvārds)
| Piezīmes: | ||
|
. |
||
* Lauksaimniecības datu centrs."
2. Saistošie noteikumi stājas spēkā 2022. gada 1. janvārī.
Rīgas domes priekšsēdētājs M. Staķis
Paskaidrojuma raksts
Rīgas domes 2021. gada 7. jūlija saistošajiem noteikumiem Nr. 72 "Grozījumi
Rīgas domes 2016. gada 20. decembra saistošajos noteikumos Nr. 237 "Par
pašvaldības nodevu par suņa turēšanu Rīgā un suņa reģistrācijas kārtības
uzraudzību un kontroli""
| 1. Īss saistošo noteikumu satura izklāsts Ar saistošajiem noteikumiem tiek izdarīti grozījumi Rīgas domes 2016. gada 20. decembra saistošo noteikumu Nr. 237 "Par pašvaldības nodevu par suņa turēšanu Rīgā un suņa reģistrācijas kārtības uzraudzību un kontroli" (turpmāk – saistošie noteikumi Nr. 237) 6. un 7. punktā, kā arī saistošie noteikumi Nr. 237 tiek papildināti ar 1. un 2. pielikumu. |
| 2. Saistošo noteikumu nepieciešamības pamatojums Saistošie noteikumi ir nepieciešami, lai atvieglotu un optimizētu veidu, kā suņa īpašnieks samaksā izdevumus par suņa notveršanu un nofiksēšanu vai – suņa klaiņošanas gadījumā – suņa izķeršanu, transportēšanu, veterinārmedicīnisko aprūpi, uzturēšanos patversmē, nosakot, ka suņa īpašniekam ir pienākums šos izdevumus samaksāt Rīgas domes Mājokļu un vides departamentam saskaņā ar izcenojumiem, kas noteikti starp pakalpojumu sniedzēju un Rīgas domes Mājokļu un vides departamentu noslēgtajā līgumā par attiecīgā pakalpojuma nodrošināšanu. Kā arī ar šiem saistošajiem noteikumiem paredzēts, ka suņa īpašniekam, pakalpojuma sniedzējiem un Rīgas domes Mājokļu un vides departamentam tiks nodrošināts ērtāks, caurredzamāks un efektīvāks pakalpojumu sniegšanas un samaksas process. |
| 3. Informācija par saistošo noteikumu ietekmi uz
pašvaldības budžetu Atbilstoši likuma "Par pašvaldībām" 43.1 panta otrajai daļai informācija par plānoto ietekmi uz pašvaldības budžetu netiek iekļauta. |
| 4. Informācija par saistošo noteikumu ietekmi uz
uzņēmējdarbības vidi pašvaldības teritorijā Neietekmē. |
| 5. Informācija par saistošo noteikumu ietekmi uz
administratīvajām procedūrām
Neietekmē. |
| 6. Informācija par konsultācijām ar privātpersonām Konsultācijas ar privātpersonām nav notikušas. |
Rīgas domes priekšsēdētājs M. Staķis