
Kuldīgas novada domes saistošie noteikumi: Šajā laidienā 1 Pēdējās nedēļas laikā 0 Visi
Kuldīgas novada domes saistošie noteikumi Nr. 3/2025
2025. gada 28. februārī
Kuldīgas novada pašvaldības nolikums
APSTIPRINĀTI
ar Kuldīgas novada domes 28.02.2025.
sēdes lēmumu (prot. Nr. 3, p. 114)
Izdoti, pamatojoties uz
Pašvaldību likuma 49. panta pirmo daļu
I. VISPĀRĪGAIS JAUTĀJUMS
1. Kuldīgas novada pašvaldības nolikums (turpmāk – nolikums) nosaka Kuldīgas novada pašvaldības (turpmāk – pašvaldība) institucionālo sistēmu un darba organizāciju.
II. PAŠVALDĪBAS TERITORIĀLAIS IEDALĪJUMS UN PAŠVALDĪBAS ADMINISTRĀCIJAS STRUKTŪRA
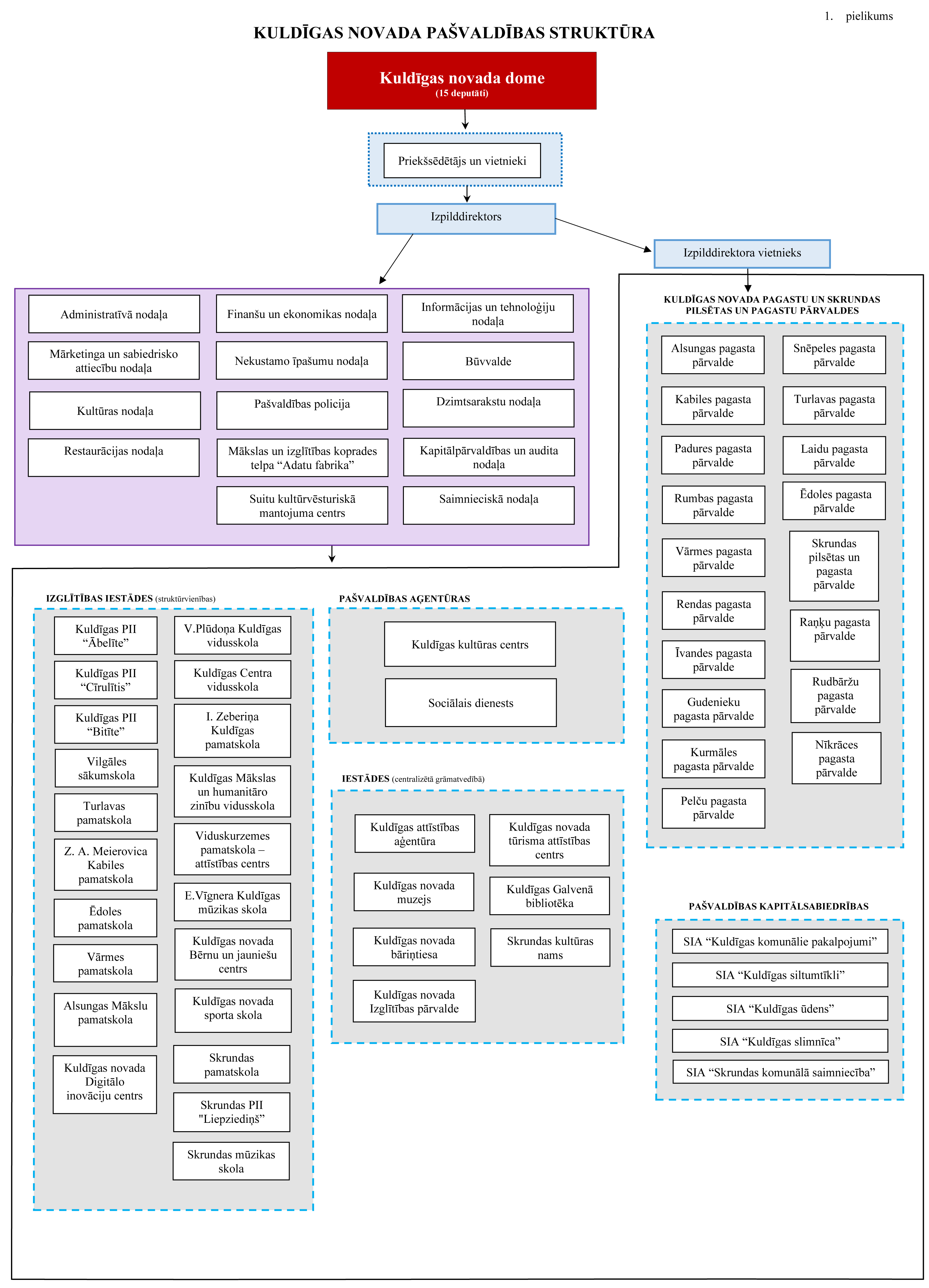
2. Kuldīgas novada administratīvajā teritorijā novada pašvaldības iedzīvotāju pārstāvību nodrošina to ievēlēta pašvaldības lēmējinstitūcija – Kuldīgas novada dome (turpmāk – Dome), kas pieņem lēmumus, nosaka pašvaldības institucionālo struktūru, lemj par autonomo funkciju un brīvprātīgo iniciatīvu īstenošanu un par kārtību, kādā nodrošina pašvaldībai deleģēto valsts pārvaldes funkciju un pārvaldes uzdevumu izpildi, izstrādā un izpilda pašvaldības budžetu. Dome atbilstoši kompetencei ir atbildīga par pašvaldības institūciju tiesisku darbību un finanšu līdzekļu izlietojumu (struktūra 1. pielikums).
3. Kuldīgas novada teritorijai ir šādas teritoriālās vienības:
3.1. Kuldīgas pilsēta;
3.2. Skrundas pilsēta;
3.3. Alsungas pagasts;
3.4. Ēdoles pagasts;
3.5. Gudenieku pagasts;
3.6. Īvandes pagasts;
3.7. Kabiles pagasts;
3.8. Kurmāles pagasts;
3.9. Laidu pagasts;
3.10. Padures pagasts;
3.11. Pelču pagasts;
3.12. Rendas pagasts;
3.13. Rumbas pagasts;
3.14. Skrundas pagasts;
3.15. Snēpeles pagasts;
3.16. Turlavas pagasts;
3.17. Vārmes pagasts;
3.18. Skrundas pagasts
3.19. Rudbāržu pagasts;
3.20. Raņķu pagasts;
3.21. Nīkrāces pagasts.
4. Pašvaldības administratīvais centrs atrodas Kuldīgas pilsētā ar juridisko adresi: Baznīcas iela 1, Kuldīga, Kuldīgas novads, LV-3301.
5. Domes pieņemto lēmumu izpildi un darba organizatorisko un tehnisko apkalpošanu nodrošina Centrālā pārvalde, kas izveidota kā patstāvīga pašvaldības iestāde, kurai apstiprināts nolikums un kuras sastāvā ir šādas struktūrvienības:
5.1. Būvvalde;
5.2. Nekustamo īpašumu nodaļa;
5.3. Restaurācijas nodaļa;
5.4. Administratīvā nodaļa;
5.5. Finanšu un ekonomikas nodaļa;
5.6. Informācijas un tehnoloģiju nodaļa;
5.7. Kultūras nodaļa;
5.8. Mārketinga un sabiedrisko attiecību nodaļa;
5.9. Dzimtsarakstu nodaļa;
5.10. Pašvaldības policija;
5.11. Mākslas un izglītības koprades telpa "Adatu fabrika";
5.12. Kapitālpārvaldības un audita nodaļa;
5.13. Saimnieciskā nodaļa;
5.14. Suitu kultūrvēsturiskā mantojuma centrs.
6. Lai nodrošinātu pašvaldības sniegto pakalpojumu pieejamību novada teritoriālajās vienībās, izveidotas šādas iestādes un struktūrvienības:
6.1. Kuldīgas novada Skrundas pilsētas un pagasta pārvalde;
6.2. Kuldīgas novada Nīkrāces pagasta pārvalde;
6.3. Kuldīgas novada Rudbāržu pagasta pārvalde;
6.4. Kuldīgas novada Raņķu pagasta pārvalde;
6.5. Kuldīgas novada Alsungas pagasta pārvalde;
6.6. Kuldīgas novada Ēdoles pagasta pārvalde;
6.7. Kuldīgas novada Gudenieku pagasta pārvalde;
6.8. Kuldīgas novada Īvandes pagasta pārvalde;
6.9. Kuldīgas novada Kabiles pagasta pārvalde;
6.10. Kuldīgas novada Kurmāles pagasta pārvalde;
6.11. Kuldīgas novada Laidu pagasta pārvalde;
6.12. Kuldīgas novada Padures pagasta pārvalde;
6.13. Kuldīgas novada Pelču pagasta pārvalde;
6.14. Kuldīgas novada Rendas pagasta pārvalde;
6.15. Kuldīgas novada Rumbas pagasta pārvalde;
6.16. Kuldīgas novada Snēpeles pagasta pārvalde;
6.17. Kuldīgas novada Turlavas pagasta pārvalde;
6.18. Kuldīgas novada Vārmes pagasta pārvalde.
7. Lai pildītu savas funkcijas, Dome veido pašvaldības iestādes, aģentūras, kapitālsabiedrības. Nepieciešamības un normatīvajos aktos noteiktajos gadījumos Dome var dibināt biedrības vai nodibinājumus, ieguldīt līdzekļus kapitālsabiedrībās.
8. Pašvaldības administrācijas struktūrā ir šādas Domes izveidotas iestādes:
8.1. Kuldīgas novada pašvaldības Kuldīgas pirmsskolas izglītības iestāde "Cīrulītis";
8.2. Kuldīgas novada pašvaldības Kuldīgas pirmsskolas izglītības iestāde "Ābelīte";
8.3. Kuldīgas novada pašvaldības Kuldīgas pirmsskolas izglītības iestāde "Bitīte";
8.4. Kuldīgas novada pašvaldības V. Plūdoņa Kuldīgas vidusskola;
8.5. Kuldīgas novada pašvaldības I. Zeberiņa Kuldīgas pamatskola;
8.6. Kuldīgas novada pašvaldības Kuldīgas Centra vidusskola;
8.7. Kuldīgas novada pašvaldības Kuldīgas Mākslas un humanitāro zinību vidusskola;
8.8. Kuldīgas novada pašvaldības ERNESTA VĪGNERA KULDĪGAS MŪZIKAS SKOLA;
8.9. Kuldīgas novada pašvaldības Z. A. Meierovica Kabiles pamatskola;
8.10. Kuldīgas novada pašvaldības Ēdoles pamatskola;
8.11. Kuldīgas novada pašvaldības Turlavas pamatskola;
8.12. Kuldīgas novada pašvaldības Vilgāles sākumskola;
8.13. Kuldīgas novada pašvaldības Vārmes pamatskola;
8.14. Kuldīgas novada pašvaldības Kuldīgas novada Bērnu un jauniešu centrs;
8.15. Kuldīgas novada pašvaldības Viduskurzemes pamatskola – attīstības centrs;
8.16. Kuldīgas novada tūrisma attīstības centrs;
8.17. Kuldīgas novada sporta skola;
8.18. Kuldīgas novada bāriņtiesa;
8.19. Kuldīgas Galvenā bibliotēka;
8.20. Kuldīgas novada muzejs;
8.21. Kuldīgas attīstības aģentūra;
8.22. Skrundas mūzikas skola;
8.23. Skrundas pirmsskolas izglītības iestāde "Liepziediņš";
8.24. Skrundas pamatskola;
8.25. Skrundas kultūras nams;
8.26. Alsungas Mākslu pamatskola;
8.27. Digitālo inovāciju centrs;
8.28. Kuldīgas novada Izglītības pārvalde;
8.29. Kuldīgas novada Vēlēšanu komisija.
9. Domes pārraudzībā, atbilstoši tās apstiprinātam nolikumam, ir šādas aģentūras:
9.1. Kuldīgas novada pašvaldības aģentūra "Kuldīgas Kultūras centrs";
9.2. Kuldīgas novada pašvaldības aģentūra "Sociālais dienests".
10. Dome ir kapitāldaļu turētāja šādās kapitālsabiedrībās jeb sabiedrībās ar ierobežotu atbildību (turpmāk – SIA):
10.1. SIA "KULDĪGAS KOMUNĀLIE PAKALPOJUMI";
10.2. SIA "KULDĪGAS ŪDENS";
10.3. SIA "KULDĪGAS SILTUMTĪKLI";
10.4. SIA "Kuldīgas slimnīca";
10.5. SIA "Skrundas komunālā saimniecība".
11. Pašvaldība ir dalībnieks šādās biedrībās (nodibinājumos):
11.1. Latvijas Pašvaldību savienība;
11.2. Latvijas izpilddirektoru asociācija;
11.3. Latvijas bāriņtiesu darbinieku asociācija;
11.4. Kurzemes tūrisma asociācija;
11.5. Etniskās kultūras centrs "Suiti";
11.6. Kuldīgas Olimpiskais centrs;
11.7. Darīsim paši!;
11.8. Reģionālo attīstības centru apvienība.
12. Kuldīgas novada dome, atbilstoši Republikas pilsētas domes un novada domes vēlēšanu likumam, sastāv no 15 deputātiem.
13. Lai nodrošinātu savu darbību un izstrādātu Domes lēmumprojektus, Dome no pašvaldības deputātiem ievēl šādas pastāvīgās komitejas:
13.1. Finanšu komiteju 11 locekļu sastāvā;
13.2. Sociālo, izglītības un kultūras lietu komiteju 7 locekļu sastāvā;
13.3. Attīstības komiteju 7 locekļu sastāvā.
14. Dome var lemt par komisiju un darba grupu izveidošanu atsevišķu pašvaldības uzdevumu veikšanai. Šādas komisijas un darba grupas tiek izveidotas noteiktu uzdevumu veikšanai uz noteiktu laiku. Izveidotās darba grupas un komisijas darbojas uz Domes apstiprināta nolikuma pamata un ir komiteju pakļautībā.
15. Komisijas darbību reglamentē Domes apstiprināts attiecīgās komisijas nolikums. Nolikumā norāda:
15.1. komisijas izveidošanas kārtību;
15.2. komisijas priekšsēdētāja pienākumus;
15.3. komisijas kompetenci;
15.4. komisijas organizatoriskās un tehniskās apkalpošanas kārtību;
15.5. Domes pastāvīgo komiteju, amatpersonu vai citu institūciju, kuras padotībā atrodas izveidotā komisija;
15.6. citus jautājumus, kurus Dome uzskata par svarīgiem.
16. Komisiju priekšsēdētāji, saskaņā ar Domes sēdes, komisiju un komiteju norises grafiku, saskaņojot ar Domes priekšsēdētāju un Administratīvās nodaļas vadītāju, nosaka komisijas sēžu norises vietu un laiku.
17. Par piedalīšanos Domes, komiteju un komisiju sēdēs, kā arī par komisiju uzdoto pienākumu pildīšanu, komisiju un komiteju locekļi un priekšsēdētāji saņem atlīdzību Domes noteiktajā kārtībā.
18. Pašvaldības amatpersonu, iestāžu, aģentūru, uzņēmumu, komisiju darbības kontroli veic Dome saskaņā ar pakļautības shēmu.
19. Pašvaldības institūciju darbības tiesiskuma un lietderības kontroli veic revidenti. Finanšu revīziju veikšanai, revīzijas pārskatu sagatavošanai un atzinuma sniegšanai par saimnieciskā gada pārskatu, Dome reizi gadā uzaicina auditorfirmas revidentus.
III. DOMES PRIEKŠSĒDĒTĀJA, PRIEKŠSĒDĒTĀJA VIETNIEKU UN IZPILDDIREKTORA PILNVARAS
20. Domes priekšsēdētāju un tā vietniekus ievēl un no amata atbrīvo Pašvaldību likumā noteiktajā kārtībā.
21. Domes darbu vada Domes priekšsēdētājs. Domes priekšsēdētājs:
21.1. ir politiski un Pašvaldību likumā noteiktajā kārtībā atbildīgs par Domes darbu;
21.2. par Domes lēmumu lietderību un tiesiskumu atbild kā koleģiālas institūcijas loceklis;
21.3. ierosina jautājumu izskatīšanu Domē, komitejās un komisijās;
21.4. koordinē deputātu darbu;
21.5. vada Domes darbu, koordinē jautājumu izskatīšanu komitejās un komisijās;
21.6. pēc komisiju un darba grupu priekšsēdētāju priekšlikuma nosaka komisiju un darba grupu sēžu norises vietu un laiku;
21.7. pārstāv pašvaldību attiecībās ar valsti un citām pašvaldībām un to institūcijām;
21.8. bez īpaša pilnvarojuma pārstāv Domi tiesā;
21.9. Domes vārdā izdod pilnvaras, paraksta līgumus un citus juridiskus dokumentus;
21.10. vada Finanšu komitejas darbu;
21.11. dod rīkojumus izpilddirektoram, pašvaldības iestāžu un citu institūciju vadītājiem, ciktāl tas nepieciešams domes priekšsēdētāja pilnvaru īstenošanai;
21.12. sagatavo izskatīšanai Domes sēdēs valsts iestāžu amatpersonu iesniegumus;
21.13. atbild par tiesas spriedumu izpildi lietās, kurās viena no pusēm ir Dome;
21.14. var ierosināt attiecīgajā administratīvajā teritorijā esošo vietējo valsts pārvaldes iestāžu vadītāju vai šo iestāžu amatpersonu atlaišanu no ieņemamā amata;
21.15. amata zaudēšanas gadījumā divu nedēļu laikā no jaunā Domes priekšsēdētāja ievēlēšanas brīža nodrošina dokumentācijas un materiālo vērtību nodošanu jaunajam Domes priekšsēdētājam ar pieņemšanas-nodošanas aktu. Dokumentācijas un materiālo vērtību nodošanu organizē izpilddirektors;
21.16. Domes telpās reizi nedēļā, ceturtdienās no plkst. 9.00 līdz 12.00 pieņem novada iedzīvotājus;
21.17. pilda Domes priekšsēdētāja vietnieku pienākumus viņu prombūtnes laikā;
21.18. veic citus pienākumus, kas paredzēti LR likumos, Ministru kabineta noteikumos, Domes lēmumos un šajā nolikumā.
22. Kuldīgas novada domes priekšsēdētājam ir divi vietnieki, no kuriem viens vietnieks pastāvīgi pilda amata pienākumus ar darba vietu Kuldīgas novada pašvaldībā un saņem amata atlīdzību, un viens vietnieks, kura pārraudzībā ir Skrundas pilsētas un novada lauku teritoriju jautājumi un strādā neatbrīvojot no tiešajiem pienākumiem pie cita darba devēja.
23. Domes priekšsēdētāja vietnieks:
23.1. pilda Domes priekšsēdētāja pienākumus viņa prombūtnes laikā vai viņa uzdevumā, kā arī pilda citus pienākumus LR likumos un Domes lēmumos paredzētajos gadījumos;
23.2. koordinē novada saimnieciskās nozares jautājumus;
23.3. uzrauga Domes budžeta izlietojumu;
23.4. koordinē pašvaldības administrācijas darbinieku un pašvaldības institūciju darbu;
23.5. iesniedz Domes priekšsēdētājam priekšlikumus par pašvaldības aģentūru, iestāžu, kapitālsabiedrību izveidošanu, reorganizēšanu un likvidāciju;
23.6. koordinē komisiju un darba grupu darbību;
23.7. iesniedz Domes priekšsēdētājam priekšlikumus izveidot darba grupas un komisijas savu pienākumu un tiesību realizācijai, iesaistot tajās pašvaldības administrācijas, iestāžu, uzņēmumu un pieaicinātos speciālistus, kā arī pašvaldības administratīvās teritorijas iedzīvotājus;
23.8. bez īpaša pilnvarojuma pārstāv Domi un pašvaldību tiesā, valsts un pašvaldību institūcijās;
23.9. pašvaldības vārdā paraksta līgumus un citus juridiskus dokumentus atbilstoši savai kompetencei;
23.10. Domes telpās divas reizes nedēļā, pirmdienās no 15.00 līdz 18.00 un ceturtdienās no plkst. 9.00 līdz 12.00 pieņem novada iedzīvotājus;
23.11. veic citus Domes priekšsēdētāja uzdotus un ar Domes lēmumiem noteiktos uzdevumus.
24. Domes priekšsēdētāja vietnieks Skrundas pilsētas un novada lauku teritoriju jautājumos:
24.1. pilda Domes priekšsēdētāja pienākumus viņa prombūtnes laikā vai viņa uzdevumā, kā arī pilda citus pienākumus LR likumos un Domes lēmumos paredzētajos gadījumos;
24.2. uzrauga Domes budžeta izlietojumu sava pārraudzības jomas jautājumos;
24.3. iesniedz Domes priekšsēdētājam priekšlikumus par pašvaldības aģentūru, iestāžu, kapitālsabiedrību izveidošanu, reorganizēšanu un likvidāciju;
24.4. koordinē komisiju un darba grupu darbību;
24.5. iesniedz Domes priekšsēdētājam priekšlikumus izveidot darba grupas un komisijas savu pienākumu un tiesību realizācijai, iesaistot tajās pašvaldības administrācijas, iestāžu, uzņēmumu un pieaicinātos speciālistus, kā arī pašvaldības administratīvās teritorijas iedzīvotājus;
24.6. bez īpaša pilnvarojuma pārstāv Domi un pašvaldību tiesā, valsts un pašvaldību institūcijās;
24.7. pašvaldības vārdā paraksta līgumus un citus juridiskus dokumentus atbilstoši savai kompetencei;
24.8. Domes telpās reizi nedēļā, pirmdienās no 15.00 līdz 18.00 pieņem novada iedzīvotājus;
24.9. veic citus Domes priekšsēdētāja uzdotus un ar Domes lēmumiem noteiktos uzdevumus.
25. Pašvaldības izpilddirektoru uz pieciem gadiem ieceļ Dome. Pirms Domes lēmuma pieņemšanas Dome pārliecinās, ka amata kandidāts atbilst Pašvaldību likuma 21. panta ceturtās daļas prasībām. Pašvaldības izpilddirektors ir iecelts amatā, ja par to nobalso vairāk nekā puse Domes deputātu.
26. Pašvaldības izpilddirektors pilda savus pienākumus saskaņā ar Pašvaldību likumu un pašvaldības nolikumu, Domes lēmumiem.
27. Izpilddirektors:
27.1. vada centrālo pārvaldi;
27.2. organizē pašvaldības administrācijas darbību pakalpojumu sniegšanai pašvaldībā;
27.3. organizē fizisko un juridisko personu iesniegumu apriti pašvaldības struktūrvienībās;
27.4. darbojas Domes pretkorupcijas pasākumu un pašvaldības darba atklātības uzlabošanas jomā;
27.5. piedalās Domes komiteju sēdēs;
27.6. iesniedz Domei priekšlikumus par pašvaldības aģentūru, iestāžu, kapitālsabiedrību izveidošanu, reorganizēšanu un likvidāciju;
27.7. bez īpaša pilnvarojuma pārstāv Domi un pašvaldību tiesā, valsts un pašvaldību institūcijās;
27.8. pašvaldības vārdā paraksta līgumus un citus juridiskus dokumentus atbilstoši savai kompetencei.
28. Pašvaldības izpilddirektors vai izpilddirektora vietnieks ir iecelts amatā vai atbrīvots no amata, ja par to nobalso vairāk nekā puse Domes deputātu.
29. Domes priekšsēdētājs, viņa vietnieki un izpilddirektors un viņa vietnieki var pieņemt lēmumus savas kompetences jautājumos LR likumos, Ministru kabineta noteikumos, nolikumos un citos normatīvajos aktos, kā arī šajā nolikumā noteiktajos gadījumos un kārtībā.
30. Domes priekšsēdētājs, priekšsēdētāja vietnieks un citas vēlētas pašvaldības amatpersonas saņem atlīdzību par savu pienākumu pildīšanu Domes noteiktajā kārtībā.
IV. DOMES PASTĀVĪGO KOMITEJU KOMPETENCE, TO DARBA ORGANIZĀCIJA UN NODROŠINĀJUMS
31. Vēlot komiteju locekļus, priekšroka tiek dota principam, ka deputāts izvēlas komiteju atbilstoši interesēm un vēlmēm, taču jāņem vērā tas, ka katras politiskās partijas vai vēlētāju apvienības pārstāvju skaitu komitejā nosaka iespēju robežās proporcionāli no katras politiskās partijas vai vēlētāju apvienības ievēlēto deputātu skaitam.
32. Katram deputātam jābūt vismaz vienas komitejas loceklim.
33. Domes pastāvīgajām komitejām un deputātiem, pildot savus pienākumus, ir tiesības:
33.1. iepazīties ar pašvaldības, iestāžu, aģentūru, kapitālsabiedrību dokumentāciju, saņemt dokumentu norakstus, kas nepieciešami jautājumu izlemšanai komiteju sēdēs;
33.2. saņemt no pašvaldības administrācijas darbiniekiem, iestādēm un kapitālsabiedrībām nepieciešamos dokumentus un paskaidrojumus.
34. Domstarpību starp pastāvīgajām komitejām un deputātiem izskata Domes priekšsēdētājs. Ja Domes priekšsēdētāja piedāvātais risinājums domstarpību nav novērsis, to izskata un lēmumu pieņem Dome.
35. Komiteju sēdes notiek ne retāk kā vienu reizi mēnesī. Komiteju sēdes ir atklātas. Tajās var piedalīties ikviens Domes deputāts. Komitejām un tās priekšsēdētājam ir tiesības uz sēdi uzaicināt speciālistus, kuriem ir padomdevēja tiesības. Komitejas var noturēt kopīgas sēdes, ja tām ir jāizskata jautājumi, kas skar vairāku komiteju kompetenci. Komiteju priekšsēdētāji vienojas, kurš no viņiem vadīs kopīgo sēdi. Kopīgā vairāku komiteju sēde var notikt, ja tajā piedalās vairāk nekā puse no katras komitejas locekļiem. Lēmumu pieņem ar klātesošo komitejas locekļu balsu vairākumu. Ja balsis sadalās līdzīgi, izšķirošā ir tās komitejas priekšsēdētāja balss, kurš vada kopīgo sēdi. Komitejas priekšsēdētājs var noteikt, ka komitejas loceklis, izmantojot tiešsaistes videokonferences sarunu rīku, klātienes komitejas sēdē piedalīsies attālināti Pašvaldību likumā noteiktajos gadījumos.
36. Komitejas sēžu norises laiku un vietu nosaka komitejas priekšsēdētājs, saskaņojot ar Domes priekšsēdētāju un paziņojot Administratīvās nodaļas vadītājam, kurš nodrošina komiteju sēžu protokolēšanu. Komiteju sēdes nedrīkst būt vienā un tajā pašā laikā, kad ir Domes sēdes. Komitejas priekšsēdētājs sagatavo, sasauc un vada komitejas sēdes un sastāda sēdes darba kārtību.
37. Administratīvās nodaļas vadītājs un kancelejas vadītājs nodrošina komiteju darba tehnisko apkalpošanu:
37.1. paziņo komitejas locekļiem par komitejas kārtējām un ārkārtas sēdēm šajā nolikumā noteiktajā kārtībā;
37.2. tehniski sagatavo dokumentus jautājumu izskatīšanai komiteju sēdēs;
37.3. nodrošina komitejas sēžu protokolēšanu un sagatavo komitejas sēžu protokolus;
37.4. sagatavo Domes lēmumu projektus par jautājumiem, kas tiek izskatīti komitejā;
37.5. kārto komiteju lietvedību, veic dokumentu uzskaiti un nodrošina to saglabāšanu atbilstoši lietvedības noteikumiem, kā arī izsniedz šo dokumentu atvasinājumus;
37.6. veic citus uzdevumus komiteju darba tehniskajai nodrošināšanai komiteju priekšsēdētāja vai viņa prombūtnes laikā vietnieka uzdevumā.
38. No komitejas locekļiem ar vienkāršu balsu vairākumu var ievēlēt komitejas priekšsēdētāja vietnieku, kas pilda komitejas priekšsēdētāja pienākumus tā prombūtnes laikā.
39. Komitejas priekšsēdētājs, bet viņa prombūtnes laikā komitejas priekšsēdētāja vietnieks:
39.1. vada komitejas darbu, ir atbildīgs par komitejas uzdevumu izpildi;
39.2. izstrādā komitejas sēdes kārtību;
39.3. sagatavo, sasauc un vada komitejas sēdes;
39.4. pārstāv komitejas viedokli Domes sēdēs, komisijās un citās institūcijās;
39.5. veic citus pienākumus saskaņā ar šo nolikumu.
40. Par komitejas sēžu vietu, laiku un darba kārtību kancelejas vadītājs informē deputātus ne vēlāk kā trīs darbdienas pirms kārtējās komitejas sēdes un ne vēlāk kā trīs stundas pirms ārkārtas komitejas sēdes.
41. Komitejas darba kārtību, komitejas lēmumu projektus, atzinumus par tiem, izziņas materiālus, deputātu iesniegumus, priekšlikumus un jautājumus nosūta Domes deputātiem uz viņu norādītajām e-pasta adresēm ne vēlāk kā vienu dienu pirms komitejas kārtējās sēdes un ne vēlāk kā trīs stundas pirms ārkārtas sēdes.
42. Komitejas sēdes protokolu paraksta sēdes vadītājs un protokolētājs.
43. Ja uz komitejas sēdi neierodas komitejas locekļu vairākums, tad komitejas priekšsēdētājs sasauc atkārtotu komitejas sēdi ne ātrāk kā pēc trim un ne vēlāk kā pēc septiņām dienām. Ja uz atkārtotu komitejas sēdi neierodas komitejas locekļu vairākums, tad komitejas priekšsēdētājam par to jāpaziņo Domei.
44. Objektīvu iemeslu vai lietderības apsvērumu dēļ, komitejas priekšsēdētājs var nozīmēt attālinātu komitejas sēdi tās norisei, izmantojot tiešsaistes videokonferences sarunu rīku.
45. Komitejas priekšsēdētāju, izņemot finanšu komitejas priekšsēdētāju, var atbrīvot no pienākumu pildīšanas attiecīgā komiteja. Komitejas locekli var atbrīvot no pienākumu pildīšanas attiecīgajā komitejā tikai ar domes lēmumu, ja komitejas loceklis trīs reizes pēc kārtas neattaisnojošu iemeslu dēļ neierodas uz komiteju sēdēm vai citos gadījumos, kas tiek izvērtēti katrā konkrētā gadījumā.
46. Domes deputāti var veidot deputātu frakcijas. Katrā frakcijā ir jābūt ne mazāk kā trīs Domes deputātiem. Par frakcijas sastāvu tās vadība rakstiski informē Domi nākamajā sēdē pēc frakcijas izveidošanas. Par frakcijas darba organizatorisko nodrošinājumu atbilstoši frakcijas vadītāja rīkojumiem un lēmumiem ir atbildīgs Administratīvās nodaļas vadītājs.
47. Pastāvīgo komiteju priekšsēdētājiem ar pašvaldības lēmumu var noteikt iedzīvotāju pieņemšanas laiku (ne retāk kā vienu reizi mēnesī) pašvaldības telpās. Attiecīgās pastāvīgās komitejas priekšsēdētājs jautājumu izskatīšanā savos pieņemšanas laikos ir tiesīgs uzaicināt jebkuru pašvaldības administrācijas darbinieku, saskaņojot ar izpilddirektoru.
48. Deputātam, realizējot savas pilnvaras, ir tiesības iepazīties ar savu pilnvaru realizēšanai nepieciešamajiem un Domes rīcībā esošajiem dokumentiem. Šajā gadījumā deputāts rakstiski vai mutiski informē Administratīvās nodaļas vadītāju par nepieciešamību iepazīties ar savu pilnvaru realizēšanai nepieciešamajiem dokumentiem, norādot, kādi tieši dokumenti un cik ilgā laikā ir nepieciešami. Administratīvās nodaļas vadītājs pēc iespējas īsākā laikā, taču ne ilgāk kā trīs darba dienu laikā, informē deputātu par vietu un laiku, kad deputāts var iepazīties ar pieprasītajiem dokumentiem. Pieprasītie dokumenti deputātam tiek izsniegti un saņemti no deputāta pret parakstu. Iepazīties ar pieprasītajiem dokumentiem deputāts var pašvaldības darba laikā. Deputāts, iepazīstoties ar pieprasītajiem dokumentiem, var tos kopēt.
49. Lēmumu projektus, kas saistīti ar finansiālajiem jautājumiem, nodod izskatīšanai Finanšu komitejai. Finanšu komiteja:
49.1. nodrošina pašvaldības budžeta projekta izstrādāšanu, izskata citu komiteju sagatavotos budžeta projekta priekšlikumus un iesniedz tos izskatīšanai Domes sēdē;
49.2. sniedz atzinumu par pašvaldības budžeta projektu un izdarāmajiem grozījumiem gadskārtējā pašvaldības budžetā;
49.3. sniedz atzinumu par prioritātēm līdzekļu sadalījumā no pašvaldības budžeta līdzekļiem neparedzētiem gadījumiem, kā arī gadījumos, ja netiek izpildīta budžeta ieņēmumu daļa;
49.4. sniedz atzinumu par projektiem, kas saistīti ar finanšu resursu izlietošanu, kā arī par Domes lēmumu projektiem, ja šo lēmumu realizācija saistīta ar budžetā neparedzētiem izdevumiem vai grozījumiem budžeta ieņēmumu daļā;
49.5. sniedz atzinumus par investīciju projektu sagatavošanu un īstenošanu un dažādu finanšu avotu līdzekļu piesaistīšanu pašvaldības attīstības mērķu īstenošanai;
49.6. sniedz atzinumus par pašvaldības attīstības plānošanas dokumentu izstrādi, aktualizāciju, izpildes kontroli;
49.7. sniedz priekšlikumus par pašvaldības īpašumu apsaimniekošanu;
49.8. sniedz priekšlikumus par dzīvojamā un nedzīvojamā fonda uzturēšanu un nedzīvojamo telpu nomu;
49.9. sniedz priekšlikumus par nedzīvojamo telpu izmantošanu;
49.10. sniedz atzinumus par pašvaldības nekustamo īpašumu atsavināšanu un iegūšanu īpašumā;
49.11. sniedz atzinumus par pašvaldības kustamās mantas, kuras vērtība pārsniedz normatīvajos aktos noteikto apmēru, atsavināšanu vai norakstīšanu;
49.12. savas kompetences ietvaros izskata amatpersonu, iestāžu, kapitālsabiedrību, to valžu, komisiju, darba grupu budžeta līdzekļu pieprasījumus un projektus;
49.13. normatīvajos aktos un Domes lēmumos noteiktā kārtībā pārrauga pašvaldības budžeta izpildi un sniedz atskaiti Domei un pēc deputātu pieprasījuma, izsniedz ikmēneša atskaiti par budžeta izpildi;
49.14. apstiprina pašvaldības finanšu pārskata projektu un pašvaldības gada publiskā pārskata projektu;
49.15. izskata jautājumus par kapitālsabiedrību, kurās pašvaldība ir kapitāldaļu turētāja, darbību;
49.16. veic citus ar Domes lēmumiem noteiktos pienākumus.
50. Sociālo, izglītības un kultūras lietu komiteja:
50.1. sagatavo izskatīšanai Domes sēdēs jautājumus par:
50.1.1. sociālo palīdzību un sociālajiem pakalpojumiem;
50.1.2. bērnu tiesību aizsardzības jautājumiem;
50.1.3. palīdzību dzīvokļa jautājumu risināšanā;
50.1.4. dzīvojamo telpu izmantošanu;
50.1.5. veselības aprūpi un aizsardzību;
50.1.6. ārvalstnieku un bezvalstnieku jautājumiem;
50.1.7. investīciju projektu sagatavošanu un realizāciju sociālo jautājumu jomā;
50.1.8. sociālās palīdzības iestāžu, veselības aprūpes iestāžu, bāriņtiesas darbības izvērtēšanu;
50.1.9. amatpersonu, iestāžu, uzņēmumu, komisiju un darba grupu budžeta līdzekļu pieprasījumiem atbilstoši kompetencei un iesniedz tos izskatīšanai Finanšu komitejā;
50.1.10. izglītības, kultūras, sporta, brīvā laika nodarbību un tūrisma jautājumiem;
50.1.11. jaunatnes lietām;
50.1.12. sadarbību ar biedrībām, nodibinājumiem, reliģiskajām konfesijām un draudzēm.
50.2. sniedz atzinumus par lēmumu projektiem Nolikuma 50.1. apakšpunktā minētajos jautājumos, sagatavo priekšlikumus sociālās un veselības jautājumu jomas attīstībai, organizē un vada pašvaldības politikas izstrādi un īstenošanu minētajā jomā.
51. Attīstības komiteja:
51.1. sagatavo izskatīšanai Domes sēdēs jautājumus par:
51.1.1. Kuldīgas un Skrundas pilsētas, pagastu pārvalžu jautājumiem, to skaitā finanšu un personāla politikas, kā arī materiāltehniskajiem jautājumiem;
51.1.2. teritorijas attīstības plānu un apbūves kārtību, īpašumu un teritorijas izmantošanu;
51.1.3. investīcijas projektu sagatavošanu un īstenošanu;
51.1.4. būvniecības procesu un teritorijas labiekārtošanu;
51.1.5. uzņēmējdarbības atbalsta jautājumiem;
51.1.6. pašvaldības autoceļu tīkla uzturēšanu un attīstību, tostarp satiksmes organizāciju;
51.1.7. pašvaldības mežu un publisko ūdeņu apsaimniekošanu;
51.1.8. zemes izmantošanas mērķi, sadalīšanu, apvienošanu, iegādi;
51.1.9. nekustamo īpašumu izmantošanu;
51.1.10. budžeta izmantošanu attīstības mērķiem;
51.1.11. par dzīvojamā un nedzīvojamā fonda uzturēšanu, par nedzīvojamo telpu izmantošanu, tai skaitā nomu;
51.1.12. sniedz priekšlikumus par denacionalizāciju un dzīvojamo māju privatizāciju;
51.1.13. starptautisko sadarbību un tūrismu;
51.1.14. komunālajiem pakalpojumiem;
51.1.15. par vides jautājumiem – vides piesārņojumu, trokšņiem, īsteno vispārējo vides pārraudzību.
51.2. sniedz atzinumus par lēmumu projektiem Nolikuma 51.1. apakšpunktā minētajos jautājumos, sagatavo priekšlikumus pašvaldības teritorijas attīstības un uzņēmējdarbības atbalsta jomās.
51.3. savas kompetences ietvaros izskata amatpersonu, iestāžu, komisiju un darba grupu budžeta līdzekļu pieprasījumus un iesniedz tos Finanšu komitejai.
51.4. iepazīstas ar kapitālsabiedrību darbību (ceturkšņa atskaites, gada pārskats), izskata un virza lēmumu projektus izskatīšanai Domes sēdē par pašvaldības līdzdalības pašvaldību kapitālsabiedrībās izvērtēšanu.
51.5. veic citus ar Domes lēmumiem noteiktos pienākumus.
V. PAŠVALDĪBAS LĒMUMU PROJEKTU PIEEJAMĪBA UN KĀRTĪBA, KĀDĀ IEDZĪVOTĀJI VAR PIEDALĪTIES DOMES UN TĀS KOMITEJU SĒDĒS
52. Domes kārtējās sēdes darba kārtība, Domes lēmumu projekti tiek publicēti pašvaldības oficiālajā tīmekļa vietnē www.kuldigasnovads.lv trīs darbdienas pirms Domes kārtējās sēdes, izņemot lēmumu projektus, kas ir iekļauti Domes sēdes darba kārtībā pēc šā termiņa, kā arī lēmuma projektus, kas skar Pašvaldību likuma 27. panta ceturtajā daļā minētos jautājumus.
53. Ikviens iedzīvotājs var piedalīties Domes un tās komiteju sēžu atklātajās daļās, pirms sēdes piesakoties pie Domes sēdes vai komitejas sekretāres, nosaucot savu, vārdu, uzvārdu, uzrādot personu apliecinošu dokumentu. Ja iedzīvotājs nokavē sēdes sākumu un nav pieteicies pie sēdes sekretāres, viņam var liegt dalību sēdē. Sēdes slēgtā daļa iedzīvotājam ir jāpamet pēc pirmā attiecīgās sēdes vadītāja uzaicinājuma.
54. Iedzīvotājam, kas piedalās Domes vai tās komitejas sēdē, nav tiesību piedalīties debatēs, ja sēdes vadītājs nedod vārdu, vai jebkādā veidā traucēt sēdes gaitu.
55. Personai, kura ir pilnvarota pārstāvēt kolektīvā iesnieguma iesniedzējus, ir tiesības pašvaldības darba reglamentā noteiktajā kārtībā ziņot par kolektīvo iesniegumu Domes vai tās komitejas sēdē, kurā tas tiek izskatīts, kā arī piedalīties tā apspriešanā un debatēs.
56. Domes priekšsēdētājs var noteikt, ka Domes sēdes norisē tiek izmantots tiešsaistes videokonferences sarunu rīks (attēla un skaņas pārraide reālajā laikā), nodrošinot visiem Deputātiem iespēju balsot elektroniski tiešsaistē, ja:
56.1. valstī vai Kuldīgas novadā izsludināta ārkārtējā situācija vai valsts noteikusi pulcēšanās ierobežojumus;
56.2. sasaukta Domes ārkārtas sēde;
56.3. Domes deputāts Domes sēdes laikā atrodas citā vietā un veselības stāvokļa vai komandējuma dēļ nevar ierasties Domes sēdes norises vietā.
57. omes priekšsēdētājs var noteikt, ka Domes deputāts klātienes Domes sēdē piedalīsies attālināti, izmantojot tiešsaistes videokonferences sarunu rīku, ja deputāts nevar ierasties sēdes norises vietā uz:
57.1. Domes kārtējo sēdi veselības stāvokļa vai komandējuma dēļ;
57.2. Domes ārkārtas sēdi.
VI. LĪGUMU NOSLĒGŠANAS PROCEDŪRA
58. Domes priekšsēdētājs ir tiesīgs bez Domes saskaņojuma parakstīt līgumus, kas tiek slēgti, pamatojoties uz Publisko iepirkumu likumu un par kuru slēgšanu ir pieņemts Publisko iepirkumu komisijas lēmums, ja nolikumā nav noteikta cita kārtība. Pēc deputātu pieprasījuma Domes sēdēs Dome tiek informēta par plānotajiem iepirkumiem un pieņemtajiem lēmumiem iepirkumu jomā.
59. Domes priekšsēdētājs vai priekšsēdētāja vietnieks vai izpilddirektors savas kompetences ietvaros Domes apstiprinātā saimnieciskā gada budžeta ietvaros paraksta līgumus:
59.1. par darījumiem līdz 20 000 euro būvniecībā un līdz 10 000 euro pakalpojumiem un piegādēm, uz kuriem ir attiecināmi Publisko iepirkumu likuma piemērošanas izņēmumi un par to nav lēmusi Publisko iepirkumu komisija;
59.2. par jebkuriem saimnieciskās darbības, privāttiesiskiem jautājumiem un juridiskiem darījumiem, ja par līgumu slēgšanu nav Domes lēmuma vai likumos un šajā nolikumā nav noteikta īpaša šo līgumu noslēgšanas kārtība.
60. Domes priekšsēdētājs ir tiesīgs uzdot nolikuma 61.–63. punktā noteiktos līgumus parakstīt priekšsēdētāja vietniekam vai izpilddirektoram.
61. Līgumus par pašvaldības īpašumā esošās kustamās vai nekustamās mantas nomu vai atsavināšanu paraksta Domes priekšsēdētājs, ja par to ir pieņemts Domes lēmums.
62. Administratīvie līgumi, sadarbības līgumi un deleģēšanas līgumi tiek noslēgti, pamatojoties uz Domes lēmumu, redakcijā, kas pievienota Domes lēmuma projektam.
63. Administratīvos līgumus, sadarbības līgumus un deleģēšanas līgumus paraksta Domes priekšsēdētājs, ja Domes lēmumā nav noteikts citādi.
64. Ja lēmumu par līgumu noslēgšanu pieņem Dome, tad lēmumā norāda līguma noslēgšanas termiņu un personu, kura tiek pilnvarota to parakstīt.
65. Izpilddirektors slēdz līgumus pašvaldības nolikumā noteiktajā kārtībā.
66. Dome ar lēmumu vai līgumu var deleģēt savas pilnvaras pieņemt lēmumus citām pašvaldības institūcijām, kā arī vēlētajām un administratīvajām amatpersonām, izņemot jautājumos, kas ir Domes ekskluzīvajā kompetencē.
VII. IEDZĪVOTĀJU PIEŅEMŠANA UN IESNIEGUMU IZSKATĪŠANAS KĀRTĪBA
67. Domes priekšsēdētājs un tā vietnieki pieņem iedzīvotāju Kuldīgas novada pašvaldības telpās šajos noteikumos noteiktā kārtībā. Domes deputāti rīko iedzīvotāju pieņemšanu ne retāk kā reizi divos mēnešos, iedzīvotāji ar deputātu pieņemšanas laikiem var iepazīties pašvaldības Apmeklētāju pieņemšanas un informēšanas centrā un pagastu pārvaldēs.
68. Ikvienai personai ir tiesības iepazīties ar pašvaldības un Domes pieņemtajiem lēmumiem, izņemot gadījumus, kad normatīvajos aktos noteikts citādi. Pašvaldība nav tiesīga atteikt informāciju par pašvaldības budžeta izlietojumu un noslēgtajiem līgumiem. Atteikumu informācijas pieejamībai jāpamato.
69. Par pašvaldības oficiālo dokumentu vai apliecinātu to atvasinājumu izsniegšanu pašvaldība var iekasēt nodevu saskaņā ar normatīvajiem aktiem un saistošajiem noteikumiem.
70. Iesniegumu, sūdzību un priekšlikumu reģistrēšanu organizē Administratīvās nodaļas vadītājs. Aizliegta dokumentu nodošana tālāk pašvaldības darbiniekam vai pašvaldības institūcijai bez reģistrācijas. Kārtību, kādā notiek iesniegumu virzība pašvaldības struktūrvienībās un citās institūcijās, nosaka Domes un pašvaldības izdoti iekšēji normatīvi akti.
71. Mutvārdos izteiktos iesniegumus, sūdzības vai priekšlikumus, uz kuriem nav iespējams sniegt atbildi uzreiz, darbinieks, kas tos pieņem, noformē rakstveidā (norādot vārdu, uzvārdu, dzīves vai uzturēšanās vietu) un ievēro tos pašus reģistrācijas un izskatīšanas noteikumus, kādi attiecas uz rakstveida iesniegumiem.
72. Saņemot anonīmu iesniegumu vai iesniegumu, kura noformējums neatbilst normatīvo aktu prasībām, attiecīgā pašvaldības darbinieka pienākums ir to noteiktajā kārtībā virzīt reģistrēšanai. Pēc iesnieguma reģistrēšanas atbildīgā amatpersona izvērtē iesnieguma tālāku virzību. Ja pašvaldībai ir pienākums atbilstoši kompetencei reaģēt uz iesniegumā norādīto informāciju, tad pašvaldības darbinieks, kurš izskata attiecīgo iesniegumu, sastāda dienesta ziņojumu un par to informē tiešo vadītāju.
73. Izskatot iesniegumu, informācijas iegūšana ir attiecīgās pašvaldību institūcijas vai amatpersonas pienākums, izņemot normatīvajos aktos noteiktos gadījumus, kad informācijas iegūšana ir personas pienākums. Persona pēc iespējas piedalās informācijas iegūšanā un izvērtēšanā.
74. Ikvienai personai ir tiesības iegūt informāciju par viņa iesnieguma virzību pašvaldības institūcijās un tiesības iesniegt iesniegumam papildinājumus un precizējumus.
VIII. PUBLISKĀS APSPRIEŠANAS KĀRTĪBA
75. Lai nodrošinātu iedzīvotāju līdzdalību īpaši svarīgu vietējās nozīmes jautājumu izlemšanā, gadījumos, kas noteikti šajā nolikumā vai citos normatīvajos aktos, visā pašvaldības teritorijā vai tās daļā, var tikt organizēta publiskā apspriešana. Publiskā apspriešana jārīko par:
75.1. pašvaldības administratīvās teritorijas robežu grozīšanu;
75.2. pašvaldības attīstības programmām un projektiem, kas būtiski ietekmē pašvaldības iedzīvotājus, kā arī par teritorijas plānojumu;
75.3. citiem normatīvajos aktos noteiktajiem jautājumiem.
76. Publiskā apspriešana netiek organizēta arī jautājumos, kas saistīti ar valsts pārvaldes funkciju īstenošanu.
77. Par publiskās apspriešanas rīkošanu ne vēlāk kā vienu mēnesi pēc attiecīgā ierosinājuma saņemšanas pašvaldības Dome var lemt:
77.1. pēc pašvaldības administratīvās teritorijas iedzīvotāju iniciatīvas;
77.2. pēc iedzīvotāju padomes iniciatīvas;
77.3. pēc pašvaldības Domes vai Domes priekšsēdētāja iniciatīvas;
77.4. citos LR likumos noteiktajos gadījumos.
78. Pēc iedzīvotāju iniciatīvas publiskā apspriešana var notikt, ja ne mazāk kā pieci procenti no pašvaldības teritorijas iedzīvotājiem šajā nolikumā noteiktajā kārtībā vēršas Domē.
79. Publiskās apspriešanas rezultātiem ir konsultatīvs raksturs.
80. Iesniedzot ierosinājumu publiskās apspriešanas sarīkošanai, norāda:
80.1. tās datumu un termiņus;
80.2. paredzamā jautājuma formulējumu;
80.3. publiskās apspriešanas rezultātu aprēķināšanas metodiku;
80.4. publiskās apspriešanas lapas formu;
80.5. minimālo iedzīvotāju skaitu, kuriem jāpiedalās publiskajā apspriešanā.
IX. ADMINISTRATĪVO AKTU APSTRĪDĒŠANAS KĀRTĪBA
81. Dome var deleģēt tiesības izdot administratīvos aktus autonomās kompetences jautājumos pašvaldības administrācijai vai citām pašvaldības institūcijām vai amatpersonām, ja tas nav pretrunā ar normatīvajiem aktiem.
82. Šā nolikuma 118. punkta kārtībā izdotos pašvaldības administrācijas administratīvos aktus apstrīd augstākstāvošā iestādē normatīvajos aktos noteiktajā kārtībā.
83. Domē apstrīd pašvaldības padotībā esošo institūciju un amatpersonu faktisko rīcību un administratīvos aktus, kurus pieņēmusi:
83.1. Kuldīgas novada pašvaldības aģentūra "Sociālais dienests";
83.2. Būvvalde;
83.3. Dzīvokļu komisija;
83.4. Teritoriālo vienību pārvalžu vadītāji;
83.5. Dzīvesvietas deklarēšanas speciālists;
83.6. Nekustamo īpašumu nodaļa.
84. Ja persona apstrīd administratīvo aktu un prasa atlīdzināt mantiskos zaudējumus vai personisko kaitējumu, tai skaitā arī morālo kaitējumu, tad par to lēmumu pieņem Dome.
85. Domes izdotos administratīvos aktus var pārsūdzēt administratīvajā tiesā Administratīvā procesa likumā noteiktajā kārtībā.
X. KĀRTĪBA, KĀDĀ PAŠVALDĪBAS AMATPERSONAS RĪKOJAS AR PAŠVALDĪBAS MANTU UN FINANŠU RESURSIEM
86. Jebkurai amatpersonas rīcībai ar pašvaldības mantu un finanšu līdzekļiem jābūt likumīgai, lietderīgai, samērīgai, efektīvai un atbilstošai apstiprinātajam pašvaldības budžetam.
87. Rīkojoties ar pašvaldības mantu un finanšu līdzekļiem, pašvaldības amatpersonām savā darbībā ir jāizvērtē korupcijas un interešu konflikta riski un apstākļi saskaņā ar normatīvo aktu nosacījumiem.
88. Pašvaldības amatpersonas rīkojas ar pašvaldības mantu kārtībā, kādu ar lēmumiem ir noteikusi Dome.
XI. KĀRTĪBA, KĀDĀ DOMES PRIEKŠSĒDĒTĀJA NOMAIŅAS GADĪJUMĀ ORGANIZĒ LIETVEDĪBAS UN DOKUMENTU NODOŠANU
89. Domes priekšsēdētāja nomaiņas gadījumā lietvedības un dokumentu nodošanu jaunajam Domes priekšsēdētājam organizē pašvaldības izpilddirektors.
90. Pašvaldības izpilddirektors ar savu rīkojumu no pašvaldības administrācijas darbiniekiem izveido komisiju, kas pārņem dokumentus un Domes priekšsēdētājam lietošanā nodoto mantu, sastādot par to nodošanas un pieņemšanas aktu, kuru paraksta Domes priekšsēdētājs un komisijas locekļi.
91. Komisijas sastādītais akts tiek iesniegts pašvaldības izpilddirektoram.
92. Pašvaldības izpilddirektoram ir pienākums nodrošināt pārņemtās mantas un dokumentu glabāšanu.
93. Jaunajam Domes priekšsēdētājam dokumenti un manta tiek nodota, sastādot par to nodošanas un pieņemšanas aktu.
94. Ja vien iespējams, dokumentu un mantas nodošana jaunajam Domes priekšsēdētājam tiek veikta vienlaicīgi ar dokumentu un mantas pārņemšanu no līdzšinējā Domes priekšsēdētāja.
95. Domes priekšsēdētāja lietvedībā esošo neatliekamo un steidzamo jautājumu izpildi organizē pašvaldības izpilddirektors, ja vien šo izpildi nav iespējams veikt jaunajam Domes priekšsēdētājam.
XII. PAŠVALDĪBAS SADARBĪBA AR PILSONISKĀS SABIEDRĪBAS ORGANIZĀCIJĀM, SABIEDRĪBAS IESAISTE PAŠVALDĪBAS DARBĀ
96. Saziņai ar iedzīvotājiem pašvaldība par pašvaldības budžeta līdzekļiem izdod pašvaldības informatīvo izdevumu, kurš ir pieejams iedzīvotājiem bez maksas, un uztur pašvaldības tīmekļa vietni www.kuldigasnovads.lv, kā arī citu pašvaldības teritoriālo vienību tīmekļa vietnes un informatīvos materiālus.
97. Pēc nepieciešamības Domes priekšsēdētājs, priekšsēdētāja vietnieki, pašvaldības izpilddirektors un viņa vietnieks organizē tikšanās ar preses un citu plašsaziņas līdzekļu pārstāvjiem, lai sabiedrībai paustu viedokli atsevišķos jautājumos, atbildētu uz jautājumiem, informētu par pašvaldības administrācijas darbu.
98. Pašvaldība sabiedrībai sniedz patiesu un objektīvu informāciju, izmantojot ne tikai oficiālo tīmekļa vietni un informatīvo izdevumu, bet arī sociālos tīklus.
99. Sabiedrības iesaiste pašvaldības darbā notiek, organizējot apmeklētāju pieņemšanu un konsultēšanu par pašvaldības darbības jomām, publisko apspriešanu, iedzīvotāju sapulces sabiedrības viedokļa noskaidrošanu ne tikai par pašvaldības izdotiem saistošajiem noteikumiem, bet arī aptauju veidā par citiem iedzīvotājiem svarīgiem jautājumiem, kā arī organizējot pašvaldības referendumu Vietējo pašvaldību referendumu likumā noteiktā kārtībā. Pašvaldības referendumu var rīkot par: 1) pašvaldības ilgtspējīgas attīstības stratēģiju vai tās grozījumiem, 2) Domes lēmumu, ar kuru pašvaldība ierosinājusi jaunbūves būvniecību (ja plānots būvēt publisku ēku vai objektu, kuram saskaņā ar likuma "Par ietekmes uz vidi novērtējumu" 4. panta pirmās daļas 1. punktu piemērojama ietekmes uz vidi novērtējuma procedūra), 3) Domes atlaišanu. Pašvaldības teritorijas attīstības veicināšanai un vietējo kopienu iedzīvotāju interešu pārstāvībai pašvaldība var izveidot Iedzīvotāju padomes, kuru izveidošanas un darbības nosacījumus paredz padomes nolikumā – saistošajos noteikumos.
100. Pašvaldība sadarbojas ar Kuldīgas novadā reģistrētām biedrībām un nodibinājumiem, amatu sarakstā iekļaujot uzņēmējdarbības un NVO konsultantu, kurš koordinē un uztur kontaktus ar biedrībām un nodibinājumiem pašvaldībā, citu pašvaldību nevalstiskajām organizācijām, konsultē biedrības par iniciatīvu konkursiem un atskaitēm, kā arī sniedzot materiālu atbalstu nevalstisko organizāciju īstenotām aktivitātēm Domes izdotos normatīvos aktos noteiktā kārtībā. Dome ir izveidojusi Komisiju darbam ar sabiedriskajām organizācijām, kura izskata nevalstisko organizāciju iesniegumus un sniedz Domei priekšlikumus par dažādiem biedrību un nodibinājumu darbības jautājumiem, sagatavo budžeta līdzekļu pieprasījumu ikgadējā finansējuma saņemšanai biedrību un nodibinājumu darbības atbalstam.
101. Pašvaldība nolūkā veicināt pilsoniskas sabiedrības attīstību tās teritorijā piedāvā Kuldīgas novada nevalstiskajām organizācijām telpas nekustamajā īpašumā Ventspils ielā 16, Kuldīga, iznomājot tās normatīvos aktos noteiktā kārtībā, tādējādi veidojot kopienu centru.
102. Pašvaldības atsevišķu funkciju vai uzdevumu pildīšanā sabiedrības loceklis var piedalīties konsultatīvo padomju darbā šo institūciju nolikumos noteiktā kārtībā.
103. Pašvaldība ar sabiedrības iesaistes palīdzību īsteno līdzdalības budžetu atbilstoši ikgadējā pašvaldības budžetā šim mērķim paredzētajiem līdzekļiem.
104. Saistošo noteikumu projektu un tam pievienoto paskaidrojuma rakstu publicē pašvaldības oficiālajā tīmekļvietnē www.kuldigasnovads.lv sabiedrības viedokļa noskaidrošanai, paredzot termiņu, kas nav mazāks par divām nedēļām. Konkrētu termiņu viedokļu iesniegšanai nosaka komitejas lēmumā par saistošo noteikumu nodošanu sabiedrības viedokļa noskaidrošanai. Komiteja lēmumā var norādīt, kādām pilsoniskās sabiedrības organizācijām (biedrībām un nodibinājumiem) nododams saistošo noteikumu projekts, lai tās izteiktu savu viedokli vai atzinumu par to.
105. Saņemtos viedokļus par saistošo noteikumu projektu pašvaldība reģistrē dokumentu vadības sistēmā, Domes lēmumā par saistošo noteikumu nodošanu sabiedrības viedokļa noskaidrošanai norādītais pašvaldības atbildīgais speciālists vai institūcija tos apkopo un atspoguļo saistošo noteikumu projekta paskaidrojuma rakstā, norādot iesniedzēju, vērā ņemtos viedokļus, vērā neņemtos viedokļus un pamatojumu. Pēc viedokļu apkopošanas un atspoguļošanas paskaidrojuma rakstā saistošie noteikumi tiek virzīti izskatīšanai attiecīgās Domes komitejas sēdē.
106. Sabiedrības viedokļa noskaidrošanai netiek nodoti saistošie noteikumi par pašvaldības budžetu, kā arī saistošie noteikumi teritorijas plānošanas jomā, kur piemērojama citos normatīvajos aktos noteiktā apspriešanas kārtība.
Kuldīgas novada domes priekšsēdētāja I. Astaševska
Kuldīgas novada pašvaldības saistošo noteikumu Nr. 3/2025
"Kuldīgas novada pašvaldības nolikums"
paskaidrojuma raksts
| Paskaidrojuma raksta sadaļas | Norādāmā informācija |
| 1. Mērķis un nepieciešamības pamatojums | 01.01.2023. stājās spēkā Pašvaldību likums,
uz kura pamata spēku zaudēja likums "Par pašvaldībām". Pašvaldību likuma
pārejas noteikumu 6. punktā noteikts, ka dome izvērtē uz likuma "Par
pašvaldībām" normu pamata izdoto saistošo noteikumu atbilstību šim
likumam un izdod jaunus saistošos noteikumus atbilstoši šajā likumā
ietvertajam pilnvarojumam. Līdz jaunu saistošo noteikumu spēkā stāšanās
dienai, bet ne ilgāk kā līdz 30.06.2024. piemērojami uz likuma "Par
pašvaldībām" normu pamata izdotie saistošie noteikumi, ciktāl tie nav
pretrunā Pašvaldību likumam. Saskaņā ar Pašvaldību likuma 49. panta
pirmo daļu pašvaldības nolikums nosaka pašvaldības institucionālo
sistēmu un darba organizāciju. Saistošie noteikumi nosaka pašvaldības institucionālo sistēmu un darba organizāciju, tostarp: 1) pašvaldības teritoriālo iedalījumu un pašvaldības administrācijas struktūru; 2) domes priekšsēdētāja, priekšsēdētāja vietnieku un izpilddirektora pilnvaras; 3) domes pastāvīgo komiteju kompetenci, to darba organizāciju un nodrošinājumu; 4) pašvaldības lēmumu projektu pieejamību un kārtību, kādā iedzīvotāji var piedalīties domes un tās komiteju sēdēs; 5) līgumu noslēgšanas procedūru; 6) iedzīvotāju pieņemšanu un iesniegumu izskatīšanas kārtību; 7) publiskās apspriešanas kārtību; 8) administratīvo aktu apstrīdēšanas kārtību; 9) kārtību, kādā pašvaldības amatpersonas rīkojas ar pašvaldības mantu un finanšu resursiem; 10) kārtību, kādā domes priekšsēdētāja nomaiņas gadījumā organizē lietvedības un dokumentu nodošanu; 11) pašvaldības sadarbību ar pilsoniskās sabiedrības organizācijām, sabiedrības iesaiste pašvaldības darbā. |
| 2. Fiskālā ietekme uz pašvaldības budžetu | Saistošie noteikumi nerada papildu fiskālo ietekmi uz pašvaldības budžetu. |
| 3. Sociālā ietekme uz vidi, iedzīvotāju veselību, uzņēmējdarbības vidi pašvaldības teritorijā, kā arī plānotā regulējuma ietekme uz konkurenci | Neietekmē. |
| 4. Ietekme uz administratīvām procedūrām un to izmaksām | Saistošie noteikumi neietekmē līdzšinējās administratīvās procedūras vai to izmaksas. Saistošo noteikumu piemērošanas jautājumos personas var vērsties Kuldīgas novada pašvaldības Administratīvajā nodaļā, Baznīcas ielā 1, Kuldīgā, Kuldīgas novadā, t. 63322469. |
| 5. Ietekme uz pašvaldības funkcijām un cilvēkresursiem | Neietekmē. |
| 6. Informācija par izpildes nodrošināšanu | Izpildi kopumā nodrošinās pašvaldības dome un administrācija. |
| 7. Prasību un izmaksu samērīgums pret ieguvumiem, ko sniedz mērķa sasniegšana | Nav attiecināms. |
| 8. Izstrādes gaitā veiktās konsultācijas ar privātpersonām un institūcijām | Saistošo noteikumu projekts nodots
sabiedrības viedokļa noskaidrošanai, publicējot Kuldīgas novada
pašvaldības tīmekļvietnē www.kuldigasnovads.lv. Viedokļa izteikšanas
termiņš noteikts 14 (četrpadsmit) dienas no publicēšanas dienas. Laiks viedokļu izteikšanai bija noteikts no 2025. gada 5. februāra līdz 2025. gada 19. februārim un minētajā termiņā pašvaldībā netika iesniegti viedokļi vai komentāri. |
Kuldīgas novada domes priekšsēdētāja I. Astaševska