
Saulkrastu novada domes saistošie noteikumi: Šajā laidienā 4 Pēdējās nedēļas laikā 0 Visi
Saulkrastu novada domes saistošie noteikumi Nr. SN 6/2025
Saulkrastos 2025. gada 26. februārī
Grozījumi Saulkrastu novada domes 2023. gada 27. septembra saistošajos noteikumos Nr. 16/2023 "Saulkrastu novada pašvaldības nolikums"
Apstiprināti Saulkrastu novada domes
2025. gada 26. februāra sēdē (prot. Nr. 4/2025 § 20)
Izdoti saskaņā ar Pašvaldību likuma
10. panta pirmās daļas 1. punktu un 49. pantu
Izdarīt Saulkrastu novada domes 2023. gada 27. septembra saistošajos noteikumos Nr. 16/2023 "Saulkrastu novada pašvaldības nolikums" šādus grozījumus:
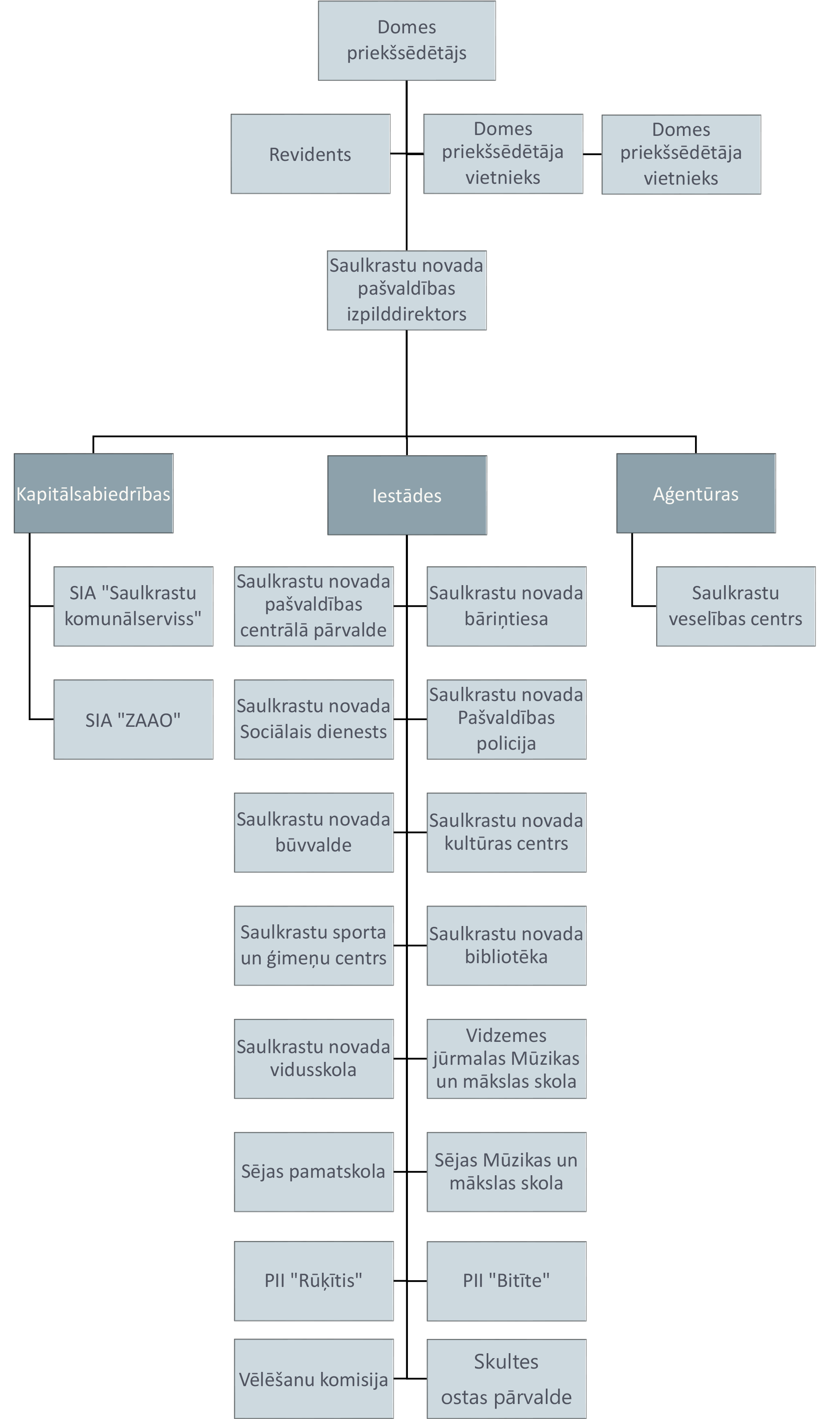
1. Aizstāt vārdus "Saulkrastu veselības un sociālās aprūpes centrs" ar vārdiem "Saulkrastu veselības centrs".
2. Izteikt 1. pielikumu jaunā redakcijā (1. pielikums).
Saulkrastu novada pašvaldības domes priekšsēdētājs N. Līcis
Saulkrastu novada domes saistošo noteikumu "Saulkrastu
novada pašvaldības nolikums"
paskaidrojuma raksts
|
Paskaidrojuma raksta sadaļas |
Norādāmā informācija |
| Mērķis | Saistošo noteikumu mērķis ir nodrošināt
nolikumā norādītās aģentūras nosaukuma atbilstību faktiskajai
situācijai.
2025. gada 29. janvāra domes sēdē tika pieņemts lēmums Nr. 2035 Par Saulkrastu novada pašvaldības aģentūras "Saulkrastu veselības un sociālās aprūpes centrs" nosaukuma maiņu. 2025. gada 4. februārī izmaiņas tika veiktas Uzņēmuma reģistrā, līdz ar to ir nepieciešams veikt izmaiņas Saulkrastu novada pašvaldības nolikumā. |
| Nepieciešamības pamatojumu, tostarp raksturojot iespējamās alternatīvas, kas neparedz tiesiskā regulējuma izstrādi | 2009. gada 3. februāra Ministru kabineta noteikumu Nr. 108 "Normatīvo aktu projektu sagatavošanas noteikumi" 186. punkts noteic, ka, lai izdarītu grozījumus pašvaldību saistošajos noteikumos, sagatavo pašvaldību saistošo noteikumu grozījumu projektu. Līdz ar to, lai nodrošināt nolikuma atbilstību pieņemtajiem lēmumiem veiktu labojumus aģentūras nosaukumā, ir nepieciešama tiesiskā regulējuma – saistošo noteikumu – izstrāde. |
| Fiskālo ietekmi uz pašvaldības budžetu, iekļaujot attiecīgus aprēķinus (izņemot saistošo noteikumu projektu par pašvaldības nodevām, kam nenorāda plānoto ietekmi uz pašvaldības budžetu) | Nav paredzama ietekme uz pašvaldības budžetu. |
| Sociālā ietekme, ietekme uz vidi, iedzīvotāju veselību, uzņēmējdarbības vidi pašvaldības teritorijā, kā arī plānotā regulējuma ietekme uz konkurenci | Saistošo noteikumu projekts nerada ietekmi uz sociālo vidi, ietekmi uz vidi, iedzīvotāju veselību, uzņēmējdarbības vidi pašvaldības teritorijā, kā arī uz konkurenci. |
| Ietekme uz administratīvajām procedūrām un to izmaksām – gan attiecībā uz saimnieciskās darbības veicējiem, gan fiziskajām personām un nevalstiskā sektora organizācijām, gan budžeta finansētām institūcijām | Saistošo noteikumu projekts nerada ietekmi uz administratīvajām procedūrām. Atbilstoši 29.01.2025. gada 29. janvāra domes sēdes lēmumam Nr. 2035 Par Saulkrastu novada pašvaldības aģentūras "Saulkrastu veselības un sociālās aprūpes centrs" nosaukuma maiņu, pašvaldības aģentūra "Saulkrastu veselības centrs" veiks visas nepieciešamās darbības saistībā ar aģentūras nosaukuma maiņu. |
| Ietekmi uz pašvaldības funkcijām un cilvēkresursiem | Sakarā ar saistošo noteikumu izpildi nav paredzēts veidot jaunas amata vietas, sasitošos noteikumos paredzētās darbības nodrošina esošie darbinieki. |
| Izpildes nodrošināšana | Saistošo noteikumu projekts nerada ietekmi pašvaldības nolikuma izpildes nodrošināšanu. |
| Prasību un izmaksu samērīgumu pret ieguvumiem, ko sniedz mērķa sasniegšana | Laika periodā no aģentūras izveides vairākkārtīgi konstatēts aģentūras nosaukuma nekorekts lietojums un tās garais nosaukums radījis tehniskus pārpratumus. Aģentūras ārējā tēla (tai skaitā sociālo tīklu izmantošana) veidošanā, tās korektāks nosaukums veidotu lakoniskāku uztveri. Līdz ar to, secināms, ka noteikumi ir atbilstoši iecerētā mērķa sasniegšanas nodrošināšanai, proti, tiks nodrošināta nolikumā norādītās aģentūras nosaukuma atbilstība faktiskajai situācijai. |
| Izstrādes gaitā veiktās konsultācijas ar privātpersonām un institūcijām (tostarp saistošo noteikumu projekta publiskās izvērtēšanas laikā saņemtos sabiedrības viedokļus) | Saistošo noteikumu projekts un tam pievienotais paskaidrojuma raksts 12.02.2025. publicēts pašvaldības oficiālajā tīmekļvietnē www.saulkrasti.lv sabiedrības viedokļa noskaidrošanai, paredzot termiņu viedokļu sniegšanai līdz 26.02.2025, plkst. 10:00. |
Saulkrastu novada domes priekšsēdētājs N. Līcis