
Saulkrastu novada domes saistošie noteikumi: Šajā laidienā 1 Pēdējās nedēļas laikā 0 Visi
Saulkrastu novada domes saistošie noteikumi Nr. SN 15/2025
Saulkrastos 2025. gada 30. jūlijā
Saulkrastu novada pašvaldības nolikums
Apstiprināti Saulkrastu novada domes
2025. gada 30. jūlija sēdē
(prot. Nr. 16/2025 § 37)
Izdoti saskaņā ar Pašvaldību likuma
49. pantu
I. Vispārīgais jautājums
1. Nolikums nosaka pašvaldības institucionālo sistēmu un darba organizāciju, tostarp pašvaldības administrācijas struktūru, publisko tiesību līgumu noslēgšanas procedūru, pašvaldības administrācijas izdoto administratīvo aktu apstrīdēšanas kārtību, kārtību, kādā domes deputāti un pašvaldības administrācija pieņem apmeklētājus un izskata iesniegumus, kārtību, kādā pašvaldības amatpersonas rīkojas ar pašvaldības mantu un finanšu resursiem, kārtību, kādā pašvaldība sadarbojas ar pilsoniskās sabiedrības organizācijām (biedrībām un nodibinājumiem) un nodrošina sabiedrības iesaisti pašvaldības darbā, kārtību, kādā organizējama publiskā apspriešana, kārtību, kādā iedzīvotāji var piedalīties domes un tās komiteju sēdēs, kā arī citus jautājumus.
II. Pašvaldības administrācijas struktūra
2. Saulkrastu novada administratīvās teritorijas iedzīvotāju intereses pārstāv iedzīvotāju ievēlēta lēmējinstitūcija – dome, kas patstāvīgi nodrošina tai tiesību aktos noteikto funkciju un uzdevumu izpildi savas administratīvās teritorijas iedzīvotāju interesēs un ir atbildīga par to. Dome sastāv no 15 deputātiem.
3. Lai nodrošinātu domes darbību un izstrādātu domes lēmumu projektus, dome no deputātu vidus ievēlē:
3.1. domes priekšsēdētāju;
3.2. domes priekšsēdētāja vietnieku;
3.3. Finanšu komiteju, kurā ir 9 locekļi;
3.4. Tautsaimniecības, attīstības un vides komiteju, kurā ir 9 locekļi;
3.5. Veselības un sociālo jautājumu komiteju, kurā ir 7 locekļi;
3.6. Izglītības, kultūras, sporta un jaunatnes lietu komiteju, kurā ir 7 locekļi.
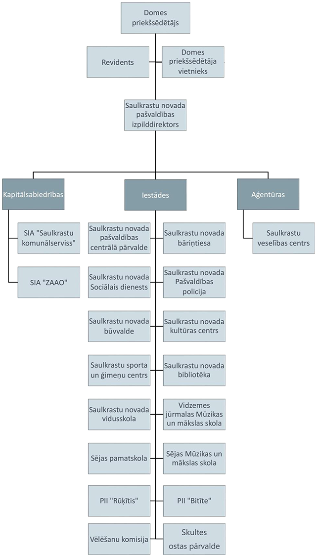
4. Likumā noteiktajos ietvaros dome izveido pastarpināto pārvaldi Pašvaldības administrāciju pašvaldības noteikto funkciju izpildes nodrošināšanai. Pašvaldības administrācijas institucionālā struktūra ir norādīta šo noteikumu 1. pielikumā.
5. Lai nodrošinātu pašvaldības funkciju izpildi, dome ir izveidojusi šādas iestādes, kas darbojas uz domes apstiprināta nolikuma pamata:
5.1. Saulkrastu novada pašvaldības centrālā pārvalde (turpmāk – centrālā pārvalde);
5.2. Saulkrastu novada vidusskola;
5.3. Sējas pamatskola;
5.4. Saulkrastu pirmsskolas izglītības iestāde "Rūķītis";
5.5. Sējas pirmsskolas izglītības iestāde "Bitīte";
5.6. Vidzemes jūrmalas Mūzikas un mākslas skola;
5.7. Sējas Mūzikas un mākslas skola;
5.8. Saulkrastu novada pašvaldības policija;
5.9. Saulkrastu novada būvvalde;
5.10. Saulkrastu novada bibliotēka (ar filiālēm "Pabaži" un "Sēja");
5.11. Saulkrastu novada Sociālais dienests;
5.12. Saulkrastu novada bāriņtiesa;
5.13. Saulkrastu novada kultūras centrs (ar filiālēm Sējas kultūras nams un Pabažu kultūras nams);
5.14. Saulkrastu sporta un ģimeņu centrs;
5.15. Vēlēšanu komisija – kā pastāvīga pašvaldības iestāde, kura darbojas atbilstoši likumam par pašvaldību vēlēšanu komisijām un vēlēšanu iecirkņu komisijām;
5.16. Skultes ostas pārvalde, kas darbojas saskaņā ar Ostu likumu un nolikumu "Skultes ostas pārvaldes nolikums".
6. Pašvaldībā ir izveidota pašvaldības aģentūra "Saulkrastu veselības centrs", kas ir domes pārraudzībā esošā pašvaldības iestāde, kas veic no pašvaldības funkcijām izrietošu pārvalde uzdevumu – nodrošina Saulkrastu novada iedzīvotājiem veselības un sociālās aprūpes pieejamību un veicina iedzīvotāju veselīgu dzīvesveidu.
7. Pašvaldība ir kapitāldaļu turētāja šādās kapitālsabiedrībās:
7.1. SIA "Saulkrastu komunālserviss";
7.2. SIA "ZAAO".
8. Pašvaldība ir dalībnieks šādās biedrībās (nodibinājumos) un nevalstiskajās organizācijās:
8.1. Latvijas Pašvaldību savienība;
8.2. Pašvaldību izpilddirektoru asociācija;
8.3. Pašvaldību grāmatvežu asociācija;
8.4. Latvijas bāriņtiesu un pagasttiesu darbinieku asociācija;
8.5. Biedrība "Jūras zeme";
8.6. Rīgas un Pierīgas pašvaldību apvienība "Rīgas Metropole";
8.7. Gaujas ilgtspējīgas attīstības biedrība;
8.8. Dzimtsarakstu nodaļu darbinieku asociācija.
9. Dome var lemt par komisiju, darba grupu un konsultatīvo padomju izveidošanu atsevišķu pašvaldības uzdevumu veikšanai. Darba grupas, komisijas un konsultatīvās padomes darbojas saskaņā normatīvajiem aktiem, vai nolikumu, ko apstiprinājusi Dome, vai to kompetenci nosaka Domes lēmumā, ar kuru attiecīgā komisija, darba grupa vai konsultatīvā padome izveidota.
10. Lai veiktu atsevišķus pašvaldības uzdevumus dome izveido šādas komisijas:
10.1. Administratīvo komisiju;
10.2. Iepirkumu komisiju;
10.3. Dzīvokļu un dzīvesvietas deklarācijas komisiju;
10.4. Apstādījumu aizsardzības komisiju;
10.5. Atļauju komisiju;
10.6. Apbalvojumu komisiju;
10.7. Bērnu tiesību aizsardzības komisiju;
10.8. Saulkrastu sadarbības teritorijas civilās aizsardzības komisiju;
10.9. Nekustamo īpašumu apsekošanas komisiju;
10.10. Ilgtermiņa ieguldījumu vērtēšanas komisiju;
10.11. Īpašumu izsoļu komisiju;
10.12. Ētikas komisiju;
10.13. Lauksaimniecības zemes darījumu komisiju;
10.14. Medību koordinācijas komisiju.
11. Domes priekšsēdētājs, izpilddirektors vai iestādes vadītājs var veidot komisijas un darba grupas tādu jautājumu risināšanai, kuru izlemšana ir pašvaldības administrācijas kompetencē.
III. Domes priekšsēdētāja, priekšsēdētāja vietnieku un izpilddirektora kompetence
12. Domes priekšsēdētājs papildus Pašvaldību likumā noteiktajam:
12.1. vada Domes sēdes un Domes darbu, koordinē jautājumu izskatīšanu komitejās;
12.2. atver un slēdz kontus kredītiestādēs;
12.3. koordinē pašvaldības budžeta izstrādi;
12.4. ierosina jautājumu izskatīšanu pašvaldības domē, pastāvīgajās komitejās un komisijās;
12.5. pārstāv Saulkrastu novada pašvaldību attiecībās ar valsti, citām pašvaldībām, fiziskām un juridiskām personām;
12.6. domes noteiktajā kārtībā pašvaldības un domes vārdā paraksta līgumus, pilnvaras un citus juridiskos dokumentus;
12.7. veic citus pienākumus, kas paredzēti normatīvajos aktos, domes lēmumos un šajā nolikumā;
12.8. Domes priekšsēdētājam ir pirmā paraksta tiesības Valsts kasē un kredītiestādēs.
13. Domes priekšsēdētājam ir viens vietnieks.
14. Domes priekšsēdētāja vietnieks:
14.1. pilda domes priekšsēdētāja pienākumus viņa prombūtnes laikā vai viņa uzdevumā, kā arī pilda citus pienākumus likumā vai domes lēmumā paredzētos gadījumos. Domes priekšsēdētāja aizvietošanu noformē ar domes lēmumu;
14.2. ierosina jautājumu izskatīšanu domē, komitejās, komisijās, konsultatīvajās padomēs un darba grupās;
14.3. darbojas domes pretkorupcijas pasākumu, pašvaldības darba atklātības uzlabošanas ieviešanas un labas publiskās pārvaldības principu ievērošanas jomā;
14.4. savās darbības jomās bez īpaša pilnvarojuma veicina pašvaldības sadarbību ar ministrijām un citām valsts pārvaldes un nevalstiskajām organizācijām, pārstāv domi tiesā, valsts pārvaldes un citu pašvaldību institūcijās, Latvijas Pašvaldību savienībā un citās organizācijās;
14.5. sniedz priekšlikumus par pašvaldības iestāžu, aģentūru nelikumīgu un nelietderīgu lēmumu atcelšanu;
14.6. veic citus pienākumus, kas paredzēti likumos, Ministru kabineta noteikumos, domes lēmumos, domes priekšsēdētāja rīkojumos un šajā nolikumā.
15. Domes priekšsēdētāja prombūtnes laikā domes priekšsēdētāja vietniekam ir pirmā paraksta tiesības Valsts kasē un kredītiestādēs.
16. Rīkojumus attiecībā uz domes priekšsēdētāja vietnieku izdod un paraksta domes priekšsēdētājs, bet rīkojumus attiecībā uz domes priekšsēdētāju izdod un paraksta domes priekšsēdētāja vietnieks.
17. Pašvaldības izpilddirektors papildus Pašvaldību likumā noteiktajam:
17.1. kontrolē pašvaldības iestāžu un kapitālsabiedrību darbu;
17.2. pamatojoties uz domes lēmumu slēdz darba līgumus ar pašvaldības iestāžu un aģentūru vadītājiem/direktoriem;
17.3. sniedz ziņojumus un pārskatus pēc Domes vai Domes priekšsēdētāja pieprasījuma;
17.4. ir tiesīgs saskaņā ar Valsts pārvaldes iekārtas likumu pilnīgi vai daļēji pārņemt centrālās pārvaldes lietvedībā esošu lietu savā kompetencē;
17.5. atbilstoši iekšējiem normatīvajiem aktiem par pašvaldības darbinieku atlasi un darbā pieņemšanu, pieņem darbā un atbrīvo no darba pašvaldības centrālās pārvaldes darbiniekus, apstiprina pašvaldības centrālās pārvaldes darbinieku amata aprakstus;
17.6. kontrolē un uzrauga, un atbild par iepirkuma procedūras rezultātā noslēgto līgumu, kur pašvaldība ir kā pasūtītāja pārstāvis izpildi;
17.7. atbild par pašvaldības pasūtījumu tehniskās izpildes kvalitātes nodrošināšanu;
17.8. savas kompetences ietvaros organizē fizisko un juridisko personu iesniegumu apriti;
17.9. ir tiesīgs pilnvarot pakļautībā esošos darbiniekus un amatpersonas saimniecisko darbību veikšanai pašvaldībā;
17.10. organizē teritorijas attīstības programmas projekta, teritorijas plānojuma projekta un budžeta projekta izstrādāšanu;
17.11. izvērtē un, ņemot vērā lietderības apsvērumus, nodrošinot pašvaldības īpašumu racionālu izmantošanu un novada teritorijas attīstību, skaņo, atsaka skaņot vai izsniedz noteikumus būvniecības iecerēm, būvprojektiem, kas skar pašvaldības īpašumus un infrastruktūras objektus;
17.12. Domes lēmumos noteiktā kārtībā un ietvaros rīkojas ar pašvaldības mantu un finanšu resursiem, slēdz saimnieciskus darījumus ar juridiskajām un fiziskajām personām;
17.13. atbild par pašvaldības mantas apsaimniekošanu un saglabāšanu, tostarp slēdz līgumus par daudzdzīvokļu dzīvojamās mājas pārvaldīšanu, apsaimniekošanu (ja daudzdzīvokļu dzīvojamā mājā ir pašvaldībai piederošs nekustamais īpašums);
17.14. īsteno pasūtītāja tiesības un pienākumus saskaņā ar būvniecību reglamentējošiem normatīvajiem aktiem pašvaldības finansētajos būvniecības projektos;
17.15. izdod iekšējos normatīvos aktus, kas nosaka pašvaldības iestāžu darba organizāciju atsevišķos jautājumos, kas nav domes kompetencē;
17.16. ir tiesīgs ar rīkojumu pašvaldības administrācijas ietvaros izveidot komisijas un darba grupas saimniecisku, organizatorisku u.tml. jautājumu risināšanai vai konkrētu uzdevumu veikšanai uz noteiktu laiku;
17.17. veic citus pienākumus saskaņā ar normatīvajiem aktiem, domes lēmumiem un domes priekšsēdētāja rīkojumiem.
18. Izpilddirektoram ir tiesības parakstīt:
18.1. pašvaldības kustamās un nekustamās mantas nomas līgumus, ja dome noteikusi nomas maksas apmēru;
18.2. objektu, kur pašvaldība ir kā pasūtītājs, nomas priekšmeta, būvlaukuma, objekta ekspluatācijā nodošanas pieņemšanas aktus;
18.3. paraksta darba līgumus ar centrālās pārvaldes darbiniekiem, pašvaldības iestāžu vadītājiem un koplīgumu ar pašvaldības administrācijas darbiniekiem;
18.4. paraksta līgumus par kompensācijas piešķiršanu par pakalpojumu, kuru bērns saņem pie privātā bērnu uzraudzības pakalpojuma sniedzēja vai privātajā pirmsskolas izglītības iestādē, ja pirmsskolas vecuma bērns netiek nodrošināts ar vietu pašvaldības izglītības iestādē, kas īsteno pirmsskolas izglītības programmu;
18.5. paraksta citus līgumus un dokumentus atbilstoši pašvaldības iekšējiem normatīvajiem aktiem.
19. Izpilddirektoram ir tiesības izdot administratīvos aktus par nekustamā īpašuma nodokļa piedziņu bezstrīda kārtībā.
20. Izpilddirektoram ir pirmā paraksta tiesības.
21. Ja pašvaldības izpilddirektors nepilda likumā, šajā nolikumā un domes lēmumos noteiktos pienākumus, domes priekšsēdētājs var ierosināt domei atbrīvot pašvaldības izpilddirektoru no amata. Lēmumu par pašvaldības izpilddirektora atbrīvošanu pieņem dome. Nepieciešamo balsu skaitu izpilddirektora atbrīvošanai nosaka Pašvaldību likums.
IV. Domes sēdes un pastāvīgās komitejas
22. Domes sēdes notiek klātienē (izņemot ārkārtas sēdes). Attālināti, izmantojot tiešsaistes videokonferences sarunu rīku var notikt:
22.1. ja vairāk kā 4 domes deputāti nevar ierasties klātienē;
22.2. ja centrālajā pārvaldē darbs tiek organizēts attālināti;
22.3. citos gadījumos, ja domes priekšsēdētājs to uzskata par nepieciešamu.
23. Ja domes klātienē notiekošas sēdes laikā deputāts atrodas citā vietā komandējuma dēļ vai nevar ierasties domes sēdes norises vietā veselības stāvokļa dēļ vai ja pašvaldības administratīvajā teritorijā ir izsludināta ārkārtējā situācija vai valsts noteikusi pulcēšanās ierobežojumus, domes priekšsēdētājs var noteikt, ka domes sēdes norisē tiek izmantota videokonference (attēla un skaņas pārraide reālajā laikā), ja domes norises vietā klātneesošais deputāts ir reģistrējies dalībai domes sēdē dokumentu vadības sistēmā, elektroniski nosūtot pieteikumu par dalību attālināti domes priekšsēdētājam.
24. Komiteju kompetenci un darba tehnisko nodrošināšanu nosaka pašvaldības darba reglaments.
25. Komitejas sēde notiek attālināti, izmantojot tiešsaistes videokonferences sarunu rīku vai klātienē. Attālināti, izmantojot tiešsaistes videokonferences sarunu komitejas sēde var notikt:
25.1. ja komitejas priekšsēdētājs to uzskata par nepieciešamu;
25.2. ja vairāk kā 2 komisijas locekļi nevar ierasties klātienē;
25.3. ja centrālajā pārvaldē darbs tiek organizēts attālināti;
25.4. citos gadījumos.
26. Ja komitejas loceklis klātienē notiekošas sēdes laikā atrodas citā vietā komandējuma dēļ vai nevar ierasties komitejas sēdes norises vietā veselības stāvokļa dēļ vai ja pašvaldības administratīvajā teritorijā ir izsludināta ārkārtējā situācija vai valsts noteikusi pulcēšanās ierobežojumus, komitejas priekšsēdētājs var noteikt, ka komitejas sēdes norisē tiek izmantota videokonference (attēla un skaņas pārraide reālajā laikā), ja komitejas sēdes norises vietā klātneesošais komitejas loceklis ir reģistrējies dalībai komitejas sēdē dokumentu vadības sistēmā, elektroniski nosūtot pieteikumu par dalību attālināti komitejas priekšsēdētājam.
27. Komitejas priekšsēdētājs:
27.1. pilda Pašvaldību likuma 40. panta trešajā daļā noteiktos pienākumus;
27.2. vada komitejas darbu, ir atbildīgs par komitejas lēmumu un uzdevumu izpildi;
27.3. pārstāv komitejas viedokli domes sēdēs, komisijās un citās institūcijās.
28. Komitejas locekļi Pašvaldību likuma noteiktā kārtībā var ievēlēt komitejas priekšsēdētāja vietnieku, kas pilda komitejas priekšsēdētāja pienākumus viņa prombūtnes laikā.
29. Lēmumu par domes sēdes norisi attālināti pieņem domes priekšsēdētājs, par komitejas sēdes norisi attālināti – attiecīgās komitejas vadītājs.
30. Kārtību, kādā domes un komitejas sēde noris, izmantojot videokonferenci (attēla un skaņas pārraide reālajā laikā), nosaka pašvaldības darba reglaments.
V. Publisko tiesību līgumu noslēgšanas kārtība
31. Lai nodrošināt pašvaldības funkciju efektīvu izpildi, pašvaldība var slēgt publisko tiesību līgumus. Par līguma slēgšanu publisko tiesību jomā, lēmumu pieņem dome.
32. Publisko tiesību līguma projektu sagatavo tā pašvaldības iestāde, kuras kompetencē ir pašvaldības attiecīgās funkcijas izpildes nodrošināšana.
33. Publisko tiesību līguma projektu izskata Finanšu komiteja, un lemj par tā iesniegšanu izskatīšanai domes sēdē.
34. Publisko tiesību jomā līgumus slēdz domes priekšsēdētājs, vai cita domes lēmumā noteikta pašvaldības amatpersona.
VI. Administratīvo aktu apstrīdēšanas kārtība
35. Pašvaldības administrācija var izdot administratīvos aktus autonomās kompetences jautājumos, ja administratīvā akta izdošanas tiesības ir noteiktas likumos vai Ministru kabineta noteikumos vai šādas tiesības noteiktas pašvaldības saistošajos noteikumos. Administratīvos aktus ir tiesīgas izdot arī domes izveidotas institūcijas, kā arī administrācijas amatpersonas, kuras noteiktas šajā nolikumā vai tam deleģējusi dome ar lēmumu.
36. Visos parējos gadījumos administratīvo aktu izdošana ir domes kompetence.
37. Pašvaldības izpilddirektora un pašvaldības iestāžu izdotus administratīvos aktus var apstrīdēt domē Administratīvā procesa likumā noteiktajā kārtībā, ja normatīvajos aktos vai pašvaldības iestādes nolikumā nav noteikts citādi.
38. Ja persona apstrīd administratīvo aktu un prasa atlīdzināt mantiskos zaudējumus vai personisko kaitējumu, arī morālo kaitējumu, tad par to lēmumu pieņem dome.
39. Domes izdotos administratīvos aktus var pārsūdzēt Administratīvajā rajona tiesā Administratīva procesa likumā noteiktajos termiņos un kārtībā.
VII. Apmeklētāju pieņemšanas un iesniegumu izskatīšanas kārtība
40. Domes priekšsēdētājs, priekšsēdētāja vietnieks, kā arī izpilddirektors pieņem iedzīvotājus, kuri iepriekš pieteikušies Valsts un pašvaldības vienotajā klientu apkalpošanas centrā vai personīgi:
40.1. domes priekšsēdētājs – ne retāk kā vienu reizi nedēļā, parasti pirmdienās, vai saskaņā ar viņa norādījumiem;
40.2. domes priekšsēdētāja vietnieks, pašvaldības izpilddirektors– ne retāk kā divas reizes nedēļā, parasti pirmdienās un ceturtdienās, vai saskaņā ar viņu norādījumiem.
41. Domes deputāti apmeklētājus pieņem ārējos normatīvajos aktos noteiktajā kārtībā, kā arī var pieņemt apmeklētājus individuālās pieņemšanās, ko organizē pēc iepriekšēja pieteikuma saņemšanas.
42. Apmeklētāju pieņemšanas kārtību publicē pašvaldības oficiālajā tīmekļvietnē www.saulkrasti.lv.
43. Pašvaldībai adresēto iesniegumu, sūdzību un priekšlikumu reģistrēšanu organizē Centrālā pārvalde. Kārtību, kādā notiek iesniegumu un dokumentu virzība pašvaldības iestādēs un citās institūcijās, nosaka pašvaldības izdoti iekšējie normatīvie akti.
44. Mutvārdos izteiktos iesniegumus, sūdzības vai priekšlikumus, ja uz tiem nav iespējams sniegt atbildi tūlīt, darbinieks, kas tos pieņem, noformē rakstveidā (norādot iesniedzēja vārdu, uzvārdu, dzīves vai uzturēšanās vietu un iesniedzēja tālruņa numuru un elektroniskā pasta adresi, ja tāda ir) un ievēro tos pašus reģistrācijas un izskatīšanas noteikumus, kādi attiecas uz rakstveida iesniegumiem.
45. Ja objektīvu iemeslu dēļ atbildi uz iesniegumu nevar sagatavot normatīvajos aktos noteiktajā termiņā, iesniedzējam tiek sniegta starpatbilde, kurā iesniedzējs tiek informēts par iesnieguma virzību un termiņu, līdz kuram tiks sniegta atbilde.
46. Ikvienai personai ir tiesības iegūt informāciju par viņa iesnieguma virzību pašvaldības iestādēs un tiesības iesniegt iesniegumam papildinājumus un precizējumus.
VIII. Rīcība ar pašvaldības mantu un finanšu resursiem
47. Pašvaldības amatpersonas ar pašvaldības mantu un finanšu līdzekļiem rīkojas saskaņā ar pašvaldības iekšējos noteikumos un Domes lēmumos noteikto kārtību. Jebkurai amatpersonas rīcībai ar pašvaldības mantu un finanšu resursiem jābūt likumīgai, lietderīgai, samērīgai un atbilstošai apstiprinātajam pašvaldības budžetam.
48. Visa nekustamā un kustamā manta, kas nodota pašvaldības iestāžu valdījumā, tās izveidojot, kā arī iestāžu darbības laikā iegūtā manta, ir pašvaldības īpašums (izņemot ārējos normatīvajos aktos īpaši paredzētos izņēmumus).
49. Jebkurai pašvaldības amatpersonai un darbiniekam ir pienākums rūpīgi izturēties pret tās rīcībā nodoto pašvaldības mantu un izmantot to tikai amata pienākumu pildīšanai, kā arī, izbeidzoties amata vai darba pilnvarām, tās pienākums ir saņemto mantu atdot iestādei pēdējā pilnvaru dienā vai konkrētās institūcijas vadītāja noteiktajā kārtībā.
50. Par finanšu līdzekļu piešķiršanu lemj pašvaldības Dome. Apstiprinot pašvaldības budžetu, Dome nosaka finanšu līdzekļu apmēru pašvaldības iestādēm un novada pašvaldībā centralizēti izmantojamajiem finanšu līdzekļiem (investīcijas, projektu līdzfinansējums, pašvaldības administrācijas finansējums utt.).
51. Finanšu revīziju veikšanai, revīzijas pārskatu sagatavošanai un atzinumu sniegšanai par saimnieciskā gada pārskatu pašvaldība ne retāk kā reizi gadā pieaicina zvērinātu revidentu.
IX. Kārtība, kādā pašvaldība sadarbojas ar pilsoniskās sabiedrības organizācijām (biedrībām un nodibinājumiem) un nodrošina sabiedrības iesaisti pašvaldības darbā
52. Lai sekmētu iedzīvotāju aktivitāti un iesaistīšanos novada attīstības, kultūras un sociālo jautājumu risināšanā, veicinātu iedzīvotāju pilsonisko līdzdalību, tradīciju saglabāšanos un sadarbību starp pašvaldību un sabiedrības organizācijām, kas darbojas Saulkrastu novada teritorijā, pašvaldība katram budžeta gadam plāno finanšu līdzekļus atbalsta sniegšanai sabiedrības organizācijām.
53. Saziņai ar iedzīvotājiem, tai skaitā informēšanai par pašvaldības darbu un aktualitātēm:
53.1. par pašvaldības budžeta līdzekļiem tiek izveidoti un uzturēti šādi pašvaldības saziņas līdzekļi:
53.1.1. Saulkrastu novada pašvaldības informatīvais izdevums "Saulkrastu Novada Ziņas", kas tiek izdots saskaņā ar domes izdotu nolikumu;
53.1.2. Saulkrastu novada pašvaldības oficiālā tīmekļvietne www.saulkrasti.lv;
53.1.3. Saulkrastu novada pašvaldības sociālie konti tīmekļvietnē www.facebook.com, www.instagram.com, un www.twitter.com.
53.2. tiek organizētas iedzīvotāju sapulces (iedzīvotāju tikšanās ar Pašvaldības amatpersonām un darbiniekiem).
54. Saistošo noteikumu projektu un tam pievienoto paskaidrojuma rakstu (izņemot saistošo noteikumu projektam par pašvaldības budžetu un teritorijas plānošanu) pēc tā izskatīšanas kādā no domes komitejām, sabiedrības viedokļa noskaidrošanai publicē pašvaldības oficiālajā tīmekļvietnē www.saulkrasti.lv divas nedēļas pirms domes sēdes, kurā tiek apstiprināti attiecīgie saistošie noteikumi.
55. Domes lēmumu projekti ir publiski pieejami pašvaldības oficiālajā tīmekļvietnē www.saulkrasti.lv ne vēlāk kā trīs darbdienas pirms domes kārtējās sēdes, izņemot pēc šā termiņa sēdes darba kārtībā iekļautus lēmumu projektus, kā arī slēgtā sēdē vai tās slēgtā daļā izskatāmos lēmumu projektus.
56. Domei ir tiesības izveidot iedzīvotāju padomes. Iedzīvotāju padomju izveidošanas un darbības nosacījumus reglamentē domes izdoti saistošie noteikumi.
57. Ikvienai personai ir tiesības iepazīties ar domes pieņemtiem lēmumiem, noslēgtiem līgumiem un domes sēžu protokoliem, iesniedzot pašvaldībai adresētu pieprasījumu, norādot konkrēti ar kādu dokumentu persona vēlas iepazīties.
58. Ar domes sēžu protokoliem, domes lēmumiem un domes sēdes norisi elektroniskā veidā var iepazīties Pašvaldību likuma noteiktā kārtībā.
59. Ja informācijas kopums, ko vēlas saņemt pieprasītājs, ietver ierobežotas pieejamības informāciju, pašvaldība izsniedz tikai to informācijas daļu, kas ir vispārpieejama.
60. Ierobežotas pieejamības informāciju sniedz normatīvajos aktos noteiktajā kārtībā.
X. Publiskā apspriešana
61. Lai nodrošinātu iedzīvotāju līdzdalību īpaši svarīgu vietējās nozīmes jautājumu izlemšanā, kā arī normatīvajos aktos noteiktajos gadījumos, ar domes lēmumu visā pašvaldības administratīvajā teritorijā vai tās daļā, var tikt organizēta publiskā apspriešana par pašvaldības autonomajā kompetencē esošiem jautājumiem.
62. Ne vēlāk kā mēnesi pēc ierosinājuma par publiskās apspriešanas rīkošanu saņemšanas Dome var lemt par publiskās apspriešanas rīkošanu, ja publisko apspriešanu ierosina:
62.1. vismaz 5 % pašvaldības administratīvajā teritorijā pastāvīgi dzīvojošu iedzīvotāju;
62.2. Domes priekšsēdētājs vai priekšsēdētāja vietnieks;
62.3. citos likumā noteiktos gadījumos.
63. Iesniegumu par publiskās apspriešanas rīkošanu noformē un iesniedz Pašvaldību likumā noteiktā kārtībā.
64. Pašvaldības iestāde, kuras kompetencē atrodas izskatāmais jautājums, sagatavo paziņojumu par publisko apspriešanu, norādot apspriežamo jautājumu, tā pamatojumu un apspriešanas termiņu, un ne vēlāk kā trīs darbdienas pirms publiskās apspriešanas sākuma nosūta paziņojumu publicēšanai oficiālajā izdevumā "Latvijas Vēstnesis".
65. Publiskās apspriešanas rezultātiem ir konsultatīvs raksturs.
66. Publiskā apspriešanas minimālais ilgums ir noteikts Pašvaldību likumā. Dome var noteikt citu termiņu, kas nav mazāks par Pašvaldību likumā noteikto, izņemot gadījumus, kad normatīvajos aktos ir noteikts cits termiņš.
67. Par publiskās apspriešanas rīkošanu un rezultātu apkopošanu ir atbildīgs pašvaldības izpilddirektors. Izpilddirektora pienākums ir nodrošināt pausto viedokļu apkopošanu, publicēt pašvaldības bezmaksas informatīvajā izdevumā "Saulkrastu Novada Ziņas" un pašvaldības interneta mājas lapā informatīvu ziņojumu par apspriešanas rezultātiem, kā arī publicēt Domes lēmumu par publiskās apspriešanas rezultātiem.
XI. Kārtība, kādā iedzīvotāji var piedalīties domes un tās komiteju sēdēs
68. Domes priekšsēdētājs un priekšsēdētāja vietnieks var uzaicināt iedzīvotājus piedalīties domes sēdēs. Komitejas priekšsēdētājs var uzaicināt iedzīvotājus piedalīties attiecīgās komitejas sēdē.
69. Ja komitejas sēdes darba kārtībā ir iekļauts lēmuma projekts, kas sagatavots, pamatojoties uz privātpersonas iesniegumu, un kurš varētu būt nelabvēlīgs attiecīgajai privātpersonai, komitejas priekšsēdētājs organizē attiecīgās privātpersonas uzaicināšanu uz komitejas sēdi.
70. Personām, kuras tiek uzaicinātas piedalīties komitejas sēdē, izmantojot elektroniskā pasta starpniecību tiek nosūtīts uzaicinājums, kurā norādīts komitejas norises laiks un vieta. Personām, kuras brīvprātīgi vēlas piedalīties komiteju sēdē, pieteikums par dalību konkrētajā komitejas sēdē, ne vēlāk kā vienu dienu pirms komitejas sēdes vai divas stundas pirms komitejas ārkārtas sēdes, jānosūta uz e-pastu pasts@saulkrasti.lv norādot vārdu un uzvārdu.
71. Personām, kuras tiek uzaicinātas piedalīties domes sēdē, izmantojot elektroniskās saziņas līdzekļus tiek nosūtīts uzaicinājums, kurā norādīts domes norises laiks un vieta. Personām, kuras brīvprātīgi vēlas piedalīties domes sēdē vai domes ārkārtas sēdē, pieteikums par dalību konkrētajā domes sēdē, ne vēlāk kā vienu dienu pirms domes sēdes vai divas stundas pirms ārkārtas domes sēdes, jānosūta uz e-pastu pasts@saulkrasti.lv norādot vārdu un uzvārdu.
72. Novada iedzīvotājiem un citām personām, kuras ir klāt domes vai komitejas sēdē, nav tiesības bez sēdes vadītāja uzaicinājuma piedalīties debatēs un traucēt sēdes gaitu.
XII. Noslēguma jautājums
73. Ar šo noteikumu spēkā stāšanos spēku zaudē Saulkrastu novada domes 2023. gada 27. septembra saistošie noteikumi Nr. SN 16/2023 "Saulkrastu novada pašvaldības nolikums".
Saulkrastu novada domes priekšsēdētājs N. Līcis
Saulkrastu novada domes saistošo noteikumu
"Saulkrastu novada pašvaldības nolikums"
Pielikums Nr. 1
Saulkrastu novada domes saistošo noteikumu "Saulkrastu novada
pašvaldības nolikums"
paskaidrojuma raksts
|
Paskaidrojuma raksta sadaļas |
Norādāmā informācija |
| Mērķis | Saistošo noteikumu mērķis – noteikt Saulkrastu novada pašvaldības institucionālo sistēmu un darba organizāciju, tostarp pašvaldības administrācijas struktūru, publisko tiesību līgumu noslēgšanas procedūru, pašvaldības administrācijas izdoto administratīvo aktu apstrīdēšanas kārtību, kārtību, kādā domes deputāti un pašvaldības administrācija pieņem apmeklētājus un izskata iesniegumus, kārtību, kādā pašvaldības amatpersonas rīkojas ar pašvaldības mantu un finanšu resursiem, kārtību, kādā pašvaldība sadarbojas ar pilsoniskās sabiedrības organizācijām (biedrībām un nodibinājumiem) un nodrošina sabiedrības iesaisti pašvaldības darbā, kārtību, kādā organizējama publiskā apspriešana, kārtību, kādā iedzīvotāji var piedalīties domes un tās komiteju sēdēs, kā arī citus jautājumus. |
| Nepieciešamības pamatojumu, tostarp raksturojot iespējamās alternatīvas, kas neparedz tiesiskā regulējuma izstrādi | Pēc 2025. gada pašvaldības domes vēlēšanām
ir pieņemts konceptuāls lēmums samazināt domes priekšsēdētāja vietnieku
skaitu no diviem uz vienu. Lai to realizētu nepieciešams veikt
grozījumus pašvaldības nolikumā. Papildus nepieciešamība veikt grozījumus pašvaldības nolikumā ir saistīta ar Viedās administrācijas un reģionālās attīstības ministrijas (turpmāk – ministrija) ieteikumiem, kas pašvaldībā saņemti 2025. gada 6. martā. Pārskatot pašvaldības nolikumu veikti arī redakcionāli precizējumi, proti, precizēti komisiju un komitejas nosaukumi, pārskatīti nodibinājumi, kuros pašvaldība ir dalībniece, papildināta kārtība, kādā domes klātienē notiekošās sēdēs deputāts var piedalīties sēdē izmantojot videokonferenci (attēla un skaņas pārraide reālajā laikā), pārskatīta apmeklētāju pieņemšanas kārtība un publisko apspriešanu rīkošanas kārtība. Nolikumā saglabāta līdzšinējā redakcija attiecībā uz domes priekšsēdētāja tiesībām domes noteiktajā kārtībā pašvaldības un domes vārdā parakstīt līgumus, pilnvaras un citus juridiskos dokumentus, jo minētā kārtība tiek regulēta ar iekšējiem normatīvajiem aktiem, tostarp par līgumu slēgšanas kārtību. Attiecībā uz ministrijas norādīto, ka jāizvērtē domes priekšsēdētāja tiesības slēgt līgumus bez domes saskaņojuma par noteiktu līguma summas apjomu vai gadījumos, kad līgums paredz ilgtermiņa saistību uzņemšanos ar pašvaldības finanšu līdzekļu piesaisti ir norādāms, ka ilgtermiņa saistības tiek apstiprinātas domes sēdē atbilstoši Pašvaldību likuma 10. panta pirmās daļas 17. punktam. Tāpat Pašvaldības darba reglaments noteic, ka Dome lemj par finanšu līdzekļu piešķiršanu. Jautājumi, kuriem nepieciešami finanšu līdzekļi, kas nav piešķirti budžetā, nevar tik izlemti pirms attiecīgu budžeta grozījumu pieņemšanas. |
| Fiskālo ietekmi uz pašvaldības budžetu, iekļaujot attiecīgus aprēķinus (izņemot saistošo noteikumu projektu par pašvaldības nodevām, kam nenorāda plānoto ietekmi uz pašvaldības budžetu) | Fiskālā ietekme uz pašvaldības 2025. gada
budžetu: Paredzams, ka budžeta izdevumu daļa tiks samazināta, jo nolikuma jaunā redakcija paredz samazināt domes priekšsēdētāju skaitu no diviem uz vienu, kas sešu mēnešu laikā sastādītu ap 23217 euro. |
| Sociālā ietekme, ietekme uz vidi, iedzīvotāju veselību, uzņēmējdarbības vidi pašvaldības teritorijā, kā arī plānotā regulējuma ietekme uz konkurenci | Saistošo noteikumu projekts nerada ietekmi uz sociālo vidi, ietekmi uz vidi, iedzīvotāju veselību, uzņēmējdarbības vidi pašvaldības teritorijā, kā arī uz konkurenci. |
| Ietekme uz administratīvajām procedūrām un to izmaksām – gan attiecībā uz saimnieciskās darbības veicējiem, gan fiziskajām personām un nevalstiskā sektora organizācijām, gan budžeta finansētām institūcijām | Saistošo noteikumu izdošana neietekmē līdzšinējās administratīvās procedūras vai to izmaksas. |
| Ietekmi uz pašvaldības funkcijām un cilvēkresursiem | Sakarā ar saistošo noteikumu izpildi nav paredzēts veidot jaunas amata vietas, sasitošos noteikumos paredzētās darbības nodrošina esošie darbinieki. |
| Izpildes nodrošināšana | Saistošo noteikumu projekts nerada ietekmi pašvaldības nolikuma izpildes nodrošināšanu. |
| Prasību un izmaksu samērīgumu pret ieguvumiem, ko sniedz mērķa sasniegšana | Noteikumi ir piemēroti iecerētā mērķa sasniegšanai. |
| Izstrādes gaitā veiktās konsultācijas ar privātpersonām un institūcijām (tostarp saistošo noteikumu projekta publiskās izvērtēšanas laikā saņemtos sabiedrības viedokļus) | Saistošo noteikumu projekts un tam pievienotais paskaidrojuma raksts 16.07.2025. publicēts pašvaldības oficiālajā tīmekļvietnē www.saulkrasti.lv sabiedrības viedokļa noskaidrošanai, paredzot termiņu viedokļu sniegšanai līdz 30.07.2025., plkst. 10:00. Norādītajā termiņā nav saņemti sabiedrības viedokļi. |
Saulkrastu novada domes priekšsēdētājs N. Līcis